2023年中考生物三轮复习必刷题 专题04 绿色植物的一生
展开初中生物会考复习策略
要把握四个点:注重根底,贴近生活,突出能力,关注情感。教师要结合教学实际,积极探索适合学情的教学模式,从而提高复习的有效性。下面就是给大家带来的初中生物中考复习策略,希望大家喜欢!
一、注重根底,回归教材:紧扣《课标》和《考试说明》, 帮助学生建构生物学的知识结构和知识体系。
二、关注生活,学以致用:关注生活中的社会问题、注重联系学生生活实际。
三、注重对学生能力的培养:培养学生的探究能力和学生动手能力和运用知识的能力。
专题04 绿色植物的一生
(总分:50分,时间:30分钟)
一.选择题(本大题共10小题,每小题2分,共20分)
1. 大豆、玉米种子萌发时所需要的养料分别来自( )
A.子叶、胚乳 B.胚芽、胚根 C.胚根、子叶 D.胚轴、胚芽
2. 将颗粒饱满的种子分为甲乙两组,在25—30℃下同时播种,甲组种在潮湿肥沃的土壤里,乙组种在潮湿贫瘠的土壤里,这两组种子的发芽状况是 ( )
A.甲先发芽 B.乙先发芽 C.同时发芽 D.都不发芽
3. 生物知识与我们的生活息息相关,下列有关生活中一些现象或知识说法错误的是( )
A.在树干上乱刻乱划会导致树木死亡,其原因可能是切断了有机物向下运输的通路
B.种子萌发时需要空气,其根本原因是种子在不停地进行呼吸
C.人的性染色体不仅存在于体细胞中还存在与精子、卵细胞中
D.小莉的妈妈一直注意给她加喂钙粉,可医生还是诊断小莉缺钙,原因是在服用钙粉时没有补充维生素B
4. 我国南方有“笋有多大,竹有多粗”的说法,竹笋初钻出土面就有了与长成后同样的粗细。这说明竹茎的结构中没有
A.形成层 B.髓 C.木质部 D.韧皮部
5. 种子萌发长成的幼苗发育时,根的什么部位生长最快( )
A.根冠 B.分生区 C.伸长区 D.成熟区
6. 根的长度能不断的增加是因为
A.分生区细胞的分裂
B.伸长区细胞不断长大
C.成熟区细胞增大增多
D.分生区细胞的分裂,伸长区细胞不断长大
7. 绿色植物的受精过程依次是 ( )
①精子与卵细胞结合 ②花粉管进入子房 ③花粉管进入胚珠 ④花粉萌发出花粉管 ⑤花粉管末端破裂放出精子
A.④②③⑤① B.④③②⑤① C.①②③④⑤ D.④⑤②③①
8. 苹果的食用部分,是由子房的什么结构发育而成的?( )
A.子房 B.胚珠 C.子房壁 D.受精卵
9. 玉米开花时,如遇到连绵阴雨,果实产量就会下降,造成这一现象的原因是( )
A.雨水多,气温低,所以花粉不能正常形成
B.花粉被雨水冲落,影响了风力传播
C.因为连绵的阴雨,昆虫不能进行传粉
D.因为连绵的阴雨,影响了开花
10. 正确描述黄瓜、葫芦共同特点的是( )
A.两性花,自花传粉 B.两性花,雌雄同株
C.单性花,异花传粉 D.单性花,雌雄异株
二.非选择题(本大题共4小题,共30分)
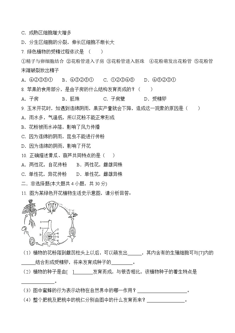
11. 图为某绿色开花植物生活史示意图,请分析回答:
(1)植物的花粉落到雌蕊柱头上以后,可以萌发出______,其内含有的生殖细胞可与[7]内的______结合形成受精卵,将来发育成种子的_________。
(2)植物的种子是由[ ]________发育而成,与银杏相比,该植物种子的着生特点是______________。
(3)图中蜜蜂的行为表示动物在自然界中的哪一作用?_____________________。
(4)整个肥桃及肥桃中的桃仁分别由图中的什么发育而来?________________。
(5)在桃花盛开的季节,如果遇到连阴雨天气,常会造成果树产量下降,出现这种现象的原因及补救措施分别是:_______________________________。
(6)在该绿色开花植物的叶片内,发生着制造有机物的重要生理活动,该活动用简式可表示为__________________________________。
12. 图一所示的是根尖的结构,图二和图三所示的分别是叶芽的结构及其发育而成的枝条,请根据图回答下列问题:
(1)植物幼根的生长是通过图一中[]______区细胞数量的增多和[]______区细胞体积的增大实现的.而植物枝条的形成则依赖于叶芽__组织的细胞分裂和分化,其中图三中枝条的叶和茎分别是由图二中的[]______和[]______发育而来的。
(2)植物的生长需要水、无机盐和有机物等营养物质.水和无机盐主要通过图一中[]______区的细胞来吸收,再由茎中的______运输到植物的各个器官;而绿色植物通过光合作用合成的有机物,则经茎中的______运输到植物体的各个器官。
(3)综合(1)和(2)可以看出,植物体的各器官无论是在结构上还是功能上,都是相互联系的,是一个______的整体。
13. 为了探究“种子萌发需要的外界条件”,小明在A、B两个烧杯中,分别放入等量的清水,在两根相同的玻璃棒上各捆上三颗完整的种子,并分别编号。将A烧杯放在温度适宜的环境中、B烧杯放入-4℃的冰箱中,数天后观察
(1)①号种子在数天后没有萌发,可能的原因是_________________________;
(2)A烧杯中,除了①号种子不能萌发外,还有____________号种子也不能萌发;
(3)该实验方案中包括三组对照实验,如果以⑤号种子作为实验组,那么②号种子将作为_____组,这组实验探究的问题是_________;
(4)通过实验,我们可以得出的结论是_________________________________________。
14. 如图甲是桃花的结构模式图,图乙是桃的果实示意图.请分析回答下列问题。
(1)图中[①②③]组成的结构叫_____,[⑤]和[⑥]组成的结构叫______。
(2)桃的果实中,我们食用的部分⑦是图甲中_____发育来的,⑧是由图甲中的_____发育来的
(3)花粉从[⑤]落到[①]上的过程叫做_____花粉受到黏液的刺激萌发形成花粉管,最后释放出精子,与[④]内的______结合成受精卵,该过程叫______。
中考生物三轮冲刺刷题练习专题04 绿色植物的一生(含解析): 这是一份中考生物三轮冲刺刷题练习专题04 绿色植物的一生(含解析),共8页。试卷主要包含了 根的长度能不断的增加是因为, 绿色植物的受精过程依次是等内容,欢迎下载使用。
2023年中考生物三轮复习必刷题 专题09 人体的呼吸: 这是一份2023年中考生物三轮复习必刷题 专题09 人体的呼吸,文件包含理综pdf、2023高三三模生物学答案docx、2023高三三模物理答案pdf、2023高三三模化学答案pdf等4份试卷配套教学资源,其中试卷共11页, 欢迎下载使用。
2023年中考生物三轮复习必刷题 专题07 人体的营养: 这是一份2023年中考生物三轮复习必刷题 专题07 人体的营养,共6页。试卷主要包含了注重根底,回归教材,关注生活,学以致用,注重对学生能力的培养等内容,欢迎下载使用。

