高中语文高考古代诗歌鉴赏知识点(情感语言+表现手法+修辞+表达方式+篇章结构)(表格版)
展开
高考语文古代诗歌鉴赏知识点
一、古代诗歌知识点
语言
炼字
炼(名词、动词、形容词、叠音词、数量词、虚词、色彩词、拟声词)
炼句
标题、开头、结局、关键句、抒情句、主旨句、过渡句、工巧句、意境句
特点
清新、朴素、雅致、平实、华丽、绚丽、幽默、活泼、诙谐、庄重、简约
简洁、精练、精当、生动、凝练、洗练、含蓄、明快、通俗、口语化、明白如话
风格
平实质朴 清新自然 飘逸绚丽 明快简洁
婉约含蓄 豪放雄浑 沉郁顿挫 慷慨悲壮
变形
词性变化、留空补白、颠倒语序
典故
分类
成语典故、历史典故、文学典故、文化典故
来源
民间故事、传说、习俗、神话、历史上的著名事件,或是某个地名等;
历史书上或文学作品中的故事和人物;
佛经、圣经等宗教上的故事、人物、礼仪等。
形象
人物
豪放洒脱、傲岸不羁;心忧天下、忧国忧民;友人送别、羁旅思乡;
矢志报国、慷慨愤世;怀才不遇、壮志难酬;献身边塞、反对征伐;
寄情山水、归隐田园;爱恨情长,物是人非;热爱自然,悠然闲适;
景物
意象
松梅竹菊寓高洁,借月托雁寄乡思。杜鹃鹧鸪啼凄凄,梧桐叶落透悲意。
别时长亭柳依依,落花流水传愁绪。乌鸦燕子系兴衰,草木仍在人事移。
意境
花鸟缠绵——明丽鲜艳的美 云雷奋发——热烈崇高的美
弦泉幽咽——悲凉凄清的美 雪月空明——和平静穆的美
事物
外在特征,内在品质,生长环境,生活习性
技巧
(略) 动(热烈 繁华 喧闹 生机 绚丽)静(恬静 宁静 幽静 静谧)
悲(清冷 凄凉 萧瑟 幽远) 壮(壮阔 壮丽 空旷 雄浑)美(优美 明丽 雅致 清新)
主题
忧国伤时
咏史怀古
揭露统治者的昏庸腐朽 杜牧《过华清宫绝句》
反映国家离乱、山河沦丧 杜甫《春望》、文天祥《过零丁洋》
同情人民的疾苦 白居易《卖炭翁》
对国家民族前途命运的担忧 杜甫《登楼》
揭露统治者穷兵黩武杜甫《兵车行》
昔盛今衰的感慨 刘禹锡《乌衣巷》
建功报国
边塞征战
建功立业的渴望陆游 《书愤》
保家卫国的雄心壮志王昌龄 《从军行》
报国无门的悲伤辛弃疾 《永遇乐·京口北固亭怀古》
年华消逝、壮志难酬的悲叹苏轼 《念奴娇·赤壁怀古》
理想不为人知的愁苦心情 屈原《涉江》
别离愁绪
惜别送别
依依不舍的留恋 柳永《雨霖铃》
情深意长的勉励 王勃《送杜少府之任蜀州》
坦陈心志的告白 王昌龄《芙蓉楼送辛渐》
思乡怀人
羁旅思乡
羁旅愁思 温庭筠《商山早行》
思亲念友 王维《九月九日忆山东兄弟》
边关思乡 范仲淹《渔家傲·秋思》
闺中怀人 王昌龄《闺怨》
贬谪失意
闺怨宫怨
遭贬后郁闷、惆怅、失意 白居易《琵琶行》
遭贬后仍不忘为国效力、关注黎民,但又无用武之地的矛盾心理 屈原《离骚》
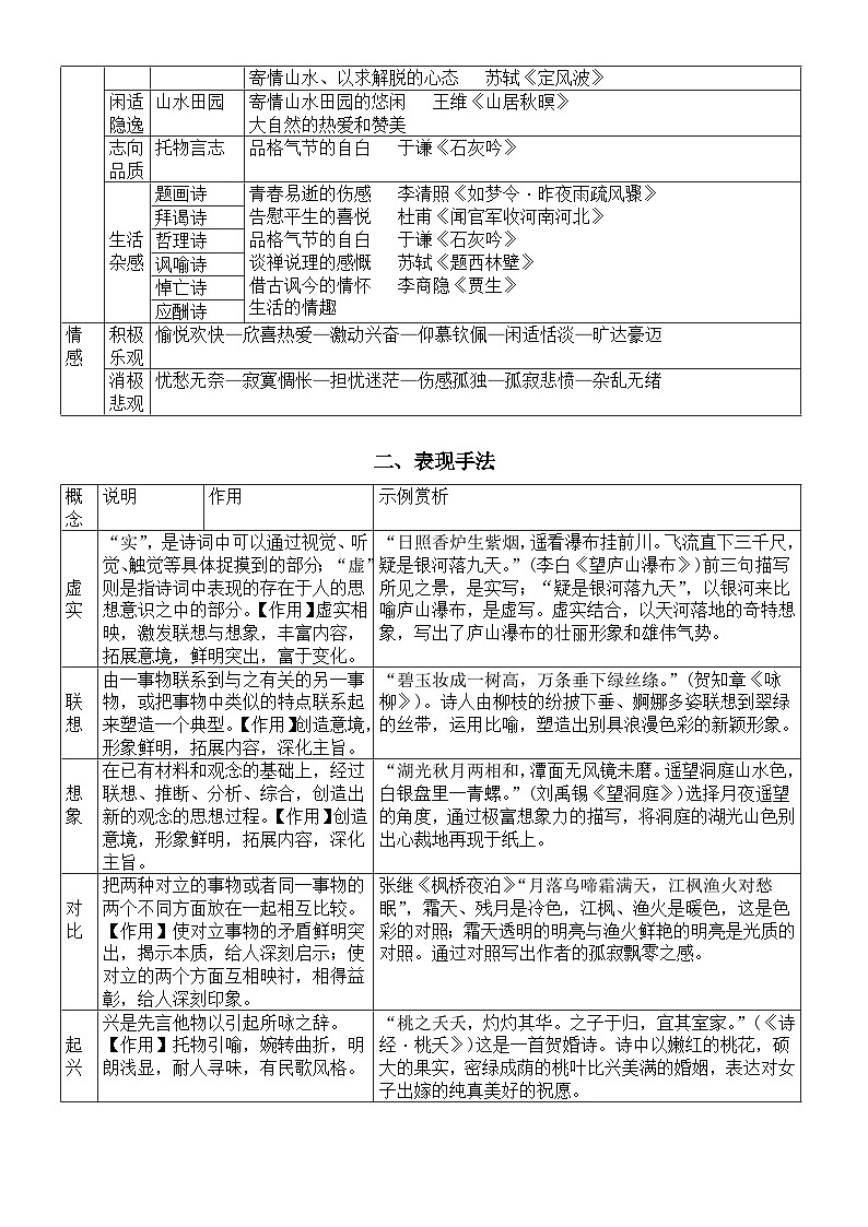
寄情山水、以求解脱的心态 苏轼《定风波》
闲适隐逸
山水田园
寄情山水田园的悠闲 王维《山居秋暝》
大自然的热爱和赞美
志向品质
托物言志
品格气节的自白 于谦《石灰吟》
生活杂感
题画诗
青春易逝的伤感 李清照《如梦令·昨夜雨疏风骤》
告慰平生的喜悦 杜甫《闻官军收河南河北》
品格气节的自白 于谦《石灰吟》
谈禅说理的感慨 苏轼《题西林壁》
借古讽今的情怀 李商隐《贾生》
生活的情趣
拜谒诗
哲理诗
讽喻诗
悼亡诗
应酬诗
情感
积极乐观
愉悦欢快—欣喜热爱—激动兴奋—仰慕钦佩—闲适恬淡—旷达豪迈
消极悲观
忧愁无奈—寂寞惆怅—担忧迷茫—伤感孤独—孤寂悲愤—杂乱无绪
二、表现手法
概念
说明
作用
示例赏析
虚实
“实”,是诗词中可以通过视觉、听觉、触觉等具体捉摸到的部分;“虚”则是指诗词中表现的存在于人的思想意识之中的部分。【作用】虚实相映,激发联想与想象,丰富内容,拓展意境,鲜明突出,富于变化。
“日照香炉生紫烟,遥看瀑布挂前川。飞流直下三千尺,疑是银河落九天。”(李白《望庐山瀑布》)前三句描写所见之景,是实写;“疑是银河落九天”,以银河来比喻庐山瀑布,是虚写。虚实结合,以天河落地的奇特想象,写出了庐山瀑布的壮丽形象和雄伟气势。
联想
由一事物联系到与之有关的另一事物,或把事物中类似的特点联系起来塑造一个典型。【作用】创造意境,形象鲜明,拓展内容,深化主旨。
“碧玉妆成一树高,万条垂下绿丝绦。”(贺知章《咏柳》)。诗人由柳枝的纷披下垂、婀娜多姿联想到翠绿的丝带,运用比喻,塑造出别具浪漫色彩的新颖形象。
想象
在已有材料和观念的基础上,经过联想、推断、分析、综合,创造出新的观念的思想过程。【作用】创造意境,形象鲜明,拓展内容,深化主旨。
“湖光秋月两相和,潭面无风镜未磨。遥望洞庭山水色,白银盘里一青螺。”(刘禹锡《望洞庭》)选择月夜遥望的角度,通过极富想象力的描写,将洞庭的湖光山色别出心裁地再现于纸上。
对比
把两种对立的事物或者同一事物的两个不同方面放在一起相互比较。【作用】使对立事物的矛盾鲜明突出,揭示本质,给人深刻启示;使对立的两个方面互相映衬,相得益彰,给人深刻印象。
张继《枫桥夜泊》“月落乌啼霜满天,江枫渔火对愁眠”,霜天、残月是冷色,江枫、渔火是暖色,这是色彩的对照;霜天透明的明亮与渔火鲜艳的明亮是光质的对照。通过对照写出作者的孤寂飘零之感。
起兴
兴是先言他物以引起所咏之辞。
【作用】托物引喻,婉转曲折,明朗浅显,耐人寻味,有民歌风格。
“桃之夭夭,灼灼其华。之子于归,宜其室家。”(《诗经·桃夭》)这是一首贺婚诗。诗中以嫩红的桃花,硕大的果实,密绿成荫的桃叶比兴美满的婚姻,表达对女子出嫁的纯真美好的祝愿。
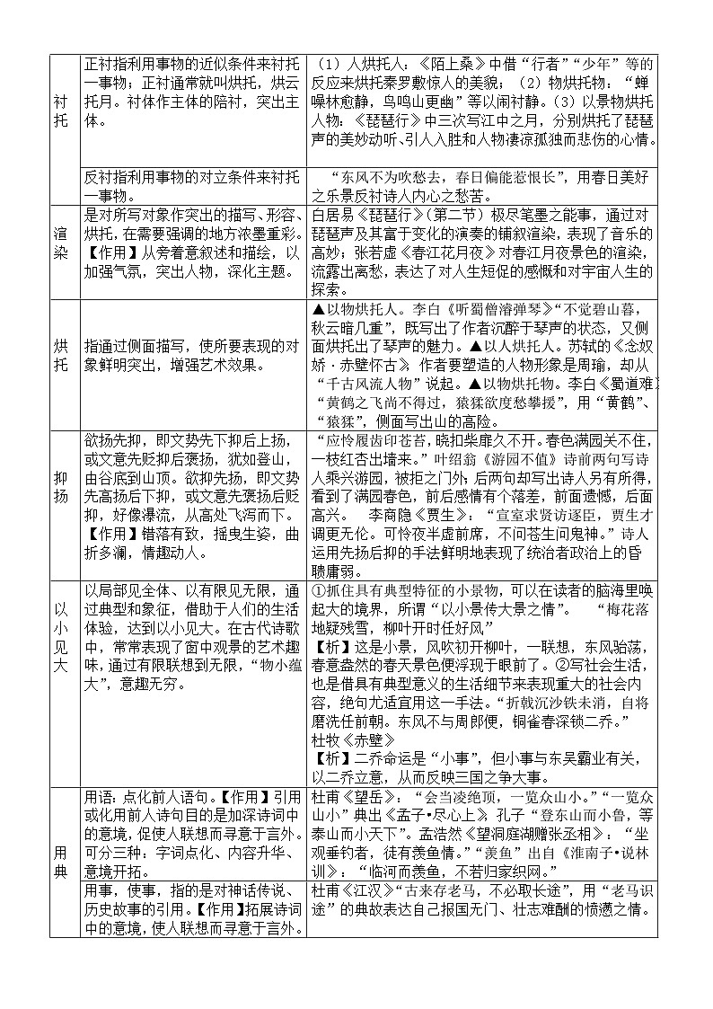
衬托
正衬指利用事物的近似条件来衬托一事物;正衬通常就叫烘托,烘云托月。衬体作主体的陪衬,突出主体。
(1)人烘托人:《陌上桑》中借“行者”“少年”等的反应来烘托秦罗敷惊人的美貌;(2)物烘托物:“蝉噪林愈静,鸟鸣山更幽”等以闹衬静。(3)以景物烘托人物:《琵琶行》中三次写江中之月,分别烘托了琵琶声的美妙动听、引人入胜和人物凄凉孤独而悲伤的心情。
反衬指利用事物的对立条件来衬托一事物。
“东风不为吹愁去,春日偏能惹恨长”,用春日美好之乐景反衬诗人内心之愁苦。
渲染
是对所写对象作突出的描写、形容、烘托,在需要强调的地方浓墨重彩。
【作用】从旁着意叙述和描绘,以加强气氛,突出人物,深化主题。
白居易《琵琶行》(第二节)极尽笔墨之能事,通过对琵琶声及其富于变化的演奏的铺叙渲染,表现了音乐的高妙;张若虚《春江花月夜》对春江月夜景色的渲染,流露出离愁,表达了对人生短促的感慨和对宇宙人生的探索。
烘托
指通过侧面描写,使所要表现的对象鲜明突出,增强艺术效果。
▲以物烘托人。李白《听蜀僧濬弹琴》“不觉碧山暮,秋云暗几重”,既写出了作者沉醉于琴声的状态,又侧面烘托出了琴声的魅力。▲以人烘托人。苏轼的《念奴娇·赤壁怀古》,作者要塑造的人物形象是周瑜,却从“千古风流人物”说起。▲以物烘托物。李白《蜀道难》“黄鹤之飞尚不得过,猿猱欲度愁攀援”,用“黄鹤”、“猿猱”,侧面写出山的高险。
抑扬
欲扬先抑,即文势先下抑后上扬,或文意先贬抑后褒扬,犹如登山,由谷底到山顶。欲抑先扬,即文势先高扬后下抑,或文意先褒扬后贬抑,好像瀑流,从高处飞泻而下。
【作用】错落有致,摇曳生姿,曲折多澜,情趣动人。
“应怜履齿印苍苔,晓扣柴扉久不开。春色满园关不住,一枝红杏出墙来。”叶绍翁《游园不值》诗前两句写诗人乘兴游园,被拒之门外;后两句却写出诗人另有所得,看到了满园春色,前后感情有个落差,前面遗憾,后面高兴。 李商隐《贾生》:“宣室求贤访逐臣,贾生才调更无伦。可怜夜半虚前席,不问苍生问鬼神。”诗人运用先扬后抑的手法鲜明地表现了统治者政治上的昏聩庸弱。
以小见大
以局部见全体、以有限见无限,通过典型和象征,借助于人们的生活体验,达到以小见大。在古代诗歌中,常常表现了窗中观景的艺术趣味,通过有限联想到无限,“物小蕴大”,意趣无穷。
①抓住具有典型特征的小景物,可以在读者的脑海里唤起大的境界,所谓“以小景传大景之情”。 “梅花落地疑残雪,柳叶开时任好风”
【析】这是小景,风吹初开柳叶,一联想,东风骀荡,春意盎然的春天景色便浮现于眼前了。②写社会生活,也是借具有典型意义的生活细节来表现重大的社会内容,绝句尤适宜用这一手法。“折戟沉沙铁未消,自将磨洗任前朝。东风不与周郎便,铜雀春深锁二乔。” 杜牧《赤壁》
【析】二乔命运是“小事”,但小事与东吴霸业有关,以二乔立意,从而反映三国之争大事。
用典
用语:点化前人语句。【作用】引用或化用前人诗句目的是加深诗词中的意境,促使人联想而寻意于言外。可分三种:字词点化、内容升华、意境开拓。
杜甫《望岳》:“会当凌绝顶,一览众山小。”“一览众山小”典出《孟子•尽心上》,孔子“登东山而小鲁,等泰山而小天下”。孟浩然《望洞庭湖赠张丞相》:“坐观垂钓者,徒有羡鱼情。”“羡鱼”出自《淮南子•说林训》:“临河而羡鱼,不若归家织网。”
用事,使事,指的是对神话传说、历史故事的引用。【作用】拓展诗词中的意境,使人联想而寻意于言外。
杜甫《江汉》“古来存老马,不必取长途”,用“老马识途”的典故表达自己报国无门、壮志难酬的愤懑之情。
象征
象征是一种托物寓志的表现手法,在特定的事物中,寄托某种精神品质或抽象事理。作用是:把抽象的事理表现为具体的可感知的形象;可以使文章更含蓄些,运用眼前之物,寄托深远之意。
梅花象征坚贞,兰花象征高洁,牡丹象征富贵,竹子象征气节,红豆象征相思,浮云象征游子,秋扇象征弃妇,子规象征悲愁。龙象征皇上最高权力,凤凰象征皇上的德行,麒麟是长治久安的象征,猿声是旅人离分时的伤感的表现,鹤是永生的化身,蝙蝠跟西方相反,则代表着幸福,鸳鸯是爱情的象征,大雁给分离的情人带来消息,知了象征复活之后便是死亡,梧桐常在描写秋天的诗中出现,杨柳表示别离,兰花是纯洁的象征,牡丹是富贵的标志,“梅”象征高洁、清秀、淡雅、素朴; “菊”象征高洁、傲霜斗雪的坚强,被称为“隐逸之花”;“兰芷”象征名贵、孤芳、清高等等。
三、修辞手法
修辞手法
概念
说明
作用
示例赏析
比喻
用一种事物或情景来比作另一种事物或情景。比喻可分为明喻、暗喻、借喻。【作用】突出事物特征,把抽象的事物具体化。
杨万里《暮热游荷池上》“荷花入暮犹愁热,低面深藏碧伞中”,将荷叶比作碧伞,生动形象,表达作者对荷花的喜爱之情。刘攽《雨后池上》“一雨池塘水面平,淡磨明镜照檐楹”,将平静的水面比作淡磨之明镜,写出水面的静态美。
比拟
把物当作人来描写叫拟人,把人当作物来描写叫拟物。【作用】能促使读者产生联想;赋予事物以人的特征、灵性,给人以亲切之感;使所描绘的事物更加形象、生动。
苏轼《海棠》“只恐夜深花睡去,故烧高烛照红妆”,把海棠写成睡美人,突出了海棠的高洁美丽,及作者对海棠的喜爱之情。李白《渡荆门送别》:“仍怜故乡水,万里送行舟。”诗人不说自己思念故乡,而把思乡之请转移给水,偏说故乡之水怀着深情厚意,恋恋不舍地一路送我远行,言有尽而意无穷。
设问
先提出问题,接着把自己的看法说出。【作用】问题引入,带动全篇;中间设问,承上启下;结尾设问,深化主题,令人回味。
“若问闲情都几许?一川烟草,满城风絮,梅子黄时雨!”(贺铸《青玉案》)以设问作结,以实写虚,一问一答,将一腔愁思化为具体可感的形象。李清照《如梦令》:“知否,知否?应是绿肥红瘦!”表达了作者内心深切的惜花之情。
借代
借用相关的事物来代替所要表达的事物。分为部分代全体、具体代抽象、特征代本身等。【作用】使语言简练、含蓄。
“知否,知否?应是绿肥红瘦!”(李清照《如梦令》)
《如梦令》中用“绿”和“红”分别代“叶”与“花”,写出叶的茂盛和花的凋零,烘托了诗人的伤感情怀。
反问
用疑问的形式表达确定的意思。加强语气,表达强烈感情,激发思考。
“谁怕?一蓑烟雨任平生。”(苏轼《定风波》)
使用反问句式表达了词人旷达的情怀
夸张
对事物的形象、特征、作用、程度等做扩大或缩小的描述。【作用】有更突出、更鲜明地表达事物的作用。
岳飞《满江红》中“壮志饥餐胡虏肉,笑谈渴饮匈奴血”,并不是真的吃敌人的肉来充饥,喝敌人的血来解渴,是用夸张痛快淋漓地抒发了作者发誓消灭入侵者的豪情。
对偶
对偶就是“对对子”,也称“对仗”。它必须是一对字数相等,词性相对,结构相同,意义相关的短语或句子。两句间的关系有承接、递进、因果、假设和条件等。
【作用】便于吟诵,有音乐美;表意凝炼,抒情酣畅。
①正对:上下句意思相似、相近、相补、相衬。例如:天连五岭银锄落,地动三河铁臂摇。
②反对:上下句意思相反、相对。例如:宜将剩勇追穷寇,不可沽名学霸王。
③串对:又称“流水对”。上下句意思具有承接、递进、因果、假设、条件等关系。例如:为有牺牲多壮志,敢教日月换新天。
排比
排比是一种利用三句或三句以上意义相关或相近,结构相同或相似和语气相同的词组或句子并排。
【作用】加强语势的效果。
“长江万里白如练,淮山数点青如淀。江帆几片疾如箭,山泉千尺飞如电。”周德清《浔阳即景》这里作者使用四个一样句式的排比句来描写浔阳的景色,用排比从各个角度描述让我们可以更加完整的感受到这种美景。
双关
分谐音双关和弦外之音两种。
表达一种委婉含蓄的情感。
王之涣《凉州词》中“羌笛何须怨杨柳,春风不度玉门关”中的“春风”,既指春天的风,更指皇帝的恩惠。
顶真
顶真,又称联珠、蝉联、连环。就是上句结尾的词语作下句的开头,或前文的末尾作下文的开头,首尾相连两次以上,使邻近的语句、片断、章节首尾顶接,蝉联而下的修辞手法。
【作用】能使句子结构整齐,贯通语气,突出事物之间的环环相扣。
抽刀断水水更流,举杯消愁愁更愁。(李白)
黑云压城城欲摧。(李贺)
月光如水水如天。(赵嘏)
泪眼问花花不语。(欧阳修)
出门看火伴,火伴皆惊忙。
归来见天子,天子坐明堂。
军书十二卷,卷卷有爷名。——选自《木兰诗》
反复
指某些词句多次出现。达到强调事件,渲染气氛,抒发感情的效果。
红酥手,黄縢酒。满城春色宫墙柳。东风恶,欢情薄。一怀愁绪,几年离索。错,错,错。 (陆游《钗头凤》)
叠字
一是形象性。使所描绘的自然景色或人物特征更加形象。
“寻寻觅觅,冷冷清清,凄凄惨惨戚戚。”(李清照《声声慢》)叠音词使诗歌语言更加生动形象,营造了凄凉氛围。
二是确切性。叠字既可以摹声,又可以摹色,达到摹状的修辞效果,使表达的意象更加确切。
杜甫《登高》中“无边落木萧萧下”,用“萧萧”摹拟落叶声;黄巢的《题菊花》中“飒飒秋风满院栽”,用“飒飒”摹拟风声风声;用叠词摹色的例子也不少。如白居易的“一道残阳铺水中,半江瑟瑟半江红”(《暮江吟》),用“瑟瑟”形容江水的颜色好像碧玉一般。
三是音乐性。使诗的音律和谐,读起来,琅琅上口;听起来,声声悦耳。
还有用叠字来描绘音乐的。如白居易的《琵琶行》中的“大弦嘈嘈如急雨,小弦切切如私语”。
列锦
全部用名词或名词性短语,经过选择组合,巧妙地排列在一起,构成生动可感的图像。【作用】用以烘托气氛,创造意境,表达情感。
“一去二三里,烟村四五家,亭台六七座,八九十枝花。”
【析】“烟村”、“人家”、“亭台”、“鲜花”既各自独立成景,又共同构成一幅田园风光图,创造出淡雅幽美的意境。
移情
是将人的情感转移到事物身上,使外物与人同喜同悲。
杜牧的“蜡烛有心还惜别,替人垂泪到天明”,诗人没有说怎样惜别,却把这种感情转移到蜡烛身上,蜡烛无情,尚且替人垂泪,何况人乎?《扬州慢》也有“废池乔木,犹厌言兵”之句,乔木尚且厌恶战争,何况扬州百姓呢?
通感
是把视觉、听觉、嗅觉、味觉、触觉沟通起来,借联想引起感觉转移,以一种感觉写另一种感觉的修辞手法。
“凤吹声如隔彩霞,不知墙外是谁家。重门深锁无寻处,疑有碧桃千树花。”(郎士元《听邻家吹笙》)首句“隔彩霞”渲染了奏乐的环境,烘托出笙乐的明丽新鲜;第四句以花为意象描写音乐。以上两句用视觉意象写听觉感受,别具一格。
互文
指诗文相邻的句子互相补充,结合起来表示一个完整的意思。【作用】渲染诗歌的气氛,使诗句整齐、对仗。①单句互文:“烟笼寒水月笼沙。”(杜牧《泊秦淮》)意指“烟雾笼罩着寒水也笼罩着沙;月光笼罩着沙也笼罩着寒水。②对句互文:“当窗理云鬓,对镜帖花黄。”(《木兰辞》)意指“当窗、对镜理云鬓帖花黄”。③隔句互文:“十旬休假,胜友如云;千里逢迎,高朋满座。”(王勃《滕王阁序》)这里的“十旬休假”和“千里逢迎”是隔句,“胜友如云”和“高朋满座”是互文。“胜 友”“高朋”“如云”“满座”相互交错,补充说明。应解释为:“胜友如云,胜友满座;高朋满座,高朋如云。”④排句互文:《木兰辞》中的“东市买骏马,西市买鞍鞯,南市买辔头,北市买长鞭” 就是排句互文。
四、表达方式
概念
说明
作用
示例
赏析
记叙
叙述就是记述事情发展的过程和人物的经历。往往包含着时间、地点、人物、事件的发展过程,及其结果几方面。叙述要求清楚明白,通顺流畅,有主有次,详略得当,富于变化。
红藕香残玉簟秋。轻解罗裳,独上兰舟。(李清照《一剪梅》)用叙述的方式写出作者在一个荷花凋谢、竹席生凉的秋天,与夫君离别后,在闺中无法排遣愁闷与相思之苦,便外出乘舟解忧的情形。“故人具鸡黍,邀我至田家”(孟浩然《过古人庄》),
描写
视
主要指触觉(吹面不寒杨柳风),视觉、听觉(千里莺啼绿映红),嗅觉(遥知不是雪,为有暗香来。)味觉(采得百花成蜜后,为谁辛苦为谁甜?)
“桃红复含宿雨,柳绿更带朝烟。 ”
听
“万壑有声含晚籁,数峰无语立斜阳”
味
“梅子留酸软齿牙,芭蕉分绿与窗纱。”
嗅
“遥知不是雪,为有暗香来。”
触
“已讶衾枕冷,忽见窗户明。”
俯仰
看同一景物,观察者所处的方位不同,角度不同,俯视,仰视,远眺,近看,视觉形象会呈现千姿百态,变化万千。
【作用】从不同角度描写,会使读者对所描写的景物产生更加全面的认识,获得更完美的感受。
戴叔伦《兰溪棹歌》“凉月如眉挂柳湾,越中山色镜中看。 兰溪三日桃花雨,半夜鲤鱼来上滩。”
远近
杜牧的《山行》“远上寒山石径斜,白云生处有人家。停车坐爱枫林晚,霜叶红于二月花”,头两句描绘了秋山远景。后两句描绘了秋山近景。“霜叶红于二月花”一句,生机勃勃,鲜艳夺目,清新刚劲,形象鲜明,给人一种秋光胜似春光的美感。
动静
对事物、景物作动态、静态的描写,两者相互映衬,构成一种情趣。(以动衬静、以声衬静、动静结合)
王维《田园乐(其六)》“花落家童未扫,莺啼山客犹眠”,以声衬静,动静结合,表现田园幽静安适的特点。
白描
白描就是用最朴素、最简练的笔墨,不事雕饰,不加烘托,抓住描写对象的特征,如实地勾勒出人物、事件与景物的情态画面。
“梳洗罢,独倚望江楼。过尽千帆皆不是,斜晖脉脉水悠悠,肠断白萍洲。”(《温庭筠
细节
塑造人物形象,多着重刻画人物的语言、动作、神情等细节。
【作用】从而使人物形象丰满、鲜明、生动。
黄梅时节家家雨,青草池塘处处蛙。有约不来过夜半,闲敲棋子落灯花。(赵师秀《约客》)最后一句 “敲”,一个“落”,传神地刻画出诗人看似悠闲,实则因久等不至而产生的焦虑心理。
点面
“点”的详细描写和“面”的叙述或概括性描写的有机结合。【作用】“点”,可以突出重点,体现深度;“面”,可以顾及全局,体现广度。
朱敦儒的《好事近》:“千里水天一色,看孤鸿明灭。” “千里水天”的画面上,又加上了孤鸿这个动点。全诗点面结合,表达了诗人超脱世俗、不受约束的闲适生活。”
正
面
对描写对象进行正面的直接的描写,
即对主要描写对象的周围的事物进行描写。【作用】使主要描写对象更鲜明,更突出;使感情抒发更加充分;给读者留下丰富的想象空间。
李白《梦游天姥吟留别》中,“天姥连天向天横,势拔五岳掩赤城”这两句主要是运用正面描写,表现其高峻奇伟之势;“天台一万八千丈,对此欲倒东南倾”,则是用侧面描写烘托天姥山的高峻奇伟。
侧
面
议论
议论就是对人和事物进行评价的、论说,通过事实材料和逻辑推理来阐明观点、见解的一种表达方式。
“不是花中偏爱菊,此花开尽更无花。” (元稹《菊花》)这是诗的后两句,点出诗人喜爱菊花的原因和对菊花历尽风霜而后凋的坚贞品格的赞美。
抒情
直接抒情
诗人在诗歌中以第一人称“我”为抒情主体,坦露襟怀,不加掩饰地抒发激情、快意或愁绪的一种文章笔法。又叫直抒胸臆。
杜甫《兵车行》“君不见青海头,古来白骨无人收”,直抒胸臆,表现了战争给人民带来的灾难以及作者对战争的怨恨之情。杨炯《从军行》“宁为百夫长,胜作一书生”,直接抒发了作者忠君报国和渴望建功立业的思想感情。
间接抒情
借景抒情
以哀写哀
孤帆远影碧空尽,唯见长江天际流。(李白《黄鹤楼送孟浩然之广陵》)借碧蓝的天空和茫茫的江水,抒发了对友人绵绵不尽的情谊。
以乐衬哀
“映阶碧草自春色,隔叶黄鹂空好音”
以乐衬乐
谢灵运的“池塘生春草,园柳变鸣禽”从春草中,从园柳和鸣禽中,诗人感到春天的蓬勃生机,透露出喜悦的感情。
以哀衬乐
王昌龄《从军行七首(其四)》“青海长云暗雪山,孤城遥望玉门关。 黄沙百战穿金甲,不破楼兰终不还。”
【析】前两句写悲凉孤寂的边塞风景,衬托出戍边战士杀敌报国的信念。
寓情于景
指诗人自觉或不自觉地把主观感情熔铸到客观景物的描写之中,以客观之景来寄托感情。
国破山河在,城春草木深。感时花溅泪,恨别鸟惊心。(杜甫《春望》)写景中融入了诗人对国家的忧虑和对家人的思念之情。
融情于景
托物言志
诗人借自然界中的某物自身具有的特征,来表达某种志向或情感,诗中的物带有了人格化的色彩。
王冕的《墨梅》:“我家洗砚池头树,朵朵花开淡墨痕。不要人夸颜色好,只留清气满乾坤。”此诗以梅自喻,表现了作者要像梅花那样的高洁、淡雅,不向世俗献媚的坚贞、纯洁的操守。
托物寓理
“半亩方塘一鉴开,天光云影共徘徊。问渠那得清如许,为有源头活水来”, 托物寓理。
咏史抒怀
主要是以历史事件、历史人物、历史陈迹为题材,借登高望远、咏叹史实、怀念古迹来达到感慨兴衰、寄托哀思、托古讽今等目的。
《石头城》“山围故国周遭在,潮打空城寂寞回。淮水东别旧时月,夜深还过女墙来。”
【析】通过今昔对比,抒发了对六朝兴亡人事变迁感叹,以及对国势衰微的感慨。借古讽今,希望统治者吸取教训。
五、篇章结构
概念
说明
作用
示例
赏析
开门见山
开头就进入正题,揭示主题或全篇主要内容。有时垫下全文基调。
“少小离家老大回,乡音无改鬓毛衰。儿童相见不相识,笑问客从何处来。”(贺知章《回乡偶书》)
首句概括写数十年客居他乡的事实,有自伤“老大”之情, 下联儿童的淡淡一问也就在情理之中了。
以景结情
诗歌在议论或抒情的过程中,戛然而止,转为写景,以景代情作结。
【作用】使得诗歌“此时无情胜有情”,显得意犹未尽。
“长江悲已滞,万里念将归。况属高风晚,山山黄叶飞。”(王勃《山中》)最后两句写山上所望实景,映衬一、二句之情,以景寓情,用秋风萧瑟、黄叶飘飞来衬托自己的悲苦。“琵琶起舞换新声,总是关山旧别情。缭乱边愁听不尽,高高秋月照长城。”(王昌龄《从军行七首》)
卒章显志
诗人在诗歌的结尾表达自己的心志或情怀。
“安能摧眉折腰事权贵,使我不得开心颜!”(李白《梦游天姥吟留别》)强烈地表达了诗人追求自由、蔑视权贵的心志。
照应
篇章间的伏笔照应,又叫呼应。一篇文章要有头有尾,前后内容要有内在联系。前面交待过的话,后面得有照应;后边要照应的话,前边得先有个交待。【作用】文章前后才能贯串,使读者容易掌握全文的脉络;使作品结构显得紧凑、严谨。
【种类】首尾照应,开头与结尾的照应;扣题照应,围绕主题反复照应;伏笔照应,先设伏笔,后予交代的照应。
陆游《诉衷情》 “当年万里觅封侯,匹马戍梁州。
关河梦断何处,尘暗旧貂裘。胡未灭,鬓先秋,泪空流。此生谁料,心在天山,身老沧州!”此诗共分两阕,下阕照应上阕。“心在天山”与“当年”句相应;“身老苍州”与“关河梦”句相应,目的在于构成对照,抒发了词人心酸遗恨的苍凉心情。
韦应物《赋得暮雨送李胄》 “楚江微雨里,建业暮钟时。漠漠帆来重,冥冥鸟去迟。”
【析】首联两句写黄昏时分诗人伫立在细雨蒙蒙的江边,这里点明了诗题中的“暮雨”,又照应了诗题中的“送”字。
线索
线索有人线、物线、情线、事线、时线、地线等。
【作用】有利于理顺内容,掌握其结构,理解诗人的思想感情。
周邦彦《关河令》“秋阴时晴渐向暝,变一庭凄冷。伫听寒声,云深无雁影。更深人去寂静。但照壁孤灯相映。酒已都醒,如何消夜永! ”
【析】此词以时光的转换为线索,表现了深秋萧瑟清寒中作者因人去屋空而生的凄切孤独之感。
过渡
过渡,是使文章连贯、结构严谨的一种手段。
【作用】“承上启下”,这有两层含义,一层是结构上的,另一层是内容上的。结构上就是对整体的把握,增加条理和文章的语言的流畅性。内容上就是对上面篇幅的总结和对下面篇幅的开头总起作用。
(朱淑真)《秋夜》“夜久无眠秋气清,烛花频剪欲三更。铺床凉满梧桐月,月在梧桐缺处明。”
【析】一个“凉”字,既写天凉,又写心境的凄凉——这似乎不是考“诗歌结构”。但我们要回答第二问,就必须注意到:正是由“凉”这个字,诗人将笔触从“床上之月”巧妙自然地过渡到“梧桐缺处”的“天上之月”,让“梧桐”、“月影” 进入画面与“凉床”组合,共同渲染愁情,从而营造出孤寂的意境。
详略
所谓详写,是指对能直接表现中心意思的主要材料加以具体的叙述和描写,放开笔墨,写得比较充分;所谓略写是指对虽与表现中心意思有关但不是直接表现中心意思的材料,少用笔墨,进行概括式的叙述。
【作用】突出重点;主次分明;点面结合;给读者留下深刻的印象。
李白《越中览古》“越王勾践破吴归,战士还家尽锦衣。 宫女如花满春殿,只今惟有鹧鸪飞。”
【析】此诗以今比昔而有盛衰之感,在内容上是以写今为主,在形式上却以描写过去为主,为上三下一结构。沈德潜《唐诗别裁》卷二十评此诗云:“三句说盛,一句说衰,其格独创。”由于诗人在上三句是一气而下,将过去的繁荣,美好,热闹,欢乐竭力渲染,写足写透,所以第四句的转折才格外冷峻有力,使人见到无论怎样兴盛繁华,最后都免不了衰亡的命运。
铺垫
铺垫是以一系列非主要情节做主要情节的准备或高潮到来前作气氛酝酿。
【作用】制造悬念,引起读者的兴趣、注意和情感上的期待,使读者的注意力随情节的发展而延伸。
“东边一颗柳树,西边一颗柳树,南边一颗柳树,北边一颗柳树,纵然碧绦千万缕,哪能绾得行人住? ”
【析】这是明朝徐渭《题柳亭送别图》一诗,诗作先是层层铺垫,蓄势待发,而后破势而出。
伏笔
作者在读者不经意处的暗示交代。
【作用】使诗歌结构严谨,首尾呼应,文题呼应。
绿蚁新醅酒,红泥小火炉。晚来天欲雪,能饮一杯无?“新醅酒,小火炉”,凡俗的事物,在他的笔下,生动温暖,回味无穷。最妙的,是晚来天欲雪,为这首诗,打下了一个很大的伏笔,押韵在能否饮上一杯?在这里,诗人巧妙地直点主题。
总分
总分关系就是构段方式中的一种,是指自然段中有一句话上对全段内容的总结说明,其它几句分别从不同方面展开。总分关系构成的自然段,在形式上可以是先总说,后分说;也可以是先分说,再总说;还可以是先总说、再分说,最后小结。
(王维)《新晴野望》“ 新晴原野旷,极目无氛垢。郭门临渡头,村村连溪口。白水明田外,碧峰出山后。农月无闲人,倾家事南亩。”
【析】首两句扣“野望”,展现的是远景,意境开阔纯净;而颔联则是由远及近,颈联再由近及远——仍然扣住“野望”,更细腻地营造开阔纯净的意境。因此这二联与首联是“总分”关系。颔、颈二联,有远近变化,有色彩,有亮度,清幽秀丽。
重章叠句
指上下句或上下段用相同的结构形式反复咏唱的一种表现手法。
辛弃疾《丑奴儿·书博山道中壁》“少年不识愁滋味,爱上层楼。爱上层楼,为赋新词强说愁。而今识尽愁滋味,欲说还休。欲说还休,却道天凉好个秋。 ”
【析】上片写年轻时候无所事事,无病呻吟的“闲愁”,下片写而今关怀国事报国无门的“哀愁”。上下两片采用了重章叠句的结构形式,在反复咏唱中,使语言具有音乐美,内容上形成鲜明对比。

