高中政治 (道德与法治)人教统编版必修2 经济与社会我国的个人收入分配教学设计
展开4.1我国的个人收入分配 教学设计
【教材分析】
本单元讲述在社会主义基本经济制度和市场经济体制背景下,我国经济要发展与社会要进步必须回答、解决的最基本问题。具体讲述了指导我国经济社会建设的新思想、新理念和建设中有关收入分配公平、共同富裕、社会保障的基本问题。
如果把第三课比作做大GDP蛋糕,那么第四课就是如何分配蛋糕的问题。第四课第一节课标要求:了解我国个人收入的方式与合法途径,解释个人收入分配政策的完善;评析实现共同富裕、促进社会公平正义的收入分配政策。阐明劳动对社会发展和进步的意义,弘扬劳动精神,树立崇尚劳动、热爱劳动的观念。
【教学目标】
了解了解我国的个人收入分配制度。了解按劳分配的地位、基本内容、要求、意义;了解多种分配方式并存的内容、意义。通过学习,坚持中国特色社会主义道路,坚持和完善我国分配制度,增强对我国实现收入分配公平政策的认同。理解完善收入分配的原因、措施,认识到我国分配制度改革的客观必然性。
理解居民收入的来源。理解劳动的重要性、要求。理解国家保护合法的劳动收入和非劳动收入,取缔非法收入,劳动者要合法经营,依法致富。
【教学重点】
按劳分配的地位、基本内容、要求、意义;多种分配方式并存的内容、意义
【教学难点】完善收入分配的原因、措施
【教学方法】合作探究法与讲授分析法相结合
【教学过程】
导入新课:要想让全国人民都能吃好蛋糕,就得分好国民收入这块大蛋糕!怎么分呢?让我们走入悬空村,看看他们是怎么分的吧!
新课讲授:出示课题——我国个人收入的分配方式
总议题:怎样让人民吃好蛋糕?
1、从“斜杠青年”新趋势谈作为劳动者个人,如何勤劳致富?
2、在“润”之当下谈如何完善个人收入分配?
第一幕:以人民为中心的发展思想
议题一:从“斜杠青年”新趋势谈作为劳动者个人,如何勤劳致富?
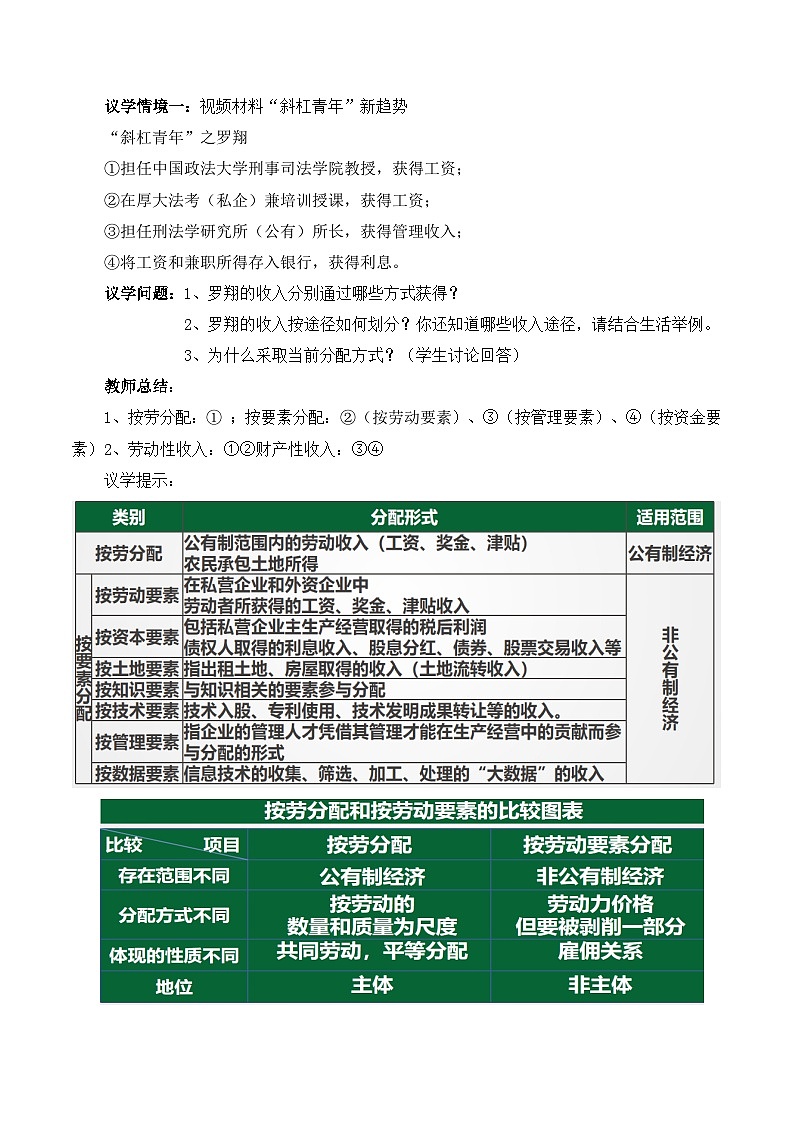
议学情境一:视频材料“斜杠青年”新趋势
“斜杠青年”之罗翔
①担任中国政法大学刑事司法学院教授,获得工资;
②在厚大法考(私企)兼培训授课,获得工资;
③担任刑法学研究所(公有)所长,获得管理收入;
④将工资和兼职所得存入银行,获得利息。
议学问题:1、罗翔的收入分别通过哪些方式获得?
2、罗翔的收入按途径如何划分?你还知道哪些收入途径,请结合生活举例。
3、为什么采取当前分配方式?(学生讨论回答)
教师总结:
1、按劳分配:① ;按要素分配:②(按劳动要素)、③(按管理要素)、④(按资金要素)2、劳动性收入:①②财产性收入:③④
议学提示:
一、按分配为主体 多种分配方式并存
1、我国的个人收入分配制度
(1)内容:按劳分配为主体 多种分配方式并存。
(2)原因:生产资料所有制形式决定分配方式,我国坚持公有制为主体、多种所有制经济共同发展,决定了分配制度必然是按劳分配为主体,多种分配方式并存。
2、按劳分配(主体)
(1)地位:按劳分配是社会主义个人消费品分配的基本原则,在我国所有分配方式中占主体地位。
(2)内容和要求:在公有制经济中,在对社会总产品作了各项必要扣除之后,以劳动者向社会提供的劳动(包括劳动数量和质量)为尺度分配个人消费品,多劳多得,少劳少得。
(3)形式:国企、集体企业职工的工资、奖金、津贴,但福利不是;家庭联产承包所得。
(4)我国为什么要实行按劳分配的原则?
必要性:我国实行按劳分配原则,由我国现实的经济条件决定。
①前提:生产资料公有制。
②物质基础:生产力发展水平。
③直接原因:劳动的性质和特点。
重要性:
①有利于调动积极性和创造性
②激发劳动者努力学习科技,提高劳动技能,从而促进社会生产的发展
③它体现了劳动者共同劳动、平等分配的社会地位。
3、按生产要素分配(多种分配方式并存)
重要性:有利于让一切要素的活力竞相迸发,让一切创造社会财富的源泉充分涌流。推动资源优化配置,促进经济发展。
议学情境二:阅读材料
“斜杠青年”是当今一种生活工作的潮流,但也有很多人陷入了“斜杆青年陷阱”。如:周立齐四次盗窃入狱出狱后仍称永不打工;江苏三位护士利用职务之便做微商卖假药;大学生从事送外卖、刷单等低薪兼职荒废学业,身心疲累,仍旧收益甚微
议学问题:谈谈我们应该如何致富,追求更美好的生活?(学生讨论回答)
教师总结:
议学提示:
4、我国的居民收入的途径
(1)主要途径:
①劳动性收入::通过劳动所获得的收入。包括工资、津贴和资金
②财产性收入:通过自己所拥有的各类财产获得的收入,利息、租金
(2)其它途径:
①经营性收入:通过生产活动所获得的收入,如开小店、摆小摊.
②转移性收入::国家、单位、社会团体对住户的各种经常性转移支付和住户之间的经常性收入转移,,包括养老金、政府补贴、社会救济金
5、劳动是财富的源泉
(1)劳动的重要性:劳动是财富的源泉,我们获取的任何收入归根结底都来自劳动创造。
(2)个人获取收入的要求:
①弘扬劳动精神,崇尚劳动、尊重劳动,
②牢固树立劳动最光荣、劳动最崇高、劳动最伟大、劳动最美丽的观念。
③要鼓励全体劳动得通过辛勤劳动、诚实劳动、创造性劳动致富
第二幕:完善个人收入分配
议题二:在“润”之当下谈如何完善个人收入分配?
议学情境三:阅读图表近几年GDP和人均GDP居民收入变化数据、最低工资标准数据
“润”由英文“run”音译过来,代表“跑路”、“溜了”的意思。通常来说,就是逃离原本不太好的地方,去往更美好的位置。该词语的流行,反映出疫情之下,人民收入减少,生活艰难,一定程度上对国家发展丧失信心。我国当前收入分配正在不断健全,但仍存在诸多突出问题。如:疫情之后,财富集中加剧。我国在社会财富增长加速的同时,基层劳动者收入问题严峻,0.4%的人掌握了70%的财富,财富集中度高于美国;薇娅、邓伦、袁冰妍,网红主播在拿着天价报酬的同时,偷税漏税行为频频曝光,对青少年价值观造成不良引导。
议学问题:我国政府采取了哪些措施完善个人分配?把蛋糕做大后通过合理的制度安排把蛋糕分好?这个合理的制度是什么制度?(学生讨论回答)
教师总结:
二、完善个人收入分配制度
1、完善我国的个人收入分配制度的原因
收入分配是民生之源,是改善民生,实现发展成果由人民共享最重要、最直接的方式。
2、如何完善个人收入分配(兼顾效率与公平)?
做大蛋糕
①根本措施:大力发展生产力,增加社会财富和居民收入 (做大蛋糕)
思考:做好的蛋糕怎么切?如何确定个人收入分配方式?
切好蛋糕
②制度基础:坚持和完善按劳分配为主体、多种分配方式并存的分配制度
③理顺关系:.理顺国家、企业、个人之间的收入分配关系
④两个同步:经济增长的同时实现居民收入同步;增长劳动生产率提高的同时实现劳动报酬同步提高
⑤初次分配:
A.要坚持多劳多得,着重保护劳动所得,增加劳动者特别是一线劳动者劳动报酬,提高劳动报酬在初次分配中的比重;
B.要健全劳动、资本、土地、知识、技术、管理、数据等生产要素由市场评价贡献、按贡献决定报酬的机制。
⑥再次分配:在再分配方面,要健全以税收、社会保障、转移支付等为主要手段的再分配调节机制,强化税收调节。
⑦第三次分配:发挥第三次分配作用,发展慈善等社会公益事业。
⑧分配秩序:要规范收入分配秩序,鼓励勤劳致富,保合、增低、扩中、调高、清隐、取非。
相关链接:个人所得税
个人所得税是国家对个人所得征收的一种税种
●如何征收?
居民个人每年度的收入额减除费用六万元以及专项扣除、专项附加扣除和依法确定的其他扣除后的余额,为应纳税所得额。
●重要性? 是调节个人收入分配、实现社会公平的有效手段。
总结:
如何完善个人收入分配(兼顾效率与公平)?
“做大蛋糕十切好蛋糕”
1.根本措施:大力发展生产力,增加社会财富和居民收入(做大蛋糕)
2.制度基础:坚持和完善按劳分配为主体、多种分配方式并存的分配制度
3.针对个人收入占比低问题:理顺国家、企业、个人之间的收入分配关系,
坚持“两个同步”
4.针对个人收入差距大的问题:
初次分配方面+再分配+第三次分配+规范收入分配秩序+必须坚持消除贫困
本课小结:
政治 (道德与法治)我国的个人收入分配教学设计: 这是一份政治 (道德与法治)我国的个人收入分配教学设计,共4页。教案主要包含了导入新课,新课讲授,课堂小结,板书设计等内容,欢迎下载使用。
高中政治 (道德与法治)人教统编版必修2 经济与社会我国的个人收入分配教案: 这是一份高中政治 (道德与法治)人教统编版必修2 经济与社会我国的个人收入分配教案,共8页。教案主要包含了课堂活动,导入新课,新课教学,课堂达标,本框总结,课堂检测等内容,欢迎下载使用。
高中人教统编版我国的个人收入分配教学设计: 这是一份高中人教统编版我国的个人收入分配教学设计,共5页。教案主要包含了我国居民收入途径等内容,欢迎下载使用。

