2023年北京房山初三一模考化学试卷及答案解析
展开2023 北京房山初三一模化 学
本试卷共 8 页,共 70 分,考试时长 70 分钟。考生务必将答案写在答题卡上,在试卷上作答无效。考试结束后,将答题卡交回,试卷自行保存。
可能用到的相对原子质量:H 1 C 12 O 16 Na 23 Cl 35.5
第一部分
本部分共 25 题,每题 1 分,共 25 分。在每题列出的四个选项中,选出最符合题目要求的一项。
- 空气成分中,体积分数最大的是
- 氧气 B.氮气 C.二氧化碳 D.稀有气体 2.下列不.属.于.铁丝在氧气中燃烧现象的是
- 放出热量 B.火星四射 C.产生大量白烟 D.生成黑色固体 3.下列氧气的性质中,属于化学性质的是
- 无色无味 B.沸点低 C.能支持燃烧 D.不易溶于水 4.右图所示的图标表示
- 禁止吸烟 B.禁止燃放鞭炮
C.禁止带火种 D.禁止堆放易燃物 5.下列金属活动性最强的是
A.Mg B.Fe C.Al D.Zn 6.下列符号中,表示两个氢分子的是
A.H2 B.2H C.2H+ D.2H2
- 下列物质露置于空气中一段时间,质量会减少的是
- 浓盐酸 B.浓硫酸 C.石灰石 D.氢氧化钠 8.下列操作不.正.确.的是
水
浓硫酸
- 加热液体 B.稀释浓硫酸 C.检查气密性 D.取用固体粉末
- 用化学知识解释成语“釜底抽薪”,合理的是
A.隔绝空气 B.降低可燃物的着火点 C.清除可燃物 D.降低温度到可燃物的着火点以下
- 下列化学方程式书写正确的是
A.H2CO3 H2O + CO2↑ B.Zn + HCl ZnCl2 + H2↑
点燃
C.4Fe + 3O2
2Fe2O3 D.3CO + Fe2O3 2Fe + 3CO2
化学与生活、生产息息相关。回答 11~16 题。
- 下列生活用品,利用金属导电性的是
- 铁锅 B.铜导线 C.铝箔纸 D.银饰品
- 一些食物的 pH 范围如下,其中呈碱性的是
- 柠檬汁(2.0~3.0) B.菠萝汁(3.3~5.2) C.番茄汁(4.0~4.4) D.鸡蛋清(7.6~8.0)
- 农作物生长需要适量的氮、磷、钾,这里的“氮”“磷”“钾”指的是 A.元素 B.单质 C.分子 D.原子
- 碳酸氢铵(NH4HCO3)是一种常用的化学肥料,工业上通过化合反应制备碳酸氢铵,下列物质不.可.能.是该反应原料的是
A.H2O B.NH3 C.HCl D.CO2
- 下列物质能用于工业除铁锈的是
- 盐酸 B.蒸馏水 C.石灰水 D.植物油
- 贝壳粉是新兴家装涂料,主要成分是一种含钙的盐。取一些贝壳粉加入盐酸,生成的气体可使澄清石灰水变浑浊。贝壳粉的主要成分可能是
- CaO B.Ca(OH)2 C.CaCO3 D.Na2CO3
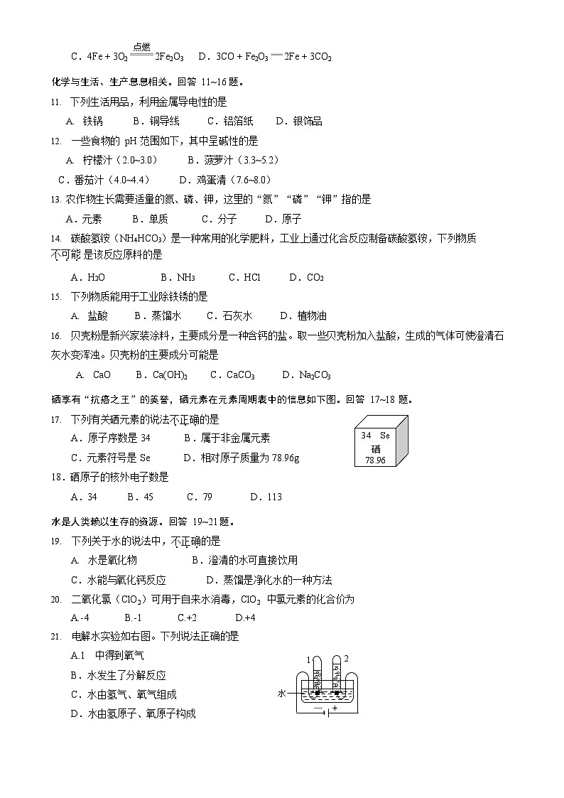
硒享有“抗癌之王”的美誉,硒元素在元素周期表中的信息如下图。回答 17~18 题。
- 下列有关硒元素的说法不.正.确.的是 A.原子序数是 34 B.属于非金属元素
C.元素符号是 Se D.相对原子质量为 78.96g 18.硒原子的核外电子数是
A.34 B.45 C.79 D.113
水是人类赖以生存的资源。回答 19~21 题。
- 下列关于水的说法中,不.正.确.的是
- 水是氧化物 B.澄清的水可直接饮用 C.水能与氧化钙反应 D.蒸馏是净化水的一种方法
- 二氧化氯(ClO2)可用于自来水消毒,ClO2 中氯元素的化合价为
A.-4 B.-1 C.+2 D.+4
- 电解水实验如右图。下列说法正确的是
A.1 中得到氧气
B.水发生了分解反应
C.水由氢气、氧气组成 水
D.水由氢原子、氧原子构成
溶液在工农业等领域具有广泛用途。回答 22~24 题。
- 下列物质放入水中能形成溶液的是 A.面粉 B.泥沙
C.纯碱 D.植物油
- 下列关于溶液的说法不.正.确.的是
- 水是常用的溶剂 B.溶液具有均一性和稳定性 C.溶质质量分数是表示溶液浓度的一种方法 D.升温一定可以将饱和溶液变为不饱和溶液
- 右图是 KNO3 的溶解度曲线,下列说法不.正.确.的是
A.KNO3 的溶解度随温度的升高而增大
B.20℃时,KNO3 饱和溶液的溶质质量分数为 31.6%
C.60℃时,KNO3 饱和溶液中溶质与溶剂的质量比为 11:10
溶解度/g
110
63.9
31.6
KNO3
D.将 60℃时的 KNO3 饱和溶液降温至 40℃,溶液质量减小 25.下列实验操作不.能.达到相应目的的是
0 20 40 60
温度/℃
第二部分
本部分共 14 题,共 45 分。
〖生活现象解释〗
26.(2 分)从 26-A 或 26-B 两题中任.选.一.个.作答,若两题均作答,按 26-A 计分。
26-A | 26-B |
(1) 固态 CO2 的俗名是 。 (2) CO2 的用途之一是 。 | (1) NaHCO3 的俗名是 。 (2) NaHCO3 的用途之一是 。 |
27.(2 分)4 月 22 日是“世界地球日”,是专门为世界环境保护而设立的节日。
(1) 垃圾分类可改善环境、促进资源回收利用。易拉罐、旧报纸 (填“能”或“不能”)投入“可回收物”垃圾箱中。
(2) “低碳生活”是一种经济、健康的生活方式。下列做法符合“低碳生活”理念的是 (填序号)。
- 外出随手关灯 B.自带布袋购物 C.骑自行车出行
28.(3 分)我国提出 2060 年前实现碳中和,彰显了负责任大国的作为与担当。
(1) 现阶段的能源结构仍以化石燃料为主,化石燃料包括煤、 和天然气。
(2) 使用氢能可减少碳排放,氢气燃烧的化学方程式为 。
(3) 利用天然气可制氢气,其反应的微观示意图如下,在方框中补全另一种反应物的微观图示。
+
〖科普阅读理解〗
一定条件
+
—氢原子
—氧原子
—碳原子
29.(6 分)阅读下面科普短文。
复合材料是运用先进技术将不同性质的材料组分优化组合而成的新材料,目前已成为在航天、航空、电子、交通等领域发展迅速的重要先进材料。
复合材料由基体与增强体两部分组成。常见基体材料有金属、陶瓷、树脂、玻璃。增强体材料种类繁多,包括玻璃纤维、碳纤维、高分子纤维等。近年我国使用不同增强体复合材料的比例如图 1。
碳纳米管是一种理想的复合材料增强体,具有密度小、强度高、耐磨性好、电学和热力学性能优异等特性。研究人员通过粉末冶金法制备出了碳纳米管/铜基复合材料,并通过实验比较了该复合材料在不同载荷下的比磨损率,其结果如图 2。
图 2
随着科学技术的发展,更多优异的复合材料将会被广泛应用。
依据文章内容回答下列问题。
(1) 复合材料属于 (填“纯净物”或“混合物”)。
(2) 由图 1 可知,近年我国使用最多的复合材料增强体是 。
(3) 碳纳米管的优异性能有 (写出一条即可)。
(4) 判断下列说法是否正确(填“对”或“错”)。
①由图 2 可知,随碳纳米管体积分数增大,复合材料的比磨损率降低。
②复合材料具有广阔的应用前景。
(5) 对比图 2 中三条曲线,得到的结论是:在实验研究的碳纳米管体积分数范围内, 。
〖生产实际分析〗
30.(3 分)工业上以孔雀石为原料提取 Cu 的主要转化过程如下图。
电解
(1) 可将 Cu2(OH)2CO3 固体从碱浸液中分离出来的操作Ⅰ为 。
(2) 酸浸步骤中使用的是 (填“稀盐酸”或“稀硫酸”)。
(3) 电解 CuSO4 溶液可制得 Cu。补全该反应的化学方程式:
通电
2CuSO4 + 2H2O 2H2SO4 + 2Cu + ↑。
31.(3 分)一步法甘蔗制糖的主要工艺流程如下图。
H3PO4 Ca(OH)2
甘蔗 粉碎 蔗汁
糖汁 干燥 白砂糖
压榨机
中和池
沉淀池
结晶罐
(1) 白砂糖的主要成分为蔗糖(C12H22O11),蔗糖中氢、氧元素的质量比为 。
(2) 压榨机中发生的是 (填“物理”或“化学”)变化。
(3) 中和池中磷酸(H3PO4)与 Ca(OH)2 反应的产物为 (填序号)。
A.H2 B.H2O C.CaPO4 D.Ca3(PO4)2
〖基本实验及其原理分析〗
32.(4 分)实验室用下列装置制取气体。
A B C D E
(1) 仪器 a 的名称是 。
(2) 用高锰酸钾制取氧气时,反应的化学方程式为 。
(3) 收集氧气应选用 C 或 (填序号)。
(4) 用 D 收集二氧化碳,验证二氧化碳已收集满的实验方案是 。
33.(2 分)用下图装置进行实验(夹持仪器略去)。
木炭
氧气
(1) 木炭在氧气中燃烧的现象是 。
(2) 澄清石灰水变浑浊的原因为 (用化学方程式解释)。
34.(2 分)去除粗盐中难溶性杂质的主要操作如下图。
① ② ③
(1) 正确的操作顺序是 (填序号,下同)。
(2) 下列说法不.正.确.的是 。
- ①和③中玻璃棒的作用相同
- ②中等蒸发皿中液体完全蒸干再停止加热 C.③中利用了氯化钠易溶于水的性质
35.(2 分)用右图实验比较铁、铜、银的金属活动性。
(1) 实验中发生反应的化学方程式为 。
(2) 由此实验能否判断铁、铜、银的金属活动性顺序,并说明原因: 。
铜丝
铁丝 银丝
稀硫酸
36.(3 分)验证可燃物燃烧的条件。已知:白磷、红磷的着火点分别是 40℃、240℃。 I.将 80℃的热水从长颈漏斗注入集气瓶,但不浸没燃烧匙,此时白磷
燃烧,红磷不燃烧。
II.继续加水,浸没两支燃烧匙,白磷火焰熄灭。
III.从注射器将空气注入,热水回流至长颈漏斗,白磷露出水面再次燃 白磷
烧。
(1) 白磷燃烧的化学方程式为 。
(2) I中红磷不燃烧的原因是 。
(3) 证明可燃物燃烧需要与氧气接触的现象为 。
37.(3 分)用下图所示实验研究物质的性质。
(1)1 ~ 4 中,无明显现象的是 (填序号)。
(2)5 中溶液变为红色,说明 K2CO3 溶液呈 (填“酸性”或“碱性”)。
(3)继续向 3 中滴加稀盐酸,反应的化学方程式为 。
稀盐酸 稀硫酸
石灰水
NaOH
溶液
K2CO3
溶液
〖科学探究〗
38.(7 分)将厨余垃圾进行厌氧发酵是一种环保的处理方法。实验小组对厨余垃圾发酵产生沼气量的影响因素进行了探究。
【查阅资料】为加快沼气发酵的启动速度和提高沼气产量而加入的富含沼气细菌的物质,称为接种物。
【进行实验】分别取等量粉碎处理后的厨余垃圾,加入接种物后存于厌氧发酵瓶中,测定产生的沼气量。实验记录如下:
实验序号 | 温度/℃ | 接种物含量/% | pH | 沼气产量/mL |
① | 20 | 30 | 7 | 261 |
② | 30 | 30 | x | 346 |
③ | 45 | 30 | 7 | 2963 |
④ | 55 | 30 | 7 | 5396 |
⑤ | 55 | 10 | 7 | 2854 |
⑥ | 55 | 20 | 7 | 4053 |
⑦ | 55 | 25 | 7 | 4630 |
⑧ | 55 | 30 | 5 | 927 |
⑨ | 55 | 30 | 6 | 2138 |
⑩ | 55 | 30 | 8 | 1646 |
【解释与结论】
(1) 沼气中的甲烷属于 (填“有机”或“无机”)化合物。
(2) ① ~ ④中,为控制pH相同,②中x应为 。
(3) 设计① ~ ④的目的是 。
(4) 依据④ ~ ⑦得出的结论是 。
(5) 探究pH对沼气产量影响的实验是 (填序号)。
【反思与评价】
(6) ③中沼气产量比④低的原因是 。
(7) 依据实验数据,不能得出“温度和接种物含量相同时,pH越大,沼气产量越高”的结论,其证据是 。
〖实际应用定量计算〗
39.(3 分)84 消毒液的有效成分是次氯酸钠,其制备反应的化学方程式为
Cl2 + 2NaOH = NaCl + NaClO + H2O。计算 80 kg NaOH 可制得 NaClO 的质量(写出计算过程及结果)。
参考答案
说明:1.答案合理即给分。
- 若无注明,填物质名称或化学式均给分。
- 化学方程式中“ ”和“ ”等同。
第一部分
题号 | 1 | 2 | 3 | 4 | 5 | 6 | 7 | 8 | 9 | 10 |
答案 | B | C | C | B | A | D | A | B | C | A |
题号 | 11 | 12 | 13 | 14 | 15 | 16 | 17 | 18 | 19 | 20 |
答案 | B | D | A | C | A | C | D | A | B | D |
题号 | 21 | 22 | 23 | 24 | 25 |
|
|
|
|
|
答案 | B | C | D | B | D |
|
|
|
|
|
第二部分
〖生活现象解释〗
26.(2 分)
26-A | 26-B |
(1) 干冰 (2) 灭火 | (1) 小苏打 (2) 治疗胃酸过多 |
27.(2 分)
(1) 能
(2) ABC 28.(3 分)
(1) 石油
点燃
(2)2H2 + O2 2H2O
(3)
〖科普阅读理解〗
29.(6 分)
(1) 混合物
(2) 玻璃纤维
(3) 耐磨性好(或密度小、强度高、电学和热力学性能优异)
(4) ①错 ②对
(5) 当碳纳米管体积分数相同时,0.5N 载荷下复合材料的比磨损率最低
〖生产实际分析〗
30.(3 分)
(1) 过滤
(2) 稀硫酸
(3) O2
31.(3 分)
(1)1:8
(2) 物理
(3) BD
〖基本实验及其原理分析〗
32.(4 分)
(1)试管
(2)2KMnO4 △ K2MnO4 + MnO2 + O2↑
(3)D
(4) 将燃着的木条放在集气瓶口,若木条熄灭,则二氧化碳已收集满
33.(2 分)
(1) 发白光,放热
(2)CO2 + Ca(OH)2 CaCO3↓+ H2O
34.(2 分)
(1)③①②
(2) AB 35.(2 分)
(1)Fe + H2SO4 FeSO4 + H2↑
(2)不能,Cu、Ag 均不与稀硫酸反应,无法判断 Cu 和 Ag 的金属活动性顺序
36.(3 分)
(1)4P + 5O2 点燃 2P2O5
(2) 温度没有达到着火点
(3) Ⅰ中白磷燃烧,Ⅱ中白磷熄灭(或Ⅱ中白磷未燃烧,Ⅲ中白磷燃烧)
37.(3 分)
(1)1、2
(2) 碱性
(3)Ca(OH)2 + 2HCl CaCl2 + 2H2O
〖科学探究〗
38.(7 分)
(1)有机
(2)7
(3) 在接种物含量、pH 等条件相同时,探究温度对厨余垃圾厌氧发酵产生沼气量的影响
(4) 在温度、pH 等条件相同时,当接种物含量在 10%~30%范围内时,接种物含量越大,厨余垃圾厌氧发酵产生沼气量越大
(5) ④⑧⑨⑩
(6) 在接种物含量、pH 等条件相同时,③中温度比④低,所以沼气产量低
(7) 对比⑨和⑩(或④和⑩),⑩中 pH 大,但沼气产量低
〖实际应用定量分析〗
39.(3 分)
[解]:设可制得 NaClO 的质量为 x
Cl2 + 2NaOH = NaCl + NaClO + H2O
80 74.5.............1 分
80 kg x
80 74.5 =...................1 分
x = 74.5 kg...................1 分
答:可制得 NaClO 的质量为 74.5 kg。
2022北京房山初三一模化学(教师版): 这是一份2022北京房山初三一模化学(教师版),共27页。试卷主要包含了 空气成分中,体积分数最大的是, 下列不属于化石燃料的是, 下列属于溶液的是, 下列物质含有氧分子的是等内容,欢迎下载使用。
2023年北京燕山初三一模化学试卷含答案解析: 这是一份2023年北京燕山初三一模化学试卷含答案解析,共9页。试卷主要包含了5 Cr 52 Fe 56,5~4,9~3,3~6,6~8,0 g 和 40,73,42等内容,欢迎下载使用。
2023年北京门头沟初三一模考化学试卷及答案解析: 这是一份2023年北京门头沟初三一模考化学试卷及答案解析,共9页。

