最新小升初数学讲通练透 【小升初提高版】第20讲 图形的变换
展开备考小升初数学的四大复习攻略
小升初数学考试有以下几个特点:时间短,题目多,计算量大,考得很灵活。在备考时,必须要严格按照以下四步给孩子进行辅导:夯实基础;提高拓展;精做精练;查漏补缺。
1、夯实基础。基础知识是整个数学知识体系中最根本的基石。
2、提高拓展。涉及的有关知识点要进行过关、强化训练,做到知识点之间能够融会贯通。
3、精做精练。精选几套模拟试题,其中包括历年联考试题。
4、查漏补缺。订正比做题更重要,对比错解和订正后的正确过程,就能发现错误的原因。
提高版(通用)
小升初数学讲通练透讲义
第20讲 图形的变换
知识点一:轴对称图形
1.将图形沿着一条直线对折,如果直线两侧部分能够完全重合,这样的图形叫轴对称图形,折痕所在的这条直线叫作对称轴
画对称轴的方法:用对折的方法寻找对称轴,对称轴要画成虚线,两端要画出图形外面
2.画轴对称图形的方法:
(1)找出所给图形的关键点
(2)数出或量出图形关键点到对称轴的距离
(3)在对称轴的另一侧找出关键点的对称点
(4)对照所给图形顺次连接各点
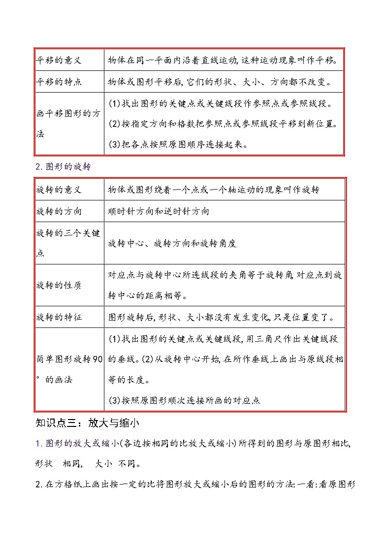
知识点二:平移与旋转
1.图形的平移
平移的意义 | 物体在同一平面内沿着直线运动,这种运动现象叫作平移。 |
平移的特点 | 物体或图形平移后,它们的形状、大小、方向都不改变。 |
画平移图形的方法 | (1)找出图形的关键点或关键线段作参照点或参照线段。 (2)按指定方向和格数把参照点或参照线段平移到新位置。 (3)把各点按照原图顺序连接起来。 |
2.图形的旋转
旋转的意义 | 物体或图形绕着一个点或一个轴运动的现象叫作旋转 |
旋转的方向 | 顺时针方向和逆时针方向 |
旋转的三个关键点 | 旋转中心、旋转方向和旋转角度 |
旋转的性质 | 对应点与旋转中心所连线段的夹角等于旋转角,对应点到旋转中心的距离相等。 |
旋转的特征 | 图形旋转后,形状、大小都没有发生变化,只是位置变了。 |
简单图形旋转90°的画法 | (1)找出图形的关键点或关键线段,用三角尺作出关键线段的垂线。(2)从旋转中心开始,在所作垂线上画出与原线段相等的长度。 (3)按照原图形顺次连接所画的对应点 |
知识点三:放大与缩小
1.图形的放大或缩小(各边按相同的比放大或缩小)所得到的图形与原图形相比, 形状 相同, 大小 不同。
2.在方格纸上画出按一定的比将图形放大或缩小后的图形的方法:一看:看原图形每边各占几格;二算:按给定的比计算图形放大或缩小后得到的图形的边各占几格;三画,按计算出的边长画出原图形放大或缩小的图形。
一、精挑细选(共6题;共6分)
1.(1分)(2021六上·龙华期末)下列图形中,只有2条对称轴的是( )。
A.B.C.D.
2.(1分)(2021·盐田)把图形 绕图上某一点顺时针旋转90°后的图形是( )。
A. B. C. D.
3.(1分)(2021六下·荔浦期中)下边的图案是由 经过( )得到的。
A.平移 B.旋转 C.平移和旋转
4.(1分)下列关于圆的说法正确的是( )。
A.半径确定圆的位置 B.圆是轴对称图形
C.圆周率是周长与半径的比值 D.圆的对称轴是直径
5.(1分)(2020·嵩明)木匠有32米的木材,想要在花圃周围做边界。他考虑将花圃设计成以下造型(见下图)。在这四个花圃设计中,能用32米木材来围的是(接口处忽略不计)( )
A.①②③ B.①②④ C.①③④ D.①②6④
6.(1分)(2020·盐城)再画一个小正方形,使下图成为轴对称图形,共有( )种不同的画法。
A.2 B.3 C.4 D.5
二、判断正误(共5题;共5分)
7.(1分)(2021·牡丹)图形的运动包括轴对称、平移和旋转三种方式。( )
8.(1分)(2020六上·岳西开学考)图形经过旋转后,位置发生了变化,大小和形状也随着发生变化。( )
9.(1分)(2020·郓城模拟)人体内部器官图象是轴对称图形。( )
10.(1分)(2020六上·陇西期末)圆是轴对称图形,圆的直径就是它的对称轴。( )
11.(1分)(2019六上·硚口期末)大小不同的两个圆组成的图形一定不是轴对称图形.( )
三、仔细想,认真填(共8题;共22分)
12.(1分)(2021六下·宽城期中)要使正方形旋转后与自身重合,至少应将它绕中心旋转的度数 。
13.(6分)下面的图形中,通过平移能够重合的图形有: 号和 号; 号和 号; 号和 号。
14.(5分)下面图形中, 有一条对称轴, 有两条对称轴, 有三条对称轴, 有四条对称轴, 有无数条对称轴。
15.(3分)(2020六上·城关期末)如图有 条对称轴,如果圆的半径是2cm,那么每个圆的周长是 cm,长方形的周长是 cm.
16.(1分)(2021·合肥)如图,在4×4的方格中, A、B 为两个格点,图中能与 A、B 构成等腰三角形的格点有 个。
17.(2分)如图所示,一块长方形草地里有一条宽1米的曲折小路,小路的周长是 米,草地的面积是 平方米。
18.(1分)(2020·涵江)一个长方形,长15cm,宽8cm,像下图那样折,形成4个三角形。那这4个三角形的周长是 。
19.(3分)按要求在方格纸上画图(每个小方格表示1平方厘米)
(1)(1分)先用数对表示图中A点位置是 ,再画出把图中的三角形绕A点顺时针旋转90º后得到的图形。在旋转过程中,B点划过的路程有 厘米。
(2)(1分)按1:2画出圆缩小后的图形,缩小后的图形面积是原来的 。
四、巧妙作图(共4题;共20分)
20.(3分)(2021六上·泾阳期中)请你画出下面各图形的对称轴,并在括号里填出各有几条对称轴。
21.(6分)按要求画一画。
①图形A向下平移4格得到图形B。
②图形A绕点O顺时针旋转90°得到图形C。
③图形A按2:1放大后得到图形D。
22.(5分)(2021·龙湾)如图,每个方格的边长表示1厘米。
(1)(1分)图①中的平行四边形沿高分成了两部分,把其中的三角形向右平移 厘米,平行四边形就变成了长方形。
(2)(2分)把图②三角形ABC绕点A顺时针旋转90°,画出旋转后的图形。旋转后和点B对应的点的位置用数对表示( , )。
(3)(2分)以直线m为对称轴,画出图③的另一半,所形成的轴对称图形的面积是( )cm2;再画出这个轴对称图形按1:2缩小后的图形。
23.(6分)下面是幸福路街区的平面示意图。
(1)(1分)莱迪广场在苏果超市的 方向,大约 米处。
(2)(2分)少年宫位于苏果超市正东方向2千米处,请用“·”在图中标出。
(3)(2分)在苏果超市正北方向2.5千米处,有一条和平路与人民路平行,请在图上标出来。
五、解答问题(共7题;共47分)
24.(8分)(2020·海安)
(1)(1分)用数对表示C点的位置( , ).
(2)(2分)将小旗图围绕A点顺时针旋转90°
(3)(2分)将平行四边形向上平移4格,再向右平移5格。
(4)(2分)将三角形按2:1的比放大。
25.(5分)(2020·盘龙)按要求完成下面各题。
(1)(1分)图形A的面积是 cm2。
(2)(2分)画出图形A先向右平移9格,再向下平移6格后的图形,标上图形B。
(3)(2分)以l为对称轴,画一个轴对称图形。
26.(6分)如下图,这是由一个基本图形经过变换得到的图案。
(1)(1分)这两个图案是由一个基本图形 经过 变换得到的。
(2)(1分)图案①每次旋转 °,由开始的位置旋转了 次。
(3)(1分)图案②每次旋转 °,由开始的位置旋转了 次。
27.(7分)(2020·红花岗)填一填,画一画。
(1)(1分)三角形ABC三个顶点的位置分别用数对表示为A 、B 、C 。
(2)(4分)把三角形ABC向右平移5格,画出平移后的图形。
28.(8分)根据图提供的信息回答问题.
(1)(2分)电影院距中央广场多少米?
(2)(3分)汽车站在中央广场南偏东60°方向1200米处,请在图中标出汽车站的位置.
(3)(3分)“奥体大道”与湖北路垂直相连,在湖北路西、南京路以北,与南京路相距1000米,请作图表示出“奥体大道”.
29.(6分)(2021·龙湖)画一画,填一填。
(1)(3分)图中点A用数对表示是( , ),画出把三角形ABC向左平移3格,得到的图形①。
(2)(3分)画出三角形ABC按2:1放大后的图形②,假设三角形ABC的面积是3平方厘米,图②的面积是( )平方厘米。
30.(7分)(2020·阜宁)
(1)(2分)把图中的长方形绕A点顺时针旋转90°,画出旋转后的图形。旋转后,B点的位置用数对表示是( , ).
(2)(2分)按1:2的比画出三角形缩小后的图形。缩小后的三角形的面积是原来的 。
(3)(3分)如果1个小方格表示1平方厘米,在方格纸上设计一个面积是8平方厘米的轴对称图形,并画出它的一条对称轴。
最新小升初数学讲通练透 【小升初提高版】第23讲 可能性: 这是一份最新小升初数学讲通练透 【小升初提高版】第23讲 可能性,文件包含小升初提高版第23讲可能性最新小升初讲通练透教师版docx、小升初提高版第23讲可能性最新小升初讲通练透学生版docx等2份试卷配套教学资源,其中试卷共24页, 欢迎下载使用。
最新小升初数学讲通练透 【小升初提高版】第22讲 统计: 这是一份最新小升初数学讲通练透 【小升初提高版】第22讲 统计,文件包含小升初提高版第22讲统计最新小升初讲通练透教师版docx、小升初提高版第22讲统计最新小升初讲通练透学生版docx等2份试卷配套教学资源,其中试卷共45页, 欢迎下载使用。
最新小升初数学讲通练透 【小升初提高版】第12讲 常见的量: 这是一份最新小升初数学讲通练透 【小升初提高版】第12讲 常见的量,文件包含小升初提高版第12讲常见的量最新小升初讲通练透教师版doc、小升初提高版第12讲常见的量最新小升初讲通练透学生版doc等2份试卷配套教学资源,其中试卷共27页, 欢迎下载使用。

