四川省宜宾市2020-2022三年中考化学真题知识点分类汇编-03空气、氧气、水、溶液
展开四川省宜宾市2020-2022三年中考化学真题知识点分类汇编-03空气、氧气、水、溶液
一、单选题
1.(2022·四川宜宾·统考中考真题)“物质性质决定用途”是重要的化学观念之一。下列物质性质与用途的对应关系错误的是
A.氮气化学性质不活泼一一作保护气 B.石墨具有导电性一一作铅笔芯
C.盐酸具有酸性—一除铁锈 D.铝具有导热性一一作铝锅
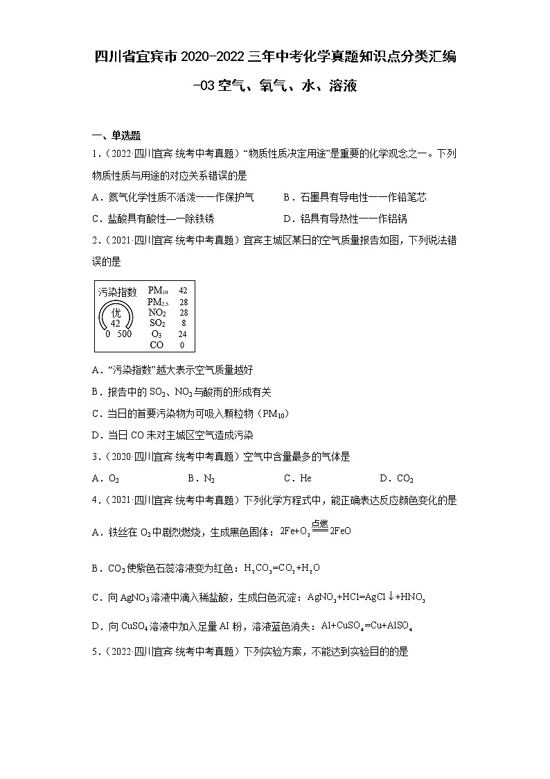
2.(2021·四川宜宾·统考中考真题)宜宾主城区某日的空气质量报告如图,下列说法错误的是
A.“污染指数”越大表示空气质量越好
B.报告中的SO2、NO2与酸雨的形成有关
C.当日的首要污染物为可吸入颗粒物(PM10)
D.当日CO未对主城区空气造成污染
3.(2020·四川宜宾·统考中考真题)空气中含量最多的气体是
A.O2 B.N2 C.He D.CO2
4.(2021·四川宜宾·统考中考真题)下列化学方程式中,能正确表达反应颜色变化的是
A.铁丝在O2中剧烈燃烧,生成黑色固体:
B.CO2使紫色石蕊溶液变为红色:
C.向AgNO3溶液中滴入稀盐酸,生成白色沉淀:
D.向CuSO4溶液中加入足量AI粉,溶液蓝色消失:
5.(2022·四川宜宾·统考中考真题)下列实验方案,不能达到实验目的的是
A.证明盐酸与NaOH溶液反应 | B.证明分子不断运动 | C.比较镁和铝的金属活动性强弱 | D.检验氧气是否集满 |
A.A B.B C.C D.D
6.(2022·四川宜宾·统考中考真题)实验室用高锰酸钾制取氧气的过程中,不需要使用的仪器是
A.漏斗 B.酒精灯
C.大试管 D.集气瓶
7.(2021·四川宜宾·统考中考真题)2021年3月22日是第二十九届“世界水日”,主题是“珍惜水、爱护水”。下列图标为我国“国家节水标志”的是
A. B. C. D.
8.(2020·四川宜宾·统考中考真题)水是生命的源泉。下列说法错误的是
A.可用明矾净水
B.水的三态变化属于物理变化
C.可用肥皂水区别硬水和软水
D.电解水生成氢气和氧气的体积比为1:2
9.(2020·四川宜宾·统考中考真题)硝酸钾的溶解度曲线如图所示。下列说法正确的是
A.氢氧化钙的溶解度曲线与硝酸钾相似
B.A、B、C三点对应的溶液均为饱和溶液
C.溶质的质量分数:A>B>C
D.从硝酸钾溶液中获得晶体的方法:蒸发浓缩、冷却结晶
10.(2020·四川宜宾·统考中考真题)取某固体物质5g加入20mL水中,测得溶液的温度随时间变化曲线如图所示。该固体物质可能是
A.NaCl B.NaOH C.NH4NO3 D.CaCO3
11.(2021·四川宜宾·统考中考真题)下图表示60g某固体物质在100g水中的溶解情况。下列说法正确的是
A.该物质的溶解度随温度升高而减小 B.Ⅱ中溶液为该温度下的饱和溶液
C.50℃时,该物质的溶解度为60g D.Ⅱ的溶液中溶质质量分数比Ⅲ的大
12.(2021·四川宜宾·统考中考真题)常温下,向盛有100gNaOH溶液的烧杯中逐滴加入质量分数为7.3%的稀盐酸,滴加过程中,测得烧杯中溶液的pH随加入稀盐酸的质量变化关系如图所示。下列说法错误的是
A.a点烧杯中溶液呈碱性
B.b点烧杯中溶液总质量为200g
C.c点溶液中的溶质为NaOH和NaCl
D.原NaOH溶液中溶质质量分数为8%
13.(2022·四川宜宾·统考中考真题)20℃时,向盛有100g水的烧杯中加入60 g ZnSO4进行实验(忽略水的蒸发)。依据下图所示的实验和ZnSO4溶解度曲线,下列说法正确的是
A.20℃时,充分搅拌后烧杯中溶液的质量为160g
B.升温到40℃时,烧杯中的溶液为饱和溶液
C.从60℃升温到80℃时,烧杯内溶液中溶质的质量分数减小
D.100℃时,烧杯内溶液中溶质的质量分数为37.5%
二、填空题
14.(2022·四川宜宾·统考中考真题)化学与生活、生产息息相关,回答下列问题:
(1)合成材料的应用和发展大大方便了人类的生活。下列常用物品的主要成分不属于合成材料的是______(填标号)。
A.羊毛大衣 B.有机玻璃 C.塑料薄膜 D.汽车轮胎
(2)如图,用活性炭净水器净化自来水,净化后得到的水属于______(填“纯净物”或“混合物”)。
(3)炒菜时,锅内油温过高不慎失火,立即盖上锅盖,利用的灭火原理是______。
(4)中科院科学家研发出新型催化剂,成功实现了二氧化碳直接加氢制取汽油。简要流程如下图所示:
①制得的汽油中,a的化学式是______;b、c的化学式相同,但性质有差异,导致这一现象的原因是______。
②结合上述流程图,下列说法正确的是______(填标号)。
A.反应I为化合反应
B.反应过程中催化剂性质保持不变
C.制得的汽油比氢气更加绿色环保
D.大规模推广可有效缓解能源短缺问题
三、实验题
15.(2021·四川宜宾·统考中考真题)化学是一门以实验为基础的科学,根据下列实验装置回答问题。
(1)仪器a的名称是_____。
(2)实验室制取O2。
①实验室用高锰酸钾制取O2应选用装置_______和装置E。检查该套装置气密性的方法是:连接好仪器,_________,证明装置气密性良好。
②若选用装置B制取O2,则反应的化学方程式是______。
(3)实验室用大理石和稀盐酸制取干燥的CO2,依次选用的装置为B→_____。该方法收集的CO2不纯,除混有空气外,还可能含有的杂质是_____(填化学式)。
16.(2020·四川宜宾·统考中考真题)实验室按下图步骤配制100g质量分数为22%的蔗糖溶液。
回答下列问题:
(1)所需蔗糖的质量为___________。
(2)用规格为__________(填“50”、“100”或“500”)mL的量筒量取________mL蒸馏水倒入盛有蔗糖的烧杯中进行溶解。(水的密度约为1g/cm3)。
(3)溶解时玻璃棒的作用是_________。
(4)下列情况会导致所配溶液中溶质的质量分数偏高的是_________(填字母序号)
A蔗糖中混有少量杂质
B称量时蔗糖和砝码位置放反了(使用了游码)
C用于溶解蔗糖的烧杯洗净后残留有少量的水
D用量筒量取水时,俯视读数
参考答案:
1.B
【详解】A、氮气化学性质不活泼可用作保护气,物质性质与用途的对应关系正确,不符合题意;
B、石墨是最软的矿物之一 ,可用作铅笔芯,不是由于石墨具有导电性,物质性质与用途的对应关系不正确,符合题意;
C、铁锈中氧化铁能与盐酸反应生成可溶性的氯化铁和水,盐酸具有酸性可用除铁锈,物质性质与用途的对应关系正确,不符合题意;
D、铝具有导热性可用作铝锅,物质性质与用途的对应关系正确,不符合题意。
故选:B。
2.A
【分析】社会越进步,环境问题越被人们广泛关注。空气质量报告的主要内容包括“污染指数”“首要污染物”“空气质量级别”等。通过空气质量报告可以获得影响空气质量的相关信息。
【详解】A、污染指数越小表示空气质量越好,故A错误;
B、SO2可以形成硫酸型酸雨,NO2可以形成硝酸型酸雨,故B正确;
C、由图可知,当日的首要污染物为可吸入颗粒物(PM10),故C正确;
D、由图可知,当日的CO为0,未对空气造成污染,故D正确。
故选A。
【点睛】环保问题越来越被人们广泛关注的今天,在化学学习中,我们应该了解更多的环保知识,比如,空气污染问题、水污染问题、土壤污染问题等。
3.B
【详解】空气中含量最多的气体是氮气,氮气属于气态非金属单质,在元素符号的右下角写上表示分子中所含原子数的数字,其化学式为:N2,故选B。
4.C
【详解】A、铁丝在氧气中剧烈燃烧,生成黑色固体,化学方程式:,选项错误;
B、二氧化碳通入使紫色石蕊溶液,溶液变为红色,化学方程式:,选项错误;
C、向硝酸银溶液中滴入稀盐酸,生成白色沉淀:化学方程式:,选项正确;
D、向硫酸铜溶液中加入足量铝粉,溶液蓝色消失:化学方程式:,选项错误;
答案为:C。
5.B
【详解】A、NaOH的溶液呈碱性能使酚酞试剂变红,氢氧化钠与稀盐酸反应生成氯化钠与水,氯化钠溶液呈中性,不能使酚酞试剂变色,则在试管中加入滴有酚酞的NaOH溶液,溶液呈红色,再向试管中滴加稀盐酸,观察试管中溶液由红色逐渐变成无色,证明盐酸与NaOH溶液反应,故选项能达到实验目的;
B、浓氨水具有挥发性,挥发出的氨气溶于水形成氨水,氨水呈碱性能使无色酚酞变红色;图示中浓氨水被隔离在烧杯中,氨气无法挥发到左侧的滴有酚酞的蒸馏水中,观察实验无现象,故实验无法达到目的;
C、金属活动性越强的金属与酸反应越剧烈,则将同质量的Al、Mg放入等体积同浓度的稀盐酸中,观察到Mg反应较剧烈,则能比较出金属活动性Mg>Al,故实验能达到目的;
D、氧气具有助燃性,能使带火星的小木条复燃,氧气的密度比空气大,适合用向上排空气法收集,则用图示向上排空气法收集氧气时将带火星的小木条放在集气瓶口,若观察到小木条复燃则集满,故实验能达到目的。
故选B。
6.A
【详解】实验室用高锰酸钾制取氧气原理是加热高锰酸钾固体,需要酒精灯、试管和铁架台,收集气体需要集气瓶,因此不需要漏斗,漏斗是在过滤时使用的,故选:A。
7.A
【详解】A、该图标是“国家节水标志”,符合题意;
B、该图标是“塑料制品循环使用”标志,不符合题意;
C、该图标是“当心火灾-氧化物”,不符合题意;
D、该图标是“禁止放易燃物”,不符合题意。
故选A。
8.D
【详解】A、明矾溶于水形成的胶状物具有吸附作用,能吸附水中的不溶性杂质,使其沉降,来达到净水的目的,不符合题意;
B、水的三态变化只是水的状态发生了变化,无新物质生成,属于物理变化,不符合题意;
C、通常用肥皂水来鉴别硬水和软水,肥皂水在硬水中易起浮渣,在软水中泡沫较多,不符合题意;
D、电解水生成氢气和氧气的体积比约为2:1,符合题意。
故选D。
9.D
【详解】A、氢氧化钙的溶解度随温度升高而减小,故氢氧化钙的溶解度曲线与硝酸钾不相似,说法错误;
B、由于C点在溶解度曲线的下方,C溶液可看作B溶液升温至t2℃,故对应的溶液为不饱和溶液,说法错误;
C、A、B分别为硝酸钾在不同温度下的饱和溶液,饱和溶液溶质质量分数为,溶解度越大,溶质质量分数越大,故溶质的质量分数:A>B,C溶液可看作B溶液升温至t2℃,溶质质量分数不变,故溶质的质量分数:A>B=C,说法错误;
D、硝酸钾溶解度随温度降低而减小得较快,从硝酸钾溶液中获得晶体的方法:蒸发浓缩、冷却结晶,说法正确。
故选:D。
10.C
【分析】某固体物质溶于水过程使溶液的温度降低,可见该物质溶于水时吸热。
【详解】A、NaCl溶于水,温度几乎不变,不符合题意;
B、NaOH溶于水放热,不符合题意;
C、NH4NO3溶于水吸热,符合题意;
D、CaCO3不溶于水,不能形成溶液,不符合题意;
故选:C。
11.B
【详解】A、比较Ⅱ和Ⅲ可知,在100g水中,温度越高,该物质溶解的质量越多(II中有部分物质未溶解,Ⅲ中物质全部溶解),所以该物质的溶解度随温度升高而增大,错误;
B、观察图示可知,II中有部分该物质未溶解,所以II中的溶液是该物质在该温度(20°C)下的饱和溶液,正确;
C、根据图示可知,如果II为饱和溶液,则该物质在50°C时的溶解度为60 g,如果II为不饱和溶液,则该物质在50°C时的溶解度大于60g,由于根据图示无法判断II是否为饱和溶液,所以无法确定该物质在50°C时的溶解度,错误;
D、比较和可知,和中含有溶剂的质量相等(都为100g),II中含有溶质的质量小于Ⅲ中含有溶质的质量(Ⅱ中溶质质量<60 g,Ⅲ中溶质质量=60 g),所以II中溶质质量分数比Ⅲ的小,错误。
故选B。
12.C
【详解】A、由图可知,a点pH>7,溶液显碱性,不符合题意;
B、b点时,加入稀盐酸的质量为100g,氢氧化钠和稀盐酸反应生成氯化钠和水,则溶液总质量为:100g+100g=200g,不符合题意;
C、c点时,pH<7,此时稀盐酸过量,氢氧化钠和稀盐酸反应生成氯化钠和水,此时溶液中的溶质为NaCl、HCl,符合题意;
D、解:设原NaOH溶液中溶质质量分数为x
x=8%
不符合题意。
故选C。
13.D
【详解】A、从溶解度曲线中可以看出,硫酸锌在20℃时的溶解度小于60g,故左图中加入的60g硫酸锌不能完全溶解,所以充分搅拌后烧杯中溶液的质量小于160g,不符合题意;
B、右图中,40℃时硫酸锌的溶解度约为70g>60g,故此时烧杯中的溶液为不饱和溶液,不符合题意;
C、从60℃升温到80℃时,烧杯中溶剂和溶质的质量均未发生改变,故其溶质质量分数也保持不变,不符合题意;
D、100℃时,硫酸锌的溶解度恰好为60g,此时烧杯内溶液中溶质的质量分数为,符合题意。
故选 D。
14.(1)AD
(2)混合物
(3)隔绝氧气(或空气)
(4) C5H12 碳原子的排列方式不同 D
【详解】(1)A、羊毛属于天然纤维,不属于合成材料,故A符合题意;
B、有机玻璃是一种塑料,属于合成材料,故B不符合题意;
C、塑料属于合成材料,故C不符合题意;
D、汽车轮胎属于复合材料,故D符合题意。
故填:AD。
(2)用活性炭净水器净化自来水,活性炭只能吸附水中的色素、异味及细小的不溶性杂质,水中的其他杂质不能除去,所以净化后得到的水属于混合物,故填:混合物。
(3)炒菜时,锅内油温过高不慎失火,立即盖上锅盖,利用的灭火原理是隔绝氧气(或空气),故填:隔绝氧气(或空气)。
(4)①由流程图可知,a的化学式是C5H12,故填:C5H12。
②b、c的化学式相同,由于碳原子的排列方式不同,导致b、c的性质有差异,故填:碳原子的排列方式不同。
③A、根据质量守恒定律,化学反应前后元素的种类不变可知,反应I中,反应前的物质是二氧化碳和氢气,反应后已知生成物是一氧化碳,另一种生成物是含氢元素的物质,所以反应I不是化合反应,故A不符合题意;
B、在化学反应前后,催化剂的质量和化学性质不变,但物理性质可能改变,故B不符合题意;
C、氢气是绿色能源,制得的汽油不如氢气绿色环保,故C不符合题意;
D、二氧化碳直接加氢制取汽油这一成果的大规模推广可有效缓解能源短缺问题,故D符合题意。
故填:D。
15.(1)集气瓶
(2) A 将导管末端伸入水面下,用手握紧试管(或“用酒精灯微热试管”),导管末端有气泡冒出
(3)
【详解】(1)如图仪器a的名称是集气瓶;
(2)①实验室用高锰酸钾制取氧气,反应物是固体反应条件是加热,应选择固体加热型发生装置即装置A,故填:A;实验室检查该套装置气密性的方法是连接好仪器,将导管末端伸入水面下,用手握紧试管(或“用酒精灯微热试管”),导管末端有气泡冒出,证明装置不漏气;
②若选用装置B制取氧气,属于固液常温型,故选过氧化氢溶液在二氧化锰作催化剂的条件下生成水和氧气,化学方程式为:;
(3)实验室用大理石和稀盐酸制取干燥的二氧化碳,需要先利用发生装置B制取二氧化碳,再用万用瓶装有浓硫酸做干燥剂,再使用向上排空气法收集,因此顺序是:;
由于盐酸具有挥发性,挥发出氯化氢气体,故填:。
16. 22g 100 78 搅拌,加速溶解 D
【详解】(1)所需蔗糖质量为100g×22%=22g,水质量100g-22g=78g,体积78g÷1g/mL=78mL,故填:22g。
(2)需水体积78mL,故应用100mL量筒,故填:100;78。
(3)溶解时玻璃棒的作用是搅拌加速溶解,故填:搅拌,加速溶解。
(4)A蔗糖中混有少量杂质,蔗糖偏少,溶质质量分数偏低,不符合题意。
B称量时蔗糖和砝码位置放反了(使用了游码),蔗糖质量偏少,溶质质量分数偏低,不符合题意。
C用于溶解蔗糖的烧杯洗净后残留有少量的水,溶剂偏多,溶质质量分数偏低,不符合题意。
D用量筒量取水时,俯视读数,水体积偏少,溶剂偏少,溶质质量分数偏高,符合题意。
故选:D。
新疆2020-2022三年中考化学真题知识点分类汇编-03空气、氧气、水、溶液: 这是一份新疆2020-2022三年中考化学真题知识点分类汇编-03空气、氧气、水、溶液,共15页。试卷主要包含了单选题,实验题,填空题,科学探究题,计算题等内容,欢迎下载使用。
西藏2020-2022三年中考化学真题知识点分类汇编-03空气、氧气、水、溶液: 这是一份西藏2020-2022三年中考化学真题知识点分类汇编-03空气、氧气、水、溶液,共16页。试卷主要包含了单选题,实验题,填空题,计算题等内容,欢迎下载使用。
天津2020-2022三年中考化学真题知识点分类汇编-03空气、氧气、水、溶液: 这是一份天津2020-2022三年中考化学真题知识点分类汇编-03空气、氧气、水、溶液,共23页。试卷主要包含了单选题,多选题,填空题,推断题,实验题,计算题等内容,欢迎下载使用。

