所属成套资源:全套2022-2023学年高一上学期期末生物试题含解析
2022-2023学年甘肃省天水市张家川县高一上学期期末生物试题含解析
展开
这是一份2022-2023学年甘肃省天水市张家川县高一上学期期末生物试题含解析,共30页。试卷主要包含了选择题,非选择题等内容,欢迎下载使用。
张家川县2022~2023学年度质量调研检测高一生物试题
一、选择题(本大题共16小题,在每小题给出的四个选项中,只有一项是符合题目要求的)
1. 生物科学要研究各个层次的生命系统及其相互关系,下列说法错误的是( )
A. 一个大肠杆菌既是细胞层次又是个体层次
B. 生物不都具备全部层次生命系统
C. 生命系统层层相依,又各自有特定的组成、结构和功能
D. 在多细胞生物中,每一个细胞都能独立完成各项生命活动
【答案】D
【解析】
【分析】生命系统的结构层次:
(1)生命系统的结构层次由小到大依次是细胞、组织、器官、系统、个体、种群、群落、生态系统和生物圈。
(2)地球上最基本的生命系统是细胞。分子、原子、化合物不属于生命系统。
(3)生命系统各层次之间层层相依,又各自有特定的组成、结构和功能。
(4)生命系统包括生态系统,所以应包括其中的无机环境。
【详解】A、大肠杆菌属于单细胞生物,一个大肠杆菌既可以说细胞层次,也可以说是个体层次,A正确;
B、生物不都具备全部层次的生命系统,如植物没有系统层次,单细胞生物没有组织、器官、系统层次,B正确;
C、生命系统各自有特定的组成、结构和功能,又层层相依,C正确;
D、多细胞生物的每个细胞只能完成特定的生命活动,D错误。
故选D。
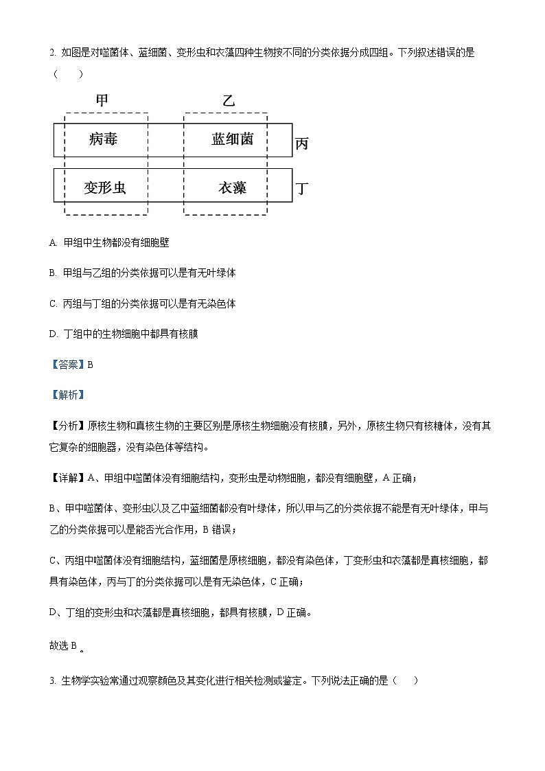
2. 如图是对噬菌体、蓝细菌、变形虫和衣藻四种生物按不同的分类依据分成四组。下列叙述错误的是( )
A. 甲组中生物都没有细胞壁
B. 甲组与乙组的分类依据可以是有无叶绿体
C. 丙组与丁组的分类依据可以是有无染色体
D. 丁组中的生物细胞中都具有核膜
【答案】B
【解析】
【分析】原核生物和真核生物的主要区别是原核生物细胞没有核膜,另外,原核生物只有核糖体,没有其它复杂的细胞器,没有染色体等结构。
【详解】A、甲组中噬菌体没有细胞结构,变形虫是动物细胞,都没有细胞壁,A正确;
B、甲中噬菌体、变形虫以及乙中蓝细菌都没有叶绿体,所以甲与乙的分类依据不能是有无叶绿体,甲与乙的分类依据可以是能否光合作用,B错误;
C、丙组中噬菌体没有细胞结构,蓝细菌是原核细胞,都没有染色体,丁变形虫和衣藻都是真核细胞,都具有染色体,丙与丁的分类依据可以是有无染色体,C正确;
D、丁组的变形虫和衣藻都是真核细胞,都具有核膜,D正确。
故选B
3. 生物学实验常通过观察颜色及其变化进行相关检测或鉴定。下列说法正确的是( )
A. 通过水浴加热条件下与双缩脲试剂呈现紫色,检测生物组织中的蛋白质含量
B. 通过观察紫色洋葱鳞片叶外表皮细胞液颜色变化,判断质壁分离程度
C. 通过观察黑藻液泡的流动方向,判断细胞质的流动方向
D. 通过观察滤纸条上色素带的宽窄,判断色素在层析液中的溶解度
【答案】B
【解析】
【分析】生物组织中化合物的鉴定:
(1)斐林试剂可用于鉴定还原糖,在水浴加热的条件下,溶液的颜色变化为砖红色(沉淀)。斐林试剂只能检验生物组织中还原糖(如葡萄糖、麦芽糖、果糖)存在与否,而不能鉴定非还原性糖(如淀粉)。
(2)蛋白质可与双缩脲试剂产生紫色反应。
(3)脂肪可用苏丹Ⅲ染液(或苏丹Ⅳ染液)鉴定,呈橘黄色(或红色)。
(4)淀粉遇碘液变蓝。
【详解】A、蛋白质可与双缩脲试剂产生紫色反应,不需要水浴加热,A错误;
B、通过观察紫色洋葱鳞片叶外表皮细胞液颜色变化可判断质壁分离程度,细胞液颜色越深,质壁分离程度越大,B正确;
C、叶绿体散布于细胞质中,可以通过叶绿体的运动判断细胞质的流动方向,C错误;
D、滤纸条上的色素带宽表明色素含量多,滤纸条上的色素带窄表明色素含量少,滤纸条上色素带的排序与色素在层析液中的溶解度有关,而与含量关系不大,D错误。
故选B。
4. 水和无机盐是细胞组成的必要成分,对生物体的生命活动具有重要意义。下列相关叙述错误的是( )
A. 水在生物体内的流动,可以将营养物质运送到各个细胞
B. 细胞中自由水与结合水的含量、比值变化常与细胞的代谢能力有关
C. 大量元素对植物体必不可少,如Mg可参与形成细胞中的各种色素
D. 适时适量地灌溉和追施各种无机肥料是农作物高产、稳产的重要保障
【答案】C
【解析】
【分析】细胞内的水的存在形式是自由水和结合水,结合水是细胞结构的重要组成成分;自由水是良好的溶剂,是许多化学反应的介质,自由水还参与许多化学反应,自由水对于营养物质和代谢废物的运输具有重要作用;自由水与结合水不是一成不变的,可以相互转化,自由水与结合水的比值越高,细胞代谢越旺盛,抗逆性越低,反之亦然。
【详解】A、自由水对于营养物质和代谢废物的运输具有重要作用,故水在生物体内流动,可以把营养物质运送到各个细胞,A正确;
B、细胞中自由水与结合水不是一成不变的,可以相互转化,自由水与结合水的比值越高,细胞代谢越旺盛,抗逆性越低,自由水与结合水比值越低,细胞代谢越弱,抗逆性越强,B正确;
C、大量元素对植物体必不可少,如Mg可参与形成叶绿素,C错误;
D、农作物不同生长、发育时期对水和肥料的需求不同,故适时适量地灌溉和追施各种无机肥料是农作物高产、稳产的重要保障,D正确。
故选C。
5. 下图为DNA、RNA的概念图,其中A~F表示相关物质,下列有关叙述不正确的是( )
A. 物质A表示的碱基有5种
B. 物质D表示的物质有8种
C. 真核细胞中DNA主要分布在细胞核中
D. 生物体中的RNA都是由两条核糖核苷酸链构成的
【答案】D
【解析】
【分析】题图表示的为DNA、RNA分子组成的概念图,核酸的基本单位是D核苷酸,一分子核苷酸由一分子磷酸、一分子五碳糖、一分子含氮碱基构成。
【详解】A、组成DNA和RNA的碱基共有5种,分别是A、G、C、T、U,A正确;
B、物质D是组成核酸的基本单位,包括脱氧核苷酸和核糖核苷酸两类,根据碱基不同,又可以分为8种:腺嘌呤脱氧核苷酸、腺嘌呤核糖核苷酸、鸟嘌呤脱氧核苷酸、鸟嘌呤核糖核苷酸、胞嘧啶脱氧核苷酸、胞嘧啶核糖核苷酸、胸腺嘧啶脱氧核苷酸、尿嘧啶核糖核苷酸,B正确;
C、真核细胞中DNA主要分布在细胞核中,少量DNA分布在细胞质中,C正确;
D、生物体中RNA通常是由一条核糖核苷酸链构成的,D错误。
故选D。
6. 温度降低时膜的流动性减小,磷脂处于紧密排列的状态,膜于是固化。膜固化后,其透性发生变化,其中的酶也失去活性。下列关于细胞膜结构和特性的叙述错误的是( )
A. 细胞膜的流动性受温度的影响
B. 细胞膜中的糖蛋白具有识别和信息传递功能
C. 细胞膜的屏障作用与磷脂分子的结构有关
D. 细胞膜固化不会影响物质进出细胞膜
【答案】D
【解析】
【分析】细胞膜的主要组成成分是蛋白质和磷脂,其中磷脂双分子层构成基本骨架,在细胞膜的外侧,含有多糖与蛋白质结合形成的糖被,即糖蛋白,糖蛋白在细胞间的信息传递和识别作用中发挥重要作用。
【详解】A、温度会影响分子运动,细胞膜的流动性受温度的影响,一般温度越高,流动性越大,A正确;
B、细胞膜中的糖蛋白在细胞间的信息传递和识别作用中发挥重要作用,B正确;
C、细胞膜的两层磷脂分子的亲水端排列在外侧,内部是磷脂分子的疏水端,水溶性分子不能自由通过,因此具有屏障作用,C正确;
D、细胞膜具有选择透性,细胞膜固化影响物质进出细胞膜,D错误。
故选D。
7. 植物蛋白M的合成及分泌过程中,含有信号肽的蛋白M会被高尔基体的信号肽受体识别并进一步修饰,进而分泌到细胞外。下列叙述错误的是( )
A. 合成蛋白M消耗的能量主要来自线粒体
B. 蛋白M在内质网和高尔基体间通过囊泡运输
C. 缺乏信号肽的蛋白M会被直接分泌到细胞外
D. 蛋白M的分泌过程依赖于细胞内的信息传递
【答案】C
【解析】
【分析】分泌蛋白的合成与分泌过程:核糖体合成蛋白质→内质网进行粗加工→内质网“出芽”形成囊泡→高尔基体进行再加工形成成熟的蛋白质→高尔基体“出芽”形成囊泡→细胞膜,整个过程还需要线粒体提供能量。
【详解】A、蛋白质合成、加工和分泌过程所需的能量主要由线粒体提供,A正确;
B、蛋白M的合成过程:首先在附着在核糖体上合成蛋白质→内质网进行粗加工→内质网“出芽”形成囊泡→高尔基体进行再加工形成成熟的蛋白质→高尔基体“出芽”形成囊泡→细胞膜,由此可知,蛋白M在内质网和高尔基体间通过囊泡运输,B正确;
C、缺乏信号肽的蛋白M因不能被高尔基体识别并进一步修饰,不会被直接分泌到细胞外,C错误;
D、蛋白M的分泌过程需要信号肽的引导,体现了细胞内的信息传递,D正确。
故选C。
8. 如图表示变形虫的切割实验,该实验最能说明( )
A. 细胞遗传物质储存在细胞核中
B. 细胞核无法完成物质代谢
C. 细胞质是生命活动的控制中心
D. 细胞核是维持正常生命活动所必需的
【答案】D
【解析】
【分析】1、该实验存在相互对照,无细胞核的一半死亡,有细胞核的一半能生活,对去核的一半变形虫进行核移植,生命活动恢复正常。
2、细胞核是遗传物质贮存和复制的场所,是细胞遗传和代谢的控制中心。
【详解】分析题图可知:图中无细胞核的一半死亡,有细胞核的一半能正常生活,对去核的一半变形虫进行核移植,生命活动恢复正常,这说明细胞核是维持正常生命活动所必需的,ABC错误,D正确。
故选D。
9. 将同一部位的紫色洋葱外表皮细胞分别浸在甲、乙、丙3种溶液中,测得原生质层的外界面与细胞壁间的距离变化如下图所示,下列相关分析错误的是( )
A. 实验开始时,甲、乙溶液的浓度均大于洋葱表皮细胞细胞液浓度
B. 与t0时相比,t2时乙溶液中洋葱表皮细胞的细胞液浓度发生变化
C. 实验过程中,丙溶液中没有水分子进出洋葱表皮细胞
D. 实验结束时,甲溶液的浓度有所下降
【答案】C
【解析】
【分析】分析题图可知,紫色洋葱外表皮细胞放在甲溶液中,原生质层的外界面与细胞壁间距离变化逐渐增大,说明发生了质壁分离,当达到一定的时间后,原生质层的外界面与细胞壁间距离保持不变,说明甲溶液是高渗溶液,如蔗糖溶液;紫色洋葱外表皮细胞放在乙溶液中,原生质层的外界面与细胞壁间距离变化逐渐增大,达到一定时间(t1)后,原生质层的外界面与细胞壁间距离逐渐减小,说明细胞开始吸水,发生质壁分离复原,说明乙溶液是溶质能被细胞吸收的高渗溶液,如硝酸钾溶液等;紫色洋葱外表皮细胞放在丙溶液中,原生质层的外界面与细胞壁间距离基本不变,说明丙溶液是低渗溶液或等渗溶液。
【详解】A、实验开始后,甲、乙溶液中的原生质层的外界面与细胞壁间的距离逐渐增大,说明甲、乙溶液的浓度均大于洋葱表皮细胞的细胞液浓度,细胞失水,A正确;
B、实验开始后,乙溶液中的原生质层的外界面与细胞壁间的距离先逐渐增大,而后又逐渐减小,说明乙溶液中的部分溶质可被细胞吸收,细胞发生质壁分离后又自动复原,与t0时相比,t2时乙溶液中洋葱表皮细胞的细胞液浓度发生了变化,B正确;
C、实验过程中,丙溶液中的原生质层的外界面与细胞壁间的距离没有发生变化,说明水分子进出洋葱表皮细胞处于动态平衡或为吸水状态(此时也有水分子进出细胞),C错误;
D、实验结束时,甲溶液中的水分增多,乙溶液中的溶质有所减少,二者的浓度均有所下降,D正确。
故选C。
10. 下列关于物质跨膜运输的叙述,正确的是( )
A. 主动运输都是顺浓度梯度运输的
B. O2、CO2以简单扩散的形式进行运输
C. 氨基酸进出细胞的方式与胰岛素一样
D. 人的红细胞吸收葡萄糖的过程,需要载体蛋白和ATP
【答案】B
【解析】
【分析】1、协助扩散(易化扩散):物质从高浓度一侧运输到低浓度一侧(顺浓度梯度),需要转运蛋白的协助,不需要消耗细胞内化学反应所释放的能量。
2、主动运输:物质从低浓度一侧运输到高浓度一侧(逆浓度梯度),需要载体蛋白的协助,同时需要消耗细胞内化学反应所释放的能量。
3、自由扩散(简单扩散):物质通过简单的扩散作用进出细胞的方式,不需要转运蛋白的协助,不需要消耗细胞内化学反应所释放的能量。
【详解】A、主动运输一般是逆浓度梯度运输的,A错误;
B、O2、CO2气体分子、脂溶性物质等,是以简单扩散的形式进行运输,B正确;
C、氨基酸是小分子有机物,一般以主动运输的方式进出细胞,胰岛素是大分子物质,通过胞吐的方式分泌到细胞外,C错误;
D、人的红细胞吸收葡萄糖的方式是协助扩散,需要载体蛋白的协助,但不需要消耗能量,D错误。
故选B。
11. 下图表示细胞对大分子物质“外排”和“内吞”时发生在细胞膜上的过程。下列对有关原理或意义的说法,错误的是( )
A. a与b均要以膜的流动性为基础才可能发生
B. 变形虫是以b的方式吞噬食物的
C. a与b两种运输方式只存在于大分子物质的运输中
D. b需要细胞的表面识别和内部供能才可能完成
【答案】C
【解析】
【分析】分析题图:图中a外排和b内吞分别属于胞吐和胞吞,通常为大分子物质的运输方式,需消耗能量。
【详解】A、a外排和b内吞过程发生囊泡与膜的融合或细胞膜形成囊泡,该过程依据的是膜的流动性,A正确;
B、变形虫是单细胞生物,是以b内吞的方式吞噬食物,B正确;
C、a外排和b内吞是大分子物质进出细胞的主要方式,但a外排和b内吞还可以运输小分子物质,C错误;
D、b内吞一定需要细胞的表面蛋白质识别,具有特异性,需要ATP为其提供能量,D正确。
故选C。
12. ATP是细胞中生命活动的通用能量“货币”,下列相关叙述正确的是( )
A. ATP中的“A”代表腺苷 B. ATP中的“T”代表胸腺嘧啶
C. 正常细胞中ATP与ADP不能相互转化 D. ATP分子的结构可以简写成A~T~P
【答案】A
【解析】
【分析】ATP的中文名称叫三磷酸腺苷,其结构简式为A-P~P~P,其中A代表腺苷,P代表磷酸基团,-代表普通磷酸键,~代表特殊化学键。ATP为直接能源物质,在体内含量不高,可与ADP在体内迅速转化。
【详解】A、ATP中的A代表腺苷,由一分子的腺嘌呤和一分子的核糖组成,A正确;
B、ATP中的T代表三个,B错误;
C、ATP与ADP相互转化的供能模式在生物界普遍存在,这是生物界具有统一性的表现,显然正常细胞中时刻发生,C错误;
D、ATP分子的结构可以简写成A-P~P~P,D错误。
故选A。
13. 下图是动物细胞进行呼吸作用过程的示意图,①~③代表场所,甲~丙代表有关物质。下列分析正确的是( )
A. 甲、乙、丙分别表示【H】、丙酮酸和乳酸
B. 甲物质转化成CO2和乙物质,还需要H2O的参与及相关酶的催化
C. 场所①、②、③分别是细胞质基质、线粒体内膜和线粒体基质
D. 细胞呼吸时,①②③处的反应均伴随着大量ATP的产生
【答案】B
【解析】
【分析】由图可知,①为细胞质基质,无膜结构,含有有氧呼吸第一阶段及无氧呼吸第一、第二阶段化学反应所需酶,②为线粒体基质,含有有氧呼吸第二阶段化学反应所需的酶,③是线粒体内膜,为有氧呼吸第三阶段的场所。
【详解】A、甲表示丙酮酸,乙表示还原氢,丙表示乳酸,A错误;
B、在有氧呼吸的第二阶段,丙酮酸转化成CO2和还原氢,还需要H2O的参与及相关酶的催化,A正确;
C、①为细胞质基质,为有氧呼吸第一阶段及无氧呼吸第一、第二阶段的场所,②为线粒体基质,为有氧呼吸第二阶段的场所,③是线粒体内膜,为有氧呼吸第三阶段的场所,C错误;
D、只有③处(有氧呼吸第三阶段)反应伴随着大量ATP的产生,①②处为少量ATP,D错误。
故选B。
14. 图表示光合作用的过程,其中Ⅰ、Ⅱ表示光合作用的两个阶段,a、b表示相关物质。下列相关叙述正确的是( )
A. 物质a表示NADPH B. 物质b表示C3
C. 阶段Ⅰ在叶绿体基质中进行 D. 阶段Ⅱ在黑暗条件下发生
【答案】A
【解析】
【分析】光合作用过程包括光反应和暗反应两个阶段,图中Ⅰ表示光反应,Ⅱ表示暗反应,据此答题。
【详解】A、光反应中,水的光解产生氧气和[H],因此物质a表示[H]或NADPH,A正确;
B、在光反应阶段,ADP+Pi+能量ATP,因此图中b表示ATP,B错误;
C、图中阶段Ⅰ能够吸收、传递、转换光能,属于光合作用的光反应阶段,发生在类囊体薄膜上,C错误;
D、阶段Ⅱ为暗反应,在有光和无光条件下均可进行,D错误。
故选A。
15. 下列有关细胞分化和全能性的叙述,正确的是( )
A. 细胞分化的实质是基因的选择性表达
B. 马铃薯块茎长出大量的不定根体现了细胞的全能性
C. 造血干细胞分化成各种血细胞时,遗传物质会发生改变
D. 具有分裂能力的细胞一定会分化,且分化程度越高分裂能力也就越高
【答案】A
【解析】
【分析】细胞的分化是指在个体发育中,由一个或一种细胞增殖产生的后代,在形态、结构以及生理功能上发生稳定性差异的过程。
【详解】A、细胞分化的结果是增加细胞的种类,是不同细胞遗传信息执行情况不同,即基因的选择性表达,A正确;
B、细胞全能性是指已分化的细胞,具有发育为完整个体和分化为其他各种细胞的潜能和特性,马铃薯块茎长出大量的不定根,不能体现细胞的全能性,B错误;
C、细胞的分化实质是基因的选择性表达,造血干细胞分化成各种血细胞时,遗传物质不会发生改变,C错误;
D、具有分裂能力的细胞不一定会分化,且分化程度越高分裂能力也就越弱,D错误。
故选A。
16. 研究发现,秀丽隐杆线虫中ced—3和ced—4基因是完成细胞凋亡的先决条件,ced—9基因可通过与ced—3和ced—4基因的相互作用来阻止细胞凋亡,下列相关叙述错误的是( )
A. 该线虫细胞凋亡只与ced—3和ced—4基因有关
B. 细胞凋亡过程中,线虫细胞内遗传物质一般不发生改变
C. 成虫个体通过凋亡可以实现细胞的自然更新,维持内部环境的相对稳定
D. 某些被病原体感染的线虫细胞的清除,也是通过细胞凋亡完成的
【答案】A
【解析】
【分析】细胞凋亡是由基因决定的,属于正常的生命现象,对生物体有利;细胞坏死是由外界环境因素引起的是不正常的细胞死亡,对生物体有害。
【详解】A、秀丽隐杆线虫中ced-3和ced-4基因是完成细胞凋亡的先决条件,ced-9基因可通过与ced-3和ced-4基因的相互作用来阻止细胞凋亡,说明细胞凋亡与ced-9、ced-3和ced-4基因都有关,A错误;
B、细胞凋亡是由基因决定的细胞死亡过程,所以细胞凋亡过程中,线虫细胞内遗传物质一般不发生改变,B正确;
C、细胞凋亡有利于生物个体完成正常发育,实现细胞的自然更新,维持内部环境的稳定,抵御外界各种因素的干扰,C正确;
D、细胞的自然更新、被病原体感染的细胞的清除可通过细胞凋亡完成,D正确。
故选A。
二、选择题(本大题共6小题,在每小题给出的四个选项中,有的只有一项符合题目要求,有的有多项符合题目要求。)
17. 下图是人体内葡萄糖转化成脂肪的部分过程示意图。下列有关叙述正确的是( )
A. 该图可说明糖类可以转化为脂肪
B. 北京鸭的育肥就是利用了图示转化过程
C. 糖类是细胞内良好的储能物质,而脂肪是主要的能源物质
D. 长期偏爱高糖饮食的人,图示过程会加强,从而导致体内脂肪积累
【答案】ABD
【解析】
【分析】脂肪是由甘油和脂肪酸合成的,在生物体内,合成甘油的原料主要来源于细胞呼吸第一阶段;葡萄糖、蛋白质、脂肪相互转化;有氧呼吸过程包括三个阶段;丙酮酸为非常重要的中间代谢产物。
【详解】A、糖类可以转化为脂肪,当血糖含量降低时,脂肪也能转化为糖类,A正确;
B、北京鸭的育肥就是大量葡萄糖转化成脂肪,利用了图示转化过程,B正确;
C、糖类是细胞内主要的能源物质,脂肪是细胞内良好的储能物质,C错误;
D、人体内葡萄糖可以转化成脂肪,故长期偏爱高糖膳食的人,图示过程会加强而导致体内脂肪积累,D正确。
故选ABD。
18. 如图为无酶催化和有酶催化下某化学反应过程的能量变化。下列叙述正确的是( )
A. 甲曲线为无酶催化作用曲线
B. 甲乙两曲线比较可知酶具有专一性
C. a与b的差值为酶催化该反应所降低的活化能
D. 甲乙比较可知,乙所示条件下生成物的量更多
【答案】C
【解析】
【分析】酶能够降低化学反应的活化能。分析曲线图可知:曲线乙表示无酶催化时的反应,曲线甲表示有酶催化时的反应,a与b的差值表示酶所降低的化学反应的活化能。
【详解】A、酶能够降低化学反应的活化能,分析曲线图可知:曲线乙表示无酶催化时的反应,曲线甲表示有酶催化时的反应,A错误;
B、甲、乙两曲线比较,可知酶可以降低化学反应的活化能,可知酶具有催化作用,B错误;
C、酶能够降低化学反应的活化能,分析曲线图可知:曲线乙表示无酶催化时的反应,曲线甲表示有酶催化时的反应,a与b的差值表示酶所降低的化学反应的活化能,C正确;
D、酶能够降低化学反应的活化能,但不会改变化学反应的平衡点,故甲乙条件下生成物的量相等,D错误。
故选C。
19. 下面三个装置可用于研究萌发种子的呼吸作用方式及其产物(杯中NaOH溶液的作用是吸收CO2),有关分析正确的是( )
A. 甲装置可用于探究呼吸作用是否产生热量
B. 乙装置有色液滴向左移动,说明种子萌发只进行有氧呼吸
C. 丙装置可用于探究萌发种子的呼吸作用是否产生CO2
D. 三个装置中的种子都必须进行消毒处理,只有乙需要设置对照试验
【答案】AC
【解析】
【分析】分析甲图:该图中有温度计,因此该装置可用于探究呼吸作用是否产生热量。
分析乙图:该装置中的NaOH溶液可吸收呼吸作用产生的二氧化碳,则有色液滴移动的距离代表呼吸消耗的氧气。
分析丙图:澄清石灰水可检测二氧化碳,因此该装置可用于探究萌发的种子的呼吸作用是否产生CO2。
【详解】A、甲装置中含有温度计,可用于探究呼吸作用是否产生热量,A正确;
B、乙装置中NaOH可吸收呼吸作用产生的二氧化碳,则有色液滴移动的距离代表呼吸作用消耗的氧气,因此该装置可用于探究萌发的种子是否进行有氧呼吸,但不能说明种子萌发只进行有氧呼吸,B错误;
C、丙装置中澄清石灰水可检测二氧化碳,因此该装置可用于探究萌发种子的呼吸作用是否产生CO2,C正确;
D、微生物也会进行呼吸作用,所以三个装置中的种子都必须进行消毒处理,都需要设置对照实验,D错误。
故选AC。
20. 草莓营养价值高,酸甜可口,老少皆宜,市场需求好。为提高草莓的产量,科研人员研究了大棚内不同条件对草莓植株光合速率的影响,结果如图所示,叙述错误的是( )
A. 科研人员研究了光照强度和温度对草莓植株光合速率的影响
B. 草莓植株在C、D两点对应条件下,相同时间制造有机物的量相等
C. B点条件下草莓叶肉细胞内光合作用速率等于呼吸作用速率
D. 适当增加光照强度和温度可以提高草莓的产量
【答案】BC
【解析】
【分析】1、曲线分析:两条曲线分别表示 22℃和 17℃时,随光照强度变化而影响草莓净光合速率(二氧化碳的吸收量)情况。
2、影响光合作用的环境因素主要有光照强度、温度、二氧化碳浓度等,光照强度影响光反应中的ATP和[H]的生成量,进而影响暗反应,二氧化碳浓度主要影响暗反应。
3、由于净光合速率=总光合速率-呼吸速率,当净光合速率大于0时,表明此时的光合作用强度大于呼吸作用强度;小于0时,则表明光合作用小于呼吸作用。
【详解】A、根据题图可知,该实验的自变量有两个:光照强度和温度,所以该实验的目的是研究光照强度和温度对草莓植株光合速率的影响,A正确;
B、该实验的因变量是CO2吸收量,代表净光合速率,所以C、D两点对应条件下的净光合速率相等,即相同时间积累有机物的量相等,但22℃和17℃时的呼吸速率不同,故C、D两点的总光合速率不同,相同时间制造有机物的量不相等,B错误;
C、B点是光补偿点,整个草莓植株光合速率等于呼吸速率,但由于非绿色器官只进行呼吸作用,不进行光合作用,因此叶肉细胞内光合作用速率大于呼吸作用速率,C错误;
D、22℃条件下的光饱和点和最大光合速率都高于17℃,所以适当增加光照强度和温度可以提高草莓的产量,D正确。
故选BC。
21. 大棚种植在丰富人们的餐桌时,也引发了一些种植问题。为了提高农作物产量,下列措施及目的合理的是( )
A. 定期松土,有利于植物根部吸收矿质元素
B. 阴天补充光源,可补充蓝紫色或红色光源
C. 定期在温室中施放二氧化碳,以降低光合作用强度
D. 及时清除温室薄膜上的水珠,有利于增加自然光照强度
【答案】ABD
【解析】
【分析】松土可以促进植物根部的有氧呼吸,生成ATP,用于矿质离子的主动运输,从而促进矿质离子的吸收,促进植物充分利用土壤中的矿质营养。
【详解】A、定期松土,可以增加土壤中氧气浓度,有利于植物细胞呼吸作用,有利于植物根部吸收矿质元素,A正确;
B、光合色素主要吸收红光和蓝紫光,阴天补充光源,可以可补充蓝紫色或红色光源,B正确;
C、定期在温室中施放二氧化碳,可以保证二氧化碳供应,以提高光合作用强度,C错误;
D、及时清除温室薄膜上的水珠,可以减少光照的反射等,有利于增加自然光照强度,D正确。
故选ABD。
22. 细胞衰老的过程是细胞生理状态和化学反应发生复杂变化的过程,最终表现为细胞的形态、结构和功能发生变化。下列关于细胞衰老的叙述,正确的是( )
A. 细胞衰老可使细胞膜的通透性改变,使物质运输功能降低
B. 衰老的细胞内色素积累,妨碍细胞内物质的交流和传递
C. 衰老的细胞中所有酶活性均降低,新陈代谢速率减慢
D. 细胞衰老发生在老年人体内,不发生在成年人体内
【答案】AB
【解析】
【分析】1、衰老细胞的主要特征:(1)在衰老的细胞内水分减少。(2)衰老的细胞内有些酶的活性丧失。(3)细胞内的色素会随着细胞的衰老而逐渐积累。(4)衰老的细胞内代谢速度减慢,细胞核体积增大,染色质固缩,染色加深。(5)细胞膜通透性功能改变,使物质运输功能降低。
2、细胞衰老的原因:(1)自由基学说(2)端粒学说。
【详解】A、细胞衰老时细胞膜通透性改变,从而使物质运输功能降低,A正确;
B、皮肤衰老细胞内色素逐渐积累,妨碍细胞内物质的交流和传递,会导致皮肤上出现“老年斑”,B正确;
C、衰老细胞内多种酶的活性降低,并非所有酶,如与衰老和凋亡有关的酶活性会升高,C错误;
D、细胞衰老既发生老年人体内,也发生在幼年和成年人体内,D错误。
故选AB。
三、非选择题(本大题共6小题)
23. 下图表示人体内几种化学元素和化合物的相互关系,其中a表示有机小分子物质,A表示有机大分子物质。请据图回答下列问题:
(1)图中的X代表______元素。
(2)A可分为A1……A4,其原因从a的角度分析是:_____。从A的角度分析是因为_____。
(3)我国中科院上海生化所在早前合成了一种具有镇痛作用而又不会像吗啡那样使病人上瘾的药物——脑啡肽,下面是它的结构简式:
①构成脑啡肽基本单位的结构通式是______。由图可知,该片段由______种基本单位通过______形成。
②脑啡肽的化学本质是_______,其只有皮下注射时才能发挥作用,不能口服,主要原因是________。
【答案】(1)氮 (2) ①. a的种类数目和排列顺序不同 ②. A空间结构不同
(3) ①. ②. 4 ③. 脱水缩合 ④. 多肽##蛋白质 ⑤. 若口服此药物,在消化道内药物被消化液分解,失去药效
【解析】
【分析】分析题图:图1是人体内几种化学元素和化合物的相互关系图,高分子A具有免疫、催化、运输氧气等的功能,说明A是蛋白质。
【小问1详解】
分析题图:高分子A具有催化、免疫、运输氧气等功能,说明A是蛋白质,则小分子a是构成蛋白质的基本单位氨基酸,构成氨基酸的基本元素是C、H、O、N,因此图中X代表的元素是氮元素。
【小问2详解】
A(蛋白质)可分为A1……A4,说明蛋白质具有多样性,从a(氨基酸)的角度分析,蛋白质多样性的原因是组成蛋白质的氨基酸(a)的种类不同、数目不同、排列顺序不同。从A(蛋白质)的角度分析,蛋白质多样性的原因是蛋白质(A)的空间结构不同。
【小问3详解】
①脑啡肽是由5个氨基酸通过脱水缩合形成的5肽或多肽(蛋白质),5个R基、从左至右依次是-CH2-C6H4-OH、-H、-H、-CH2-C6H5、-CH2-CH(-CH3)2,R基有4种,则共4种氨基酸,氨基酸的结构通式为: 。
②脑啡肽是多肽(或蛋白质)类物质,若口服此药物,在消化道内药物被消化液分解,失去药效。
24. 下图代表自然界中处于不同分类地位的几种体现生命现象的单位,图中Ⅰ、Ⅱ、Ⅲ、Ⅳ、Ⅴ细胞中绘出了各自区别于其他生物或细胞的标志结构。请据图回答下列问题;
(1)Ⅰ、Ⅱ、Ⅲ、Ⅳ共有的细胞器是______(填名称)。据图,可以判断Ⅲ为______(填“植物”“动物”或“低等植物”)细胞,判断的理由是______。
(2)Ⅳ细胞与Ⅰ、Ⅱ、Ⅲ三种细胞最主要的区别是______。
(3)Ⅰ~Ⅴ中能进行光合作用合成有机物的真核生物或细胞是____________(填序号);______(填序号)生物一定营寄生生活。
(4)结构②中,能增加膜面积的方式是_______,根据结构和功能相适应的关系分析该方式存在的意义是________。
【答案】(1) ①. 核糖体 ②. 低等植物 ③. 具有细胞壁(叶绿体)和中心体
(2)IV细胞无以核膜为界限的细胞核
(3) ①. Ⅱ、Ⅲ、Ⅳ
②. V
(4) ①. 内膜向内折叠形成嵴 ②. 有利于附着更多与有氧呼吸有关的酶,有利于有氧呼吸的进行
【解析】
【分析】分析题图:I细胞不含细胞壁,但含有中心体,属于动物细胞;Ⅱ细胞含有细胞壁和叶绿体等结构,但不含中心体,属于高等植物细胞;Ⅲ细胞含有中心体、叶绿体和细胞壁等结构,属于低等植物细胞;IV没有被核膜包被的成形的细胞核,是蓝细菌(蓝藻)细胞的一部分,属于原核生物;V是病毒,没有细胞结构。
【小问1详解】
Ⅰ、Ⅱ、Ⅲ、Ⅳ均含细胞结构,细胞生物共有的细胞器是核糖体。中心体存在动物和低等植物细胞内,由于Ⅲ细胞中同时含有①中心体、⑥叶绿体和细胞壁等结构,说明Ⅲ属于低等植物细胞。
【小问2详解】
IV属于原核细胞,I、Ⅱ、Ⅲ均为真核细胞,原核细胞与真核细胞最主要的区别是原核细胞无以核膜为界限的细胞核,而真核细胞有以核膜为界限的细胞核。
【小问3详解】
I、Ⅲ细胞含有叶绿体,能进行光合作用合成有机物,IV细胞虽然不含叶绿体,但含有叶绿素和藻蓝素,也能进行光合作用合成有机物;V是病毒,没有细胞结构,不能独立生存,只有寄生在活细胞中才能进行生命活动。
【小问4详解】
结构②为线粒体,通过内膜向内折叠形成嵴来扩大膜面积,有利于附着更多与有氧呼吸有关的酶,有利于有氧呼吸的进行,这体现了结构与功能相适应。
25. 下图1所示为主动运输的两种能量来源:①依靠ATP驱动泵直接提供能量;②依靠协同转运蛋白间接供能。图2表示物质运输速度与浓度梯度的关系。请据图回答下列问题:
(1)从图1中可知,主动运输的特点有______。
(2)图2中A表示的运输方式是______。这种运输方式中,物质的运输方向是______(填“顺”或“逆”)浓度梯度的。
(3)已知物质d的运输符合图2中的B。为进一步确定物质d 的运输方式,研究小组将离体的肌肉细胞分为甲、乙两组,置于含有物质d的培养液中培养。甲组放在有氧条件下,乙组放在无氧条件下,培养一段时间后,测定细胞对物质d的吸收率。若______,则对物质d的运输方式为协助扩散;若______,则对物质d的运输方式为______。
【答案】(1)需要转运蛋白的协助、需要消耗能量
(2) ①. 自由扩散 ②. 顺
(3) ①. 甲组和乙组对物质d的吸收率大体相同 ②. 甲组对物质d的吸收率大于乙组 ③. 主动运输
【解析】
【分析】小分子物质跨膜运输的方式包括:自由扩散、协助扩散、主动运输。自由扩散由高浓度到低浓度,不需要载体蛋白,不需要能量,比如水、气体、脂类等的跨膜运输;协助扩散是从高浓度到低浓度,不需要能量,需要载体蛋白或通道蛋白,比如葡萄糖进入红细胞;主动运输是逆浓度梯度,需要载体蛋白,需要能量,比如离子、氨基酸、葡萄糖等在大多数情况下的跨膜运输。
【小问1详解】
从图1可知,主动运输需要转运蛋白,需要消耗能量,能量可能直接或间接来自于ATP。
【小问2详解】
A为自由扩散的曲线,自由扩散是顺浓度梯度运输,不消耗能量。
【小问3详解】
图2中曲线B可以表示协助扩散或主动运输。甲组放在有氧条件下,乙组放在无氧条件下,两组的区别在于乙组细胞呼吸被抑制,能量供应不足。若甲组对物质d 的吸收率大于乙组,则对物质d的运输方式为主动运输;若甲组和乙组对物质d 的吸收率大体相同,则对物质d的运输方式为协助扩散。
26. 植物接受过多光照会对叶绿体造成损害,因此植物需要’非化学猝灭(NPO)”的机制来保护自身,在NPO的作用下,多余的光能会以热能的形式散失。该机制的启动、关闭特点如下图所示。回答下列问题:
(1)在正常情况下,叶绿体中___上的色素具有吸收光能的作用。
(2)处在状态___(填图中数字序号)时,可通过启动NPQ避免叶绿体受创,NPQ直接作用于光合作用的___(填“光反应”或“暗反应”)阶段。
(3)具图分析,引发NPQ机制开启、关闭的环境因素是___。
(4)由晴天突然转为多云时(图中②→③),短时间内叶绿体中C3的合成速率将___(填“加快”“减慢”或“不变”),判断理由是___。
【答案】(1)类囊体薄膜
(2) ①. ② ②. 光反应
(3)光照强度 (4) ①. 减慢 ②. 光照强度减弱,ATP和NADPH生产量减少C3的消耗量减少,导致C3积累,进而抑制C3的合成
【解析】
【分析】光合作用包括光反应和暗反应阶段:
1、光反应阶段是在类囊体的薄膜上进行的。叶绿体中光合色素吸收的光能将水分解为氧和H+,氧直接以氧分子的形式释放出去,H+与氧化型辅酶Ⅱ(NADP+)结合,形成还原型辅酶Ⅱ(NADPH)。还原型辅酶Ⅱ作为活泼的还原剂,参与暗反应阶段的化学反应,同时也储存部分能量供暗反应阶段利用;在有关酶的催化作用下,提供能量促使ADP与Pi反应形成ATP。
2、暗反应在叶绿体基质中进行,在特定酶的作用下,二氧化碳与五碳化合物结合,形成两个三碳化合物。在有关酶的催化作用下,三碳化合物接受ATP和NADPH释放的能量,并且被NADPH还原。一些接受能量并被还原的三碳化合物,在酶的作用下经过一系列的反应转化为糖类;另一些接受能量并被还原的三碳化合物,经过一系列变化,又形成五碳化合物。
【小问1详解】
光反应阶段是在类囊体的薄膜上进行的,叶绿体中类囊体薄膜上的色素具有吸收光能的作用。
【小问2详解】
植物在接受过多光照时,通过启动NPQ避免叶绿体受创,即处在状态②时。在NPQ的作用下,多余的光能会以热能的形式散失,因此NPQ直接作用于光合作用的光反应阶段。
【小问3详解】
在多云转为晴天时,引发NPQ机制开启,而晴天转为多云时,NPQ机制关闭,因此,引发NPQ机制开启和关闭的环境因素是光照强度。
【小问4详解】
当光照强度减弱时,ATP和NADPH合成减少,C3消耗减少,导致C3积累,进而抑制C3的合成,故由晴天突然转为多云时(图中②→③),短时间内叶绿体中三碳化合物的合成速率将减慢。
27. 下图甲是细胞有丝分裂一个细胞周期中细胞内DNA数目变化曲线图,图乙是某植物细胞有丝分裂各时期的图像。请据图回答有关问题:
(1)甲图中,ab段形成的原因是________,观察细胞中染色体形态和数目的最佳时期是_______段所示时期,原因是_______。
(2)甲图cd段的细胞中,染色体、染色单体、DNA的数目之比为:_________;若甲、乙两图表示同一种生物的细胞分裂,de段中,染色体有_________条,对应乙图的________(填序号)时期。
(3)图乙所示细胞分裂过程出现的先后顺序是_________。
【答案】(1) ①. DNA复制 ②. cd ③. 染色体的形态比较稳定,数目比较清晰
(2) ①. 1:2:2 ②. 12 ③. ⑤ (3)④①③⑤②⑥
【解析】
【分析】根据题意和图示分析可知:图中ab段表示有丝分裂间期,bc段表示前期,cd段表示中期,de段表示后期,ef段表示末期。图中①②③④⑤⑥分别表示有丝分裂前期、末期、中期、间期、后期和末期。
【小问1详解】
甲图中,ab段细胞中DNA数目加倍,这是由于分裂间期DNA复制。有丝分裂中期染色体形态固定、数目清晰,是观察细胞中染色体形态和数目的最佳时期,有丝分裂中期在甲图中为cd段。
【小问2详解】
cd表示有丝分裂中期,此时一条染色体上有2个DNA分子、2条染色单体,即该段的细胞中,染色体、染色单体、DNA的数目之比为1:2:2。若甲、乙两图表示同一种生物的细胞分裂,则甲图中的2N=6,甲图de段(后期)中,由于着丝点分裂,染色体数目加倍,染色体有12条,对应乙图的⑤时期。
【小问3详解】
图乙中①②③④⑤⑥分别表示有丝分裂前期、末期、中期、间期、后期和末期,细胞分裂过程出现的先后顺序是④①③⑤②⑥。
28. 聚乳酸(PLA)因其优良的理化性能和生物可降解性被认为是传统塑料的替代材料。某细菌产生的蛋白酶K对PLA有降解作用,为探究溶液起始pH对蛋白酶K催化效率的影响,设计了如下实验,请补充实验思路,并进行分析讨论:
材料用具:厚度及大小相同的PLA薄膜若干、蛋白酶K(最适温度在50℃)、不同pH的缓冲液、试管、恒温振动培养箱、天平等
说明:PLA薄膜降解率=(m1-m2)/m1×100%;降解前PLA薄膜的质量(g);m2:降解后PLA薄膜的质量(g)
(1)实验思路
①配置蛋白酶K浓度为0.2g/mL,pH分别为5、6、7、8、9、10的酶液。
②用天平称取6份________的厚度及大小相同的PLA薄膜若干,每份记为m₁,分别放入6支试管中,并向试管中分别加入等量上述酶液。
③置于恒温振动培养箱中,转速140转/分,50℃保温12h。
④12h后取出样品,分别干燥、用_______称量并记为m₂,计算每组PLA薄膜降解率。
(2)实验数据处理如下表所示,回答相关问题。
pH
5
6
7
8
9
10
降解率
15%
10%
10%
18%
80%
60%
①本实验的自变量是_______,将各试管置于50℃恒温培养的目的是______。
②由表中数据可以看出,起始pH在_______的范围内,PLA降解率较低,说明蛋白酶K在起始pH相对较低条件下,降解活性________(填“高”或“低”)。
【答案】(1) ①. 等量的 ②. 天平
(2) ①. 溶液起始pH ②. 排除温度变化对实验结果的影响 ③. 5-8 ④. 低
【解析】
【分析】酶的特性包括:高效性、专一性、作用条件温和。在最适条件下,酶的催化活性是最高的,低温可以抑制酶的活性,随着温度升高,酶的活性可以逐渐恢复,高温、过酸、过碱可以使酶的空间结构发生改变,使酶永久性的失活。
【小问1详解】
分析题意,本实验的目的是探究溶液起始pH对蛋白酶K催化效率的影响,通过PLA薄膜降解率作为检测指标,实验设计应遵循对照与单一变量原则,具体的实验思路为:①施加自变量,即配置蛋白酶K浓度为0.2g/ml,pH分别为5、6、7、8、9、10的酶液,②控制无关变量,具体为:用天平称取6份适量且等量的厚度及大小相同的PLA薄膜每份记为m1,分别放入6支试管中,并向试管中分别加入上述酶液各2ml,③置于恒温振动培养箱中,④12h后取出样品,分别干燥、用天平称重并记为m2,计算每组PLA薄膜降解率。
【小问2详解】
①本实验的目的是探究溶液起始pH对蛋白酶K催化效率的影响,实验的自变量是溶液的起始pH,因变量是蛋白酶K的催化效率,温度属于无关变量,实验过程中无关变量要做到相同且适宜,因此各试管置于50℃恒温培养的目的是排除温度变化对酶活性的影响。②分析题表数据可以看出,溶液起始pH在5-8范围内,PLA降解率较低,均低于20%,溶液起始pH为9、10时,PLA降解率较高,分别为80%和20%,说明蛋白酶K在起始pH相对较低条件下降解活性低,降解率较低。
相关试卷
这是一份甘肃省天水市武山县2022-2023学年高一上学期期中考试生物试卷(含答案),共14页。试卷主要包含了单选题,读图填空题等内容,欢迎下载使用。
这是一份甘肃省天水市武山县第一高级中学等2校2022-2023学年高一上学期1月期末生物试题,文件包含高一生物2docx、生物答案docx等2份试卷配套教学资源,其中试卷共8页, 欢迎下载使用。
这是一份2022届甘肃省天水市等2地高三一模生物试题(含解析),共20页。试卷主要包含了单选题,综合题,实验题等内容,欢迎下载使用。

