- 第1章 第3节资源环境承载力与人口合理容量课件PPT 课件 0 次下载
- 第1章 第1节人口分布的特点及影响因素 试卷 试卷 0 次下载
- 第1章 第3节资源环境承载力与人口合理容量 试卷 试卷 0 次下载
- 第1章综合检测卷 试卷 0 次下载
- 第2章 热点•微专题课件PPT 课件 0 次下载
地理必修 第二册第二节 人口迁移的特点及影响因素同步训练题
展开第一章 第二节
【A基础练·学业水平测试】
时间:20分钟 总分:44分
(知识点1:人口迁移的概念及类型;知识点2:影响人口迁移的因素及人口迁移带来的影响)
一、选择题(共8小题,每小题3分,共24分)
[知识点1]小王是陕西榆林人,小时候一直生活在榆林。下表为小王的一段经历。据此,回答第1~2题。
序号 | 时间 | 经历 |
① | 2011年9月 | 考入西安某重点高中 |
② | 2014年9月 | 考入北京师范大学 |
③ | 2016年8月 | 到哈尔滨旅游 |
④ | 2017年9月 | 到西安某中学实习 |
⑤ | 2018年9月 | 到西安某重点中学从教 |
1.小王的经历中,属于人口迁移的有( )
A.①③⑤ B.①②④
C.②③⑤ D.①②⑤
2.小王在北京上学期间发现,每年春节前后,北京市人口数量发生了巨大变化。节前人口数量迅速减少,节后人口数量迅速增大。北京春节前后人口的变化属于( )
A.人口自然变化 B.人口迁移
C.人口流动 D.人口分布
【答案】1.D 2.C 【解析】第1题,考入西安某重点高中,居住地由榆林变更为西安,①属于人口迁移;考入北京师范大学,居住地由西安变更为北京,②属于人口迁移;到西安某重点中学从教,居住地由北京变更为西安,⑤属于人口迁移;到哈尔滨旅游,到西安某中学实习,居住地未发生变化,③④不属于人口迁移。第2题,北京春节前后人口数量的巨大变化主要表现为居住地的短时间变化,应属于人口流动。
[知识点1]1949年以来,我国的国内人口迁移大致可以划分为两个阶段。据此,完成第3~4题。
3.中华人民共和国成立后到改革开放以前,国内人口迁移的特点主要是( )
A.迁移规模大、频率高
B.从沿海地区迁向内陆地区
C.有计划、有组织地进行
D.从贫困地区流向发达地区
4.改革开放以后,我国人口迁移的特点是( )
A.自发性迁移减少
B.移民的目的主要是务工和经商
C.人口迁移主要流向西部地区
D.人口迁移主要流向边疆地区
【答案】3.C 4.B 【解析】第3题,中华人民共和国成立后到改革开放以前,我国人口迁移规模比较小,频率比较低,自发迁移和流动少,是以有计划、有组织迁移为主。第4题,改革开放以后,我国人口的迁移方向主要是从农村到城镇,从内陆地区到沿海地区;人口流动主要是自发性的;主要目的是务工、经商。
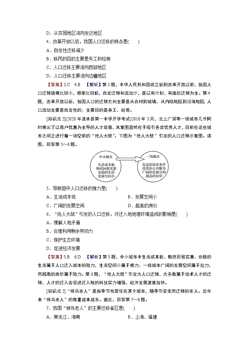
[知识点2](2020年涟水县第一中学开学考试)2018年3月,北上广深等一线城市几乎同时推出了以落户优惠为主导的人才政策,其意图显然在于吸引各类优秀人才,目前在这些城市之间正进行着一场空前的“抢人大战”。下图为“抢人大战”引发的人口迁移示意图。读图,回答第5~6题。
5.导致图中人口迁移的推力是( )
A.生活成本低 B.发展空间小
C.广阔的发展空间 D.超高的房价
6.“抢人大战”引发的人口迁移,对迁入地地理环境造成的影响是( )
A.缓解人地矛盾
B.合理利用剩余劳动力
C.保护生态环境
D.促进经济发展
【答案】5.B 6.D 【解析】第5题,中小城市中生活成本低、物质回报实惠、安稳的生活属于人口迁入城市的阻力,生活空间小属于推力;一线城市广阔的发展空间属于拉力,而超高的房价属于阻力。第6题,“抢人大战”引发大人口迁移,大多数属于技术人才的迁移,人才的迁入会促进迁入地的科技实力增强,经济发展速度加快。
[知识点2]“候鸟老人”是指季节性居住在某个城市,随季节变化而迁移的老人。近年来“候鸟老人”的数量越来越多。据此,回答第7~8题。
7.我国“候鸟老人”的主要迁移省区是( )
A.黑龙江、海南 B.上海、福建
C.新疆、湖南 D.西藏、云南
8.形成“候鸟老人”现象的主要因素是( )
A.经济水平 B.气候条件
C.养老制度 D.婚姻家庭
【答案】7.A 8.B 【解析】第7题,黑龙江纬度高,夏季凉爽,是夏季避暑胜地;海南纬度低,冬季温暖,是冬季避寒胜地,故黑龙江和海南成为我国“候鸟老人”的主要迁移省区,A项正确。上海、福建都在南方,季节差异小,B项错误;新疆、西藏自然环境恶劣,不是老年人迁移居住的理想区域,C、D项错误。第8题,形成“候鸟老人”现象的主要因素是气候条件,因为我国南北跨纬度大,南方、北方冬夏气候特征差异大,B项正确;经济水平为老年人迁移居住提供了条件,不是主要原因,A项错误;养老制度、婚姻家庭与候鸟老人现象关系不大,C、D项错误。
二、非选择题(20分)
9.[知识点1、2]读“1850年以来美国本土人口迁移的主要流向示意图”,回答下列问题。(20分)
(1)20世纪60年代末开始,东北部老工业区的人口大量迁往西部和南部,其原因是什么?(8分)
(2)图中反映的人口迁移类型是________________(按是否跨越国界划分)。(2分)
(3)引起美国人口在本土范围内频繁迁移的主要原因有(多选)(6分)( )
A.战争、工业化和城镇化的发展
B.新资源的开发和新工业区的建立
C.环境质量的改善
D.环境难民的影响
(4)20世纪70年代以后,老工业区和城市出现人口回流现象,老工业区对其的拉力是_____________和_____________。(4分)
【答案】(1)东北部气温较低,被称为“冷冻地带”,阳光不够充足,环境污染较为严重,地价上涨等;而南部、西部被称为“阳光地带”,有新资源、新工业,环境较好。
(2)国内人口迁移
(3)ABC
(4)城市环境改善 老工业区经济的重建
【B培优练·核心素养提升】
时间:20分钟 总分:43分
一、选择题(共9小题,每小题3分,共27分)
[区域认知]青海省化隆县地处青藏高原,2018年户籍人口约30万。20世纪80年代起,化隆人凭借精湛的拉面手艺走向全国各地,目前常年在外的从业人员超过10万,多分布在我国东部城市。据此,完成第1~2题。
1.影响化隆人迁往我国东部城市的主要因素是( )
A自然因素 B.政策因素
C.婚姻家庭 D.经济因素
2.化隆人大量迁往东部城市可以缓解( )
A.化隆县的人地矛盾
B.化隆县的留守儿童问题
C.东部城市的就业压力
D.东部城市的环境压力
【答案】1.D 2.A 【解析】第1题,影响化隆人迁往我国东部城市的主要因素是经济因素。第2题,人口外迁可以缓解迁出地的人地矛盾,但会产生留守儿童问题,故A项正确,B项错误。人口迁入会加大东部城市的就业压力和环境压力。
[综合思维]白山市位于吉林省长白山西侧。近年来,每年的6—9月,越来越多的人尤其是老年人到白山休闲度假。据此,完成第3题。
3.白山市每年6—9月出现的人口流入高峰,其原因类似于( )
A.三峡水电站建设移民
B.10月份大量农民工去新疆采摘棉花
C.我国每年的春节返乡潮
D.美国东北部的老年人口向南部的墨西哥湾沿岸迁移
【答案】D 【解析】白山市位于吉林省长白山西侧,夏季凉爽,每年6~9月的人口流入属于受气候原因影响,与美国东北部老工业区人口向南迁移的原因相似。三峡水电站建设移民是工程建设需要;10月份大量农民工去新疆采摘棉花属于经济原因;我国每年的春节返乡潮属于文化原因。
[人地协调观]我国人口迁移类型多种多样,对迁移人口的妥善安置,有利于促进社会和谐发展。据此,完成第4~5题。
4.从人口迁移类型看,下列情况属于生态移民的是( )
A.三峡库区居民外迁
B.三江源牧民迁入城镇
C.农村人口进城务工
D.地震区灾民搬至异地
5.三峡库区部分移民东迁沿海某地后,迁入地采取了“杂居”安置方式。其深远意义是( )
A.改善移民原有的生活习惯
B.增进移民与当地居民的接触
C.促进不同地域文化的融合
D.便于移民的统一管理与服务
【答案】4.B 5.C 【解析】第4题,生态移民是指为了保护或者修复某个地区特殊的生态而进行的人口迁移,或者是因自然环境恶劣,当地不具备就地扶贫的条件而将当地人民整体迁出,总之,是因生态环境因素所致。三江源自然保护区的建立,需要移民,属于生态移民;三峡库区移民首先是工程建设需要;农村人口进城务工是经济因素导致;地震区灾民搬至异地是自然灾害导致,不属于生态移民。第5题,题干关键词“深远意义”,可以促进不同地域文化的融合。
[区域认知]下图为“人口迁移示意图”。据此,完成第6~7题。
6.若该图表示近年来我国民工流动的主要方向,则该图表示的可能是( )
A.从湖南流往广东 B.从上海流往河南
C.从广东流往四川 D.从江苏流往重庆
7.下列因素中,有利于人口从甲地迁至乙地的是( )
A.甲地较高的工资待遇 B.严格的户籍管理制度
C.乙地较高的经济发展水平 D.甲地优美的环境
【答案】6.A 7.C 【解析】第6题,我国近年来民工流动主要是从欠发达地区流往发达地区,从内陆流往沿海地区。第7题,乙地较高的经济发展水平、较好的生活条件等就会吸引人口由甲地迁往乙地;而甲地较高的工资待遇和优美的环境,严格的户籍管理制度成为阻碍人口迁出的因素,因此有利于人口从甲地迁至乙地的是乙地较高的经济发展水平。
[综合思维]下图为“1980—2005年我国人口迁出、迁入重心演化轨迹图”。读图,完成第8~9题。
8.2000—2005年我国人口迁入重心东移,最可能的原因是( )
A.京津冀都市圈的崛起 B.西部大开发战略实施
C.长三角经济快速发展 D.东北传统工业区振兴
9.引起图中人口迁移最重要的原因是( )
A.经济水平差异 B.交通、通信发展
C.国家政策 D.技术水平高低
【答案】8.C 9.A 【解析】第8题,由图可知,2000—2005年我国人口重心东移主要发生在长江流域,人口向长三角地区迁移,主要原因是长三角地区经济发展迅速,对人口吸引力大。第9题,由图可知,我国人口主要是由中部地区向东部地区迁移,主要原因是我国东部地区经济发达,就业机会多,即区域经济发展水平差异是导致图示时期我国人口迁移的主要因素;交通和通信发展、国家政策、技术水平对人口迁移的影响较小。
二、非选择题(16分)
10.[综合思维]阅读材料,探究下列问题。(16分)
材料一 外出务工和经商,已成为许多农民家庭脱贫致富的主要门路,但也使一些地方出现“空心村”,因为外出的并不只是农村剩余劳动力,而是农村劳动的主体。
材料二 美国纽约市移民办公室当地时间2019年3月19日发布第二份年度移民状况报告,指出纽约市无身份移民人数呈下降趋势。该报告还称,中国是纽约第二大移民来源国,中文已经成为纽约市第二大外语。报告指出纽约市目前有移民320万,占全市人口的37.1%和劳工人口的44%,达到历史最高水平。
(1)指出当前我国人口迁移的主要方向。(4分)
(2)目前我国国内人口流动和迁移对我国乡村有何影响?(4分)
(3)分析材料二,说明目前国际人口迁移流动的基本方向是什么?(4分)
(4)中国海外移民数量逐年增多,对我国产生的负面影响是什么?(4分)
【答案】(1)由乡村向城镇迁移;由中西部地区迁入东部和东南沿海地区。
(2)有利影响:加强与外界的联系与交流,有利于社会经济的发展;缓解人地矛盾,保护生态环境;更好地利用和开发土地资源。不利影响:人才外流,劳动力减少。
(3)由发展中国家流向发达国家,由经济欠发达地区流向经济发达地区。
(4)我国的海外移民逐年增多,迁移人口多是科学文化素质较高、资金较多的,在一定程度上造成了我国的人才、资金的流失,对我国的经济发展产生不利影响。
地理必修 第二册第二节 人口迁移的特点及影响因素巩固练习: 这是一份地理必修 第二册<a href="/dl/tb_c4004516_t7/?tag_id=28" target="_blank">第二节 人口迁移的特点及影响因素巩固练习</a>,共7页。
高中地理中图版 (2019)必修 第二册第一节 人口分布的特点及影响因素课后作业题: 这是一份高中地理中图版 (2019)必修 第二册第一节 人口分布的特点及影响因素课后作业题,共7页。
高中中图版 (2019)第二节 人口迁移的特点及影响因素同步练习题: 这是一份高中中图版 (2019)第二节 人口迁移的特点及影响因素同步练习题,共6页。试卷主要包含了该人口流入的主要目的是,“反向春运”形成的原因主要有,化隆人大量迁往东部城市可以缓解,阅读材料,完成下列各题,该省人口数量最多的年份是等内容,欢迎下载使用。

