- 第三章 环境安全与国家安全(A卷 单元考点)-【单元测试】2022-2023学年高二地理分层训练AB卷(人教版2019选择性必修3) 试卷 4 次下载
- 第三章 环境安全与国家安全(B卷 综合测试)-【单元测试】2022-2023学年高二地理分层训练AB卷(人教版2019选择性必修3) 试卷 3 次下载
- 第二章 资源安全与国家安全(B卷 综合测试)-【单元测试】2022-2023学年高二地理分层训练AB卷(人教版2019选择性必修3) 试卷 3 次下载
- 第四章 保障国家安全的资源、环境战略与行动(A卷 单元考点)-【单元测试】2022-2023学年高二地理分层训练AB卷(人教版2019选择性必修3) 试卷 4 次下载
- 第四章 保障国家安全的资源、环境战略与行动(B卷 综合测试)-【单元测试】2022-2023学年高二地理分层训练AB卷(人教版2019选择性必修3) 试卷 3 次下载
第二章 资源安全与国家安全(A卷 单元考点)-【单元测试】2022-2023学年高二地理分层训练AB卷(人教版2019选择性必修3)
展开2022-2023学年高二地理上学期同步单元卷(人教版2019选必三)
区域与区域发展(A卷•单元考点)
2.1 资源安全对国家的影响
自然资源与人类活动的关系是双向的。一方面,自然资源的数量、质量、空间分布对人类社会发展具有支撑和约束作用;另一方面,人类活动对自然资源的数量、质量、空间分布也产生重要影响。据此完成下面1-2小题
1.作为我国重大工程的“南水北调”工程,有效缓解了我国水资源的哪种问题( )
A.总量较低 B.空间分布不均 C.质量较低 D.时间分布不均
2.下列关于维护国家资源安全的措施,错误的是( )
A.坚持立足国内,加大勘探力度 B.充分利用国际资源,保障海外资源安全供应
C.重视资源节约,避免资源浪费 D.坚持开发资源为第一目标
某网2019年8月26日报道,中国地调局、青海省、中石化三方联合建设青海共和盆地干热岩勘察开发试验项目,着力打造干热岩勘察开发示范工程。其总体目标是,最终突破干热岩勘察开发重大技术难题,实现干热岩勘察开发重大仪器国产化,建立中国首个可复制推广的经济型、规模化干热岩开发示范工程。干热岩一般指温度大于20℃、埋深数千米,内部致密不透水的高温岩体,是一种新兴的地热能。干热岩蕴藏的热能十分丰富,干热岩地热发电比传统火力、水力发电更具有竞争力。下图为干热岩发电示意图。据此完成下面3-5小题。
3.图中干热岩的发电过程,利用的地理原理是( )
A.生物循环 B.水循环 C.岩石圈物质循环 D.大气环流
4.青海省干热岩规模化开采对资源安全和国家安全的影响,下列说法中,正确的是( )
A.主要是通过改善能源资源质量增加资源安全
B.增加能源供给,解决能源短缺问题导致的资源安全问题
C.增加资源供给,维持社会、经济正常运行,增强国家能源安全
D.加速干热岩资源的枯竭,严重影响资源安全和国家资源安全
5.干热岩地热发电比水力发电更具有竞争力的主要表现是( )
A.综合效益更强 B.不排放温室气体 C.设备使用寿命长 D.对外界环境的干扰小
资源安全在国家安全中占有基础地位,已成为我国经济可持续发展的“瓶颈”,影响着“中国梦”的实现进程。据此完成下面6-8小题。
6.下列关于资源安全的理解,错误的是( )
A.资源的数量与质量都要有保障 B.土地、水和劳动力资源有保障
C.资源的开发利用不破坏自然环境 D.资源的供给能够满足人类的需求
7.对我国资源安全的影响最直接、最重要的因素是( )
A.运输因素 B.经济因素 C.军事因素 D.资源因素
8.就资源供给方面来看,影响我国资源安全的做法是( )
A.资源利用率低,浪费严重 B.发展循环经济,重复利用资源
C.大量出口稀缺资源,赚取外汇 D.挖掘资源潜力,开发替代资源
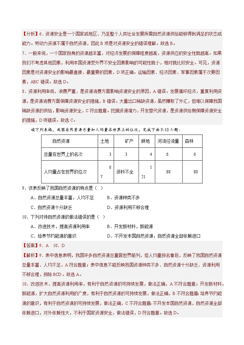
读下列表格,我国自然资源总量和人均量在世界上的位次,完成下面9-10小题:
自然资源 | 土地 | 矿产 | 耕地 | 河流径流量 | 森林 |
总量在世界上的名次 | 3 | 3 | 4 | 6 | 6 |
人均量占在世界的位次 | 67 | 资料不全 | 121 | 88 | 80 |
9.该表反映了我国自然资源的特点是( )
A.自然资源总量丰富,人均不足 B.资源种类不多
C.自然资源十分缺乏 D.资源利用不够合理
10.下列对待自然资源的做法错误的是( )
A.改进技术,提高资源利用率 B.开发新材料,新能源
C.培养节约能源的意识 D.不开发本国自然资源,自然资源全部依赖进口
我国于2004年正式规划建设国家石油战略储备基地。截至2017年年底,我国已在浙江舟山等地建立了9个国家石油储备基地。据此完成下面11-13小题。
11.我国建立石油储备基地主要是为了( )
①确保国家石油的不间断供应②平抑国内油价的异常波动
③加快石油加工产业链的发展④改变我国能源消费结构
A.①② B.②③ C.③④ D.②④
12.首批石油储备基地的选址考虑的区位因素主要是( )
①海运条件优越②接近消费市场③国防安全需要④石化工业发达
A.②③ B.③④ C.②④ D.①②
13.首批4个国家石油储备基地中位于舟山的岙山油库可与相距不远的镇海油库实现管网互联,这样做是为了( )
A.调配库存 B.扩大市场 C.增加就业机会 D.控制油价
2.2 中国的能源安全
14.下图为我国主要能源需求量构成变化趋势图,该图表明( )
A.我国能源进入“石油时代” B.化石能源所占比重不断提高
C.能源需求的多样化程度降低 D.天然气所占比重呈上升趋势
为了减少石油主要依赖进口问题,清洁高效利用煤炭资源,我国积极发展煤化工产业,依托完善的技术研发、工程建设、运行管理等优势,中国石化在宁夏、内蒙古、安徽、贵州、新疆等地布局了五大煤(甲醇)制烯烃基地。据此完成下面15-17小题。
15.煤(甲醇)制烯烃是指以煤为原料合成甲醇后再通过甲醇制取乙烯、丙烯等烯烃的技术。发展该技术,可以( )
A.解决我国石油资源不足的问题 B.提供我国新能源开发的技术支持
C.增强我国主导国际煤炭市场的能力 D.促进我国煤炭产业的绿色转型升级
16.我国煤(甲醇)制烯烃基地布局的区位指向是( )
A.市场 B.原料 C.交通 D.技术
17.煤(甲醇)制烯烃是高耗水的产业,该类基地长期用水宜采用的方式是( )
A.循环用水 B.远程调水 C.开采地下水 D.修水库储水
风光互补路灯作为一种新能源路灯,将太阳能发电板与风力涡轮机系统相结合,共同为路灯系统供电。图为某地风光互补路灯照片。据此完成下面18-19小题。
18.与传统路灯相比,风光互补路灯的优点( )
A.碳排放量少 B.投资成本小 C.电力更稳定 D.占地面积小
19.风光互补路灯目前在我国尚未得到广泛应用,主要原因是( )
A.电路线网铺设费用高 B.后期设备维护费用高
C.资源时空分布差异大 D.研发设计技术要求高
读我国西部部分地区图,完成下面20-21小题。
20.图中②所在的省区,丰富的可再生新能源主要有( )
A.太阳能、生物能、天然气 B.风能、水能、煤炭、石油
C.天然气、石油、地热能、水能 D.太阳能、风能、地热能、水能
21.图中③所示山区是我国第二大林区,但树种却比东北第一大林区丰富,其主要原因是( )
A.水分条件好 B.热量条件
C.纬度低、海拔高 D.土壤肥沃
我国从20世纪末开始由能源出口国变为能源净进口国,石油进口依赖度达60%以上。为保障能源安全,我国规划建设了三条陆上和一条海上油气进口通道,分别为:东北(中-俄)通道、西北(中国-中亚)通道、西南(中-缅)通道以及经马六甲海峡、南海的海运通道。四大通道都是油气兼备。据此完成下面22-23小题。
22.我国从20世纪末开始由能源出口国变为能源进口国的主要原因是( )
A.国内能源储量减少已近枯竭 B.进口能源的价格比国内要低
C.经济快速发展能源需求量剧增 D.国际市场的能源品质更优
23.我国保障能源进口安全的可行性措施是( )
A.将进口煤炭改为进口石油 B.取消海运,扩大陆地管道运输
C.增加海上石油运输的护卫 D.实施能源进口区域、渠道多元化
2.3 中国的耕地资源与粮食安全
下图为我国的三个省级行政区土地利用结构图。读图,回答下面24-25小题。
24.甲和土地利用类型Ⅰ、Ⅱ分别为( )
A.藏,牧草地、居民点及工矿用地 B.滇,交通运输用地、居民点及工矿用地
C.黑,园地、耕地 D.新,耕地、牧草地
25.内蒙古( )
A.水域面积不大,湖泊类型多样,既有风成湖,也有冰蚀湖
B.地势平坦,宜大幅度提高农业耕地的比例,大力推广机械化
C.受降水和气温影响,既有温带落叶阔叶林分布,也有针叶林分布
D.其他及未利用地面积比重少,后备土地资源不足
26.2022年是我国向第二个百年奋斗目标进军新征程的重要一年。牢牢守住粮食安全这条底线,以国内稳产保供的确定性来应对外部环境的不确定性,对于经济工作“稳字当头、稳中求进”有着重要意义。从源头上保障粮食安全,我国需要积极( )
A.拓宽进口渠道 B.培育优良品种 C.增加牧业比重 D.增加灌溉水源
垦殖指数指某地域耕地面积占土地总面积的比率。水稻和小麦是中国、印度的主要粮食作物,下表为2019年两国的水稻、小麦生产数据和垦殖指数表。据此完成下列27-28小题。
国家 | 水稻 | 小麦 | 垦殖指数 | ||
种植面积(亿亩) | 总产量(亿吨) | 种植面积(亿亩) | 总产量(亿吨) | ||
中国 | 4.45 | 2.10 | 3.57 | 1.23 | 13.5% |
印度 | 6.60 | 1.10 | 4.50 | 1.02 | 57.0% |
27.对中印两国粮食生产状况的叙述,正确的是( )
A.中国的稻谷单产低于印度 B.印度的小麦单产高于中国
C.中国的粮食自给率高于印度 D.印度的粮食增产潜力低于中国
28.中国、印度两国的垦殖指数差异,主要取决于( )
A.科技、市场 B.科技、气候 C.土壤、地形 D.地形、气候
2022年11月,中央财政提前下达2023年农业相关转移支付2115亿元,确保国家粮食安全和重要农产品稳产保供,促进农业强国建设。这对调动农民种粮积极性、推进国家粮食安全战略、推进农业绿色发展等方面意义重大。下图示意本次划拨资金的用项分配。据此完成下面29-30小题。
29.中央财政部下发农业财政补贴主要是为了( )
A.保护地方耕地 B.完善农业设施
C.保护粮食安全 D.维护生态安全
30.在转移支付资金中,346亿元农田建设补助资金及145亿元农机购置与应用补贴资金的设立体现了我国保障粮食安全战略中的( )
A.藏粮于技,藏粮于仓 B.藏粮于地,藏粮于民
C.藏粮于仓,藏粮于民 D.藏粮于地,藏粮于技
梯田耕作在我国已有几千年的历史,是人类为了满足生存需求,适应山区环境而创造的一种农业生产类型。根据所学知识完成下面31-33小题。
31.早期,山区中的居民将未被利用的坡地开垦为梯田,主要是为了( )
A.增加土壤湿度 B.提高土壤肥力 C.扩大耕种面积 D.减少水土流失
32.下列省区中,梯田占耕地面积比重最大的可能是( )
A.上海 B.辽宁 C.新疆 D.云南
33.梯田田埂的水平方向基本与( )
A.山谷平行 B.山脊平行 C.等高线平行 D.坡面倾斜方向平行
2.4 海洋空间资源开发与国家安全
一位航行在好望角附近海域的海员这样描述看到的景象“乌云密蔽,连绵不断,很少见到蓝天和星月,终日西风劲吹,一个个涡旋状云系向东飞驰,海面上奔腾咆哮的巨浪不时与船舷碰撞,出阵阵吼声,震撼着每个海员的心灵。”读下图,完成下面34-35题。
34.好望角多巨浪的原因有( )
①受盛行西风影响②附近热带风暴频发③陆地寒潮强势南下④该纬度海域广阔
A.①④ B.②③ C.③④ D.①②
35.图中陆地西侧海域是重要渔场,直接原因是该海域( )
A.水温低 B.有暖流流经 C.寒暖流在此交汇 D.深层海水不断上涌
海洋牧场是指在一定海域内,采用规模化渔业设施和系统化管理体制,利用自然的海洋生态环境,将人工放流的经济海洋生物聚集起来,对鱼、虾、贝、藻等海洋资源进行有计划和有目的的海上放养。其主要目的是确保作为渔业生产基础的水产资源稳定和持续增长。海南省三亚海洋牧场是我国第一个位于热带地区的海洋牧场。据此完成下面36-37小题。
36.三亚建设海洋牧场考虑的首要因素是( )
A.投入产出比 B.科学技术 C.市场需求 D.环境承载力
37.推进现代海洋牧场建设对国家安全的意义主要体现在( )
A.恢复海洋原生环境,维护生态安全 B.实现水产品多元化,保障粮食安全
C.减轻海洋自然灾害,维护生态安全 D.缓解耕地资源紧张,保障粮食安全
海洋水域占地球表面积的70%以上,海洋中蕴藏着丰富的生物资源。随着世界人口的增加,人类加速了对海洋生物资源的开发利用。假如开发过度,将会导致海洋生物资源的枯竭。据此完成下面38-39小题。
38.海洋生态系统中数量最多的生物是( )
A.藻类 B.虾类 C.鱼类 D.哺乳类
39.要使海洋生物资源可持续利用,就必须保持海洋生态系统的动态平衡。对一个平衡的生态系统来说,下列叙述错误的是( )
A.具有一定的自动调节能力 B.能量流动与物质循环保持动态平衡
C.植物与动物的数量相等 D.生物种类之间相互制约、相互协调
数据中心是用特定设备在互联网上存储、传输、交换与管理数据信息的场所,其内部需要保持恒温恒湿的冷凉环境。2021年,中国实施“东数西算”工程:在中西部建立数据中心,承接东部乃至全国范围的离线分析、存储备份等非实时运算任务。报道,同年12月,全国首个商用海底数据中心(服务器安装在海底,通过光缆供电和传输数据)选址三亚南部海域,着力实现“东数海算”。据此完成下面40-42小题。
40.与东部地区相比,中西部建立大数据中心的突出优势在于( )
A.清洁能源丰富 B.全年气候冷凉
C.基础设施完善 D.同类产业集聚
41.与陆地数据中心相比,海底数据中心( )
A.运营能耗较高 B.受外界环境干扰较大
C.对市场需求的响应较快 D.对建设技术的要求较高
42.实现“东数海算”,能够( )
①为海洋能源开发提供数据支持②拓展生产空间,保障国家环境安全
③为国家信息通讯提供安全保障④维护海洋权益,开发海洋空间资源
A.①②③ B.①②④ C.①③④ D.②③④
浙江省舟山市总面积2.22万平方千米,其中海域面积2.08万平方千米。近年来,舟山市社会经济快速发展,人口迅速增加,正积极尝试开发利用更多的海洋空间资源。下图为舟山市地理位置示意图。读图完成下面43-44小题。
43.关于舟山市海洋空间资源利用方式,说法不正确的是( )
A.海岛开发,扩大领海范围
B.邻近海港,发展海洋运输
C.耕海牧渔,建立海洋牧场
D.填海造陆,增加土地资源
44.填海造陆可以维护( )
A.食品安全 B.国士安全
C.生态安全 D.文化安全

