广东省广州市三年(2020-2022)中考化学模拟题分题型分层汇编-42碱的化学性质(选择题)
展开
这是一份广东省广州市三年(2020-2022)中考化学模拟题分题型分层汇编-42碱的化学性质(选择题),共17页。试卷主要包含了单选题等内容,欢迎下载使用。
广东省广州市三年(2020-2022)中考化学模拟题分题型分层汇编-42碱的化学性质(选择题)
一、单选题
1.(2022·广东广州·统考二模)除去下列各组物质中混有的少量杂质,所选用的试剂及操作方法均正确的是
选项
物质(括号内为杂质)
试剂及操作方法
A
NaCl溶液(NaOH)
加适量稀硫酸
B
CuSO4溶液(MnO2)
加水溶解、过滤、洗涤、干燥
C
Cu粉(Fe粉)
加入过量稀硫酸,过滤、洗涤、干燥
D
CO2 (H2O)
通过装有生石灰的干燥管
A.A B.B C.C D.D
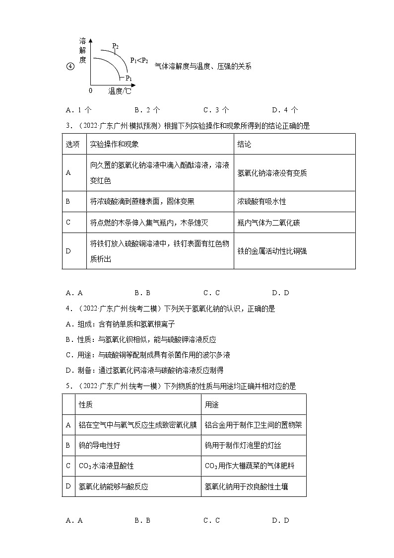
2.(2022·广东广州·模拟预测)下列图象能正确反映对应变化关系的个数是
① 点燃的铁丝在氧气中燃烧
② 盐酸和硫酸钠的混合溶液中逐滴加入氢氧化钡溶液
③ 质量相同、溶质质量分数相同的稀硫酸中分别加入过量锌粉和铁粉
④ 气体溶解度与温度、压强的关系
A.1 个 B.2 个 C.3 个 D.4 个
3.(2022·广东广州·模拟预测)根据下列实验操作和现象所得到的结论正确的是
选项
实验操作和现象
结论
A
向久置的氢氧化钠溶液中滴入酚酞溶液,溶液变红色
氢氧化钠溶液没有变质
B
将浓硫酸滴到蔗糖表面,固体变黑
浓硫酸有吸水性
C
将点燃的木条伸入集气瓶内,木条熄灭
瓶内气体为二氧化碳
D
将铁钉放入硫酸铜溶液中,铁钉表面有红色物质析出
铁的金属活动性比铜强
A.A B.B C.C D.D
4.(2022·广东广州·统考二模)下列关于氢氧化钠的认识,正确的是
A.组成:含有钠单质和氢氧根离子
B.性质:与氢氧化钡相似,能与硫酸钾溶液反应
C.用途:与硫酸铜等配制成具有杀菌作用的波尔多液
D.制备:通过氢氧化钙溶液与碳酸钠溶液反应制得
5.(2022·广东广州·统考一模)下列物质的性质与用途均正确并相对应的是
性质
用途
A
铝在空气中与氧气反应生成致密氧化膜
铝合金用于制作卫生间的置物架
B
钨的导电性好
钨用于制作灯泡里的灯丝
C
CO2水溶液显酸性
CO2用作大棚蔬菜的气体肥料
D
氢氧化钠能够与酸反应
氢氧化钠用于改良酸性土壤
A.A B.B C.C D.D
6.(2021·广东广州·统考一模)下列实验能发生化学反应,且现象描述正确的是
A.向氧化铜粉末中滴入氢氧化钠溶液,有蓝色沉淀产生
B.把铁钉放入硫酸铜溶液中,铁钉表面有红色固体产生,溶液由蓝色逐渐变成黄色
C.往硝酸钡溶液中滴入稀盐酸,观察到有白色沉淀产生
D.往滴有酚酞试液的氢氧化钠溶液中滴入稀盐酸至恰好完全反应,观察到溶液由红色变成无色
7.(2021·广东广州·统考一模)下列物质混合后能够反应,且有明显现象的是
A.氯化镁与氢氧化钠溶液 B.氢氧化钡溶液与稀盐酸
C.铜与硝酸铝溶液 D.稀硫酸与氯化钠溶液
8.(2021·广东广州·统考二模)宏观辨识与微观探析是化学学科核心素养之一。下列对宏观现象的微观解释中,错误的是
A.碱的化学性质不同是因为金属离子不同
B.气体受热膨胀,是因为分子的间隔增大
C.蔗糖放入水中溶解,是因为蔗糖分子消失了
D.H2O和H2O2化学性质不同,是因为它们的分子结构不同
9.(2021·广东广州·统考二模)下列行为与“轮胎爆炸”可以归为一类的是
A.稀有气体通电发光 B.一氧化碳中毒
C.用氢氧化钠溶液去油污 D.光合作用
10.(2021·广东广州·统考二模)下列反应能发生且有明显现象的是
A.向CuO粉末中加入NaOH溶液
B.向氢氧化钠溶液中通入SO2
C.向氢氧化铁中加入稀盐酸
D.向BaCO3中加入Ca(OH)2溶液
11.(2021·广东广州·二模)下列实验中,实验方案与结论的对应关系正确的是
实验方案
结论
A
向盛装CO的塑料瓶中加入NaOH溶液,观察到瓶身变瘪
说明CO2能与NaOH反应
B
木炭在空气和氧气中均能燃烧
说明氮气能支持燃烧
C
某红色粉末发生分解反应,只生成单质汞和氧气
该粉末由氧元素和汞元素组成
D
向紫色石蕊溶液中通入CO2,石蕊溶液变红
CO2属于酸
A.A B.B C.C D.D
12.(2021·广东广州·统考二模)如图以稀硫酸为例的反应关系体现酸的化学性质,其中X与图中所给物质的类别不同,结合此图回答:若X溶液既能稀硫酸反应,又能跟Ca (OH) 2反应,则x可能是
A.Na2CO3 B.BaCl2 C.Cu(NO3)2 D.CO
13.(2021·广东广州·统考一模)氢氧化钙在生产和生活中有广泛的用途,下列关于氢氧化钙的认识错误的是
A.组成:氢氧化钙溶液中含有Ca2+和OH-
B.性质:氢氧化钙溶液能与CO2、SO3等非金属氧化物反应
C.用途:氢氧化钙可用来配制波尔多液
D.生产:含氢氧化钙的废水用适量的Na2CO3溶液处理后直接排放
14.(2021·广东广州·统考一模)下列实验中,物质之间能反应,但不能观察到明显现象的是
A.向盛有少量氯化铁溶液的试管中滴入氢氧化钠溶液
B.向盛有少量硝酸钙溶液的试管中滴入氯化钡溶液
C.向盛有少量木炭粉的试管中加入适量氧化铜粉末,并摇匀
D.向盛有少量氢氧化钾溶液的试管中通入二氧化碳
15.(2021·广东广州·统考一模)氢氧化钠俗名苛性钠、火碱或烧碱。下列关于氢氧化钠的认识,正确的是
A.其水溶液中有 Na+、O2-、H+这三种离子
B.能与 MgO、CuO 等金属氧化物发生反应
C.其水溶液常用来检验 CO2气体
D.工业上可以氯化钠为原料来制得
16.(2021·广东广州·统考一模)推理是学习化学的一种重要方法,但推理必须科学、严谨。下列推理正确的是
A.溶液是均一稳定的混合物,碘酒均一稳定且是混合物,碘酒属于溶液
B.氢氧化钠具有吸水性,故能用来干燥二氧化碳气体
C.碳单质具有还原性,则高炉炼铁时用焦炭把铁从铁矿石里还原出来
D.Na+、Cl-的最外层电子数均为8,则最外层电子数为8的粒子都是离子
17.(2021·广东广州·统考二模)为除去下列物质中杂质(括号内为杂质),选用的试剂和操作方法都正确的是( )
序号
物质
选用试剂
操作方法
A
CO2(HCl)
NaOH溶液
将气体通入盛有NaOH溶液的洗气瓶中洗气
B
CO2(CO)
CuO
将气体通过足量的氧化铜
C
CaO(CaCO3)
稀盐酸
加过量稀盐酸、过滤、洗涤、干燥
D
CuSO4溶液(H2SO4)
CuO固体
加过量氧化铜粉末,过滤
A.A B.B C.C D.D
18.(2021·广东广州·模拟预测)对下列事实的微观解释正确的是( )
事实
解释
A
装汽油的瓶子应盖紧瓶塞
分子间有间隔
B
一氧化碳和二氧化碳化学性质不同
构成物质的分子不同
C
氢氧化钠溶液和氢氧化钡溶液均显碱性
溶液中都含有金属离子
D
氯化钠溶液能导电
溶液中含有自由移动的电子
A.A B.B C.C D.D
19.(2021·广东广州·模拟预测)下列实验操作或方法不能达到实验目的的是( )
选项
实验目的
实验操作或方法
A
鉴别澄清石灰水和氢氧化钠溶液
滴加酚酞溶液
B
除去FeSO4溶液中含有的少量CuSO4
加足量的铁粉,充分反应后过滤
C
鉴别CuSO4、HCl、MgSO4、NaOH
不另加试剂
D
除去H2中含有的少量HCl
先通过足量的NaOH溶液,后通过足量的浓硫酸
A.A B.B C.C D.D
20.(2021·广东广州·统考一模)除去下列各物质中的少量杂质,所用方法不可行的是
选项
物质
杂质
除去杂质的方法
A
Al2(SO4)3溶液
H2SO4溶液
加入足量Al2O3粉末后过滤
B
Cu
CuO
通入氧气并加热
C
CaO
CaCO3
高温煅烧
D
H2气体
HCl气体
先通过NaOH溶液,再通过浓硫酸
A.A B.B C.C D.D
21.(2020·广东广州·统考一模)下列实验方案设计合理的是( )
A.通过外观来区分氮肥和钾肥
B.用酚酞溶液区分NaOH溶液和Na2CO3溶液
C.用氢氧化钠固体干燥SO2
D.用Fe、Ag、CuSO4溶液验证Fe、Cu、Ag三种金属的活动性
22.(2020·广东广州·统考一模)下列关于氢氧化钙的认识,不正确的是( )
A.构成:含有钙离子与氢氧根离子
B.用途:可用于配制波尔多液
C.性质:与CaCl2性质相似,都能使紫色石蕊试液变蓝
D.制备:用氧化钙与水反应
23.(2020·广东广州·统考一模)对下列事实的微观解释正确的是
选项
事实
解释
A
过氧化氢能制取氧气
过氧化氢分子中有氧气分子
B
氢氧化钾溶液、氢氧化钙溶液均显碱性
溶液中都含有金属离子
C
一氧化碳和二氧化碳的化学性质不同
1个二氧化碳分子比1个一氧化碳分子多1个氧原子
D
向塑料袋中滴加少量酒精,挤瘪密封,放在热水中,塑料袋很快鼓起
酒精分子受热后体积变大
A.A B.B C.C D.D
24.(2020·广东广州·统考一模)除去下列物质中混有的少量杂质,所用试剂和操作方法不正确的是
选项
物质(括号内为杂质)
除去杂质的方法
A
NaCl溶液(NaOH)
滴加适量的稀盐酸
B
生石灰(石灰石)
高温煅烧
C
CO(CO2)
通过足量的NaOH溶液,干燥
D
NaCl溶液(Na2CO3)
加入过量的CaCl2溶液
A.A B.B C.C D.D
25.(2020·广东广州·统考一模)下列实验中无明显现象的是
A.铜丝浸入AgNO3溶液中
B.向Mg(NO3)2溶液中滴加NaCl溶液
C.向Ba(OH)2溶液中通入CO2
D.在盛有水的烧杯中加入NH4NO3固体
26.(2020·广东广州·统考一模)下列物质间的反应中,观察不到明显现象的是
A.稀硫酸滴入碳酸钠溶液中
B.稀硫酸滴入氢氧化钡溶液中
C.将CO2通入氢氧化钾溶液中
D.将稀盐酸滴入氢氧化铜中
27.(2020·广东广州·统考一模)水是地球上最常见的物质之一,也是实验室常用的试剂。下列说法错误的是
图1
图2
图3
图4
A.图1、2、3中均发生了化学变化
B.图1实验b管内的气体可作燃料
C.图1实验,反应前后化合价发生改变
D.图2实验,酚酞变红
参考答案:
1.C
【详解】A、稀硫酸与氢氧化钠反应生成硫酸钠和水,引入了新的杂质硫酸钠,不符合题意;
B、硫酸铜固体易溶于水,MnO2难溶于水,加水溶解、过滤,滤出MnO2,洗涤、干燥后得到的是杂质,不符合题意;
C、Cu粉不能与稀硫酸反应,Fe粉能与稀硫酸反应,加入过量稀硫酸,过滤、洗涤、干燥得到的是铜粉,符合题意;
D、生石灰虽然能吸收水,也能与二氧化碳反应,最终得不到二氧化碳,不符合题意。
故选C。
2.A
【详解】①点燃的铁丝在氧气中燃烧: 可知消耗铁的质量更大,那么铁的质量曲线应该更低,错误;
②盐酸和硫酸钠的混合溶液中逐滴加入氢氧化钡溶液,硫酸钠和氢氧化钡生成沉淀不溶解,图像中开始就会有沉淀生成,错误;
③质量相同、溶质质量分数相同的稀硫酸中分别加入过量锌粉和铁粉,金属过量氢气质量取决于酸的质量,酸质量相同,氢气质量相同;图像横坐标为金属质量,锌比铁相对原子质量大,生成等质量氢气需要更多的锌,错误;
④气体溶解度受温度与压强两个因素的影响,当温度一定时,气体溶解度随着压强的增大而增大,当压强一定时,气体溶解度随着温度的升高而减小,故正确;
故选A。
3.D
【详解】A、氢氧化钠和二氧化碳反应生成碳酸钠和水,碳酸钠溶液显碱性,也能使酚酞试液变红色,该选项说法不正确;
B、将浓硫酸滴到蔗糖表面,固体变黑,是因为浓硫酸有脱水性,把蔗糖中的氢元素和氧元素以原子个数比2:1的形式从蔗糖中分离出来,该选项说法不正确;
C、将点燃的木条伸入集气瓶内,木条熄灭,不能说明气体是二氧化碳,是因为氮气、稀有气体等也不能支持燃烧,该选项说法不正确;
D、铁和硫酸铜反应生成硫酸亚铁和铜,说明铁比铜活泼,该选项说法正确。
故选D。
4.D
【详解】A、氢氧化钠是由钠离子和氢氧根离子构成的,不含钠单质,故选项说法错误。
B、与氢氧化钡相似,但不能与硫酸钾溶液反应,因为与硫酸钾溶液混合没有沉淀、气体或水生成,故选项说法错误。
C、氢氧化钠不能与硫酸铜等配制成具有杀菌作用的波尔多液,氢氧化钙能与硫酸铜等配制成具有杀菌作用的波尔多液,故选项说法错误。
D、氢氧化钙溶液与碳酸钠溶液反应生成碳酸钙沉淀和氢氧化钠,可通过氢氧化钙溶液与碳酸钠溶液反应制得氢氧化钠,故选项说法正确。
故选:D。
5.A
【详解】A、铝在空气中与氧气反应生成致密氧化膜,耐腐蚀,铝合金密度低,但强度比较高,接近或超过优质钢,塑性好,可用于制作卫生间的置物架,故A正确;
B、钨的高熔点以及导电性来制造灯泡中的灯丝,故B不正确;
C、 二氧化碳是光合作用的原料之一,因而现在在温室大棚内种植蔬菜水果时,经常人为提高温室内CO2 浓度,可用作大棚蔬菜的气体肥料,故C不正确;
D、氢氧化钠具有强腐蚀性,不能用于改良酸性土壤,故D不正确。故选A。
6.D
【详解】A、氧化铜粉末和氢氧化钠溶液不反应,错误;
B、把铁钉放入硫酸铜溶液中生成铜和硫酸亚铁,铁钉表面有红色固体产生,溶液由蓝色逐渐变成浅绿色,错误;
C、硝酸钡溶液中滴入稀盐酸两者不反应,错误;
D、酚酞遇碱性溶液变红色,遇酸性中性溶液不变色;往滴有酚酞试液的氢氧化钠溶液中滴入稀盐酸至恰好完全反应,观察到溶液由红色变成无色,正确。
故选D。
7.A
【详解】A、氯化镁和氢氧化钠反应生成氢氧化镁,有白色沉淀出现,故A符合题意;
B、氢氧化钡溶液与稀盐酸反应生成氯化钡和水,但没有明显现象,故B不符合题意;
C、在金属活动顺序中铜排在铝之后,铜与硝酸铝溶液不反应,没有现象,故C不符合题意;
D、稀硫酸与氯化钠溶液不反应,没有现象,故D不符合题意;
故选A。
8.C
【详解】A、水溶液中解离出的阴离子全部都是氢氧根离子的化合物叫做碱,碱的水溶液中都含有氢氧根,碱的化学性质不同是因为金属离子不同,说法正确;
B、物质的热胀冷缩是构成物质的分子间隔发生了改变,气体受热膨胀,是因为分子的间隔增大,说法正确;
C、蔗糖放入水中溶解,是因为蔗糖分子扩散到水中,蔗糖并没有消失,说法错误;
D、相同的分子化学性质相同,不同的分子化学性质不同,H2O和H2O2化学性质不同,是因为它们的分子结构不同,说法正确。
答案:C。
9.A
【分析】轮胎爆炸是气体膨胀引起的,没有生成新物质,属于物理变化;
【详解】A、稀有气体通电发光,没有生成新物质,物理变化;
B、一氧化碳中毒是一氧化碳和人体血红蛋白结合,生成新物质,化学变化;
C、用氢氧化钠溶液去油污是氢氧化钠和油污反应生成新物质,化学变化;
D、光合作用生成氧气和有机物,化学变化。
故选A。
10.C
【详解】A、碱不能与金属氧化物反应,氢氧化钠不能与氧化铜反应,此选项不符合题意;
B、氢氧化钠与二氧化硫反应生成硫酸钠和水,反应无明显现象,此选项不符合题意;
C、氢氧化铁是红褐色固体,加入稀盐酸后,氢氧化铁与盐酸反应生成氯化铁和水,观察到的现象是红褐色固体逐渐溶解,此选项符合题意;
D、碳酸钡与氢氧化钙不发生反应,此选项不符合题意。
故选C。
11.C
【详解】A、由于二氧化碳能与氢氧化钠溶液反应生成碳酸钠和水,也能和水反应生成碳酸,因此瓶身变瘪可以分析出二氧化碳被消耗,但不能说明CO2与NaOH确实发生了反应;
B、木炭在空气和氧气中均能燃烧,能够证明两者具有的相同物质氧气能够支持燃烧,而不能得到氮气支持燃烧的结论;
C、由质量守恒定律可知化学反应前后元素的种类不变,所以某红色粉末发生分解反应,只生成单质汞和氧气,能够说明该粉末由氧元素和汞元素组成;
D、向紫色石蕊溶液中通入CO2,石蕊溶液变红,是由于二氧化碳与溶液中的水反应生成了碳酸的缘故,所以不能证明CO2属于酸。
故选C。
12.A
【详解】A、碳酸钠能与稀硫酸反应生成硫酸钠、二氧化碳和水,碳酸钠能与氢氧化钙反应生成碳酸钙和氢氧化钠,符合题意;
B、氯化钡能与稀硫酸反应生成硫酸钡和盐酸,氯化钡和氢氧化钙不反应,不符合题意;
C、硝酸铜能与氢氧化钙反应生成氢氧化铜和硝酸钙,硝酸铜和稀硫酸不反应,不符合题意;
D、一氧化碳和稀硫酸、氢氧化钙均不反应,不符合题意。
故选A。
13.D
【详解】A、氢氧化钙是由钙离子和氢氧根离子构成的,所以氢氧化钙溶液中含有Ca2+和OH-,此选项正确;
B、氢氧化钙溶液能与CO2、SO3等非金属氧化物反应生成盐和水,此选项正确;
C、氢氧化钙可以和硫酸铜混合配制波尔多液,此选项正确;
D、含氢氧化钙的废水不能用适量的Na2CO3溶液处理后直接排放,因为氢氧化钙与碳酸钠反应生成碳酸钙沉淀和氢氧化钠,生成的氢氧化钠具有腐蚀性,故不能直接排放,此选项错误。
故选D。
14.D
【详解】A、向盛有少量氯化铁溶液的试管中滴入氢氧化钠溶液,氯化铁与氢氧化钠反应生成氢氧化铁和氯化钠,生成红褐色沉淀,不符合题意;
B、向盛有少量硝酸钙溶液的试管中滴入氯化钡溶液,硝酸钙和氯化钡不反应,不符合题意;
C、向盛有少量木炭粉的试管中加入适量氧化铜粉末,并摇匀,常温下,木炭和氧化铜不反应,不符合题意;
D、向盛有少量氢氧化钾溶液的试管中通入二氧化碳,氢氧化钾和二氧化碳反应生成碳酸钾和水,无明显现象,符合题意。
故选D。
15.D
【详解】A、氢氧化钠溶液中含有钠离子和氢氧根离子,故选项错误;
B、氢氧化钠不能和氧化镁、氧化铜反应,故选项错误;
C、氢氧化钠和二氧化碳反应生成碳酸钠和水,无明显现象,不能检验二氧化碳,故选项错误;
D、工业上,可以通过电解食盐水制取氢氧化钠,故选项正确。故选D。
16.A
【详解】A、溶液是均一稳定的混合物,碘酒均一稳定且是混合物,碘酒属于溶液,正确;
B、氢氧化钠能和二氧化碳反应,故不能用来干燥二氧化碳气体,错误;
C、碳单质具有还原性,但是在高炉炼铁时是一氧化碳把铁从铁矿石里还原出来,错误;
D、Na+、Cl-的最外层电子数均为8,但最外层电子数为8的粒子不都是离子,例如氩原子,错误。
故选A。
17.D
【详解】A、CO2和HCl气体均能与NaOH溶液反应,不但能把杂质除去,也会把原物质除去,不符合除杂原则,此选项错误;
B、CO能与灼热的氧化铜反应生成铜和二氧化碳,不加热不反应,不能除去杂质,不符合除杂原则,此选项错误;
C、CaO和CaCO3均能与稀盐酸反应,不但能把杂质除去,也会把原物质除去,不符合除杂原则,此选项错误;
D、H2SO4能与过量CuO粉末反应生成硫酸铜和水,再加热,能除去杂质且没有引入新的杂质,符合除杂原则,此选项正确。
故选D。
【点睛】解答此题要遵循两个原则,一是加入的试剂只能与杂质反应,二是反应后不能引入新的杂质,再结合具体的化学反应进行分析即可。
18.B
【详解】A、装汽油的瓶子应盖紧瓶塞,是因为分子是不断运动的,防止运动到外面造成损失,故选项解释错误。
B、一氧化碳和二氧化碳的化学性质不同,是因不同种分子的性质不同的缘故,故选项解释正确。
C、氢氧化钠溶液和氢氧化钡溶液均显碱性,是因为溶液中都含有氢氧根离子,故选项解释错误。
D、氯化钠溶液能导电是由于溶液中含有自由移动的离子,故选项解释错误。
故选B。
19.A
【详解】A、澄清石灰水和氢氧化钠溶液都呈碱性。鉴别澄清石灰水和氢氧化钠溶液时,滴加酚酞溶液,两者都能使酚酞溶液变红,无法鉴别,不能达到实验目的,故符合题意;
B、除去FeSO4溶液中含有的少量CuSO4,加入足量的铁粉,铁粉只与硫酸铜反应,生成硫酸亚铁和铜,没有引入新杂质,而且原物质FeSO4也没有减少,符合除杂原则,能达到实验目的,故不符合题意;
C、鉴别CuSO4、HCl、MgSO4、NaOH时,可以不加任何试剂,硫酸铜溶液为蓝色,其它溶液为无色,首先,鉴别出CuSO4,将CuSO4滴加到剩余三种物质中,产生蓝色沉淀的是NaOH,再用NaOH滴加剩余两种物质中,产生白色沉淀的是MgSO4,无明显现象的是HCl,能达到实验目的,故不符合题意;
D、除去H2中含有的少量HCl,先通过足量的NaOH溶液,氢氧化钠只与氯化氢反应,吸收杂质气体氯化氢,但又引入新杂质水蒸气,通过足量的浓硫酸,浓硫酸可以吸收水蒸气,而且不与原料氢气反应,即除掉了杂质气体,原料又没有减少,符合除杂原则,能达到实验目的,故不符合题意,故选A。
【点睛】本题为鉴别和除杂的综合题,在解鉴别时,首先分析被鉴别物质的性质,然后选择适当的试剂和方法,出现不同的现象即可鉴别,而除杂的解题关键是至少满足两个条件:①加入的试剂只能与杂质反应,不能与原料反应;②反应后不能引入新物质。
20.B
【详解】A、除Al2(SO4)3溶液中H2SO4溶液, 加入足量Al2O3粉末,氧化铝和硫酸反应生成硫酸铝和水,过量的氧化铝经过滤除掉,所得只有硫酸铝溶液;B、Cu中有CuO杂质时,通入氧气并加热,使主要成分铜变成杂质氧化铜;C 除CaO中碳酸钙,高温煅烧时碳酸钙分解生成氧化钙和二氧化碳,所得固体只有氧化钙;D除H2气体HCl气体,通过NaOH溶液时可将杂质氯化氢反应掉,,再通过浓硫酸,除掉水蒸气,最后只得氢气。选B
点睛:除杂的原则:只除杂,不引杂。即所加试剂只能与杂质反应,不能与想要的主要成分反应,同时不能引入新的杂质
21.D
【详解】A、氮肥和钾肥一般情况下都是白色固体,通过外观不能区分氮肥和钾肥,该选项设计不合理;
B、氢氧化钠溶液和碳酸钠溶液都是显碱性溶液,都能使酚酞试液变红色,利用酚酞试液不能区分两种物质,该选项设计不合理;
C、氢氧化钠和二氧化硫反应生成亚硫酸钠和水,因此不能用氢氧化钠干燥二氧化硫,该选项设计不合理;
D、把铁、银分别放入硫酸铜溶液中,铁表面析出红色固体,是因为铁和硫酸铜反应生成硫酸亚铁和铜,说明铁比铜活泼,银表面无明显现象,说明银不能和硫酸铜反应,即铜比银活泼,该选项设计合理。
故选:D。
22.C
【详解】A、氢氧化钙是由钙离子与氢氧根离子构成的,故选项说法正确。
B、氢氧化钙是配制波尔多液的原料之一,可用于配制波尔多液,故选项说法正确。
C、氢氧化钙溶液显碱性,能使紫色石蕊试液变蓝,氯化钙溶液显中性,不能使紫色石蕊试液变蓝,故选项说法错误。
D、氧化钙与水反应生成氢氧化钙,可用于制备氢氧化钙,故选项说法正确。
故选:C。
23.C
【详解】A、过氧化氢能制取氧气,是因为过氧化氢中含有氧元素,过氧化氢由过氧化氢分子构成,不含氧分子,不符合题意;
B、氢氧化钾溶液、氢氧化钙溶液均显碱性,是因为溶液中都含有氢氧根离子,不符合题意;
C、一氧化碳和二氧化碳的化学性质不同,是因为二氧化碳由二氧化碳分子构成,一氧化碳由一氧化碳分子构成,1个二氧化碳分子比1个一氧化碳分子多1个氧原子,分子构成不同,故化学性质不同,符合题意;
D、向塑料袋中滴加少量酒精,挤瘪密封,放在热水中,塑料袋很快鼓起,是因为温度升高,酒精分子之间的间隔变大,不符合题意。故选C。
24.D
【详解】A、NaOH能与适量的稀盐酸反应生成氯化钠和水,能除去杂质且没有引入新的杂质,符合除杂原则,故选项所采取的方法正确,不符合题意;
B、石灰石高温煅烧生成氧化钙和二氧化碳,混合物高温煅烧能除去杂质且没有引入新的杂质,符合除杂原则,故选项所采取的方法正确,不符合题意;
C、二氧化碳与氢氧化钠反应生成碳酸钠和水,一氧化碳不能与氢氧化钠反应,混合物通过足量的NaOH溶液,干燥,能除去杂质且没有引入新的杂质,符合除杂原则,故选项所采取的方法正确,不符合题意;
D、碳酸钠与氯化钙反应生成碳酸钙和氯化钠,混合物加入过量的CaCl2溶液,能除去杂质但引入氯化钙(过量),故选项所采取的方法错误,符合题意。
故选D。
25.B
【详解】A、铜丝和硝酸银反应生成硝酸铜和银,溶液由无色变为蓝色,有白色固体生成,有明显现象,不符合题意。
B、硝酸镁和氯化钠不反应,无现象,符合题意。
C、氢氧化钡和二氧化碳反应生成碳酸钡沉淀和水,有沉淀生成,有现象,不符合题意。
D、在盛有水的烧杯中加入NH4NO3固体,硝酸铵溶解吸热,有明显现象,不符合题意。
故选:B。
26.C
【详解】A、硫酸与碳酸钠反应生成硫酸钠、水和二氧化碳,可以看到气泡,选项A不符合题意;
B、硫酸与氢氧化钡反应生成硫酸钡沉淀和水,可以看到白色沉淀,选项B不符合题意;
C、二氧化碳与氢氧化钾反应生成碳酸钾和水,无明显现象,选项C符合题意;
D、盐酸与氢氧化铜反应生成氯化铜和水,固体溶解,溶液变为蓝色,选项D不符合题意。
故选C。
27.B
【详解】A、电解水生成氢气和氧气;浓氨水显碱性,能使酚酞试液变红色;生石灰与水反应生成熟石灰,三个反应中都生成了新物质,发生的均属于化学变化,不符合题意;
B、图1实验,电解水正极是氧气,则b管内的气体体积较小,是氧气,氧气具有助燃性,没有可燃性,不能作燃料,符合题意;
C、实验1中,水在通电的条件下分解为氢气和氧气,在水中,氢元素显+1价,氧元素显-2价,在生成物氢气中,氢元素的化合价为零价,氧气中氧元素的化合价为零,即反应前后化合价发生改变,不符合题意;
D、浓氨水显碱性,能使无色酚酞试液变红色,不符合题意。故选B。
相关试卷
这是一份广东省广州市三年(2020-2022)中考化学模拟题分题型分层汇编-14化学式(选择题),共31页。试卷主要包含了单选题等内容,欢迎下载使用。
这是一份广东省广州市三年(2020-2022)中考化学模拟题分题型分层汇编-37溶液的浓度(选择题),共25页。试卷主要包含了单选题,多选题等内容,欢迎下载使用。
这是一份广东省广州市三年(2020-2022)中考化学模拟题分题型分层汇编-42碱的化学性质(非选择题),共33页。试卷主要包含了填空题,推断题,流程题,实验题,综合应用题,科学探究题,科普阅读题等内容,欢迎下载使用。

