所属成套资源:全套浙科版高中生物选择性必修3第二章+第三章+第五章作业含答案
浙科版 (2019)选择性必修3 生物技术与工程第一节 通过植物组织培养可获得完整植株课时练习
展开
这是一份浙科版 (2019)选择性必修3 生物技术与工程第一节 通过植物组织培养可获得完整植株课时练习,共11页。试卷主要包含了细胞工程技术在制药,下列有关动等内容,欢迎下载使用。
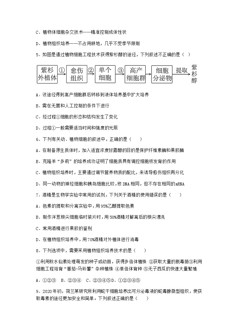
【精挑】第一节通过植物组织培养可获得完整植株-1优选练习一.单项选择1.细胞工程技术在制药.动物繁殖.植物育种等领域广泛使用。相关叙述错误的是( )A.利用植物体细胞杂交技术获得的“番茄—马铃薯”可以产生可育配子B.利用体外受精等技术可以实现优质奶牛种群的快速扩大,提高经济效益·C.利用组织培养技术,实现无籽西瓜的培育D.利用自体细胞诱导干细胞技术培育造血干细胞,可避免免疫排斥2.下列关于植物组织培养的叙述正确的是( )A.需要对离体的植物组织进行严格的灭菌处理,以防止杂菌污染B.在培养过程中需要给予适宜的光照,以诱导脱分化过程C.再分化过程需要更换为分化培养基进行培养D.若制备人工种子,离体的植物组织只需培养成愈伤组织即可3.如图是通过植物细胞工程获得紫杉醇的途径,下列叙述错误的是( )A.该生产途径运用了植物组织培养技术B.过程①需控制好培养基中植物激素或植物生长调节剂的比例C.经过过程①,细胞的形态和结构发生发化D.过程③需使用液体培养基,有利于细胞增殖4.植物细胞工程的应用取得了显著的社会效益和经济效益,以下技术和相应优点的对应关系中,正确的是( )A.微型繁殖技术——打破生殖隔离B.单倍体育种技术——利于获得突变体C.植物体细胞杂交技术——精准控制成体性状D.植物组织培养——不占用耕地,几乎不受季节限制5.如图是通过植物细胞工程技术获得紫杉醇的途径,下列叙述不正确的是( )A.该途径得到高产细胞群后转移到液体培养基中扩大培养B.需在无菌和人工控制的条件下进行C.经过程①细胞的形态和结构发生了变化D.过程①一般需要适当时间和强度的光照6.下列有关动.植物细胞的叙述中,正确的是( )A.在制备原生质体时,加入适宜浓度甘露醇的目的是保护纤维素酶和果胶酶B.克隆羊“多莉”的培养成功证明了细胞质具有调控细胞核发育的作用C.植物组织培养时,主要通过调节营养物质的配比,来诱导愈伤组织再分化D.同一动物的神经细胞和胰岛细胞比较,核DNA相同,但不存在相同的mRNA7.酒精是生物学实验中常用的试剂,下列关于酒精的使用错误的是( )A.色素的提取和分离实验中,用95%乙醇提取色素B.制作洋葱根尖细胞临时装片时,用50%酒精对解离后的根尖漂洗C.常用酒精进行果胶的鉴别D.在植物组织培养中,用70%酒精对外植体进行消毒8.下列选项中,需要釆用植物组织培养技术的是( )①利用秋水仙素处理萌发的种子或幼苗,获得多倍体植株 ②获取大量的脱毒苗③利用细胞工程培育“番茄-马铃薯”杂种植株 ④单倍体育种 ⑤无子西瓜的快速大量繁殖A.①②③ B.②③④ C.②③④⑤ D.①②③④⑤9.2020年初,荷兰某研究所利用蛇干细胞培养出可分泌毒液的蛇毒腺微型组织,使获取毒素的途径更加安全和简单。下列叙述正确的是( )A.培养蛇干细胞时,所需的营养物质与植物细胞培养相同B.蛇毒腺微型组织中的细胞基因的表达与蛇胚胎干细胞不完全相同C.人工诱导蛇胚胎干细胞大量增殖即可直接获得大量分泌毒液的细胞D.培养蛇毒腺微型组织与培养哺乳动物细胞的条件完全相同10.下列有关植物细胞工程应用的叙述,不正确的是( )A.利用组织培养技术培育脱毒苗,获得具有抗病毒的新品种B.利用组织培养技术获得人工种子,能保持亲本的优良性状C.利用细胞培养技术获得紫草素,实现了细胞产物的工厂化生产D.选择植物的愈伤组织进行诱变处理可获得优质的突变体11.红豆杉的细胞提取物紫杉醇是重要的抗癌药物之一。红豆杉可通过播种的方法进行繁殖,但生长速度缓慢,而植物组织培养技术可实现其大规模培养。下列有关叙述正确的是( )A.培养红豆杉的愈伤组织可用于紫杉醇的工业化生产B.红豆杉不同部位的细胞经植物组织培养获得的愈伤组织基因型相同C.培养基需要用高压蒸汽灭菌,外植体需要用50%乙醇.5%次氯酸钠消毒处理D.培养过程中采用的MS培养基中的微量元素和有机成分均可先配制成一定倍数的母液,用时稀释,而大量元素不需要配制母液12.甲品种青花菜具有由核基因控制的多种优良性状,但属于胞质雄性不育品种。通过体细胞杂交,成功地将乙品种细胞质中的可育基因引入甲中。相关叙述错误的是( )A.形成杂种植株时,杂种细胞除了可以被直接诱导出芽根外,还可以通过形成人工种子获得杂种植株B.细胞融合成功的标志是杂种细胞再生成细胞壁C.杂种细胞经过外源生长素和赤霉素的诱导,直接再分化成为杂种植株D.杂种植株含有控制甲青花菜优良性状的基因,并能通过父本进行传递13.用高度分化的植物细胞.组织和器官进行组织培养可以形成愈伤组织,下列关于该愈伤组织的叙述错误的是( )A.是经过脱分化和分裂形成的B.遗传物质通常会发生改变C.由不定形的薄壁组织团块组成D.可以形成具有生根发芽能力的胚状结构14.甘薯是无性繁殖作物,具有自交不育和杂交不亲和的特点,这使甘薯生产和育种过程中存在诸多常规方法难以解决的问题。下列相关叙述不合理的是( )A.利用植物组织培养制作人工种子,解决种苗的问题B.选择茎尖分生组织培养抗病毒幼苗C.可以通过原生质体融合克服杂交不亲和的障碍D.利用培养的愈伤组织进行诱变育种,可以显著提高突变频率15.将胡萝卜韧皮部细胞培养成幼苗时,培养基中不需要的成分是( )A.蔗糖和氨基酸 B.生长素和细胞分裂素C.无机营养 D.纤维素酶和果胶酶16.下图是胡萝卜根细胞形成植株的示意图,下列有关说法错误的是( )A.过程③中进行的细胞分裂是有丝分裂B.过程②表示细胞脱分化形成愈伤组织C.单个高度分化的动物细胞也可经上述过程培养成新个体D.胡萝卜根.茎.叶等功能不同,根本原因是基因选择性表达17.下列叙述中,需要采用植物组织培养技术的是( )①利用低温处理萌发的种子或幼苗,获得多倍体植株 ②获取大量的脱毒苗 ③利用基因工程培养抗棉铃虫的植株 ④单倍体育种A.①②③ B.③④ C.①②④ D.②③④18.下表为动.植物细胞工程的有关内容比较,错误的是( ) 比较内容植物细胞工程动物细胞工程A特殊处理酶解法去除细胞壁胰蛋白酶处理配制细胞悬液B融合方法物理方法.化学方法物理方法.化学方法.生物方法C典型应用作物脱毒.种间杂种植物单克隆抗体的制备D培养基区别麦芽糖是离体组织细胞赖以生长的成分动物血清不可缺少A.A B.B C.C D.D
参考答案与试题解析1.【答案】A【解析】植物的体细胞杂交是将不同植物的细胞通过细胞融合技术形成杂种细胞,进而利用植物的组织培养将杂种细胞培育成多倍体的杂种植株。植物体细胞杂交依据的原理是细胞膜的流动性和植物细胞的全能性。解答:A.番茄和马铃薯体细胞杂交属于远缘杂交,所形成的的异源四倍体在染色体自由分配的时候会发生紊乱,故不会形成正常的配子,A错误;B.利用体外受精技术和胚胎移植,可实现优质奶牛种群的快速扩大,B正确;C.培育无籽西瓜通常需要年年制种,用植物组织培养技术可以快速进行无性繁殖,C正确;D.由于自体干细胞不会被自身免疫系统识别为抗原,因此利用自体细胞诱导干细胞技术培育造血干细胞,不会发生免疫排斥反应,D正确。故选A。2.【答案】C【解析】3.【答案】A【解析】分析题图:图示是通过植物细胞工程技术获得紫杉醇的途径,其中①表示脱分化过程,②表示将愈伤组织分散成单个细胞,③表示细胞增殖过程。据此答题。解答:A.该生产途径运用了植物细胞培养技术,A错误;B.图中①是脱分化过程,而决定植物脱分化和再分化的关键因素是植物激素的种类和比例,因此该过程需控制好培养基中植物激素的比例,B正确;C.图中①是脱分化过程,经该过程细胞的形态和结构发生了变化,成为高度液泡化的薄壁细胞,C正确;D.过程③需使用液体培养基有利于细胞增殖,D正确。故选A。4.【答案】D【解析】植物细胞工程技术的应用:植物繁殖的新途径(微型繁殖.作物脱毒.人工种子).作物新品种的培育(单倍体育种.突变体的利用).细胞产物的工厂化生产。解答:A.植物微型繁殖技术具有的优点:能保持植物原有的优良的遗传特性.繁殖速度快.不受季节.气候和地域的限制等,但并不能打破生殖隔离,A错误;B.单倍体育种可以快速获得具有优良性状的纯合子,缩短育种年限,而非有利于获得突变体,B错误;C.植物体细胞杂交技术的优点是克服不同生物远缘杂交不亲和的障碍(或克服生殖隔离),该技术可能不会按照人们的意愿表达出双亲的优良性状,其原因可能是不同物种的基因在表达时相互干扰,从而不能有序表达,C错误;D.植物组织培养技术是在无菌和人工控制的条件下,让离体的组织和细胞在特定培养基上先脱分化得到愈伤组织,再分化得到胚状体.丛芽等,进而得到新植株,该技术可实现作物的工厂化生产,且不占用耕地,几乎不受季节限制,D正确。故选D。5.【答案】D【解析】分析题图可知,图示是通过植物细胞工程技术获得紫杉醇的途径,其中①表示脱分化过程,②表示将愈伤组织分散成单个细胞,③表示细胞增殖过程。解答:A.过程③表示细胞大量增殖的过程,需使用液体培养基,有利于细胞增殖,A正确;B.为防止污染,需在无菌和人工控制的条件下进行,B正确;C.图中①是脱分化过程,经该过程细胞的形态和结构发生了变化,成为高度液泡化的薄壁细胞,C正确;D.过程①是脱分化过程,需要进行避光处理,D错误。故选D。6.【答案】B【解析】7.【答案】B【解析】8.【答案】C【解析】植物组织培养是一种无性繁殖的技术,将离体的单个植物细胞培养成完整的植株的过程,体现植物细胞的全能性。单倍体育种和植物体细胞杂交过程中均运用了植物组织培养技术,而用秋水仙素处理萌发的种子或幼苗得到多倍体植株属于多倍体育种,处理对象为独立的个体,无需进行组织培养。解答:①利用秋水仙素处理萌发的种子或幼苗,获得多倍体植株,不需要采用植物组织培养技术,①错误;②获取大量的脱毒苗,是将茎尖或芽尖采用植物组织培养技术培育为幼苗,②正确;③利用细胞工程培育“番茄-马铃薯”杂种植株,需要将杂种细胞经过组织培养技术培养成个体,③正确;④单倍体育种需要采用植物组织培养技术对花药进行离体培养,④正确;⑤无子西瓜的快速大量繁殖,需要采用植物组织培养技术, ⑤正确。所以②③④⑤正确。即C正确,ABD错误。故选C。9.【答案】B【解析】10.【答案】A【解析】植物细胞工程技术的应用:植物繁殖的新途径(包括微型繁殖,作物脱毒.人工种子等).作物新品种的培育(单倍体育种.突变体的利用).细胞产物的工厂化生产。解答:A.因为分生组织的病毒极少,甚至没有病毒,所以将分生组织(如根尖.茎尖)进行离体培养能获得脱毒植株,但不能获得抗病毒的新品种,A错误;B.经细胞培养产生的胚状体可直接制作人工种子,由于该技术属于无性生殖,因此能保持亲本的优良性状,B正确;C.组织培养技术除了在农业生产上的应用外,还可广泛应用于另一个重要的领域,即细胞产物的工厂化生产,如利用细胞培养技术可大量获得紫草素,C正确;D.愈伤组织细胞处于分生状态,易受外界环境因素影响,因此选择植物的愈伤组织进行诱变处理,再进行人工选择,可获得优质的突变体,D正确。故选A。11.【答案】A【解析】12.【答案】C【解析】13.【答案】B【解析】植物细胞一般具有全能性。在一定的激素和营养等条件的诱导下,已经分化的细胞可以经过脱分化,即失去其特有的结构和功能转变成未分化细胞,进而形成不定形的薄壁组织团块,这称为愈伤组织。将愈伤组织接种到含有特定激素的培养基上,就可以诱导其再分化成胚状体,长出芽和根,进而发育成完整的植株。解答:A.离体的植物细胞.组织和器官,经过脱分化和分裂可以形成愈伤组织,A正确;B.愈伤组织的形成过程中所进行的细胞分裂为有丝分裂,其遗传物质通常不会发生改变,B错误。C.已经分化的细胞,在离体状态下经过脱分化,进而形成不定形的薄壁组织团块,这称为愈伤组织,C正确;D.将愈伤组织接种到含有特定激素的培养基上,可以形成具有生根发芽能力的胚状结构,D正确。故选B。14.【答案】B【解析】15.【答案】D【解析】植物组织培养培养基的五类成分:16.【答案】C【解析】17.【答案】D【解析】利用植物组织培养技术,可将离体的植物细胞.组织或器官培养成完整的植株,其过程体现了植物细胞的全能性。植物基因工程.单倍体育种和脱毒苗的培育均运用了植物组织培养技术。用低温处理萌发的种子或幼苗得到多倍体植株的过程属于多倍体育种,处理对象为独立的个体,无需进行组织培养。解答:①利用低温处理萌发的种子或幼苗,获得多倍体植株,不需要采用植物组织培养技术,①错误;②获取大量的脱毒苗,需要采用植物组织培养技术将茎尖等培养成完整个体,②正确;③利用基因工程培养抗棉铃虫的植株,需要采用植物组织培养技术将含有目的基因的受体细胞培养成转基因植株,③正确;④单倍体育种需要采用植物组织培养技术对花药进行离体培养,④正确。综上分析,A.B.C均错误,D正确。故选D。18.【答案】D【解析】植物细胞工程与动物细胞工程的主要区别:项目植物细胞工程动物细胞工程技术手段植物组织培养和植物体细胞杂交动物细胞培养和核移植技术.动物细胞融合与单克隆抗体的制备分离细胞的酶纤维素酶和果胶酶胰蛋白酶或胶原蛋白酶杂种细胞的培养通过脱分化和再分化形成植株通过原代培养和传代培养形成细胞株.细胞系诱导细胞融合的方式物理法和化学法物理法.化学法和生物法(灭活的病毒介导融合)培养基成分矿质元素.蔗糖.维生素.植物激素等葡萄糖.氨基酸.无机盐.维生素和动物血清等解答:A.植物细胞工程中通常用酶解法去除细胞壁获得具有活力的原生质体,而动物细胞工程中用胰蛋白酶处理健康动物剪碎的组织块获得单细胞,以便进行后续的操作,A正确;B.在植物细胞工程中促融的方法分为两类——物理法和化学法,物理法包括离心.振动.电激等;化学法一般是用聚乙二醇作为诱导剂促进融合;动物细胞促融的方法与植物细胞促融的方法类似,常用的诱导因素有聚乙二醇.灭活的病毒.电激等,即化学.生物和物理的方法,B正确;C.植物细胞工程典型的应用为人工种子(植物组织培养).种间杂种植物(植物体细胞杂交),动物细胞工程中的动物细胞融合技术为单克隆抗体的制备开辟了新途径,C正确;D.由分析可知,植物组织培养的培养基中所用的糖类是蔗糖,而不是麦芽糖;而动物细胞培养液中动物血清是不可缺少的成分,D错误。故选D。
相关试卷
这是一份高中生物浙科版 (2019)选择性必修3 生物技术与工程第一节 通过植物组织培养可获得完整植株练习题,共13页。
这是一份高中浙科版 (2019)第二章 植物细胞工程第一节 通过植物组织培养可获得完整植株测试题,共16页。试卷主要包含了用高度分化的植物细胞,组织培养的过程一般可以归结为,胚芽 等内容,欢迎下载使用。
这是一份高中生物第一节 通过植物组织培养可获得完整植株课后练习题,共13页。

