第八单元 金属和金属材料【习题专练】 ——2022-2023学年人教版化学九年级下册单元综合复习(原卷版+解析版)
展开第Ⅰ卷( 选择题 共40分)
一、选择题(本题包括20小题,每小题只有1个选项符合题意。每小题2分,共40分)
1.(2022·湖北荆门·中考真题)下列材料主要由合金组成的是( )
A.聚乙烯塑料B.棉花纤维C.硬铝D.碳纤维
【答案】C
【解析】
A、聚乙烯塑料属于合成材料,故选项错误;
B、棉花纤维属于天然材料,故选项错误;
C、硬铝是铝的合金,故选项正确;
D、碳纤维属于复合材料,故选项错误。
故选C。
2.(2022·山东青岛·中考真题)《天工开物》是我国古代科技发展的智慧结晶。书中记载:“每金七厘造方寸金一千片”,体现了黄金具有的物理性质是( )
A.磁性B.延展性C.导电性D.导热性
【答案】B
【解析】每金七厘造方寸金一千片,是在描述黄金可以被压制成薄片,说明黄金具有良好的延展性;
故选B。
3.(2022·辽宁辽宁·中考真题)下列有关金属的说法正确的是( )
A.所有金属都呈银白色
B.常温下,所有的金属都是固体
C.为了增加金属产量,大量开采金属矿物
D.金属的回收利用,能减少对环境的污染
【答案】D
【解析】
A、大多数金属是银白色的,铜是紫红色的;不符合题意;
B、常温下,多数金属都是固体,汞是常温下的液体金属;不符合题意;
C、大量开采金属矿物可以提高金属的产量,但会造成资源匮乏;不符合题意;
D、金属的回收利用,保护了金属资源,能减少对环境的污染;符合题意;
故选D。
4.(2022湖南湘潭中考)青铜是人类最早使用的铜锡合金。下列说法中错误的是( )
A. 青铜属于金属材料B. 青铜的硬度比纯铜更大
C. 青铜的熔点比纯铜的熔点要低D. 铜是目前世界年产量最高的金属
【答案】D
【解析】
A、青铜是铜的合金,合金属于金属材料,选项正确;
B、根据合金的硬度一般比其组成金属的硬度大,故青铜的硬度比纯铜更大,选项正确;
C、根据合金的熔点一般比其组成金属的熔点都低,故青铜的熔点比纯铜的熔点要低,选项正确;
D、铁是目前世界年产量最高的金属,选项错误;
答案为:D。
5.下列描述正确的是( )
A.铁丝在O2中燃绕火星四射,有黑色固体产生
B.金属铝在空气中具有抗腐蚀性,是因为金属铝不与空气反应
C.加热高锰酸钾可以制取O2,液化空气也可以制取O2,两者都属于化学变化
D.硫在O2中燃烧发出微弱的淡蓝色火焰,并生成有刺激性气味的气体
【答案】A
【解析】
A、铁丝在O2中燃绕火星四射,有黑色固体产生,正确;
B、金属铝在空气中具有抗腐蚀性,是因为金属铝与空气中的氧气反应,其表面形成了一层致密的氧化物薄膜,从而阻止铝进一步氧化,错误;
C、加热高锰酸钾可以制取O2,液化空气也可以制取O2,前者属于化学变化,后者属于物理变化,错误;D、硫在O2中燃烧发出明亮的蓝紫色火焰,并生成有刺激性气味的气体,错误。
故选A。
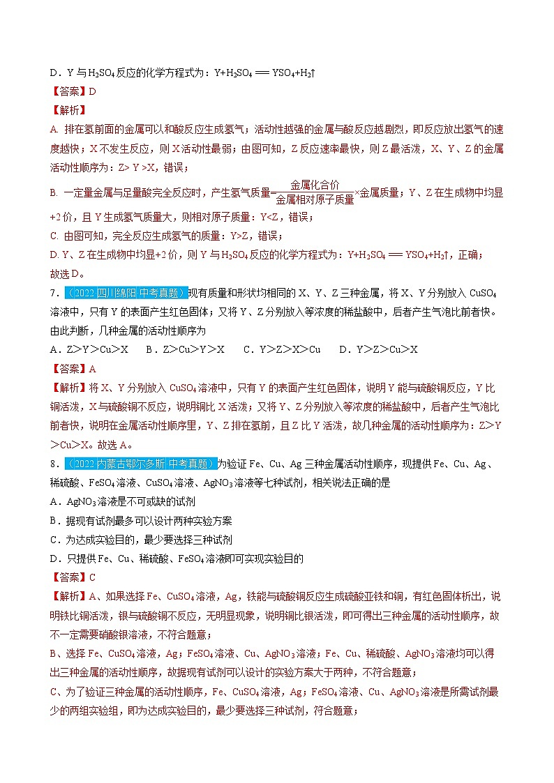
6.(2022年湖南省怀化市中考)现有质量相等的X、Y、Z三种金属,分别放入三份溶质质量分数相等的足量稀硫酸中,X不发生反应,Y、Z在生成物中均显+2价,Y、Z反应生成氢气的质量与反应时间的关系如图所示,则下列说法正确的是( )
A.X、Y、Z的金属活动性顺序为:Y>Z>X
B.相对原子质量:Y>Z
C.完全反应生成氢气的质量:Y
【答案】D
【解析】
A. 排在氢前面的金属可以和酸反应生成氢气;活动性越强的金属与酸反应越剧烈,即反应放出氢气的速度越快;X不发生反应,则X活动性最弱;由图可知,Z反应速率最快,则Z最活泼,X、Y、Z的金属活动性顺序为:Z> Y >X,错误;
B. 一定量金属与足量酸完全反应时,产生氢气质量=eq \f(金属化合价,金属相对原子质量)×金属质量;Y、Z在生成物中均显+2价,且Y生成氢气质量大,则相对原子质量:Y
D. Y、Z在生成物中均显+2价,则Y与H2SO4反应的化学方程式为:Y+H2SO4=YSO4+H2↑,正确;
故选D。
7.(2022·四川绵阳·中考真题)现有质量和形状均相同的X、Y、Z三种金属,将X、Y分别放入CuSO4溶液中,只有Y的表面产生红色固体;又将Y、Z分别放入等浓度的稀盐酸中,后者产生气泡比前者快。由此判断,几种金属的活动性顺序为
A.Z>Y>Cu>XB.Z>Cu>Y>XC.Y>Z>X>CuD.Y>Z>Cu>X
【答案】A
【解析】将X、Y分别放入CuSO4溶液中,只有Y的表面产生红色固体,说明Y能与硫酸铜反应,Y比铜活泼,X与硫酸铜不反应,说明铜比X活泼;又将Y、Z分别放入等浓度的稀盐酸中,后者产生气泡比前者快,说明在金属活动性顺序里,Y、Z排在氢前,且Z比Y活泼,故几种金属的活动性顺序为:Z>Y>Cu>X。故选A。
8.(2022·内蒙古鄂尔多斯·中考真题)为验证Fe、Cu、Ag三种金属活动性顺序,现提供Fe、Cu、Ag、稀硫酸、FeSO4溶液、CuSO4溶液、AgNO3溶液等七种试剂,相关说法正确的是
A.AgNO3溶液是不可或缺的试剂
B.据现有试剂最多可以设计两种实验方案
C.为达成实验目的,最少要选择三种试剂
D.只提供Fe、Cu、稀硫酸、FeSO4溶液即可实现实验目的
【答案】C
【解析】A、如果选择Fe、CuSO4溶液,Ag,铁能与硫酸铜反应生成硫酸亚铁和铜,有红色固体析出,说明铁比铜活泼,银与硫酸铜不反应,无明显现象,说明铜比银活泼,即可得出三种金属的活动性顺序,故不一定需要硝酸银溶液,不符合题意;
B、选择Fe、CuSO4溶液,Ag;FeSO4溶液、Cu、AgNO3溶液;Fe、Cu、稀硫酸、AgNO3溶液均可以得出三种金属的活动性顺序,故据现有试剂可以设计的实验方案大于两种,不符合题意;
C、为了验证三种金属的活动性顺序,Fe、CuSO4溶液,Ag;FeSO4溶液、Cu、AgNO3溶液是所需试剂最少的两组实验组,即为达成实验目的,最少要选择三种试剂,符合题意;
D、铁能与稀硫酸反应生成硫酸亚铁和氢气,产生气泡,铜和稀硫酸不反应,无明显现象,说明在金属活动性顺序里,铁排在氢前,铜排在氢后,说明铁比铜活泼,铜与硫酸亚铁不反应,无明显现象,说明铁比铜活泼,无法验证铜、银的金属活动性顺序,不符合题意。
故选C。
9.(2022·湖南株洲·中考真题)下列反应中,属于置换反应的是( )
A.CaCO3+CO2+H2O=Ca(HCO3)2 B.CuCl2eq \\ac(\s\up7(高温),\(===,====))Cu+Cl2↑
C.3CO+Fe2O3eq \\ac(\s\up7(高温),\(===,====))2Fe+3CO2 D.Fe+CuSO4=FeSO4+Cu
【答案】D
【解析】
A、根据化学方程式,该反应是多种物质反应生成另一种物质属于化合反应,不符合题意;
B、根据化学方程式,该反应是一种物质反应生成多种物质,该反应是分解反应,不符合题意;
C、根据化学方程式,该反应是两种化合物反应生成一种单质和一种化合物,不属于基本反应类型,不符合题意;
D、根据化学方程式,该反应是一种单质和一种化合物反应生成另一种单质和化合物,属于置换反应,符合题意;故选:D。
10.(2021·广西玉林·中考真题)如图所示,倾斜锥形瓶使试管内的稀盐酸流入瓶中与固体发生反应,利用数字化设备采集瓶内气压,瓶内气压与时间关系如曲线所示。有关说法正确的是( )
A.反应结束后,稀盐酸可能有剩余
B.曲线①表示锌粒与稀盐酸的反应
C.比较b、c两点,说明影响反应速率的因素之一是反应物的接触面积
D.a、b、c、d四点处的溶质成分相同
【答案】A
【解析】
A、反应结束后生成氢气质量相等,稀盐酸可能有剩余,该选项说法正确;
B、曲线①反应速率较快,表示锌粉与稀盐酸的反应,该选项说法不正确;
C、比较d、c两点,说明影响反应速率的因素之一是反应物的接触面积,该选项说法不正确;
D、a、b、d处的溶质成分相同,都是反应生成的氯化锌和过量的氯化氢,c处溶质可能是氯化锌,也可能是氯化锌和氯化氢(盐酸过量时),该选项说法不正确。
故选A。
11.(2022湖南湘西州中考)为验证铁、铜、银的金属活动性顺序,某同学设计了以下四组实验。下列说法错误的是( )
A.通过实验①、②,能验证金属活动性:Fe>Cu
B.通过实验①、②、③,能验证金属活动性:Fe>Cu>Ag
C.实验④中X为Cu,Y为FeSO4,能验证金属活动性:Fe>Cu
D.实验④中X为Cu,Y为AgNO3,能验证金属活动性:Cu>Ag
【解析】A、①中产生气泡,是因为铁和稀硫酸反应生成了氢气,说明铁排在氢前面,②中铜与硫酸不反应,说明铜排在氢后面,能验证金属活动性:Fe>Cu,故正确;
B、①中产生气泡,是因为铁和稀硫酸反应生成了氢气,说明铁排在氢前面,②中铜与硫酸不反应,说明铜排在氢后面,能验证金属活动性:Fe>Cu,③中铁表面析出银白色固体,是因为铁和硝酸银反应生成了银,说明铁比银活泼,不能比较铜和银的活泼性,故错误;
C、若X是铜,则Y是硫酸亚铁,是因为铜不能和硫酸亚铁反应,说明铁比铜活泼,故正确;
D、若X是铜,则Y是硝酸银,铜表面析出银白色固体,是因为铜和硝酸银反应生成了银,说明铜比银活泼,故正确。
故选:B。
12.(2021·贵州黔西·中考真题)在Cu(NO3)2、Mg(NO3)2和AgNO3混合溶液中加入一定量的铁粉,充分反应后过滤,向滤渣中滴加稀硫酸时有气泡产生。滤渣中没有( )
A.CuB.MgC.AgD.Fe
【答案】B
【解析】
铁的金属活动性比银、铜强,比镁弱,Cu(NO3)2、Mg(NO3)2和AgNO3混合溶液中加入一定量的铁粉,不能与Mg(NO3)2溶液反应,铁先与AgNO3反应生成硝酸亚铁和银, AgNO3反应完,若还有铁粉,铁才能与Cu(NO3)2反应生成硝酸亚铁和铜。充分反应后过滤,向滤渣中滴加稀硫酸时有气泡产生,说明滤渣中含有铁,说明铁是过量的,则滤渣中一定含有银、铜、铁,一定没有镁。故选:B。
13.(2021·山东滨州·中考真题)向硝酸银和硝酸铜的混合溶液中加入一定量的锌粉,充分反应后过滤,得到滤渣甲和滤液乙、下列说法错误的是( )
A.滤渣甲中一定含银,滤液乙中一定含硝酸锌
B.若滤液乙为无色,则滤液乙中只含一种溶质
C.若向滤液乙中再加锌粉,有红色固体出现,则滤渣甲的组成有两种可能
D.若向滤液乙中滴加稀盐酸,有白色沉淀生成,则滤液乙中不一定有三种溶质
【答案】D
【解析】
本题主要考查的金属活动性的相关应用。首先判断出三种金属的活动性顺序为:Zn>Cu>Ag,向硝酸银和硝酸铜的混合溶液中加入一定量的锌粉,锌会先置换出活动性最弱的银,若锌足够,当银被置换完了之后,多余的锌会继续置换铜,但是由于各物质未说明量的关系,反应后的滤渣甲和滤液乙的成分还需要具体情况具体分析。
A、由于锌会先置换出活动性最弱的银,所以滤渣甲中一定含有银,且锌和硝酸银反应后会生成银和硝酸锌,所以滤液乙中一定含有硝酸锌,故A项正确;
B、若滤液乙为无色,即乙中不含硝酸铜,即锌足量,将银和铜都置换出来了,即滤液乙中硝酸银和硝酸铜都被锌反应完了,就只含有反应生成的硝酸锌,乙中只有硝酸锌这一种溶质,故B项正确;
C、若向滤液乙中再加锌粉,有红色固体出现,说明滤液乙中一定含有硫酸铜,可能的情况就是两种,一是硝酸银没有反应完或恰好反应完,置换出来的金属只有银,二是硝酸银反应完了且硝酸铜反应了一部分,置换出来的金属有银和铜,故C项正确;
D、若向滤液乙中滴加稀盐酸,有白色沉淀生成,所以滤液乙中含有硝酸银,说明锌没有把硝酸银完全反应完,滤液乙中的溶质必然有三种:剩下的硝酸银、反应生成的硝酸锌、未被反应的硝酸铜,故D错误。
故选D。
14.(2022·内蒙古通辽·中考真题)向一定量银、铜、铁混合金属中加入硝酸银溶液充分反应,固体的质量与加入硝酸银溶液的质量关系如图所示。下列说法不正确的是( )
A.a点溶液呈浅绿色
B.b点消耗固体的质量小于析出固体的质量
C.取c点固体滴加稀盐酸,无气泡产生
D.c、d点溶液中溶质相同
【答案】D
【分析】根据金属化学活动性顺序可知,铁大于铜大于银,铁先与硝酸银反应生成硝酸亚铁和银,硝酸亚铁溶液为浅绿色,铜再与硝酸银反应生成硝酸铜和银,硝酸铜溶液为蓝色的。
【解析】A、由以上分析可知,a点发生的是铁与硝酸银反应,但铁还未完全出来,所得溶液中的溶质是硝酸亚铁,溶液呈浅绿色,故选项说法正确;
B、b点铁恰好与硝酸银完全反应,根据方程式Fe+2AgNO3=Fe(NO3)2+2Ag可知,56份质量的铁能置换出216份质量的银,所以消耗固体的质量小于析出固体的质量,故选项说法正确;
C、c点铜恰好完全与硝酸银反应,所以固体为银,滴加稀盐酸,无气泡产生,故选项说法正确;
D、由以上分析可知,c点溶液中溶质为铁、铜与硝酸银恰好完全反应生成的硝酸亚铁和硝酸铜,d点溶液中溶质硝酸亚铁、硝酸铜和再加入的硝酸银,所以c、d点溶液中溶质不相同,故选项说法错误。
故选D。
15.(2022·黑龙江·肇东市第七中学校二模)在5.6g铁粉中,先逐滴加入一定量的Cu(NO3)2溶液,充分反应后再逐滴加入AgNO3溶液,剩余固体质量与所加溶液总质量的关系如图所示,下列说法正确是( )
①所加溶液质量为M1g时,生成Cu的质量为m1g
②bc段发生的是Cu和AgNO3溶液的反应
③向c点对应的固体中加稀盐酸,有气泡产生
④m3的值为21.6
⑤e点溶液中不含Cu(NO3)2
【答案】④
【解析】①中所加溶液质量为M1g时,m1g为生成的铜质量与剩余铁的质量和,所以生成的铜的质量不等于m1g,故说法错误;
②根据分析可知,bc段是铁与硝酸银反应,cd段是铜与硝酸银反应,故说法错误;
③根据分析可知,c点是铁与硝酸银刚好完全反应,铁无剩余,因此滴加稀盐酸不会有气泡产生,故说法错误;
④5.6g的铁先与硝酸铜反应生成铜,铜再与硝酸银反应生成银的质量,与5.6g铁直接与硝酸银反应生成银的质量相等,根据图像,m3即为最终生成银的质量,
Fe+2AgNO3=Fe(NO3)2+2Ag
56 216
5.6g m3g
eq \f(56,216)=eq \f(5.6g, m3g)
m3g =21.6g
故说法正确;
⑤根据分析可知,bc段是铁和硝酸银反应生成硝酸亚铁和银,cd段是铜与硝酸银反应生成银和硝酸铜,所以e点溶质有硝酸亚铁、硝酸铜和剩余的硝酸银,故说法错误。
故填:④。
16.(2022年湖南省衡阳市中考)向一定质量的Cu(NO3)2和AgNO3的混合溶液中逐渐加入锌粉。反应过程中溶质Cu(NO3)2的质量随加入锌粉质量的变化关系如图所示。下列说法错误的是( )
A.a点时,溶液的总质量与反应前相比减小
B.b点时,溶液为Zn(NO3)2和Cu(NO3)2的混合溶液
C.c点时,溶液呈无色
D.d点时,过滤所得滤渣为Cu和Ag的混合物
【答案】C
【解析】向一定质量的Cu(NO3)2和AgNO3的混合溶液中逐渐加入锌粉,由金属活动性顺序可知,Zn>Cu>Ag,故锌粉加入后先与AgNO3溶液反应,再与Cu(NO3)2溶液反应,据此回答问题。
A、a点表示的是锌粉与AgNO3溶液正在反应,由Zn的相对原子质量为65,Ag的相对原子质量为108可知,65份的Zn能置换出108份的Ag,故溶液质量在减小,选项正确,不符合题意;
B、b点之后随着锌粉的加入,Cu(NO3)2溶液质量开始减小,说明b点时Zn与Cu(NO3)2发生反应,且b点时AgNO3已被反应完,故溶液中不再含有AgNO3,则此时,溶液为Zn与AgNO3反应生成的Zn(NO3)2和还没有开始参与反应的Cu(NO3)2的混合溶液,选项正确,不符合题意;
C、c点表示溶液中Cu(NO3)2还没有反应完,则此时溶液中仍然存在铜离子,溶液的颜色仍为蓝色,选项错误,符合题意;
D、d点时Cu(NO3)2质量为0,说明此时Cu(NO3)2全部反应完,且此时Zn和Cu(NO3)2恰好完全反应,则此时Zn的质量也为0,故过滤得到的滤渣为Zn与AgNO3和Zn与Cu(NO3)2反应得到的Ag和Cu,选项正确,不符合题意。
故选D。
17.(2022年四川省广安市中考)竞争无处不在,微观粒子之间的反应也是如此。将足量的Zn粉投入一定质量的AgNO3和Cu(NO3)2的混合溶液中发生反应,溶液的质量随时间的变化关系如图所示。
下列说法不正确的是( )
A. a点对应的溶液中含有三种金属阳离子
B. b点处的固体中含Ag和Zn
C. 取少量b点处的溶液于试管中,滴加稀盐酸会有沉淀出现
D. 溶液先不变色,一段时间后由蓝色逐渐变为无色
【答案】C
【解析】
【分析】在金属活动性顺序中,Zn>Cu>Ag,向一定质量AgNO3和Cu(NO3)2的混合溶液中加入Zn,锌先和硝酸银反应产生硝酸锌和银,如果锌剩余,则与硝酸铜发生反应生成硝酸锌和铜。
Zn+2AgNO3=Zn(NO3)2+2Ag
65 216
则析出银的过程是溶液质量减少的过程;
Zn+Cu(NO3)2=Zn(NO3)2+Cu
65 216
则析出铜的过程是溶液质量增加的过程即bc段。
A、在a点时,硝酸银只有部分参加反应,溶液中含有硝酸银、生成的硝酸锌、没有反应的硝酸铜,此时溶液中含金属离子Zn2+、Cu2+、Ag+;正确;
B、b点时表示锌与硝酸银恰好完全反应,固体中含金属单质Ag和未反应的Zn;正确;
C、b点时表示锌与硝酸银恰好完全反应,溶液中已经没有硝酸银,滴加稀盐酸,不会生成白色沉淀;错误;
D、根据分析,锌先和硝酸银反应,此时硝酸铜没有反应,溶液是蓝色,当硝酸银被完全反应,锌和硝酸铜反应生成无色的硝酸锌溶液和铜,一段时间后由蓝色逐渐变为无色;正确;
故选C。
18.(2022·陕西·中考真题)如图所示,将两枚光亮的铁钉分别用细线吊置于甲、乙中,并使部分铁钉露出液面。放置一段时间,出现了锈蚀。下列说法不正确的是
A.甲、乙中,气体含氧气的体积分数不相等
B.甲中,铁钉在植物油内的部分没有锈蚀
C.乙中,铁钉在水面下的部分锈蚀最严重
D.丙中,导管内上升一段水柱
【答案】C
【解析】
A、甲中,水面上用植物油封住,阻止了氧气溶于水,只有植物油上部分锈蚀,而乙中铁钉水上水下都锈蚀,消耗更多的氧气,所以气体含氧气的体积分数不相等,故A说法正确;
B、甲中,水面上用植物油封住,阻止了氧气溶于水,铁钉在植物油内的部分因为没有接触到氧气而没有锈蚀,故B说法正确;
C、乙中,铁钉锈蚀最严重是水面接触处,因为此处铁钉与氧气和水接触最充分,故C说法错误;
D、因为乙中铁钉锈蚀消耗了氧气,使装置内的压强减小,产生了压强差,在大气压的作用下,将丙烧杯中水部分压入导管中,故D说法正确。
故选C。
19.(2022·广东广东·模拟预测)如图是对CO还原氧化铁的实验装置进行的改进。HCOOHeq \\ac(\s\up6(浓硫酸),\(=====,======),\s\d6(△))H2O+CO↑,下列说法错误的是( )
A.实验过程中一氧化碳可以现制现用
B.实验开始前应先点燃酒精灯,过一段时间后再点燃酒精喷灯
C.实验过程中可以看到玻璃管内红色粉末变成黑色,澄清石灰水变浑浊
D.甲酸发生的反应属于分解反应,氧化铁和一氧化碳发生的是置换反应
【答案】D
【解析】
A、由于甲酸在分液漏斗中,可控制甲酸的加入量,所以实验过程中一氧化碳可以现制现用。A正确。
B、实验开始前应先点燃酒精灯,产生的一氧化碳通入玻璃管,排尽玻璃管内空气,过一段时间后再点燃酒精喷灯,避免玻璃管内发生爆炸。B正确。
C、一氧化碳与氧化铁高温下反应生成铁和二氧化碳,生成的铁是黑色的,所以实验过程中可以看到玻璃管内红色粉末变成黑色,澄清石灰水变浑浊。C正确。
D、甲酸发生的反应属于分解反应,氧化铁和一氧化碳发生的反应由于反应物中没有单质,不是置换反应,所以为非基本反应类型。D错误。
综上所述:选择D。
20.(2022·江苏·扬州市江都区实验初级中学三模)某实验小组对24g含Fe2O3杂质的Fe3O4样品进行成分测定。将生成的CO2气体用装置B完全吸收后,装置B增重18.26g(实验操作均正确)。下列说法正确的是( )
A.实验中看到的现象是固体由黑色逐渐变为红棕色 B.通入的 CO 质量为 11.62g
C.样品中铁元素的质量分数约为 72.3%D.C 装置的作用是进行尾气处理
【答案】C
【解析】
A、一氧化碳具有还原性,能与Fe2O3、Fe3O4反应生成铁和二氧化碳,实验中看到的现象是固体由红棕色逐渐变为黑色,故选项说法错误;
B、根据图示可知,B装置中的试剂是碱石灰,碱石灰能吸收反应生成的二氧化碳。装置B增重18.26g,说明反应过程中生成二氧化碳质量为18.26g。根据化学方程式3CO+Fe2O3eq \\ac(\s\up7(高温),\(===,====))2Fe+3CO2、4CO+Fe3O4eq \\ac(\s\up7(高温),\(===,====))3Fe+4CO2可知:每1个CO分子能生成1个CO2分子。设生成18.26g二氧化碳需要一氧化碳质量为x。
CO~~CO2
28 44
x 18.26g
eq \f(28,44)=eq \f(39.2, 18.26g)
x=11.62g。
由于在实验中为了防止爆炸,在点燃酒精灯前先通入一氧化碳,防止反应后生成铁被氧化,熄灯后仍需继续通入一氧化碳,所以在实验中通入一氧化碳质量大于11.62g,故选项说法错误;
C、根据化学方程式3CO+Fe2O3eq \\ac(\s\up7(高温),\(===,====))2Fe+3CO2、4CO+Fe3O4eq \\ac(\s\up7(高温),\(===,====))3Fe+4CO2、可知,每生成的1个二氧化碳分子中氧原子有1个来自铁的氧化物,所以24g样品中氧元素的质量=18.26g×eq \f(16,44)×100%=6.64g,样品中铁元素的质量分数=eq \f(24g-6.64g,24g)×100%≈72.3% 故选项说法正确;
D、C装置中的试剂是碱石灰,碱石灰不能吸收一氧化碳,不能用作尾气处理。碱石灰的作用是吸收空气中二氧化碳和水蒸气,防止进入B中,影响实验结果。故选项说法错误。
故选:C。
第 = 2 \* ROMAN II卷(非选择题 共60分)
21.(5分)(2022年江西省中考)“世界棉花看中国,中国棉花看新疆”,棉花在化学实验中也常被使用。
(1)实验①中棉花、细沙和小卵石在净水中的作用是__________。
(2)实验②中棉花上蘸有的酒精能燃烧,而棉花上蘸有的水不能燃烧,说明燃烧的条件之一是_______。如果加热蘸有水的棉花时间较长,可观察到的现象是______。
(3)实验③的目的是探究铁钉生锈的条件。试管c内棉花中放氯化钙的目的是________。实验几天后观察到试管_________(填序号)中的铁钉生锈,从而得出铁生锈的条件是与空气和水同时接触。
【答案】
(1)过滤(或除去水中的难溶性杂质等)
(2)需要可燃物 棉花燃烧(或棉花变黑等)
(3)作干燥剂(或吸水等) a
【解析】
(1)实验①中棉花、细沙和小卵石在净水中的作用均是过滤,可除去难溶性杂质;
(2)实验②中棉花上蘸有的酒精属于可燃物,能燃烧,而棉花上蘸有的水,不属于可燃物,不能燃烧,说明燃烧需要可燃物;
如果加热蘸有水的棉花时间较长,水加热后蒸发,温度达到棉花的着火点,棉花燃烧,观察到棉花燃烧(或棉花变黑等);
(3)试管c内棉花中放氯化钙,可以作干燥剂,吸收试管中的水分,防止影响实验结果;
试管a中铁钉与空气和水接触,生锈,试管b中铁钉只与水接触,不生锈,试管c中铁钉只与空气接触,不生锈,说明铁生锈的条件是与空气和水同时接触。
22.(7分)(2022·四川成都·中考真题)我国有着悠久的钢铁冶炼史,《天工开物》中记载的“炒钢法”如图1,该方法的生产过程可用图2表示。
资料:①潮泥灰主要成分是石灰石。②铁的熔点是1535℃。
根据图文回答下列问题。
(1)常见的铁矿石有赤铁矿和_____________(写一种)。
(2)不断鼓入空气的目的是__________________________。
(3)炼铁炉中生成铁的化学方程式为__________________________。
(4)撒入潮泥灰主要作用是______。不断翻炒液态生铁,是为了降低______元素的含量。
(5)钢的性能优良,如钢的熔点比纯铁_____,易于加工。
【答案】
(1)磁铁矿(或菱铁矿)
(2)提高炉温
(3) 3CO+Fe2O3eq \\ac(\s\up7(高温),\(===,====))2Fe+3CO2 (或4CO+Fe3O4eq \\ac(\s\up7(高温),\(===,====))3Fe+4CO2) (2分)
(4)除杂 碳##C
(5)低
【解析】(1)常见的铁矿石有赤铁矿、磁铁矿、菱铁矿;
(2)不断鼓入空气的目的是为燃烧提供充足的氧气,使燃烧更加充分,为反应提供更高的温度;
(3)赤铁矿的主要成分为氧化铁,磁铁矿的主要成分为四氧化三铁,氧化铁与一氧化碳在高温下反应生成铁与二氧化碳,化学反应方程式为:3CO+Fe2O3eq \\ac(\s\up7(高温),\(===,====))2Fe+3CO2;四氧化三铁与一氧化碳在高温下反应生成铁与二氧化碳,化学反应方程式为: 4CO+Fe3O4eq \\ac(\s\up7(高温),\(===,====))3Fe+4CO
(4)潮泥灰的主要成分是碳酸钙,碳酸钙在炼铁过程中的主要作用是吸收反应中产生的杂质,产生炉渣,故撒入潮泥灰达到除杂的目的;铁的熔点是1535℃,则液态的生铁为温度很高,不断翻炒液态生铁,是为了让生铁中的碳与氧气接触燃烧,以达到降低碳元素含量的目的;
(5)钢是铁与碳等物质形成的合金,合金的熔点比其中组成中的纯金属熔点低,故钢的熔点比纯铁熔点低。
23.(14分)(2022·山东威海·中考真题)物尽其用——金属之“铝”
社会发展离不开金属,生产生活中铁、铝及其合金制品随处可见。
(1)铝制易拉罐(如图1)
某品牌碳酸饮料的易拉罐是由铝合金制成的,内壁附着一层有机薄膜。该铝合金中铝的含量约为97%,还含有镁、锰、铁、铟(In)等。
①将易拉罐剪成条状,打磨后与纯铝片相互刻画,发现纯铝片表面有划痕,说明 _____。
②请你推测组成有机薄膜的物质具有的性质:_____、_____(写两条即可)。
③“是否应该停止使用铝制易拉罐”是当前的一个社会性科学议题。有同学认为应该停止使用铝制易拉罐,理由可能 _____(写一条即可);也有同学支持继续使用铝制易拉罐,请你结合铝的性质阐述理由 _____、_____(写两条即可)。
④生活垃圾要分类投放,可与废弃易拉罐作为同一类投放的是 _____(填字母序号)。
A.废旧电池
B.废弃口罩
C.厨余垃圾
D.废旧铁锅
(2)储氢材料
储氢材料的研发是氢能源技术的关键之一。金属铝可用作储氢材料,储氢后生成氢化铝(AlH3),其中氢元素的化合价为 _____;释氢原理为氢化铝与水反应释放氢气,同时生成氢氧化铝,其反应的化学方程式为 _____。
(3)制备铝
工业上常用电解氧化铝的方法制备金属铝,反应的化学方程式为 _____。
(4)铝合金中的铟(In)
如图2为铝、铟的原子结构示意图。某同学推测金属铟与铝的化学性质相似,理由是 _____。实验证明,铟可以与稀盐酸反应,其反应的化学方程式为 _____。
【答案】
(1) 合金的硬度比纯金属的大 无毒(合理即可) 耐腐蚀(合理即可) 铝制易拉罐提炼会产生污染(合理即可) 不易破(合理即可) 携带方便(合理即可) D
(2) -1 AlH3+3H2O=3H2↑+Al(OH)3(2分)
(3) 2Al2O3 eq \\ac(\s\up7(通电),\(===,====))4Al+3O2↑(2分)
(4) 原子的最外层电子数相同 2In+6HCl=2InCl3+3H2↑(2分)
【解析】(1)①易拉罐是由铝合金制成的,将易拉罐剪成条状,打磨后与纯铝片相互刻画,发现纯铝片表面有划痕,说明合金的硬度比组成它的纯金属硬度更大;
②某品牌碳酸饮料的易拉罐是由铝合金制成的,内壁附着一层有机薄膜,由此可推测组成有机薄膜的物质无毒、耐腐蚀、不能与酸反应等;
③有同学认为应该停止使用铝制易拉罐,理由可能铝制易拉罐提炼会产生污染;铝是一种低毒金属元素,它并非人体需要的微量元素,不会导致急性中毒,但食品中含有的铝超过国家标准就会对人体造成危害。也有同学支持继续使用铝制易拉罐,可能是因为其具有重量轻,体积小,不易破碎,便于携带等优点;
④废弃易拉罐含有金属,属于可回收垃圾,故可与废旧铁锅作为同一类投放。
故选D;
(2)氢化铝中铝元素显+3价,根据化合物中正负化合价的代数和为0可知,氢元素的化合价为-1;
氢化铝与水反应释放氢气,同时生成氢氧化铝,反应的化学方程式为:AlH3+3H2O=3H2↑+Al(OH)3。
(3)氧化铝在通电的条件下反应生成铝和氧气,反应的化学方程式为:2Al2O3 eq \\ac(\s\up7(通电),\(===,====))4Al+3O2。
(4)最外层电子数决定元素的化学性质,由图2可知铝、铟的原子最外层电子数都是3,所以可推测金属铟与铝的化学性质相似;
铟与稀盐酸反应生成氯化铟和氢气,反应的化学方程式为:2In+6HCl=2InCl3+3H2↑。
24.(7分)(2022·宁夏·石嘴山市第九中学一模)实验探究和证据推理是提升认知的重要手段。
(一)下图是某课外学习小组设计的气体制备与性质验证的组合实验,请看图回答下列问题:
(1)A中发生反应的化学方程式________。
(2)装置B的作用是干燥二氧化碳气体,利用了浓硫酸的________。
(3)装置D为工业炼铁的反应原理,其化学方程式为_________。
(4)该套装置中有一个明显的不足之处,你的改进方法是_________。
(二)反应一段时间后,观察到装置D玻璃管内粉末变为变成黑色,生成的黑色固体均能被磁铁吸引。化学兴趣小组对“CO还原Fe2O3粉末”的实验产生的黑色粉末继续进行探究:
【查阅资料】铁粉、FeO、Fe3O4均为黑色固体:铁粉、Fe3O4均能被磁铁吸引。
【提出猜想】对磁铁吸引的黑色固体成分有以下三种猜想:
猜想Ⅰ:Fe 猜想Ⅱ:Fe3O4 猜想Ⅲ:Fe和Fe3O4
【实验验证】
(5)取少量反应后的黑色固体放入试管中,加入足量的硫酸铜溶液,振荡,充分反应后静置,观察到红色固体中混有黑色颗粒,说明__________(填“猜想I”、“猜想II”或“猜想Ⅲ”)是正确的。
【答案】
(1) CaCO3+2HCl=CaCl2+H2O+CO2↑(2分)
(2)吸水性
(3) 3CO+Fe2O3eq \\ac(\s\up7(高温),\(===,====)) 2Fe+3CO2(2分)
(4)在末端加一个燃着的酒精灯
(5)猜想Ⅲ
【解析】(1)A中发生反应为石灰石的主要成分碳酸钙和稀盐酸反应生成氯化钙、二氧化碳和水,该反应的化学方程式为:CaCO3+2HCl=CaCl2+H2O+CO2↑;
(2)浓硫酸具有吸水性,且与二氧化碳不反应,故装置B可用于干燥二氧化碳;
(3)装置C中二氧化碳和碳在高温下反应生成一氧化碳,故装置D中反应为一氧化碳和氧化铁在高温下反应生成铁和二氧化碳,该反应的化学方程式为:3CO+Fe2O3eq \\ac(\s\up7(高温),\(===,====)) 2Fe+3CO2;
(4)一氧化碳有毒,未反应的一氧化碳扩散到空气中,会污染空气,故该装置的的不足之处是缺少尾气处理装置,一氧化碳具有可燃性,故改进方法是:在末端加一个燃着的酒精灯;
(5)铁能与硫酸铜反应生成硫酸亚铁和铜,四氧化三铁和硫酸铜不反应,故加入足量的硫酸铜溶液,振荡,充分反应后静置,观察到红色固体中混有黑色颗粒,说明黑色固体为铁和四氧化三铁的混合物,故猜想Ⅲ正确。
25.(6分)(2022·辽宁锦州·中考真题)某化学兴趣小组的同学走进化学实验室,进行金属化学性质的探究实验。
实验一:探究金属与氧气反应
(1)将一小段光亮的铜片放在敞口的试管中,用酒精灯加热试管。一段时间后,发现试管内铜片表面变黑。小组同学经分析认为该黑色物质是氧化铜,发生反应的化学方程式为____________________________。
(2)为进一步确定黑色物质是氧化铜,小组同学进行了以下探究:(实验过程中所用稀硫酸的量不会对实验安全造成影响)
实验二:探究金属与酸溶液反应
(3)将一根铝丝插入盛有稀硫酸的试管中,铝丝表面没有出现气泡。同学们对此产生了质疑,经过讨论大家一致认为,没有出现气泡的原因是________________________________________________________。
(4)分析原因后,他们调整方案排除了干扰,完成了实验二的验证。他们进行的实验是_________________
_______________________________________________(要求写出实验步骤及现象)。
实验三:探究金属与某些盐溶液反应
(5)将处理后的铝丝插入实验一得到的溶液中,铝丝表面出现红色固体,请写出生成红色固体反应的化学方程式:_________________________________________。
实验结论:金属能与氧气、酸溶液及某些盐溶液发生化学反应。
【答案】(每空1分)
(1) 2Cu+O2eq \\ac(\s\up6(△),\(==,===))2CuO ;
(2) 黑色固体全部溶解,溶液由无色变为蓝色、CuO+H2SO4eq \\ac(\s\up6(△),\(==,===))CuSO4+H2O
(3)铝在常温下会与空气中的氧气反应生成一层致密的氧化膜,覆盖在铝丝表面,阻碍了铝与稀硫酸反应的进行
(4)将铝丝用砂纸打磨光亮之后插入盛有稀硫酸的试管中,铝丝表面出现气泡
(5) 2Al+3CuSO4=Al2(SO4)3+3Cu
【解析】(1)光亮的铜片在加热条件下能和空气中的氧气反应生成黑色的氧化铜,该反应方程式为:2Cu+O2eq \\ac(\s\up6(△),\(==,===))2CuO;(2)根据实验结论:黑色物质是氧化铜,所以向上述实验后的试管中加入足量稀硫酸, 微热,氧化铜与稀硫酸反应生成硫酸铜溶液和水,会观察到实验现象为:黑色固体全部溶解,溶液由无色变为蓝色,该反应方程式为:CuO+H2SO4eq \\ac(\s\up6(△),\(==,===))CuSO4+H2O ;(3)将一根铝丝插入盛有稀硫酸的试管中,铝丝表面没有出现气泡。因为铝在常温下会与空气中的氧气反应生成一层致密的氧化膜,覆盖在铝丝表面,阻碍了反应的进行,导致铝丝表面没有气泡产生;(4)实验二的目的是探究金属与酸溶液反应,所以想要验证铝与稀硫酸的反应,要除去铝丝表面的氧化膜,即为将铝丝用砂纸打磨;铝丝与稀硫酸反应生成硫酸铝和氢气,会观察到有气泡产生,即可探究金属与酸溶液的反应。实验步骤及现象为:将铝丝用砂纸打磨光亮之后插入盛有稀硫酸的试管中,铝丝表面出现气泡;(5)将处理后的铝丝插入实验一得到的溶液中(实验一得到的溶液为硫酸铜溶液),铝比铜活泼,铝丝表面出现红色固体,铝与硫酸铜溶液反应生成铜和硫酸铝,该反应方程式为:2Al+3CuSO4=Al2(SO4)3+3Cu。
26.(12分)(2022·河南·巩义市教育科研培训中心一模)金属与人类生活密切相关。回答下列问题:
人们在实验研究中总结出常见金属的活动性顺序:
(1)请在表中内填写对应的元素符号______。
(2)粉末状的铂黑能吸收大量氢气。铂元素的部分信息如图所示,下列说法错误的是______。(双选)
a.铂是活泼金属,能与稀硫酸发生置换反应
b.可以推出铂的中子数约为117
c.铂的核电荷数为78
d.铂原子的相对原子质量为195.1g
(3)探究X、Y、Z三种金属的活动性顺序:X+HC1→不反应、、Z+X(NO3)2→不反应,则X、Y和Z三种金属活动性和(H)由强到弱的顺序是______。
(4)下列事实不能用金属活动性解释的是______。
①铝制品比铁制品耐腐蚀
②不能用铁制容器来配制波尔多液
③实验室用锌和稀硫酸反应制取氢气
④金、银以单质的形式存在,其余都以化合物的形式存在
(5)向一定量的硝酸银和硝酸铜的混合溶液中加入锌粉,溶液质量与加入锌的质量关系如图所示:
①当加入锌的质量为a克时,发生反应的化学方程式______。
②当加入锌的质量d克时,过滤得到固体,为验证固体的成分,做以下实验,请把表格填写完整。
(6)某实验室欲制取2L氢气(H2的密度为0.09g/L),用足量的稀硫酸与含锌40%的粗锌反应,需要这种粗锌的质量是多少?(写出计算过程)
【答案】
(1)Fe
(2)ad或da
(3)Y>H>X>Z
(4)①
(5) Zn+2AgNO3=Zn(NO3)2+2Ag 稀硫酸或稀盐酸 Zn、Cu、Ag
(6)解:设粗锌的质量为x。
Zn+H2SO4=ZnSO4+H2↑
65 2
eq \f(65,2)=eq \f(40%x, 2L×0.09g/L)
x=14.6g
答: 需要粗锌质量为14.6g。
【解析】(1)通过金属活动性顺序可知对应的元素是铁,其元素符号是Fe;
(2)a、铂不是活泼金属, 其金属活动性在H后,难以与稀硫酸反应,符合题意;b、中子数≈相对原子质量-质子数,铂的中子数≈195.1-78≈117,不符合题意;c、铂的核电荷数=原子序数=78,不符合题意;d、相对原子质量的单位是“1”不是“g”,应该是铂原子的相对原子质量为195.1,符合题意;故选ad。
(3)X与HCl不反应,则X的金属活动性弱于(H),Y可以与硫酸发生置换反应,则Y的金属活动性强于(H),Z与X的硝酸盐不反应,则Z的金属活动性弱于X,综上三者和(H)的金属活动性顺序由强到弱的是Y>H>X>Z;
(4)①、铝制品比铁制品耐腐蚀是因为铝制品的表面可以生成致密的氧化铝层阻碍内层的铝被进一步腐蚀,与金属活动性无关,符合题意;②、波尔多液含有硫酸铜溶液,铁会与硫酸铜发生置换反应,说明Fe的金属活动性强于铜 ,不符合题意;③、锌和稀硫酸反应制取氢气,说明锌的金属活动性强于(H),不符合题意;④、金、银以单质的形式存在,其余都以化合物的形式存在,说明金、银的金属活动性很弱,难以在常规状态下发生反应,不符合题意;故选①。
(5)Ag、Cu、Zn的相对原子质量大小顺序为Ag>Zn>Cu,故当加入锌单质后,其首先与硝酸银溶液发生置换反应生成银单质和硝酸锌,此时溶液质量一直减少,当硝酸银消耗完后(b点),锌单质与硝酸铜溶液发生置换反应生成铜单质和硝酸锌(bc段),此时溶液质量缓慢增加,当硝酸铜被消耗完后(c点),再加入锌单质不再发生反应,溶液质量不变;故加入锌的质量为a克时,发生的反应是锌单质与硝酸银溶液发生置换反应生成银单质和硝酸锌,化学方程式为: Zn+2AgNO3=Zn(NO3)2+2Ag;d点时,加入的锌单质是过量的,此时过滤得到的固体成分应是Zn、Cu、Ag,故可以使用加稀硫酸或稀盐酸的方法来验证;
(6)见答案。
27.(9分)(2022山东烟台中考)学习完金属的化学性质,兴趣小组进行了如图所示的实验。
【查阅资料】硝酸铜溶液呈蓝色,硝酸亚铁溶液呈浅绿色,硝酸锌溶液呈无色。
【实验一】同学们进行如图一所示的实验,验证铁、锌、铜、银四种金属活动性强弱。
(1)试管①中观察到的实验现象是 。试管③中反应的化学方程式是 。
(2)你认为通过上述图一所示的三个实验能否验证铁、锌、铜、银四种金属在溶液中的活动性强弱
(填“能”或“不能”)。
【实验二】在完成实验一的过程中,同学们将试管①②③内反应后的物质都倒入废液缸中(如图二)。小组同学对废液缸中混合物的成分产生了探究兴趣。待混合物充分反应后,过滤,得到滤渣和浅绿色滤液。
(3)小明将铁丝放入浅绿色滤液中,一段时间后,铁丝表面没有发生变化。由此判断滤液中含有的溶质是 (填化学式)。
(4)探究滤渣的成分
【提出问题】滤渣的成分是什么?
【作出猜想】小明的猜想:银、铜、铁、锌
你的猜想:猜想Ⅰ ;
猜想Ⅱ:银、铜、铁
【分析思考】同学们认为小明的猜想不正确,结合上述的实验现象分析,小明的猜想不正确的原因是
。
【进行实验】实验证明猜想Ⅱ正确,请你完成下列实验方案。
【反思交流】在分析化学反应后所得物质的成分时,除了考虑生成物外,还需要考虑 。
【答案】
(1)有红色固体生成,溶液由蓝色变为浅绿色;Cu+2AgNO3=Cu(NO3)2+2Ag;(2分)
(2)能;
(3)Zn(NO3)2、Fe(NO3)2;
(4)【作出猜想】银、铜;
【分析思考】锌与硝酸亚铁不能共存;
【进行实验】加入稀盐酸(合理即可);有气泡生成(合理即可);
【反思交流】反应物是否有剩余。
【解析】
(1)试管①中铁与硝酸铜反应生成铜和硝酸亚铁,故观察到的实验现象是有红色固体生成,溶液由蓝色变为浅绿色;试管③中铜和硝酸银反应生成银和硝酸铜,反应的化学方程式是Cu+2AgNO3=Cu(NO3)2+2Ag;
(2)试管①中铁与硝酸铜反应生成铜和硝酸亚铁,说明铁比铜活泼,试管②中锌与硝酸亚铁反应,说明锌比铁活泼,试管③中铜和硝酸银反应说明铜比银活泼,故通过上述图一所示的三个实验能否验证铁、锌、铜、银四种金属在溶液中的活动性锌>铁>铜>银;
(3)将铁丝放入浅绿色滤液中,一段时间后,铁丝表面没有发生变化。说明滤液中无硝酸银和硝酸铜,硝酸亚铁溶液是浅绿色,硝酸锌肯定有,由此判断滤液中含有的溶质是硝酸锌和硝酸亚铁,化学式分别为Zn(NO3)2、Fe(NO3)2;
(4)【作出猜想】由于滤液中无硝酸铜和硝酸银,则银和铜都被置换出来,滤渣中肯定有银和铜,铁可能有,故你的猜想:猜想Ⅰ是银、铜;
【分析思考】小明的猜想不正确,滤渣中肯定没有锌,因为锌能与硝酸亚铁反应,即锌与硝酸亚铁不能共存;
【进行实验】猜想Ⅱ正确,即有铁,铁与盐酸反应生成氢气,故取少量滤渣样品,加入稀盐酸,有气泡生成,猜想Ⅱ正确(合理即可);
【反思交流】在分析化学反应后所得物质的成分时,除了考虑生成物外,还需要考虑反应物是否有剩余。
实验步骤
实验现象
实验结论
发生反应的化学方程式
向上述实验后的试管中加入足量稀硫酸, 微热
______________________________
黑色物质是氧化铜
__________________
实验步骤
现象
固体的成分
取少量固体加______
有气泡产生
______
实验步骤
实验现象
结论
取少量滤渣样品, 。
。
猜想Ⅱ正确
第十单元 溶液【习题专练】 ——2022-2023学年人教版化学九年级下册单元综合复习(原卷版+解析版): 这是一份第十单元 溶液【习题专练】 ——2022-2023学年人教版化学九年级下册单元综合复习(原卷版+解析版),文件包含第十单元溶液习题专练-2022-2023学年人教版化学九年级下册单元综合复习解析版docx、第十单元溶液习题专练-2022-2023学年人教版化学九年级下册单元综合复习原卷版docx等2份试卷配套教学资源,其中试卷共33页, 欢迎下载使用。
第十二单元 与生活【习题专练】 ——2022-2023学年人教版化学九年级下册单元综合复习(原卷版+解析版): 这是一份第十二单元 与生活【习题专练】 ——2022-2023学年人教版化学九年级下册单元综合复习(原卷版+解析版),文件包含第十二单元与生活习题专练-2022-2023学年人教版化学九年级下册单元综合复习解析版docx、第十二单元与生活习题专练-2022-2023学年人教版化学九年级下册单元综合复习原卷版docx等2份试卷配套教学资源,其中试卷共23页, 欢迎下载使用。
第十一单元 盐 化肥【习题专练】 ——2022-2023学年人教版化学九年级下册单元综合复习(原卷版+解析版): 这是一份第十一单元 盐 化肥【习题专练】 ——2022-2023学年人教版化学九年级下册单元综合复习(原卷版+解析版),文件包含第十一单元盐化肥习题专练-2022-2023学年人教版化学九年级下册单元综合复习解析版docx、第十一单元盐化肥习题专练-2022-2023学年人教版化学九年级下册单元综合复习原卷版docx等2份试卷配套教学资源,其中试卷共34页, 欢迎下载使用。

