所属成套资源:【直击热点】2023年高考地理时事热点深入解读
02 黄河流域生态保护与高质量发展-【直击热点】2023年高考地理时事热点深入解读
展开这是一份02 黄河流域生态保护与高质量发展-【直击热点】2023年高考地理时事热点深入解读,文件包含02黄河流域生态保护与高质量发展-直击热点2023年高考地理时事热点深入解读解析版docx、02黄河流域生态保护与高质量发展-直击热点2023年高考地理时事热点深入解读原卷版docx等2份试卷配套教学资源,其中试卷共37页, 欢迎下载使用。
【直击热点】2023年高考地理时事热点深入解读
02 黄河流域生态保护与高质量发展
【热点背景解读】
提出背景——黄河流域生态保护和高质量发展
习近平总书记在郑州主持召开黄河流域生态保护和高质量发展座谈会并发表重要讲话。在座谈会上,习近平提出一个重大国家战略:黄河流域生态保护和高质量发展。
战略意义——千秋大计 事关民族复兴和永续发展
黄河流域是我国重要的生态屏障和重要的经济地带,是打赢脱贫攻坚战的重要区域,在我国经济社会发展和生态安全方面具有十分重要的地位。保护黄河是事关中华民族伟大复兴和永续发展的千秋大计。
加强黄河治理保护,推动黄河流域高质量发展,积极支持流域省区打赢脱贫攻坚战,解决好流域人民群众特别是少数民族群众关心的防洪安全、饮水安全、生态安全等问题,对维护社会稳定、促进民族团结具有重要意义。
目标措施——黄河治理 着眼五个方面
要坚持绿水青山就是金山银山的理念,坚持生态优先、绿色发展,以水而定、量水而行,因地制宜、分类施策,上下游、干支流、左右岸统筹谋划,共同抓好大保护,协同推进大治理,着力加强生态保护治理、保障黄河长治久安、促进全流域高质量发展、改善人民群众生活、保护传承弘扬黄河文化,让黄河成为造福人民的幸福河。
第一,加强生态环境保护。
第二,保障黄河长治久安。
第三,推进水资源节约集约利用。
第四,推动黄河流域高质量发展。
第五,保护、传承、弘扬黄河文化。
要加强对黄河流域生态保护和高质量发展的领导,发挥我国社会主义制度集中力量干大事的优越性,牢固树立“一盘棋”思想,尊重规律,更加注重保护和治理的系统性、整体性、协同性,抓紧开展顶层设计,加强重大问题研究,着力创新体制机制,推动黄河流域生态保护和高质量发展迈出新的更大步伐
【考点知识梳理】
一、黄土高原水土流失的原因
(1)自然原因
因素
对水土流失产生的影响
气候
与降水的多少和强度有关。降水越多越集中,强度越大且越多暴雨,侵蚀作用就越强,水土流失也越严重
地形
与坡度和坡面组成物质有关。在一定范围内,地形坡度越大,坡面物质越不稳定,越容易产生水土流失现象
植被
与覆盖程度有关。植被覆盖率越低,拦截降雨和地表径流的能力就越低,水土流失越严重
土壤
与土质的疏密程度关系密切。土质越疏松,水土流失越强
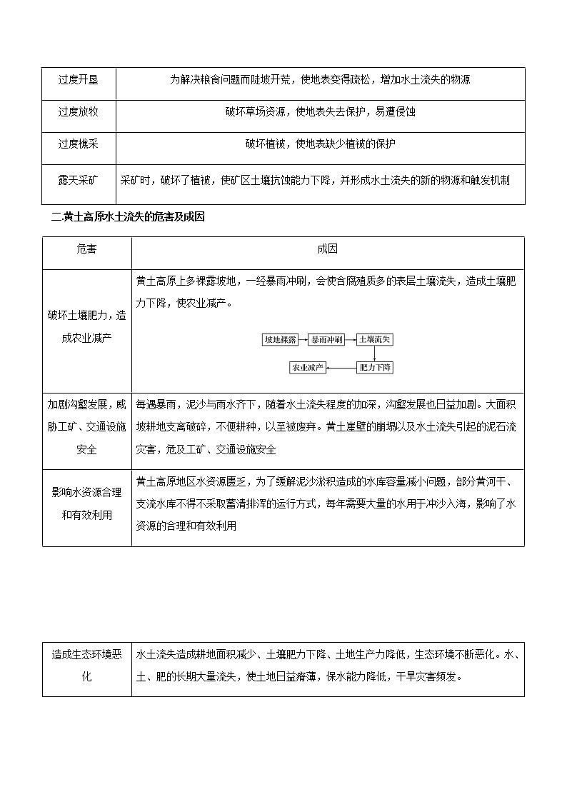
(2)人为原因
人类活动
产生的影响
过度开垦
为解决粮食问题而陡坡开荒,使地表变得疏松,增加水土流失的物源
过度放牧
破坏草场资源,使地表失去保护,易遭侵蚀
过度樵采
破坏植被,使地表缺少植被的保护
露天采矿
采矿时,破坏了植被,使矿区土壤抗蚀能力下降,并形成水土流失的新的物源和触发机制
二.黄土高原水土流失的危害及成因
危害
成因
破坏土壤肥力,造成农业减产
黄土高原上多裸露坡地,一经暴雨冲刷,会使含腐殖质多的表层土壤流失,造成土壤肥力下降,使农业减产。
加剧沟壑发展,威胁工矿、交通设施安全
每遇暴雨,泥沙与雨水齐下,随着水土流失程度的加深,沟壑发展也日益加剧。大面积坡耕地支离破碎,不便耕种,以至被废弃。黄土崖壁的崩塌以及水土流失引起的泥石流灾害,危及工矿、交通设施安全
影响水资源合理和有效利用
黄土高原地区水资源匮乏,为了缓解泥沙淤积造成的水库容量减小问题,部分黄河干、支流水库不得不采取蓄清排浑的运行方式,每年需要大量的水用于冲沙入海,影响了水资源的合理和有效利用
造成生态环境恶化
水土流失造成耕地面积减少、土壤肥力下降、土地生产力降低,生态环境不断恶化。水、土、肥的长期大量流失,使土地日益瘠薄,保水能力降低,干旱灾害频发。
淤积江河湖泊,加剧洪涝灾情
使大量泥沙汇入黄河,黄河泥沙含量剧增。大量泥沙淤积在下游河床,使下游河床抬升,形成“地上悬河”,严重威胁着沿岸人民的生命财产安全
三、黄土高原水土流失的综合治理
1.生物措施:主要是植树种草。
2.工程措施:在沟谷兴修小型水库、打坝淤地,在坡面修建水平梯田等。
3.以小流域为单元的综合治理:生物措施与工程措施紧密结合。
4.其他措施:采取保水、保土和改善耕地种植方式等措施;调整产业结构,实施退耕还林、退耕还草;取缔违法采矿企业,加快矿山生态治理修复。
四、黄河的调沙减淤
1.实施背景
(1)河流特征:河流含沙量大。
(2)存在问题
①黄土高原:水土流失严重,导致黄河挟带泥沙数量之多。
②黄河下游:流经华北平原,坡度变小,流速缓慢,泥沙沉积使下游河床不断抬高。
2.解决黄河沙患
侵蚀区需要减少入河泥沙量,堆积区需要减少河道淤积。
3.主要措施
(1)对中游地区的水土流失
①水土保持是减少入黄泥沙的根本措施。
②因地制宜进行综合治理
措施
具体做法
生物措施
封山育林、退耕还林还草等
耕作措施
沿等高线耕作、留茬少耕、免耕等
工程措施
修建梯田和水平沟、打坝淤地、挖鱼鳞坑等
(2)对下游地区的河道淤积
利用水库对黄河调水调沙是一种有效的工程措施
五、黄河流域的水资源调配
1.调配背景
(1)黄河径流量少(2)黄河流域人口、城乡较为密集,耕地数量多,人、水矛盾突出。
2.出现的问题及影响
(1)问题:黄河断流
(2)影响:①对主河道的影响 :河道萎缩,降低了行洪能力,增加了汛期决口的风险;
干涸河道演变为沙带,增加了土地沙化的可能性;
②对河流沿岸的影响 :影响工业供水与城乡居民生活供水; 影响农田的灌溉用水,农田受旱面积增大;水环境容量越来越小,加剧了黄河水污染;沿岸大量开采地下水;
③对河口三角洲及海域的影响: 海岸侵蚀后退,海水倒灌;湿地生态系统退化,生物多样性减少;
渤海水域失去重要的饵料来源,影响海洋生物的繁衍生存。
3.采取的措施
(1)由黄河水利委员会实施黄河水量的统一调度和分配。
(2)黄河流域大力推广应用节水技术。
【针对考点训练】
黄河入海口西北侧某海域(下左图)以淤泥质海岸为主。近年来,在人类活动和自然条件的共同影响下,该海域冲淤变化显著,但海岸线稳定。某科研团队对该海域冲淤变化情况进行了相关研究。下右图为1976-2014年研究区内5m和10m等深线包络面积(等深线与海岸线间的面积)变化示意围。据此完成下面小题。
1.研究区域内5m等深线距海岸的平均距离变化最小的时段是( )
A.① B.② C.③ D.④
2.1976-2014年,研究区近岸海域( )
A.持续淤积 B.持续侵蚀 C.先淤积后侵蚀 D.先侵蚀后淤积
3.据图推测2002-2014年黄河流域( )
①降水量减少 ②水库泄洪量增加
③森林覆盖率增加 ④耕地面积增加
A.①③ B.①④ C.②③ D.②④
【答案】1.B 2.C 3.A
【解析】1.图中5m等深线大致与海岸线平行,5m等深线包络面积与海岸线间距离呈正相关,图示4个时段包络面积的变化可直接反映与海岸距离的变化。1976年的包络面积为60km2,1986年的包络面积为110km2,1996年的包络面积为115km2,2002年的包络面积为 110km2,2014年的包络面积为70km2,结合①②③④时段所跨的年份数,即可求出②时段,区域内5m等深线距海岸的平均距离变化最小,B正确,ACD错误。故选B。
2.据图可知,1976—2014 年,研究区近岸海域5m等深线与海岸线间的面积呈现由小到大再变小的变化趋势,说明5m等深线距海岸的平均距离经历了由近到远再到近的过程,5m等深线距海岸的距离由近到远,说明海岸附近淤积加重,海水变浅,据此可推测研究区近岸海域先淤积变浅、后侵蚀变深,C正确,ABD错误。故选C。
3.结合上题分析可知,2002-2014年,研究区近岸海域5m等深线与海岸线间的面积呈现由大到小的变化特点,说明该海域5m等深线距海岸的平均距离减小,泥沙淤积减少,侵蚀加剧,进而可推测黄河口入海泥沙量减少,最可能是流域森林覆盖率增加,水土流失减少,流域降水减少,流量减少,到达入海口的泥沙来源减少,而耕地面积增加,不合理地开垦耕地会导致水土流失量增加,黄河口入海泥沙量应增多,水库水库泄洪量增加,黄河口入海泥沙量也会增多,研究区近岸海域应该变浅,5m等深线包络面积应增大,综上可知,①③对,②④错,A正确,BCD错误。故选A。
黄河流域是我国重要的生态屏障和重要的经济地带,在我国经济社会发展和生态安全方面具有十分重要的地位。下图为我国黄河流域保护开发某理论示意图。据此完成下面小题。
4.根据所示理论内在关系,该理论的名称最有可能是( )
A.生态保护对经济发展的促进意义 B.创新发展对生态保护的贡献逻辑
C.影响经济发展的生态因素分析 D.生态保护与高质量发展关联机制
5.图中甲处的内容最合理的是( )
A.第三产业发展 B.就业机会增加 C.生态修复资金 D.水利工程建设
【答案】4.D 5.C
【解析】4.根据题干分析,该理论联结了生态保护与高质量发展间的关系,而经济发展是高质量发展的其中一个方面,所以生态保护并不只是促进了经济发展,而是促进了整个经济社会的高质量发展,A错误;创新发展也是高质量发展的一个方面,对于生态保护方面提供了一定的动力,但是这个过程不足以完全涵盖整个理论,B错误;高质量发展不仅仅是经济发展,C错误;根据图片进行分析,可知生态保护的各方面手段发挥了多种积极功能,对高质量发展起到了支撑作用,而高质量发展的各个方面又产生了多种积极影响,为生态保护提供了动力作用,所以该理论是二者的一种关联机制,D正确。故本题选D。
5.根据题干分析,甲处方框里的几点手段是来自于高质量发展起到的作用,而高质量发展能够产生较大的社会经济效益。同时,要想进行生态保护,则需要投入一定的资金来实现各项计划,所以资金能够给生态保护的实现提供动力,C正确;第三产业的发展、就业机会的增加和水利工程的建设产生的作用均不能直接为生态保护提供动力,A、B、D错误。故本题应选C。
黄河流域是我国气候敏感区。某研究团队研究了全球气候变化背景下黄河流域蒸散量(蒸散量是指土壤蒸发和植物蒸腾的总耗水量)变化规律。如图示意黄河上下游地区夏季蒸散量与荒漠化指数变化。据此完成下面小题。
6.影响黄河流域上游和下游地区夏季蒸散量差异的主要原因是( )
A.地势起伏 B.气温高低 C.日照时数 D.水分多寡
7.导致图示时段内黄河流域上下游地区土地荒漠化演变的原因最可能是( )
A.日照时数 B.植树造林 C.气候变化 D.产业转移
【答案】6.D 7.B
【解析】6.结合蒸散量的定义可推知蒸散量只与土壤蒸发和植物蒸腾有关,地势起伏影响不大,A错误;上游地区位于温带大陆性气候区,由于降水少,夏季上游地区气温比下游高,蒸散量应该更大,但是上游蒸散量少,不符合题意,B错误;上游地区属于温带大陆气候,下游属于温带季风气候,夏季上游降水少,日照时数比下游更多,蒸散量也应该更多才对,但是上游蒸散量少,不符合题意,C错误;上游地区属于干旱半干旱气候区,土壤、植被水分含量少,蒸散量低,下游地区属于半湿润气候区,土壤、植被水分含量多,蒸散量大,D正确。故选D。
7.读图可知,黄河流域上下游地区土地荒漠化指数整体呈下降趋势,这与后期人类环保意识提升大力植树造林有关。植树造林导致黄河流域植被覆盖度增加,荒漠化面积减少,荒漠化指数降低,故B正确。日照时数在不同年份总体变化不大,不会影响荒漠化变化,A项错误。1980-2015年气候变化(全球变暖)主要导致荒漠化趋势增强,C项错误。产业转移对土地荒漠化影响不大,D项错误。故选B。
“胶东引黄调水工程”是我国南水北调东线工程的重要组成部分,输水线路长482km,解决了71万人的吃水困难,取得了巨大的经济效益、社会效益和生态环境效益,被称为齐鲁大上的“黄金之渠”。下图示意“胶东引黄调水工程”线路。据此完成下面小题。
8.综合考虑黄河流域的用水状况,“胶东引黄调水工程”调水时间一般选择在( )
A.3~5月份 B.6~8月份
C.9~11月份 D.12月至次年2月
9.“胶东引黄调水工程”对胶东半岛地理环境的主要影响是( )
A.增加森林覆盖率 B.减缓地面下沉
C.减少了大气污染 D.加剧水土流失
10.“胶东引黄调水工程”对胶东半岛经济社会发展的影响主要体现在( )
A.减轻土地盐碱化 B.提高城市等级 C.促进工农业发展 D.改善环境质量
【答案】8.D 9.B 10.C
【解析】8.“胶东引黄调水工程”位于温带季风气候区,冬春季降水少,夏秋季降水多。春季黄河水量少,而且此时黄河中下游地区农业用水量大,此时调水会影响农业生产(黄河是该地农业用水的主要来源),故A选项错误;夏秋季,胶东半岛降水丰富,水资源充足,同时夏季是黄河中下游地区农业生产的主要季节,此时调水会影响农业生产,故BC选项错误;冬季,胶东地区降水少,水资源缺乏,黄河含沙量小,水质较好,同时避开农业用水高峰,因而“胶东引黄调水工程"一般选择在冬季调水,故D选项正确。故选D。
9.增加森林覆盖率不是“胶东引黄调水工程” 对胶东半岛的主要影响,故A选项错误;“胶东引黄调水工程”可以减轻胶东半岛水资源不足的问题,缓解因生产生活过度开采地下水面造成的地面下沉问题,故B选项正确;“胶东引黄调水工程”对大气污染没有影响,故C选项错误;影响水土流失的因素包括地形(坡度大)、降水(集中,且多暴雨)、植被覆盖率(覆盖率低)、土质(疏松)、人类活动(破坏地表植被)等,“胶东引黄调水工程”不会加剧胶东半岛的水土流失,故D选项错误。故选B。
10.“胶东引黄调水工程”会使胶东地区地下水位上升,可能会使盐碱化加重,故A选项错误;影响城市等级的因素包括城市的地理位置、政治、经济、交通、科技等,所以提高城市等级不是“胶东引黄调水工程”对胶东半岛经济社会发展的主要影响,故B选项错误;“胶东引黄调水工程”有效缓解了胶东半岛缺水状况,促进了胶东半岛工农业的可持续发展,故C选项正确;改善环境质量不是该工程对胶东半岛经济社会发展的主要影响,故D选项错误。故选C。
生境质量指生态系统为个体和种群持续生存提供适宜条件的能力,其在一定程度上可以表征区域的生物多样性水平。黄河流域是中国重要的生态屏障,是连接青藏高原、黄土高原、华北平原的生态廊道,对维护区域生态安全具有十分重要的作用。下表为黄河流域2000~2018年各质量等级生境所占比例。据此完成下面小题。
等级
生境质量指数
各质量等级生境在不同年份所占的比例(%)
2000年
2005年
2010年
2018年
低
0.0〜0.2
2.31
2.31
2.56
3.02
较低
0.2—0.4
27.05
27.05
26.51
26.31
中等
0.4〜0.6
8.96
8.96
9.11
8.93
较高
0.6〜0.8
0.00
0.00
0.00
0.00
高
0.8〜1.0
61.68
61.68
61.82
61.74
11.2000~2018年,黄河流域生境质量( )
A.较低等级变化最小 B.低等级所占比例持续增加
C.两极分化较为明显 D.各等级所占比例波动较大
12.影响2000~2018年黄河流域生境质量变化的最主要因素是( )
A.人类活动 B.气候变化 C.自然灾害 D.太阳活动
【答案】11.C 12.A
【解析】11.据表可知,黄河流域生境质量低等级2000~2005年所占比例没有变化,2005~2018年所占比例呈增加趋势,B错误;较高等级所占比例2000~2018年所占比例没有变化,变化最小,A错误;低等级所占比例2000~2005年所占比例没有变化,中等等级所占比例呈先增后减趋势,较高等级所占比例没有变化,D错误;高等级整体呈增加趋势且所占比例较大,说明2000~2018年黄河流域生境质量两极分化较为明显,C正确。故选C。
12.分析可知,生境质量指生态系统为个体和种群持续生存提供适宜条件的能力,而生态系统的变化主要受人类活动影响,气候变化、自然灾害、太阳活动的影响较小,BCD错误;环境保护力度加大,生境质量会改善,破坏严重,生境质量将下降,因此影响2000~2018年黄河流域生境质量变化的最主要因素是人类活动,A正确。故选A。
长期以来,我国对于凌汛的防治主要是采取“防、蓄、分、排”四种措施。目前,黄河上游防凌主要发挥刘家峡水库“蓄”的作用。下图为黄河流域部分水利设施示意图。据此完成下面小题。
13.通常,每年11月黄河流域进入凌汛期,次年3月全段开河。从防凌角度判断,刘家峡出库流量最小的月份为( )
A.11月 B.12月 C.1月 D.2月
14.当黄河流域即将进入凌汛期时,调度部门会提前在刘家峡水库预留一定的防凌库容,用以承接上游龙羊峡等水利工程的下泄水量。当前,刘家峡不断提升防凌库容的主要原因是( )
A.凌汛规模逐年增大 B.龙羊峡上游水量大
C.下游用水需求量大 D.保障冬季电网供电
【答案】13.D 14.B
【解析】13.我国对于凌汛防治的“防、蓄、分、排”四种措施中,“防”就是组织强大的防凌汛队伍,防守大堤,抗御凌洪,一旦发现险情,立即进行抢护,确保大堤安全。“蓄”就是把上游来水蓄起来,使上游在解冻前来水小,河槽蓄水少,则不致于造成水位上升,鼓开冰盖,产生灾害。“分”就是利用沿黄河的分洪工程和洪闸,分泄凌水,减轻大堤的压力。“排”就是在容易形成卡冰的狭窄河段,炸碎冰盖,打通溜道,使上游来冰顺利下排,在冰坝形成,且威胁堤防安全时,就及时用飞机、大炮和炸药等炸毁冰坝。综上所述,刘家峡水库对防凌的作用主要体现在“蓄”。由材料可知,黄河通常每年11月黄河流域进入凌汛期,次年3月全段开河;四个时间段中,2月份气温开始回升,随着气温回升,黄河上、中游部分封冻河段逐步开河,因此为防止凌汛,刘家峡出库流量应最小。D正确,ABC错误。故选D。
14.由上一小题分析可知,刘家峡对“防凌”的主要作用体现在“蓄”。因此,当前刘家峡不断提升防凌库容的主要原因是应对上游来水量大。B正确,ACD错误。故选B。
15.阅读下面材料,完成下列要求。
河南三门峡湿地位于我国黄河中下游,是大天鹅的重要越冬地。大天鹅迁离越冬地和停歇地的时间与环境因素、人类生产活动密切相关。2月下旬至3月下旬大天鹅离开湿地,陆续向西北方向沿着黄河流域进行迁徙。内蒙古黄河段是大天鹅春季迁徙路线上重要的停歇地,主要位于黄河及以北的农田,农作物以油葵和玉米为主。下图分别示意越冬大天鹅迁离三门峡湿地的时间及内蒙古黄河沿岸大天鹅活动范围。
(1)分析大天鹅主要在夜间迁离三门峡湿地的主要原因。
(2)分析内蒙古黄河两岸成为大天鹅重要停歇地的原因。
(3)研究发现,大天鹅在农田地区的夜间活动范围比日间大,分析主要原因。
【答案】(1)夜间迁徙被天敌或盗猎者捕抓的风险相对较小,安全系数相对较高;夜间迁离可以减少天鹅体内能量消耗,保存体力。
(2)农田面积大,农作物提供丰富的食物资源;农田及黄河水域形成的湿地面积大,适宜天鹅栖息和觅食;停歇地周边芦苇高大直立,隐蔽性较强。
(3)农田地区在春季农业活动频繁,人为干扰强度较大,影响大天鹅的觅食和休息等正常活动;夜间人类活动少,干扰较少,是大天鹅觅食的最佳时机。
【解析】(1)根据材料信息可知,大天鹅迁离越冬地和停歇地的时间与环境因素、人类生产活动密切相关。选择在夜间迁徙,被天敌或盗猎者抓捕的风险相对较小,迁徙更为安全。结合图示信息可知,大天鹅日间需要在湿地觅食休整,能量摄入相对较多,体力情况较好,如果选择在白天迁徙,会加大体量能量消耗。选择在夜间迁徙可以减少体内能量消耗,保存体力。
(2)根据材料信息可知,内蒙古黄河段是大天鹅春季迁徙路上的重要停歇地,主要位于黄河及以北的农田,农作物以油葵和玉米为主。黄河两岸农田面积大,农作物可以为大天鹅提供丰富的食物来源。同时,农田以及黄河水域形成的湿地面积大,为大天鹅提供了栖息地和觅食空间。大天鹅选择在黄河两岸停歇,也有安全方面的考量,停歇地两岸湿地广布,有众多高大直立的芦苇,隐蔽性较强。
(3)大天鹅在春季迁徙至内蒙古黄河河段,而春季农田地区的农业活动繁忙,白天人为干扰强度大,影响大天鹅的觅食和休憩,所以大天鹅日间的活动范围相对较小。而夜间人们休息,人类活动强度小,干扰较少,大天鹅觅食的时机好,其活动范围更大。
16.阅读图文材料,完成下列要求。
材料一:光伏治沙将治沙、发电、种植“三合一”,是中国正在大力推广的绿色发展模式。在“库布齐沙漠生态太阳能光伏治沙发电综合示范项目”上,当地光伏建设运营企业成功探索了“光伏+”立体化治理新模式。记者在该光伏项目上,看到光伏板下地面大多已被苜蓿、甘草等地被植物所覆盖。板间,还不时跑动着鸡鸭等家禽。这种复合生态与循环经济的立体光伏发电模式,不但获取了清洁能源,而且还通过植物改良土壤,根据载畜量散养家禽的方式,形成生态系统良性循环,加速了治沙改土的进程。
材料二:位于黄河“几”字弯之南的库布齐沙漠,横亘于鄂尔多斯高原北部,是我国第七大沙漠,曾经是“如烟黄沙遮蔽日,生机绿木断绝地”。几十年来,在党和政府的领导下,在当地群众和企业的共同努力下,库布齐沙漠实现了历史巨变,被联合国环境规划署确立为全球沙漠生态经济示范区。亿利集团在库布齐沙漠的生态治理和产业发展中创建了独特的“库布齐模式”,获得了联合国“环境与发展”大奖。也为世界防治土地荒漠化提供了中国范例。下面是库布齐沙漠位置与生态治沙模式图和当地生态光伏农业“光伏板上发电,板下种草,板间养羊”景观图。
(1)简述光伏板的作用。
(2)简析光伏治沙初期需要从黄河流域引水的原因。
(3)据图指出库布齐沙漠生态治沙模式的核心环节并分析该环节产生的效益。
(4)库布齐模式被称为世界沙漠经济发展的典范,请总结出库布齐沙漠治理的成功经验。
【答案】(1)将太阳能转化为电能;减少地表水蒸发,降低风速,有利板下草本植物成长。
(2)淋洗光伏版表面沙尘;板下植被灌溉;光伏板降温;牲畜饮用水。
(3)核心环节:甘草种植
生态效益:增强固沙能力,恢复沙地生态,增加土壤肥力,恢复土地生产力
经济效益:甘草药用价值高,增加经济收入
社会效益:增加就业岗位,促进当地农牧民脱贫致富
(4)充分利用当地的气候、土地资源,发展电力、医药、旅游等产业:种植经济作物,防风固沙,改良土壤,改善生态等:治沙与民生结合,加快脱贫等(绿起来与富起来结合、生态与产业结合、企业发展与生态治理结合)
【解析】(1)光伏治沙将治沙、发电、种植“三合一”,光伏板将太阳能转化为电能获取了清洁能源;光伏板遮挡了射向地面的太阳光,光伏板下地面温度降低,减少地表水蒸发,使土壤更湿润,同时光伏板起到了挡风的作用,降低了风速,减少风力侵蚀,土壤有机质有效积累改良土壤肥力,有利于板下草本植物成长,加速了治沙改土的进程。
(2) 读材料可知,位于黄河“几”字弯之南的库布齐沙漠是我国第七大沙漠,曾经是“如烟黄沙遮蔽日,生机绿木断绝地”。光伏治沙初期需要从黄河流域引水,淋洗光伏版表面沙尘提高发电效率;淋洗的流水可以灌溉板下种植的甘草,保证甘草的正常生长;淋洗光伏版也能为光伏板降温;从黄河流域引水也为放牧的牲畜提供饮用水。
(3) 看生态治沙模式图可知,库布齐沙漠生态治沙模式的核心环节是甘草种植,通过种植甘草可以起到固沙和固氮的作用,从而让土壤得到改良。该环节产生的生态效益是甘草增强固沙能力,恢复沙地生态,增加土壤肥力,恢复土地生产力;甘草药用价值高,收获的甘草增加了经济收入,产生了经济效益;同时甘草的种植和制药过程,增加了就业岗位,促进当地农牧民脱贫致富取得了社会效益。
(4)库布齐沙漠的光伏治沙是将治沙、发电、种植“三合一”的绿色发展模式,在光伏发电的基础上,种植经济作物,防风固沙,改良土壤,充分利用当地的气候、土地资源,发展电力、医药、旅游等产业。把治沙与民生结合,改善生态环境也加快农牧民脱贫。沙地绿起来与牧民富起来结合、生态与产业结合、企业发展与生态治理结合。
17.阅读图文材料,完成下列要求。
黄河源区泛指黄河上游唐乃亥水文站以上的黄河流域,面积约为13.3×10km2,海拔多为3000m以上。泥炭含有大量水分和未被彻底分解的植物残体、腐殖质以及一部分矿物质。泥炭地生长着草本植物或灌木,土壤中有泥炭层分布,是一种独特湿地生态系统。
(1)指出黄河源区泥炭地的空间分布特征。
(2)概括泥炭地分布与地貌的关系,并分析原因。
(3)说明泥炭地的对黄河水文状况的积极影响。
【答案】(1)呈斑块状分布;总体分布不均,各县差异显著;东部和西部较多,中部较少;玛多县(诺尔盖县、称多县)面积较大,久治县(贵南县,甘德县)面积较小;多分布在水源附近。
(2)关系:多数泥炭地的海拔较高、坡度较小;少数泥炭地的海拔较低、坡度较大。
原因:海拔高处,气温低,微生物活动弱,分解慢,有机质积累多;坡度小的地区,排水不畅,有利于汇水,有利于植物残体的堆积;土壤淹水的厌氧环境抑制了微生物的分解作用,进一步促进了有机质在土壤中的积累。
(3)泥炭地植物茂盛,可以蓄积大量水分;泥炭结构疏松,多孔隙,持水能力强;泥炭可以沉淀、吸附水中的物质,利于净化水质。
【解析】(1)观察图中信息可知,黄河源区泥炭地分布总体上是不均匀的,县与县之间差异较大,呈斑块状分布在东部和西部区域,中部较少;其中诺尔盖县、玛多县、称多县分布较多,面积较大,而久治县、贵南县低于1%,分布面积狭小;其泥炭地主要分布在黄河主干流附近。
(2)阅读图文材料,结合所学知识,泥炭地的形成主要是含有大量水分和没有分解的有机物质或矿物质等,需要的是地形较为平坦,且气温较低,不易蒸发的的区域,观察图中泥炭地分布可知,分布区域海拔较高,地势坡度较缓;主要原因是海拔越高,气温越低,蒸发微弱,生物的活动能力也弱,分解有机物质和矿物质的能力较弱;坡缓的地区排水不畅,易于积水,有利于有机物质的堆积;进而导致水淹没的区域微生物分解起来更加不易,进一步增加了土壤有机质的储存。
(3)阅读图文材料,结合所学知识,泥炭地生长着草本植物或灌木,可以对区域内的水源达到涵养的作用,且泥炭结构疏松,多孔隙,保持水的能力较强;且泥炭可以过滤和沉淀水中的有害物质等,更新净化水质。
18.阅读材料,回答下列问题。
材料一下枣林乡位于山西省中西部的中阳县,地处黄河流域吕梁山区典型的黄土地貌带。一直以来是纯农业经济的贫困地区。图为“下枣林乡分层设色地形图”。
材料二近年来,随着国家退耕还林政策的落实,加上用水问题的解决,中阳县的坡地、山地重现生机。当地遵循“生态在山上,生产在沟谷,生活在沟口”的理念,始终把易地扶贫搬迁工程作为打赢脱贫攻坚战的首要任务。大力实施产业脱贫,发展种养殖业,让搬迁群众发展有基础、增收有保障、致富有路子,共享经济社会发展成果,于2017年年底实现脱贫摘帽。
(1)列举下枣林乡早期农业生产面临的不利自然条件。
(2)解读下枣林乡“生态在山上,生产在沟谷,生活在沟口”的生产生活布局。
(3)简析易地扶贫搬迁对下枣林乡乡村振兴的地理意义。
【答案】(1)位于黄土高原腹地,地表起伏大;降水较少,水资源不足;降水变率大,旱涝频发;水土流失严重,土壤肥力低;地质灾害频发。
(2)“山上”坡度陡、地表起伏大,不利于生产,生态保护是重点“沟谷”中临近水源的缓坡适合开梯田、陡坡适宜发展果林业“沟口”地势平坦,有水源,适宜人居
(3)利于生态恢复;合理使用土地;优化产业结构;增加农民收入;完善基础设施;利于社会稳定。
【解析】(1)根据材料“枣林乡位于山西省中西部的中阳县,地处黄河流域吕梁山区典型的黄土地貌带”可知,枣林乡位于黄土高原的腹地,地表起伏大;位于我国半干旱半湿润地区,降水较少,水资源不足;降水集中在夏季,且降水时间短强度大,降水变率大,旱涝灾害频发;该地区土质疏松,水土流失严重,土壤的有机质流失严重,导致土壤肥力低;地势起伏大,易引发地质灾害。
(2)根据材料可知,枣林乡地处黄河流域吕梁山区典型的黄土地貌带,“山上”的海拔较高,坡度陡,地表起伏大,不利于生产和生活,且水土流失严重,以生态保护为主;“沟谷”地区临近河流,有灌溉水源,缓坡适合修建梯田,陡坡适宜发展果林业,既有利于生产,也有利于保持水土;“沟谷”地区地势平坦,临近水源,适宜人类居住。
(3)根据材料,易地扶贫搬迁工程是为了帮助下枣林乡乡村振兴,早日实现脱贫。发展种养殖业,可以增加农民收入;遵循“生态在山上,生产在沟谷,生活在沟口”的理念,合理利用土地,有利于恢复当地生态;优化当地产业结构,提高经济收入;有利于完善当地基础设施建设和维护社会稳定。
相关试卷
这是一份10 养老服务体系高质量发展 -【直击热点】2023年高考地理时事热点深入解读,文件包含10养老服务体系高质量发展解析版docx、10养老服务体系高质量发展原卷版docx等2份试卷配套教学资源,其中试卷共19页, 欢迎下载使用。
这是一份10 发展山地高效农业-【直击热点】2023年高考地理时事热点深入解读,文件包含10发展山地高效农业解析版docx、10发展山地高效农业原卷版docx等2份试卷配套教学资源,其中试卷共25页, 欢迎下载使用。
这是一份02 新型工业化深入推进-【直击热点】2023年高考地理时事热点深入解读,文件包含02新型工业化深入推进解析版docx、02新型工业化深入推进原卷版docx等2份试卷配套教学资源,其中试卷共20页, 欢迎下载使用。

