所属成套资源:2020-2022三年中考物理真题分类汇编(全国各地-多地区版)
甘肃省2020-2022三年中考物理真题分类汇编11焦耳定律、家庭电路、安全用电
展开
这是一份甘肃省2020-2022三年中考物理真题分类汇编11焦耳定律、家庭电路、安全用电,共13页。试卷主要包含了单选题,填空题,实验题,作图题,计算题,综合题等内容,欢迎下载使用。
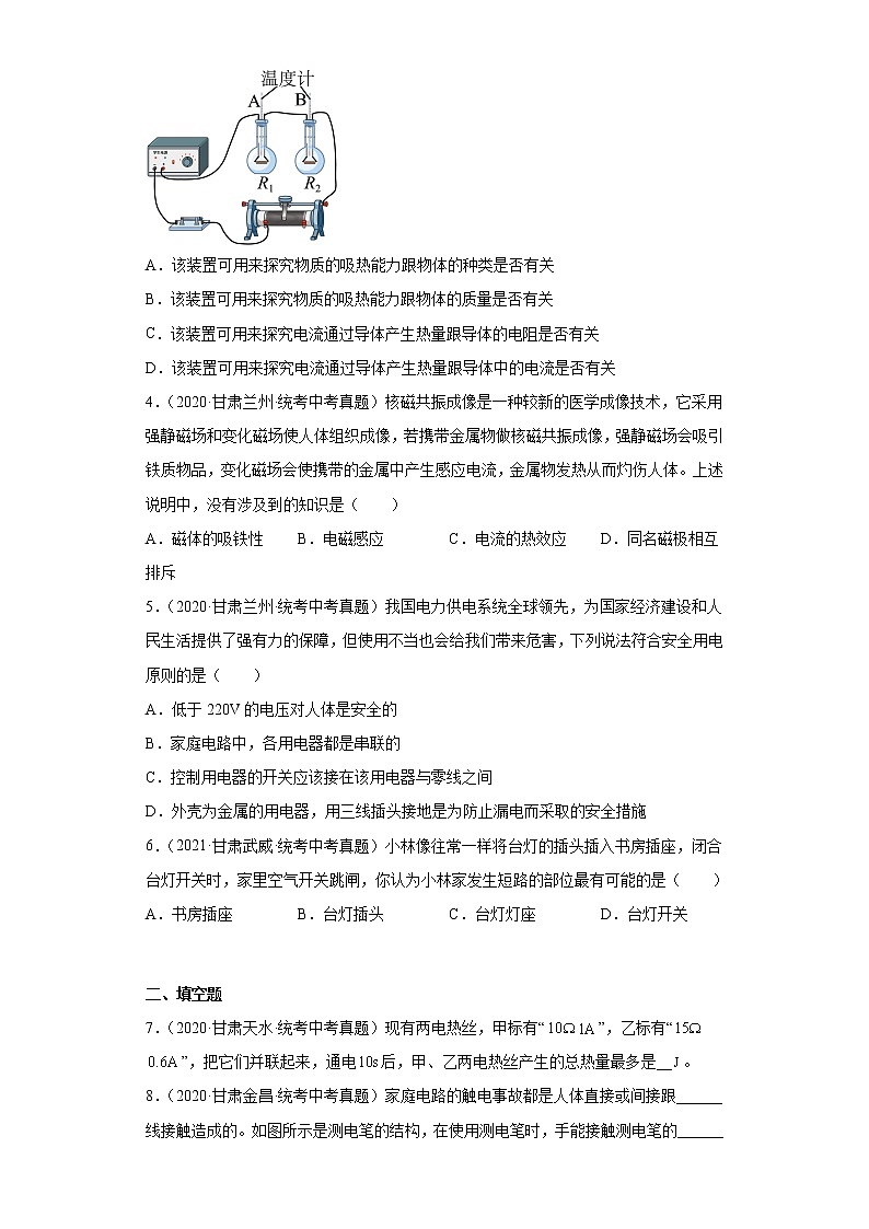
甘肃省2020-2022三年中考物理真题分类汇编11焦耳定律、家庭电路、安全用电 一、单选题1.(2022·甘肃兰州·统考中考真题)现有“6V 3W”和“12V 6W”字样的甲、乙两只灯泡,不考虑灯丝电阻的变化,下列说法正确的是( )A.通电时间相同时,甲灯泡消耗的电能一定比乙灯泡少B.通电时间相同时,电流通过乙灯泡比甲灯泡做功一定快C.两只灯泡串联工作时,甲灯泡产生的热量一定比乙灯泡少D.两只灯泡并联工作时,干路中允许通过的最大电流为1A2.(2022·甘肃金昌·中考真题)如图所示,一种环保型手电筒,筒内有一个能滑动的圆柱形永磁铁,外圈套着一个线圈。只要将手电筒沿图中箭头方向来回摇动,手电筒的小灯就能发光。下列与此手电筒工作原理相同的是( )A.电动机 B.电热水壶C.发电机 D.扬声器3.(2020·甘肃兰州·统考中考真题)小明在探究某个科学问题时,把阻值恒定为R1、R2(R1=R2)的两段电热丝分别放在两个完全相同的烧瓶中,烧瓶中分别盛有质量和初温均相同的两种不同液体,并连接成如图所示的实验电路,实验中所用温度计完全相同。则下列说法正确的是( )A.该装置可用来探究物质的吸热能力跟物体的种类是否有关B.该装置可用来探究物质的吸热能力跟物体的质量是否有关C.该装置可用来探究电流通过导体产生热量跟导体的电阻是否有关D.该装置可用来探究电流通过导体产生热量跟导体中的电流是否有关4.(2020·甘肃兰州·统考中考真题)核磁共振成像是一种较新的医学成像技术,它采用强静磁场和变化磁场使人体组织成像,若携带金属物做核磁共振成像,强静磁场会吸引铁质物品,变化磁场会使携带的金属中产生感应电流,金属物发热从而灼伤人体。上述说明中,没有涉及到的知识是( )A.磁体的吸铁性 B.电磁感应 C.电流的热效应 D.同名磁极相互排斥5.(2020·甘肃兰州·统考中考真题)我国电力供电系统全球领先,为国家经济建设和人民生活提供了强有力的保障,但使用不当也会给我们带来危害,下列说法符合安全用电原则的是( )A.低于220V的电压对人体是安全的B.家庭电路中,各用电器都是串联的C.控制用电器的开关应该接在该用电器与零线之间D.外壳为金属的用电器,用三线插头接地是为防止漏电而采取的安全措施6.(2021·甘肃武威·统考中考真题)小林像往常一样将台灯的插头插入书房插座,闭合台灯开关时,家里空气开关跳闸,你认为小林家发生短路的部位最有可能的是( )A.书房插座 B.台灯插头 C.台灯灯座 D.台灯开关 二、填空题7.(2020·甘肃天水·统考中考真题)现有两电热丝,甲标有“”,乙标有“”,把它们并联起来,通电后,甲、乙两电热丝产生的总热量最多是__。8.(2020·甘肃金昌·统考中考真题)家庭电路的触电事故都是人体直接或间接跟______线接触造成的。如图所示是测电笔的结构,在使用测电笔时,手能接触测电笔的______(选填“笔尖”和“笔尾”)金属体。 三、实验题9.(2021·甘肃兰州·统考中考真题)在探究“电流通过导体产生热量的多少与哪些因素有关”的实验中,采用了如图电路。(1)为了在短时间内达到明显的实验效果,两烧瓶中应装入质量和初温都相同的___________(选填“水”或“煤油”),实验中通过观察___________来比较电流通过导体产生热量的多少;(2)如图甲所示,两烧瓶中装有阻值不同的电热丝,以探究电流通过导体产生的热量与___________的关系;(3)如图乙所示,两烧瓶中装有阻值相同的电热丝,闭合开关,调节滑动变阻器,使两电流表示数___________(选填“相同”或“不同”),可以探究电流通过导体产生的热量与___________的关系。 四、作图题10.(2020·甘肃金昌·统考中考真题)要在教室内安装2盏“220V 40W”的电灯和1个插座,要求开关S只控制两盏灯,且每盏灯都能正常发光.其中部分电路已经连接,请你用笔画线代替导线将电路连接完整.( )11.(2022·甘肃兰州·统考中考真题)图甲是某宾馆床头柜上的开关示意图,图乙是其控制的电路,其中S1为旋钮开关,单独控制台灯的通断和亮度;S2为单独控制电视插座的开关.请在图乙中将电路图连接完整,要求符合安全用电原则. 五、计算题12.(2021·甘肃武威·统考中考真题)如图甲所示是某家用多功能电炖锅,深受消费者认可和青睐。它有三段温控功能:高温炖,中温煮和低温熬,图乙是它的简化电路图,下表是该电炖锅的部分参数。()项目参数电源电压(V)220中温档功率(W)400高温档功率(W)1100容积(L)1 (1)开关、处于什么状态,电炖锅为低温档,说明判断依据;(2)求、的阻值;(3)在标准大气压下,使用高温档将初温是12℃的一锅水烧开,若电炖锅高温档加热效率为80%,求烧开一锅水需要的时间。 六、综合题13.(2022·甘肃金昌·中考真题)厨艺最讲究“火候”二字,如图甲所示的智能蛋糕机就是通过智能化技术控制制作时间和温度,制作出口感好、营养价值高的蛋糕。该蛋糕机的电路简图如图乙所示,其中R1、R2均为发热电阻(假定电阻不随温度变化),部分参数如下表所示。求:额定电压/V220额定功率/W高温1100中温880低温 (1)当开关S1断开,单刀多掷开关S2打到3时,蛋糕机处于 ___________档(选填“高温”、“中温”或“低温”);(2)该蛋糕机以高温挡正常工作时,10分钟产生的热量;( )(3)该蛋糕机正常工作时R2的电阻值;( )(4)该蛋糕机低温挡的额定功率。( )
参考答案:1.C【详解】A.在额定电压下工作时,通电时间相同时,据W=Pt知,甲灯泡消耗的电能一定比乙灯泡的少,但不是在额定电压下工作时,无法比较两灯消耗电能的多少,故A错误;B.电功率是指电流做功快慢的物理量,在额定电压下工作时,电流通过甲灯做功一定比乙灯慢,但不是在额定电压下工作时,无法比较电流通过两灯做功的快慢,故B错误;C.由题意知,两灯的额定电压分别为6V和12V,额定功率分别为3W和6W,据 知,两灯的电阻,即R甲<R乙。两灯串联时,通过两灯的电流相等,据Q=I2Rt知,甲灯泡产生的热量一定比乙灯泡的少,故C正确;D.由题意知,两灯正常工作时通过的电流分别为,两灯并联时,灯两端的电压相等,最大电压为6V,甲灯正常工作,通过乙灯的电流允许通过干路的最大电流I=I甲+I乙实=0.5A+0.25A=0.75A故D错误。故选C。2.C【详解】手摇电筒是利用电磁感应现象制成的,磁铁在线圈中来回运动,使线圈切割磁感线,从而产生了感应电流,使小灯泡发光。A.电动机是根据通电线圈在磁场中受到力转动制成的,故A不符合题意;B.电热水壶利用电流的热效应工作的,故B不符合题意;C.发电机是根据电磁感应现象制成的,故C符合题意;D.扬声器是利用通电导体在磁场中受力的原理,故D不符合题意。故选C。3.A【详解】A.根据题意,两个电阻串联,通过两电阻的电流、通电时间、电阻都相同,两个烧瓶中的液体的种类是不同的,可以根据温度计升高的示数来物质的吸热能力,故A正确;B.探究物质的吸热能力跟物体的质量是否有关时,应控制液体的种类相同,故无法完成实验,故B错误;CD.通过两电阻的电流、通电时间、电阻都相同,故无法探究导体产生热量跟导体的电阻、电流的关系,故CD错误。故选A。4.D【详解】A.由题中信息可知,强静磁场会吸引铁质物品,说明磁体具有吸铁性,故A不符合题意;B.由题中信息可知,变化磁场会使携带的金属中产生感应电流,这种现象叫电磁感应现象,故B不符合题意;C.由题中信息可知,变化磁场会使携带的金属中产生感应电流,从而使金属发热而灼伤人体(电流流过金属导体,金属导体发热),这种现象叫电流的热效应,故C不符合题意;D.在上述说明中,并没有涉及同名磁极相互排斥,故D符合题意。故选D。5.D【详解】A.不高于36V的电压对人体才是安全的,故A不符合题意;B.家庭电路中,各用电器工作时互不影响,所以各用电器都是并联的,故B不符合题意;C.为了保证用电的安全,控制用电器的开关应该接在该用电器与火线之间,故C不符合题意;D.外壳为金属的用电器,用三线插头可以在电器漏电时,通过外壳、地线将电导向大地,保证人体安全,符合安全用电原则,故D符合题意。故选D。6.C【详解】A.若书房的插座短路,则不需要插台灯时,空气开关就跳闸了,故A不符合题意;B.若台灯的插头短路,则插上台灯时,电流过大,空气开关就跳闸了,不符合题意中的闭合开关后才跳闸的,故B不符合题意;C.若台灯的灯座短路,则插上台灯,闭合开关后,电流过大,空气开关就跳闸了,故C符合题意;D.若是台灯开关短路,则插上插头时,台灯就会发光,故D不符合题意。故选C。7.135【详解】由可得,两电热丝两端允许所加的最大电压因并联电路中各支路两端的电压相等,所以,两电热丝并联时,电路中的最大电压两电热丝并联的总电阻通电后,甲、乙两电热丝产生的总热量最多为8. 火 笔尾【详解】[1]家庭电路中,人体触电原因是人体直接或间接接触火线。[2]使用测电笔辨别火线和零线时,用手接触笔尾金属体,笔尖接触电线,氖管发光,表明检测的是火线,但是手不能接触笔尖金属体,防止触电。9. 煤油 温度计的示数 电阻 不同 电流【详解】(1)[1]两个烧瓶中应装入质量和初温相同的煤油,因为煤油的比热容较小,在吸收较少热量,便能升温较明显。[2]实验中,可通过观察温度计的示数来比较电流通过导体时产生热量的多少,因为导体产生的热量不同,烧杯中煤油吸收的热量也不同,则温度计示数也不同。(2)[3]图甲中,两电阻不同的电热丝串联在电路中,则通过电热丝的电流相同,那么探究的是电流通过导体产生热量与电阻的关系。(3)[4][5]图乙中,两个阻值相同的电热丝分别与电流表和滑动变阻器串联后,再并联在电路中,那么应调节变阻器的滑片让两个电流表的示数不同,即通过两电热丝的电流不同,这样便可探究电流通过导体产生的热量与电流的关系。10.【详解】由于教室内要安装2盏“220V 40W”的照明灯,且开关S控制两盏灯,所以,两灯泡并联,开关应在干路上,开关S接火线,然后分别进入两灯泡;零线直接接入灯泡;两孔插座的接法,左边接零线,右边接火线,如图:11.【详解】台灯旋钮开关相当于滑动变阻器,它是控制台灯的,应与台灯串联,且开关应接在火线的一侧;开关S2是控制电视机的,它应与电视机插座串联,且开关应接在火线的一侧;如下图所示: 12.(1)开关处于断开,接在A,此时两电阻串联,根据,电源电压不变,总电阻最大时,电功率最小,故此时的电炖锅为低温档。(2)(3)【详解】解(1)开关处于断开,接在A,此时两电阻串联,根据,电源电压不变,总电阻最大时,电功率最小,故此时的电炖锅为低温档。(2)当两开关闭合时,两电阻并联,根据可知,电源电压不变,并联时总电阻最小,故此时电功率最大,为高温档,当开关S1闭合,开关S2断开,只有R1接入,则此时电功率为中温档,此时为400W,则此时电阻R1为则电阻R2的电功率为则电阻R2的电阻为(3)使用高温档将初温是12℃的一锅水烧开,需要吸收的热量为则消耗的电能为则高温档工作的时间为答:(1)开关处于断开,接在A,此时两电阻串联,根据,电源电压不变,总电阻最大时,电功率最小,故此时的电炖锅为低温档;(2)电阻R1为,电阻R2的电阻为;(3)高温档工作的时间为。13. 低温 660000J 220Ω 176W【详解】(1)[1]当开关S1断开,单刀多掷开关S2打到3时,此时电阻R1、R2串联,根据欧姆定律可知,此时电路中电流最小,再根据电功率公式P=UI可知,电路中消耗的电功率最小,由参数表可知,此时蛋糕机处于低温档。(2)[2]蛋糕机在工作过程中将电能完全转化为了内能,所以蛋糕机以高温档正常工作10min产生的热量为Q=W=Pt=1100W×10×60s=660000)J(3)[3]由题意可知,当R1、R2并联接入电路中时,电路中的总电阻最小,电路中的总电流最大,此时为高温档;当R1单独接入电路中时,电路中的总电阻较小,电路中的电流较大大,此时为中温档;当电阻R1、R2串联接入电路时,电路中的总电阻最大,电路中的总电流最小,此时为低温档;当R1单独接入电路中时,电源电压为U=220V电路总的电功率为P中=880W根据电功率公式P=UI可知,中温档时电路中通过R1的电流为根据公式可得当当R1、R2并联接入电路中时,因为电源电压不变,根据并联电路中电流的规律可知I总=I1+I2此时为高温档,根据公式P=UI可知所以通过电阻R2电流I2= I总-I1=5A-4A=1A 根据公式可得,电阻R2的阻值为(4)[4]当电阻R1、R2串联接入电路时,电路中的总电阻R总= R1+R2=220Ω+55Ω=275Ω电路中的电流为根据电功率公式P=UI可知,电路的总功率为P=UI=220V×0.8A=176W所以低温档的额定功率为176W。
相关试卷
这是一份2023年中考物理真题分类汇编-专题16 家庭电路和安全用电,文件包含专题16家庭电路和安全用电-2023年中考物理真题分类汇编全国版答案解析docx、专题16家庭电路和安全用电-2023年中考物理真题分类汇编全国版试卷docx等2份试卷配套教学资源,其中试卷共15页, 欢迎下载使用。
这是一份中考物理真题汇编第2期14 家庭电路与安全用电,共10页。试卷主要包含了单选题,多选题,填空题,作图题,简答题等内容,欢迎下载使用。
这是一份2023年中考物理真题分类汇编——专题16 家庭电路和安全用电(全国通用),文件包含专题16家庭电路和安全用电全国通用解析版docx、专题16家庭电路和安全用电全国通用原卷版docx等2份试卷配套教学资源,其中试卷共15页, 欢迎下载使用。

