沪教版 (五四制)八年级上册19.3 逆命题和逆定理精品ppt课件
展开19.3逆命题和逆定理[来源:21世纪教育网]
教学目标21世纪教育网
1.知道原命题、逆命题、互逆命题、逆定理、互逆定理等概念.
2.会写一个命题的逆命题,并会证明它的真假.21世纪教育网
3.知道每一个命题都有逆命题,但一个定理不一定有逆定理.
教学重点及难点
重点:写出一个命题的逆命题.
难点:判断逆命题的真假性.
教学用具准备
黑板、粉笔、学生准备课堂练习本.
教学流程设计
教学过程设计
1. 回顾旧知,引入新课
前面我们学习了命题的概念,谁能说一说什么叫命题?
“判断一件事情的句子叫做命题.”
我们还知道,命题都有两部分,即题设和结论,它的一般形式是“如果…,那么…”.
【说明】 通过复习引起学生回忆,巩固命题的概念,同时为本节的学习打下基础.
例题1 回答下列问题:
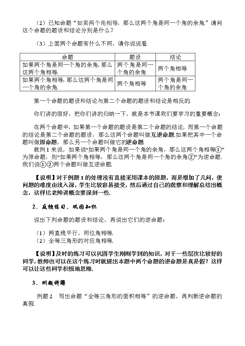
(1)已知命题“如果两个角是同一个角的余角,那么这两个角相等.”请问这个命题的题设和结论分别是什么?
(2)已知命题“如果两个角相等,那么这两个角是同一个角的余角.”请问这个命题的题设和结论分别是什么?21世纪教育网
(3)上面两个命题有什么不同,请你说说看.
命题 | 题设 | 结论 |
如果两个角是同一个角的余角,那么这两个角相等.21世纪教育网 | 两个角是同一个角的余角 | 两个角相等[21世纪教育网] |
如果两个角相等,那么这两个角是同一个角的余角. | 两个角相等 | 两个角是同一个角的余角 |
第一个命题的题设和结论与第二个命题的题设和结论是相反的.
你们讲的很好,把你们讲的归纳一下,就是本节课我们要学习的重要概念:
在两个命题中,如果第一个命题的题设是第二个命题的结论,而第一个命题的结论是第二个命题的题设,那么这两个命题叫做互逆命题.如果把其中一个命题叫做原命题,那么另一个命题叫做它的逆命题.
就例1来说,如果说“如果两个角是同一个角的余角,那么这两个角相等①”为原命题,则“如果两个角相等,那么这两个角是同一个角的余角②”为逆命题.我们说①②两个命题叫做互逆命题.
【说明】对于例题1的处理没有直接采用课本的原题,而是增加了几问,使问题的难度由浅入深,学生比较容易接受,然后通过自己的观察和理解总结出概念,这样比老师讲概念要深刻一些.
2.反馈练习,巩固知识
说出下列命题的题设和结论,再说出它们的逆命题:
(1) 两直线平行,同位角相等.
(2) 全等三角形的对应角相等.
【说明】及时的练习可以巩固学生刚刚学到的知识,对于一些层次比较好的同学,教师也可以在这个练习时就提出本题中两个命题的逆命题是真是假?这样可以让这些同学积极地思维.21世纪教育网
3.例题讲解
例题2 写出命题“全等三角形的面积相等”的逆命题,再判断逆命题的真假.
解:命题“全等三角形的面积相等”可写成“如果两个三角形是全等三角形,那么这两个三角形的面积相等”.它的逆命题是“如果两个三角形的面积相等,那么这两个三角形是全等三角形”.
这个逆命题是假命题.
例如,如图,但显然不全等.
【说明】通过例题的讲解要让学生注意以下几个问题:
(1)注意组织适当的语句叙述出逆命题,不能只是把原命题的条件和结论交换位置.
(2)通过举反例证明一个命题是假命题.
(3)原命题正确,而它的逆命题不一定正确.
4、反馈练习,巩固知识
一、写出下列命题的逆命题,再判断逆命题的真假:
(1)等边三角形的三个内角都等于60°.
(2)关于某一条直线对称的两个三角形全等.”
二、下列定理有没有逆定理?为什么?
(1)对顶角相等.
(2)全等三角形的对应边相等.
5、课堂小结
我们共同总结这节课的学习内容.21世纪教育网
学生活动:①命题都有两部分,__________,________.
②什么叫互逆命题,原命题、逆命题、互逆定理,逆
定理?
③如何证明一个命题是正命题或是假命题?
6、布置作业
练习册.
沪教版 (五四制)八年级上册19.3 逆命题和逆定理优秀教学作业课件ppt: 这是一份沪教版 (五四制)八年级上册19.3 逆命题和逆定理优秀教学作业课件ppt,文件包含193《逆命题和逆定理》教材配套课件pptx、193《逆命题和逆定理》作业解析版docx、193《逆命题和逆定理》作业原卷版docx等3份课件配套教学资源,其中PPT共23页, 欢迎下载使用。
初中数学沪教版 (五四制)八年级上册19.6 轨迹公开课ppt课件: 这是一份初中数学沪教版 (五四制)八年级上册19.6 轨迹公开课ppt课件,文件包含沪教版数学八上196《轨迹2》课件ppt、沪教版数学八上196《轨迹2》教案doc等2份课件配套教学资源,其中PPT共22页, 欢迎下载使用。
沪教版 (五四制)八年级上册19.6 轨迹优质课ppt课件: 这是一份沪教版 (五四制)八年级上册19.6 轨迹优质课ppt课件,文件包含沪教版数学八上196《轨迹1》课件ppt、沪教版数学八上196《轨迹1》教案doc等2份课件配套教学资源,其中PPT共19页, 欢迎下载使用。

