- 2022乐山高一下学期期末地理试题PDF版含答案 试卷 0 次下载
- 2022乐山高一下学期期末历史试题含答案 试卷 1 次下载
- 2022乐山高一下学期期末生物试题含答案 试卷 0 次下载
- 2022乐山高一下学期期末物理试题含答案 试卷 0 次下载
- 2022乐山高一下学期期末化学试题含答案 试卷 0 次下载
2022乐山高一下学期期末生物试题含解析
展开乐山市高中2024届教学质量检测
生物
一、选择题
1. 以下有关细胞分裂和生长的叙述,正确的是( )
A. 原核细胞不能通过细胞分裂增加数目
B. 无丝分裂不发生遗传物质的复制和分配
C. 人的成熟红细胞进行有丝分裂,蛙的红细胞进行无丝分裂
D. 细胞核中的遗传物质是有限的,导致细胞体积不能无限长大
2. 下列关于细胞周期的叙述正确的是( )
A. 进行分裂的细胞都存在细胞周期 B. 在一个细胞周期中,分裂期通常长于分裂间期
C. 分裂间期为分裂期进行物质准备 D. 细胞周期是指上一次分裂开始到下一次分裂结束
3. 在细胞有丝分裂过程中,以下各组之间的数量关系一定不相等的是( )
A. 染色体数目与着丝点数目
B. 染色体数目与染色单体数目
C. 核DNA分子数目与染色单体数目
D. 染色体数目与核DNA分子数目
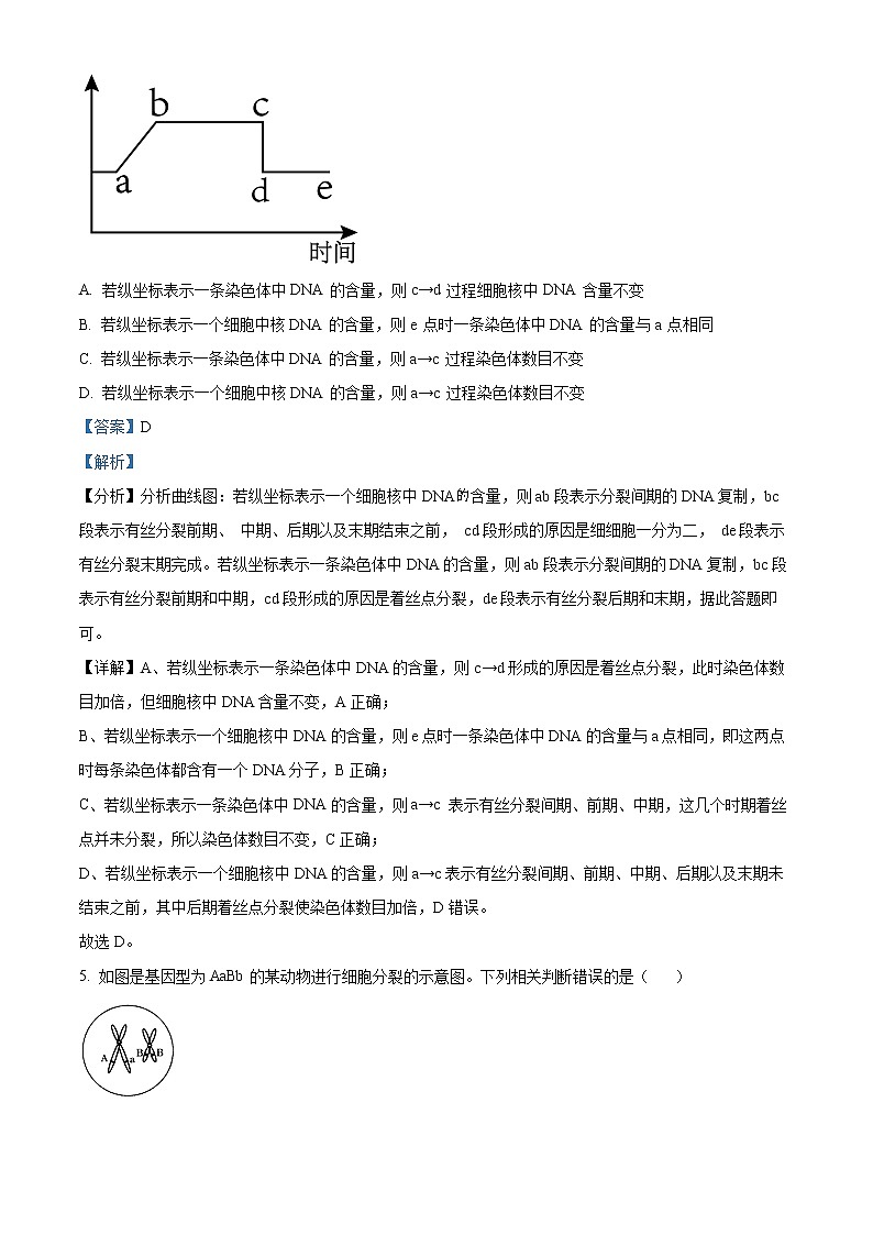
4. 如图为与有丝分裂相关的坐标曲线。下列相关说法不正确的是( )
A. 若纵坐标表示一条染色体中DNA 的含量,则c→d 过程细胞核中DNA 含量不变
B. 若纵坐标表示一个细胞中核DNA 的含量,则e 点时一条染色体中DNA 的含量与a 点相同
C. 若纵坐标表示一条染色体中DNA 的含量,则a→c 过程染色体数目不变
D. 若纵坐标表示一个细胞中核DNA 的含量,则a→c 过程染色体数目不变
5. 如图是基因型为AaBb的某动物进行细胞分裂的示意图。下列相关判断错误的是( )
A. 据图可判断此细胞可能为次级精母细胞或次级卵母细胞或第一极体
B. 姐妹染色单体所含基因的差异(图中A、a)可能是交叉互换的结果
C. 若此细胞为次级卵母细胞,则可通过分裂产生两种基因型的卵细胞
D. 由此图可推知正常情况下,该动物的体细胞内最多可含8条染色体
6. 下图表示细胞的生命历程,其中甲~辛表示相关生理过程。下列描述正确的是( )
A. 乙表示分化过程,细胞的遗传信息、组成物质都改变
B. 丙过程的发生是抑癌基因突变成原癌基因并表达的结果
C. 丁过程与基因表达的有关,只发生在胚胎发育过程中
D. 戊是不利因素影响下,细胞正常代谢受损或中断导致的
7. 美国科学家发现了一种名为RH0GD12的基因,诱导该基因在癌细胞内表达后,癌细胞会失去转移能力,从而有助于避免癌细胞在体内的扩散。该基因的作用最可能是( )
A. 控制合成一种酶,促使癌细胞衰老、凋亡
B. 控制合成一种激素,诱导癌细胞分化正常组织
C. 控制合成一种糖蛋白,增强癌细胞间的黏着性
D. 控制合成一种RNA,使癌细胞的DNA复制受阻
8. 关于人体细胞分化、衰老和凋亡的叙述,错误的的是
A. 细胞分化导致细胞种类增多
B. 效应T细胞可诱导靶细胞发生凋亡
C. 衰老细胞内染色质固缩影响DNA转录
D. 细胞凋亡是不利因素累积导致的细胞程序性死亡
9. 在豌豆杂交实验中,下列措施更能防止自花传粉的是( )
A. 开花后套袋 B. 人工传粉后套上纸袋
C. 除去未成熟花的全部雄蕊 D. 将另一植株的花粉涂在雌蕊柱头上
10. 下列有关孟德尔“一对相对性状的杂交实验”的叙述中,错误的是( )
A. 提出的问题是建立在纯合亲本杂交和F1自交基础上的
B. “作出假设”依据了摩尔根“基因在染色体上”的理论
C. 受精时,雌雄配子的结合是随机的属于“假说”内容
D. “测交实验”是对推理过程及结果进行的验证
11. 在性状分离比的模拟实验中,将甲袋子内的小球(D:d=1:1)总数增加到乙袋子内的小球总数(D:d=1:1)的10倍,之后进行上百次模拟实验,则下列说法错误的是( )
A. 甲、乙袋子分别模拟的是雄性和雌性的生殖器官
B. 该变化脱离了模拟雌雄配子随机结合的实际情况
C. 最终的模拟结果是DD:Dd:dd接近于1:2:1
D. 袋子中小球每次被抓取后要放回原袋子再进行下一次抓取
12. 下列有关基因型为 DdXBY的果蝇进行正常减数分裂和受精作用的叙述,不正确的是
A. X、Y染色体属于同源染色体,能发生联会
B. D与d、XB与Y的分离发生在减数第一次分裂后期
C. D、d与XB、Y的自由组合发生在减数第一次分裂
D. XB与XB、Y与Y的分离发生在减数第一次分裂后期
13. 鳟鱼的眼色和体色分别由两对等位基因控制。以红眼黄体鳟鱼和黑眼黑体鳟鱼为亲本,进行正交和反交,实验结果相同,如下图所示。下列叙述正确的是
A. 鳟鱼眼色性状中红色为显性性状
B. 亲本中黑眼黑体鳟鱼为隐性纯合子
C. F2黑眼黑体中纯合子的比例是1/4
D. F2中黑眼黄体鳟鱼有四种基因型
14. 果蝇的长翅(V)对残翅(v)为显性,但纯合长翅品种的幼虫在35 ℃条件下(正常温度为25 ℃)长成的成体果蝇却为残翅,这种现象称为“表型模拟”。现有一只残翅果蝇,判断它是纯合vv还是表型模拟的最佳措施是( )
A. 让该残翅果蝇与异性残翅果蝇交配,并较高温度下培养,观察后代情况
B. 让该残翅果蝇与异性残翅果蝇交配,并在正常温度下培养,观察后代情况
C. 让该残翅果蝇与异性长翅果蝇交配,并在正常温度下培养,观察后代情况
D. 让该残翅果蝇与异性长翅果蝇交配,并在较高温度下培养,观察后代情况
15. 关于减数分裂和受精作用的说法,正确的是( )
A. 卵细胞形成过程中,所有的细胞都是不均等分裂
B. 受精卵中的遗传物质来自母方的多于来自父方的
C. 精巢内精原细胞不进行有丝分裂,只进行减数分裂
D. 精子和卵细胞的受精过程与细胞间信息交流无关
16. 人类的性别决定方式为XY型,如图为其性染色体简图,据图分析,下列有关叙述不正确
A. 位于X或Y染色体上基因,其性状表现一定与性别相关联
B. 位于II-2片段上的一对等位基因控制的性状的个体基因型有5种
C. 位于II-1片段上的单基因遗传病,患者均为男性,且致病基因来自其父亲
D. 一个含有3条性染色体的XYY男性患者,是由于父方或母方在减数第二次分裂异常引起的
17. 在肺炎链球菌的转化实验中(如图),在培养有R型细菌的1、2、3、4四支试管中,依次加入从S型活细菌中提取的DNA、DNA和DNA酶、蛋白质、多糖,经过培养,检查结果发现试管内仍然有R型细菌的是( )
A. 3和4 B. 1、3和4 C. 2、3和4 D. 1、2、3和4
18. 如图亲代噬菌体已用32P标记DNA,A、C中的方框代表大肠杆菌,分别来自于锥形瓶和试管。下列有关叙述正确的是( )
A. 图中锥形瓶内的培养液要加入含32P的无机盐来培养大肠杆菌
B. 图中A少量噬菌体未侵入细菌会导致沉淀物中的放射性强度偏高
C. 上述实验不能证明DNA是遗传物质
D. 采用搅拌和离心等手段是为了使DNA和蛋白质分离
19. 下列关于生物科学研究方法的叙述中,错误的是
A. 沃森和克里克用建构模型的方法研究DNA的结构
B. 萨顿运用类比推理法提出了基因位于性染色体上
C. 赫尔希和蔡斯用放射性同位素标记法研究噬菌体的遗传物质
D. 科学家运用同位素示踪技术证明DNA以半保留的方式进行复制
20. 图表示遗传信息的传递和表达过程,下列叙述正确的是( )
A. 哺乳动物正常细胞内①②③④⑤⑥过程都可以进行
B. 普通DNA在15N的培养液中进行①过程,子一代含15N的DNA占50%
C. RNA病毒感染哺乳动物,就会发生④⑤⑥过程
D. ①②③过程均有碱基互补配对,但碱基配对方式不同
21. 在同一生物体内,下列有关叙述错误的是( )
A. 不同 DNA 分子中,可能储存有相同的遗传信息
B. 不同组织的细胞中,可能有相同的基因进行表达
C. 不同 tRNA 分子中,可能含有相同的密码子
D. 不同核糖体中,可能翻译出相同的多肽
22. 下列关于人类抗维生素D佝偻病的说法(不考虑染色体变异、基因突变),正确的是
A. 女性患者的后代中,女儿都正常,儿子都患病
B. 有一个患病女儿的正常女性,其儿子患病的概率为0
C. 表现正常的夫妇,其性染色体上可能携带该致病基因
D. 患者双亲必有一方是患者,人群中患者男性多于女性
23. 在一个人为组成的高茎豌豆种群中,纯合子与杂合子的比例是1:3,让全部高茎豌豆进行自交,则所有后代的表现型比为
A. 3:1 B. 5:1 C. 9:3:3:1 D. 13:3
24. 已知果蝇的红眼、白眼是一对相对性状,由X染色体上的一对等位基因(B、b)控制,基因型分别为XBXb与XbY的雌雄果蝇交配生育一只基因型为XBXBY的果蝇,产生该果蝇的原因可能是( )
A. 雌果蝇减数第一次分裂异常 B. 雌果蝇减数第二次分裂异常
C. 雄果蝇减数第一次分裂异常 D. 雄果蝇减数第二次分裂异常
25. 利用外源基因在受体细胞中表达,可生产人类所需要的产品。下列各项中能说明目的基因完成了在受体细胞中表达的是
A. 棉花二倍体细胞中检测到细菌抗虫基因
B. 大肠杆菌中检测到人胰岛素基因及其mRNA
C. 山羊乳腺细胞中检测到人生长激素DNA序列
D. 酵母菌细胞中提取到人干扰素蛋白
二、非选择题
26. 如图1表示某二倍体动物的一个性原细胞经减数分裂过程传递基因的情况;图2、图3分别表示该动物的性原细胞在正常分裂过程中,每条染色体上DNA数量和细胞中染色体组数变化情况。请据图回答问题:
(1)图1、2、3中,可表示有丝分裂过程的是_____。
(2)图1中,只位于图2中BC段的细胞是_____(填序号)。图3中,与图2中BC段对应的区段最可能是_____。
(3)只考虑个别染色体数目变异,形成图1中生殖细胞基因组成异常的分裂时期是_____,与之同时产生的另外三个细胞的基因组成是_____。
(4)图2中CD段的变化原因是_____。
(5)图1中,次级性母细胞含有的染色体组数是_____。
(6)如果将含有一对同源染色体的原始生殖细胞的核DNA分子用15N标记,并供给14N的原料。那么,该细胞进行减数分裂产生的4个子细胞中,核DNA只含有14N的子细胞所占的比例为_____。
27. 如图所示为某癌症患者体内细胞发生的部分生命历程。回答下列问题。
(1)图中①和②过程都有基因的表达,但细胞的生命历程却不同,根本原因是_____。
(2)据图分析,图中③过程细胞发生了哪些变化?_____(需答2点)。
(3)图中④过程发生的根本原因是基因突变,而且突变的基因数至少应有_____个。这些基因可分为两大类,即原癌基因和抑癌基因,其中原癌基因的作用是_____。
(4)端粒学说认为,在正常的细胞分裂过程中,端粒DNA序列会一截一截的缩短。当细胞分裂次数达到一定后,端粒内侧的正常基因DNA序列受到损伤而使细胞停止分裂,导致细胞走向衰老和凋亡。由此推测,与正常细胞相比,癌细胞能无限增殖而不衰老凋亡的原因可能是_____。
28. CuSO4常用于纺织品媒染、农业杀虫以及饲料添加剂等,铜是一种重金属污染物,对细胞有丝分裂影响较大。科研人员以有丝分裂指数(有丝分裂指数=分裂期细胞数/观察细胞总数×100%)为指标,探究CuSO4对蚕豆根尖细胞有丝分裂的影响:
材料用具:蚕豆种子若干,蒸馏水,质量分数分别为0.05g/mL、0.10g/mL、0.20g/mL的CuSO4溶液,卡诺氏液,95%酒精,15%的盐酸,石炭酸,光学显微镜、载玻片,冰箱等。
(1)完善下列实验步骤:
①根尖培养:选取籽粒饱满、大小一致的蚕豆种子在蒸馏水中浸泡1天,置于17℃的培养箱中生根。
②分组处理:将蚕豆均分成四组,对照组蚕豆移入添加适量蒸馏水的培养皿中,其他组分别移入添加等量且的质量分数分别为0.05g/mL、0.10g/mL,0.20g/mL的CuSO4溶液培养皿中,继续培养。
③根尖固定:于24h、48h后,分别剪取0.5~1.0cm长度的根尖,放入_____(溶液)中2~3天(教材是0.5~1小时),以达到固定细胞形态的目的,然后用95%的酒精冲洗2次。
④装片制作:制作流程依次为_____。
⑤镜检及统计:调节显微镜的放大倍数,使视野中同时看到约50个分生区细胞(该区细胞的特点为_____),从而构成一组观察样本,判断每个细胞所处的具体时期,统计并计算该组细胞的_____。
(2)本实验所用材料中的石炭酸可以将染色体染成深色,据此可知,该染色剂是一种_____(填“酸性”或“碱性”或“中性”)染料。若实验中统计了600个细胞,处于M期的细胞数为30个,一个细胞周期总时间为20小时,则细胞完成分裂间期需要_____小时。
(3)结果与结论:部分实验结果如下表所示
处理 | CuSO4浓度(mol/L) | 0.00 | 0.05 | 0.10 | 0.20 | ||||
实验结果 | 时间(h) | 24 | 48 | 24 | 48 | 24 | 48 | 24 | 48 |
有丝分裂指数/% | 6.97 | 7.51 | 6.46 | 6.28 | 5.84 | 5.44 | 4.73 | 4.27 | |
据表分析,该实验的自变量是_____。
29. 某自花传粉的植物,花的颜色由两对基因(A和a,B和b)控制,其遗传符合自由组合定律。其中A基因控制红色素合成,B基因控制紫色素合成,当两种色素同时合成时,花色表现为品红花,两种色素都不能合成时,花色表现为白花。科研小组做了甲、乙两组人工杂交实验,结果如下。请回答:
甲:品红花×白花→F1:品红花、红花
乙:品红花×紫花→F1:品红花、红花、紫花、白花
(1)甲组品红花亲本和F1中品红花个体的基因型分别是__________和__________。
(2)乙组紫花亲本的基因型是__________,F1中品红花、红花、紫花、白花的比例是____________________。
(3)欲判断乙组F1中某品红花植株的基因型,请你为该科研小组设计一个最简便的实验方案,并预测实验结果、结论:
让该品红花植株自交,观察并统计后代的表现型及比例。
①若子代中品红花比例为___________,则该品红花植株基因型为__________;
②若子代中品红花比例为___________,则该品红花植株基因型为__________。
30. 如图表示真核细胞内遗传信息表达的过程,根据所学的生物学知识回答:
(1)图1中以④为模板合成⑤物质的过程称为_________,核糖体在信使RNA上相对运动方向是____________;若合成⑤时到图中UCU决定的氨基酸后就结束,则终止合成的密码子是_______________。
(2)图2中方框内所示结构是_______的一部分。
(3)图1显示的遗传信息的流向是___________________________________。
2022西宁高一下学期期末生物试题含解析: 这是一份2022西宁高一下学期期末生物试题含解析,文件包含青海省西宁市2021-2022学年高一下学期期末生物试题含解析docx、青海省西宁市2021-2022学年高一下学期期末生物试题无答案docx等2份试卷配套教学资源,其中试卷共29页, 欢迎下载使用。
2022商洛高一下学期期末生物试题含解析: 这是一份2022商洛高一下学期期末生物试题含解析,文件包含陕西省商洛市2021-2022学年高一第二学期期末教学质量检测生物试题含解析docx、陕西省商洛市2021-2022学年高一第二学期期末教学质量检测生物试题无答案docx等2份试卷配套教学资源,其中试卷共28页, 欢迎下载使用。
2022乐山高一下学期期末生物试题含答案: 这是一份2022乐山高一下学期期末生物试题含答案,共12页。试卷主要包含了选择题,非选择题等内容,欢迎下载使用。

