2023年陕西省西安市雁塔区高新唐南中学中考物理三模试题(含答案)
展开2023年陕西省西安市雁塔区高新唐南中学中考物理三模试卷
一、选择题(共10小题,每小题2分,计20分。每小题只有一个选项是符合题意的)
1.(2分)“千年古都,常来长安”如图是西安大雁塔广场的夜景,炫丽的灯光使古朴的大雁塔焕发出历史与现代交融的独特魅力,今年春节期间吸引全国各地的游客前来大雁塔观光旅游。下列说法正确的是( )
A.人们看到的光束是光源
B.大雁塔在水中的倒影是光的折射形成的
C.人们看到五颜六色的光是光的色散现象
D.在金黄色灯光照射下,人们看到金碧辉煌的大雁塔是因为大雁塔反射金黄色的光
2.(2分)中国和尼泊尔共同宣布珠穆朗玛峰最新高度为8848.86m。珠峰高度测量登山队克服重重困难成功登顶,实现我国专业测绘人员首次登珠测高。关于登山过程中涉及的理知识,下列解释正确的是( )
A.珠峰山顶气压较低,水的沸点较高
B.在山顶上不能大声叫喊,避免声音传递信息引发雪崩
C.队员戴上防护面罩和眼镜,以避免白雪反射的强紫外线灼伤面部皮肤和眼睛
D.山顶的积雪在﹣13℃情况下减少,是因为雪融化了
3.(2分)学习了“能源与可持续发展”内容后,同学们就利用和开发能源问题展开了热烈讨论,提出了如下几条建议和设想,其中永远做不到的是( )
A.尽快研究开发利用太阳能
B.研究如何使煤充分燃烧以减少热量损失的措施
C.研究一种既可以不消耗能源,又能不断对外做功的机器
D.用超导体送电,减少输电过程中能量损失,提高输电效率
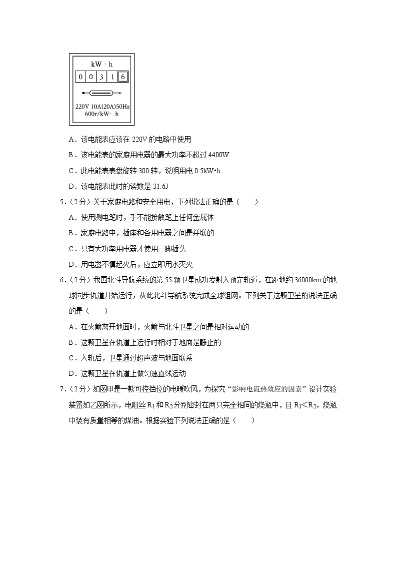
4.(2分)如图是我校配电室的一个电能表,请同学们根据电能表上的参数,选出错误的选项是( )
A.该电能表应该在220V的电路中使用
B.该电能表的家庭用电器的最大功率不超过4400W
C.此电能表表盘旋转300转,说明用电0.5kW•h
D.该电能表此时的读数是31.6J
5.(2分)关于家庭电路和安全用电,下列说法正确的是( )
A.使用测电笔时,手不能接触笔上任何金属体
B.家庭电路中,插座和各用电器之间是并联的
C.只有大功率用电器才使用三脚插头
D.用电器不慎起火后,应立即用水灭火
6.(2分)我国北斗导航系统的第55颗卫星成功发射入预定轨道,在距地约36000km的地球同步轨道开始运行,从此北斗导航系统完成全球组网。下列关于这颗卫星的说法正确的是( )
A.在火箭离开地面时,火箭与北斗卫星之间是相对运动的
B.这颗卫星在轨道上运行时相对于地面是静止的
C.入轨后,卫星通过超声波与地面联系
D.这颗卫星在轨道上做匀速直线运动
7.(2分)如图甲是一款可控挡位的电暖吹风,为探究“影响电流热效应的因素”设计实验装置如乙图所示,电阻丝R1和R2分别密封在两只完全相同的烧瓶中,且R1<R2,烧瓶中装有质量相等的煤油。根据实验下列说法正确的是( )
A.该装置用来探究电流热效应与电流大小的关系
B.闭合开关后,装R1电阻丝的烧瓶中温度计示数上升较快
C.实验中,通过温度计示数的变化来比较电阻丝产生热量的多少
D.此实验烧瓶中用水实验更好,原因是水温度变化明显
8.(2分)2022年9月,第十四届全运会水上项目在陕西杨凌水上管理中心举行。以下是赛艇项目的现场,运动员喊着号子有节奏地划桨。下列说法正确的是( )
A.运动员向后划水,赛艇向前行驶,说明力的作用是相互的
B.赛艇冲过终点不能立即停下来是因为受到惯性的作用
C.赛艇在运动过程中一直做匀速直线运动
D.运动员使用的船桨是省力杠杆
9.(2分)如图是无线门铃发射器,它不需要安装电池。发射器内部提供电能的部件是由位置固定的永磁体和可以左右滑动的绕有线圈的铁芯组成,当按下门铃按钮时就会推动铁芯向左运动,松手后弹簧又将铁芯向右弹回。下列实验中和门铃提供电能的部件工作原理相同的是( )
A.
B.
C.
D.
10.(2分)如图甲所示的电路中,R1为定值电阻,R2为滑动变阻器,电源电压不变。闭合开关S后,滑片P从a端移动到b端,电流表示数I与电压数示数U的变化关系如图乙所示。则下列说法正确的是( )
A.电源电压为4V
B.R1的阻值为6Ω
C.电路的功率变化范围为2.4W~7.2W
D.当滑动变阻器滑片在中点时,通电1min,电阻R1产生的热量是96J
二、填空题(共8小题,每小题3分,满分22分)
11.(3分)回民街“老邢家”胡辣汤是各地游客争相打卡的小吃店。店员洪亮的吆喝声是通过 传到人们耳中的,小吃店内弥漫着胡辣汤的香味属于 现象,刚出锅的胡辣汤热气騰腾,汤的香气更加浓郁,人们看到热气腾腾的“白气”是因为 现象(填物态变化)。
12.(3分)2020年12月我国自主研制的嫦娥5号成功在月球采集土壤样本,并带回地球。相比取样前,取样后的嫦娥5号对月球表面的压强 (选填“变大”、“变小”或“不变”)。嫦娥五号用来钻探取样的钻头需要具备较大的 (填物理属性)。当嫦娥5号飞行器,从月球上发射升空时,它的喷气发动机是将内能转化为了 能。
13.(3分)陕西西凤酒古称秦酒、柳林酒,为中国四大名酒之一,它的包装盒上标明容量500mL这种酒的密度是0.9g/cm3,则它装满酒时酒的质量为 g;包装盒还有酒精“50%vo1”的字样,查阅资料酒精度的含义是“表示酒中含酒精的体积百分比”,譬如这种酒精度“50%vol”的酒,表示100mL的酒中有酒精50mL,如果是同品牌的酒,酒精度“53%vol”的酒密度要比“50%vol”的酒 (选填“大”或“小”)。(ρ水=1g/cm3)虽说食用酒精是粮食发酵而成,但酒的安全饮用量为“0”,百害而无一益,尤其是青少年。
14.(3分)如图所示,为了把两件相同货物搬运到汽车上,工人用相同材质的木板搭建了AB、CD两个斜面,将一件货物从斜面AB的底端匀速推到顶端,另一件货物从斜面CD的底端以相同的速度匀速推到顶端。两次搬运过程中,克服货物重力做功功率 (填“相等”或“不相等”)。若货物的质量为100kg,D到水平地面的高度为2m,CD的长度为4m,沿CD的推力为625N,则克服重力做功为 J,斜面机械效率为 。
15.(3分)2023年2月3日,中国某民用飞艇由于不可控因素飘到美国上空,被美国炒作为“间谍气球”,原来这是一个用于气象等科研的飞艇,在西风带影响下,偏离了预定轨道,随着气流飘到了美国,应该是“纯属意外”。充满氦气的气象探测气球携带探空仪(体积不计),在高空测量时,当气球随季风某短时间水平匀速运动时,此时浮力 重力(选填“大于”“等于”或“小于”),工作完毕后释放部分氦气,气球体积缩小,所受浮力随之 (选填“变大”“变小”或“不变”),气球下落,此时排开空气的体积约为2×105m3,则此时受到的浮力为 N。(ρ空气=l.3kg/m3)
16.(3分)飞机上高精度GPS系统利用了 飞机实时定位,该波在真空中的传播速度 (选填“大于”“等于”或“小于”)光速;该波的传播 (选填“需要”或“不需要”)介质。如图,将手机放在密闭的塑料容器中,能正常接收到呼叫信号,放在密闭的金属容器中,不能接收到呼叫信号,说明 (选填“塑料容器”或“金属容器”)对该波有屏蔽作用。
17.(2分)如图甲所示,小明看到被霓虹灯妆点的唐河老大桥倒映在河面上,构成一幅美轮美奂的画面。请在图乙中画出小明看到水中的一只霓虹灯的光路图。
18.(2分)如图所示是小明家夹被子时使用的夹子,当手捏D点时,夹子张开,塑料夹子上的钢圈给夹子一个压力,夹子相当于两个杠杆的组合。请画出杠杆ABCD在D点受到动力F的力臂L和B点受到钢圈产生的阻力F2的示意图。
三、实验与探究题(共4小题,计22分)
19.(4分)根据图中提供的信息回答下列各题:
(1)如图甲所示,对饮料的吸管吹气发出声音,吸管被剪越短,音调越 。
(2)如图乙所示,温度计此时的示数为 ℃。
(3)小茗同学手拿一个条形磁铁靠近另一个悬挂着的条形磁铁,如图丙所示,它们靠近时互相吸引,这个现象说明 相互吸引。
(4)2020年6月,我国大部分地区可看到了日食的景象,图丁为陕西地区观测到的日食照片。日食属于光的 现象。
20.(6分)如图﹣1所示,人眼的功能类似于照相机。学习了凸透镜成像规律后,小明对人眼和照相机如何成清晰的像,进行了进一步研究。
(1)人眼结构中,视网膜到晶状体的距离不变,相当于“探究凸透镜成像规律”实验中, 到凸透镜的距离不变,能否看清远近不同的物体,可能与晶状体的焦距有关;使用变焦照相机拍照,能否得到清晰的像,可能同时与焦距和像距有关。于是他用图﹣2装置进行探究。
(2)实验前,调节“F”光源和光屏的中心在凸透镜的主光轴上,是为了使像呈现在 。
(3)实验主要步骤:①保持光屏到凸透镜的距离不变,换上不同焦距的凸透镜,调节“F”光源到凸透镜的距离,直到光屏上成清晰的像,分别记录焦距、物距和像的高度。
②保持 到凸透镜的距离不变,换上不同焦距的凸透镜,调节光屏到凸透镜的距离,直到光屏上成清晰的像,分别记录焦距、像距和像的高度。
(4)实验数据如下表所示:
物体的高度H=5.0cm
实验序号
物距u/cm
像距v/cm
焦距f/cm
像的高度h/cm
1
17.1
15.0
8.0
4.4
2
30.0
15.0
10.0
2.5
3
60.0
15.0
12.0
1.3
4
25.0
11.8
8.0
2.4
5
25.0
16.7
10.0
3.3
6
25.0
23.1
12.0
4.6
①分析 三组数据可知:当像距不变时,物距变大,要成清晰的像,凸透镜焦距要变大。
②分析4、5、6三组数据可知:当物距不变时,凸透镜焦距越 ,像距越大,像也越大。
根据以上探究可知:人眼是通过调节晶状体焦距来看清远近不同物体的:用变焦照相机在同一位置拍摄同一物体时,是通过同时调节焦距和像距,使物体成大小不同的清晰的像。
(5)实验结束后,小明和同学们进行了如下交流:
①人长时间看近处物体,眼睛容易疲劳。学习较长时间后,建议同学们适当远眺,使睫状体放松,晶状体变 (选填“厚”或“薄”),焦距变大,舒缓眼疲劳,保护眼睛。
②用变焦相机拍完西安钟楼的全景后,要在原地把钟楼上的钟拍得更大一些,应该把照相机的镜头 (选填“向前伸”或“往后缩”)同时增大焦距。
21.(7分)电热膜是一种新型的电加热器件,如图甲所示是一种常见的电热膜。电热膜是在绝缘的聚酯薄膜表面,经过特殊工艺加工形成的一条条薄的导电墨线,导电墨线两端与金属导线相连,形成网状结构,其内部结构如图乙所示。
电热膜通电工作时没有发红、炽热或发光现象的产生。它与被加热的物体直接接触,产生的热量很快传给被加热物体,所以电热膜本身的温度并不太高,不易氧化,使用寿命长。
(1)电热膜取暖器工作时,室内空气温度升高是通过 方式增加空气内能的。
(2)在制造电热膜时,不会出现厚度不均匀引起过热的现象。而是导电墨线的电阻随温度升高而 ,如图丙所示,与普通电取暖器相比,电热膜取暖器温度升高时发热功率 (选填“增大”“减小”或“不变”)。
(3)某根导电墨线的局部导电材料脱落,如图丁中A部分,这根导电墨线的电阻会 (选填“增大”“减小”或“不变”)
(4)将图戊中一块电热膜接入电路,导电墨线的连接方式是 ,正常工作时金属导线中A、B处电流分别为IA和IB,则IA IB(选填“>”“<”或“=”)。
(5)市售电热膜的额定电压为220V,房间取暖电热膜功率为220W每平方米,某家庭装修时考虑用电热膜为房间进行取暖,若铺设面积为15m2,则通电正常工作2h消耗的电能为 kW•h。
22.(5分)如图甲是风能、光能互补路灯。它是由太阳能电池板、小型风力发电机各自给24V蓄电池充电,LED(发光二极管)灯照明,照明灯由图乙所示装置控制通断。
(1)如表是亮度相当的两种灯的相关数据。要使该路灯总发光效果相当于1200W白炽灯,它应由 只LED灯 联而成。这种灯优点是 (写一点即可)。
一只LED灯
一只白炽灯
额定电压
24V
220V
额定功率
12W
100W
(2)当风速为5m/s时,风力发电机的输出功率为40W,在这种风速下,持续光照10h,蓄电池的电能增加了5.76×106J,在这个过程中太阳能电池板发电的平均输出功率是 W。
(3)对于风光互补路灯上的风力发电机和太阳能电池板,下列说法正确的是 。
A.当无风时,风力发电机和太阳能电池板均没有内能
B.当夜晚气温为0℃时,风力发电机和太阳能电池板均没有内能
C.白天,太阳能电池板产生的电能转化成化学能储存在蓄电池里
D.夜晚有风时,风力发电产生的电能储存在蓄电池里
四、综合题(共2小题,计16分)
23.(8分)西安已成为比亚迪的北方总部基地,如图为BYD的一款“宋”的燃油汽车,该汽车在平直路面上以75km/h的速度匀速行驶1h的过程中,消耗了5kg汽油,汽油燃烧释放能量的40%随废气通过热电转换装置。如图所示,汽油热值近似取q=5×107J/kg,设汽油在气缸内完全燃烧。
(1)若该汽油机的飞轮每分钟转2400圈,则它每秒钟对外做功 次,在设计制造时,汽缸外有一个“水套”,利用水吸热降低汽缸温度,这是利用了水 性质;
(2)若上述过程中汽油燃烧释放能量的30%用来驱动汽车行驶,求汽车所受的阻力f;
(3)研究表明新材料的出现可将热电转换装置的效率大幅提高到15%,据此计算,上述过程中随废气排放的能量通过转换装置后可获得多少电能?
24.(8分)有一种“闯红灯违法证据模拟记录器”如图甲所示,其控制电路工作原理为:当光控开关接收到红光时,开关自动闭合,且当压敏电阻受到车的压力,它的阻值变化(变化规律图像如图乙所示)引起电流变化达到一定值时,电磁继电器的衔铁就被吸下,工作电路中的电控照相机工作拍摄违规车辆;光控开关未受到红光照射自动断开,衔铁没有被吸引,工作电路中的指示灯发光。已知控制电路电压为12V,电磁继电器线圈电阻为10Ω,当控制电路中电流大于或等于0.12A时,衔铁被吸引到电磁铁上,g取10N/kg。
(1)用表示电控照相机,在图甲虚线框内画出照相机及指示灯。
(2)水平地面上,质量大于或等于多少千克的车辆违规时会被拍照记录?
(3)一辆汽车违规闯红灯时,线圈的功率为0.9W,此时压敏电阻的阻值是多少?
2023年陕西省西安市雁塔区高新唐南中学中考物理三模试卷
参考答案与试题解析
一、选择题(共10小题,每小题2分,计20分。每小题只有一个选项是符合题意的)
1.【解答】解:A、夜空中的光束是光经传播介质反射形成的,不是光源,故A错误;
B、大雁塔在水中的倒影属于平面镜成像,是由于光的反射形成的正立的虚像,故B错误;
C、彩灯发出五颜六色的光是由于光源发出的光是五颜六色的,不是白光色散形成的,故C错误;
D、大雁塔是不透明的,在金黄色灯光照射下,大雁塔因为反射金黄色的光,所以看起来是金碧辉煌,故D正确。
故选:D。
2.【解答】解:A、海拔越高,气压越低,沸点越低,故A错误;
B、声音能传递能量,在山顶大声喊叫,声音会使雪振动产生雪崩,故B错误;
C、紫外线经雪反射会照射到人的皮肤上,紫外线会灼伤面部皮肤和眼睛,故C正确;
D、山顶的积雪在﹣13℃情况下减少,是因为雪发生了升华现象,故D错误。
故选:C。
3.【解答】解:A、太阳能是取之不尽的能源,开发和利用好太阳能是解决能源问题的重要环节,说法正确,不符合题意;
B、煤炭资源有限,所以使煤充分燃烧以减少热量损失的措施是可行且必须的,说法正确,不符合题意;
C、自然界中的能量是守恒的,没有永动机,说法错误,符合题意;
D、输电过程要损耗部分电能,如果利用超导体送电,可以减少输电过程中能量损失,提高输电效率,说法正确,不符合题意;
故选:C。
4.【解答】解:A、“220V”表示电能表应该在220V的电路中使用,故A正确;
B、“10(20)A”表示电能表标定电流为10A,电能表允许通过的最大电流是20A;
由P=UI可得,该电能表的家庭用电器的最大功率:P大=220V×20A=4400W,故B正确;
C、“600r/(kW•h)”表示电路中的用电器,每消耗1kW•h的电能,电能表的转盘转600r;
所以此电能表表盘旋转300转,用电器消耗的电能:W==0.5kW•h,故C正确;
D、该电能表示数的单位是kW•h,所以该电能表此时的读数是31.6kW•h,故D错误。
故选:D。
5.【解答】解:
A、使用测电笔时,手不能接触笔尖金属体,但要接触笔尾金属体,故A错误;
B、家庭电路中,插座和各用电器在工作时互不影响,则它们之间是并联的,故B正确;
C、带金属外壳的用电器应该使用三孔插座,可以防止因漏电而发生触电事故,故C错误;
D、用电器起火时,必须先切断电源,再救火,千万不要立即用水灭火,因为水是导体,容易发生触电事故,故D错误。
故选:B。
6.【解答】解:A、在火箭离开地面时,火箭与北斗卫星之间的位置不变,是静止的。故A错误;
B、这颗卫星在距地约36000km的地球同步轨道开始运行时相对于地面是静止的,故B正确;
C、入轨后,卫星通过电磁波与地面联系,故C错误;
D、这颗卫星在轨道上做曲线运动,故D错误。
故选:B。
7.【解答】解:A、由图可知,两电阻丝串联,电流相同,通电时间也相同,但电阻不同,故该实验探究的是电流产生的热量与电阻的关系,故A错误;
B、由焦耳定律Q=I2Rt可知,电流和通电时间相同时,电阻越大,放出的热量越多,由于R1<R2,故R2放出的热量多,装R2电阻丝的烧瓶中温度计的示数上升较快,故B错误;
C、通电后电流通过电阻丝做功,产生热量使煤油的温度升高,通过观察温度计的示数的变化来判断电流产生的热量的多少,故C正确;
D、水的比热容大,吸收相同的热量,水的温度变化量较小,变化不明显,故D错误。
故选:C。
8.【解答】解:A、因为物体间力的作用是相互的,所以赛艇时,运动员向后划水,赛艇向前行驶,故A正确;
B、跳远运动员起跳前助跑是利用了自身的惯性,但不能说受到惯性,故B错误;
C、赛艇在运动过程中,速度的大小和方向会发生变化,不做匀速直线运动,故C错误,
D、船桨在使用过程中,动力臂小于阻力臂,是费力杠杆,但省距离,故D错误。
故选:A。
9.【解答】解:当按下门铃按钮时就会推动铁芯向左运动,此时线圈在磁场中做切割磁感线运动,会产生感应电流,为门铃提供电能,则该部件的工作原理是电磁感应现象;
A、该图是奥斯特实验,说明电流周围存在磁场,故A不符合题意;
B、图中部件是通电螺线管,其工作原理是电流的磁效应,故B不符合题意;
C、图中有电源,通电导体在磁场中受力的作用而运动,故C不符合题意;
D、图中导体在在磁场中做切割磁感线运动时,会产生感应电流,是电磁感应现象,故D符合题意。
故选:D。
10.【解答】解:AB、由图甲可知,R1、R2串联,电压表测量R2两端的电压,电流表测量电路中的电流;
当滑片P处于a端时,滑动变阻器R2接入电路中的电阻为零,电压表被短路,电路中只有电阻R1工作,根据图乙知,此时电路中的电流为:I1=1.2A,
由I=可知,电源电压为:U=I1R1=1.2A×R1……①
当滑片P处于b端时,滑动变阻器R2接入电路中的电阻最大,电路中的电流最小,由图乙可知,此时电路中的电流为:I2=0.4A,滑动变阻器R2两端电压为:U2=4V,
由I=可知,电源电压:U=I2R1+U2……②
联立①②式解得,U=6V,R1=5Ω,故AB错误;
C、当滑片P从a端移动到b端时,根据图乙知,电路中电流值的变化范围为0.4A~1.2A,
则电路中电功率的最小值为:Pmin=UImin=6V×0.4A=2.4W,
电路中电功率的最大值为:Pmax=UImax=6V×1.2=7.2W,
所以,电路中电功率的变化范围为2.4W~7.2W,故C正确;
D、由图乙可知,当滑动变阻器接入电路中的阻值最大时,两端的电压为4V时,通过电路中的电流为0.4A,
由I=可知,滑动变阻器的最大阻值:R2大===10Ω,
当滑动变阻器滑片在中点时,滑动变阻器接入电路中的阻值R2=5Ω,
根据串联电路的电阻特点可知,此时电路中的总电阻:R=R1+R2=5Ω+5Ω=10Ω,
此时电路中的电流:I===0.6A,
通电1min,电阻R1产生的热量:Q=I2R1t=(0.6A)2×5Ω×1×60s=108J,故D错误。
故选:C。
二、填空题(共8小题,每小题3分,满分22分)
11.【解答】解:(1)声音能在固体、液体、气体中传播。店员洪亮的吆喝声是通过空气传到人们耳中的;
(2)小吃店内弥漫着胡辣汤的香味,是胡辣汤的香味分子进入空气,发生了扩散现象,扩散现象说明分子在永不停息地做无规则运动;
(3)人们看到热气腾腾的“白气”是是水蒸气遇冷液化成的小水滴,是液化现象。
故答案为:空气;扩散;液化。
12.【解答】解:(1)相比取样前,嫦娥5号对月球表面的压力增大,受力面积不变,所以取样后的嫦娥5号对月球表面的压强变大;
(2)嫦娥五号用来钻探取样的钻头需要具备较大的硬度;
(3)喷气发动机工作时,是将内能转化为了机械能。
故答案为:变大;硬度;机械。
13.【解答】解:已知某品牌酒的体积V=500mL=500cm3,ρ=0.9g/cm3,则该品牌酒的质量m=ρV=0.9g/cm3×500cm3=450g;
根据酒精度“50%vol”的含义可知,该品牌酒中含水V水=500cm3×50%=250cm3,含酒精V酒精=V﹣V水=500cm3﹣250cm3=250cm3,则酒精的密度为ρ酒精==0.8g/cm3;
酒精度“53%vol”的同品牌酒,含酒精的体积为V′酒精=500cm3×53%=265cm3,则酒精的质量m′酒精=ρ酒精V′酒精=0.8g/cm3×265cm3=212g;
含水的体积V′水=500cm3﹣265cm3=235cm3,则含水的质量m′水=ρ水V′水=1g/cm3×235cm3=235g;
则该酒的密度ρ′==0.894g/cm3<0.9g/cm3,即酒精度“53%vol”的密度要比“50%vol”的小。
故答案为:450;小。
14.【解答】解:
(1)由W=Gh可知,两次搬运G与h均相等,所以两次工人克服货物重力做的功相等;CD的长度大于AB的长度,两次搬运的速度相同,由t=可知,所用时间不相等;做功大小相等、做功时间相等,由P=可知,沿两个斜面推货物,工人克服货物重力做功的功率不相等;
(2)货物重力G=mg=100kg×10N/kg=1000N,
克服重力做的有用功:
W有用=Gh=1000N×2m=2000J;
推力做的总功:
W总=Fs=625N×4m=2500J;
斜面的机械效率:
η==×100%=80%。
故答案为:不相等;2000;80%。
15.【解答】解:(1)气球随季风某短时间水平匀速运动时,处于平衡状态,气球受到的浮力和重力是一对平衡力,大小相等,则此时浮力等于重力;
(2)工作完毕后释放部分氢气,气球体积缩小,排开空气的体积减小,由F浮=ρ空气gV排可知,气球所受浮力随之变小;
(3)气球下落,此时排开空气的体积约为2×105m3,则此时受到的浮力为:
F浮=ρ空气gV排=1.3kg/m3×10N/kg×2×105m3=2.6×106N。
故答案为:等于;变小;2.6×106。
16.【解答】解:飞机上高精度GPS系统可对飞机实时定位,该系统定位时利用了电磁波;电磁波在真空中的传播速度为3×108m/s。电磁波的传播不需要介质,在真空中可以传播,在介质中也可以传播。
将手机放在密闭的塑料容器中能正常接收到呼叫信号,放在密闭的金属容器中不能接收到呼叫信号,说明金属容器对电磁波有屏蔽作用。
故答案为:电磁波;3×108;不需要;金属容器。
17.【解答】解:先作出霓虹灯在平面镜中的对称点﹣像点,再连接像点与人眼与平面镜交于点O,此交点O为入射点,连接霓虹灯与入射点O并标出光的传播方向为入射光线,连接入射点O与人眼并标出光的传播方向为反射光线,如图:
18.【解答】解:原图中钢圈不明显,示意图如下(仅供理解):
在杠杆ABCD中,C点为支点,从C点作动力F作用线的垂线段,垂线段的长即为动力臂L;
阻力作用点在B,根据生活常识可知,钢圈给夹子的阻力(压力)方向向左下方,连接BC,然后垂直于BC作出阻力F2的示意图,如图所示:
三、实验与探究题(共4小题,计22分)
19.【解答】解:(1)对着管口吹气时,管内的空气柱振动发出声音,管的长度越短,筒内的空气柱越短,振动时频率就越快,发出声音的音调越高;
(2)由图知,温度计上0℃至10℃之间有10个小格,所以一个小格代表的温度是1℃,即此温度计的分度值为1℃,20在10的下面,说明温度低于0℃,因此该温度计的示数是﹣15℃;
(3)手拿一个条形磁铁靠近另一个悬挂着的条形磁铁,它们互相吸引而靠近,这说明异名磁极相互吸引;
(4)因为光是沿直线传播的。当月球转到太阳和地球之间并且三者在一条直线上时,月球挡住了太阳照射在地球上的光线,地球处在月球的影子里,这就形成了日食。
故答案为:(1)高;(2)﹣15;(3)异名磁极;(4)直线传播。
20.【解答】解:(1)人眼结构中,晶状体相当于凸透镜,视网膜相当光屏,视网膜到晶状体的距离不变,相当于“探究凸透镜成像规律”实验中,光屏到凸透镜的距离不变;
(2)实验前,调节“F”光源和光屏的中心在凸透镜的主光轴上,使三者的中心大致在同一高度,是为了使像呈现在光屏中央;
(3)②为了探究使用变焦照相机拍照得到清晰的像,可能同时与焦距和像距有关。应保持物距不变,即保持“F”光源到凸透镜的距离不变,换上不同焦距的凸透镜,调节光屏到凸透镜的距离,直到光屏上成清晰的像,分别记录焦距、像距和像的高度。
(4)①像距不变的三组实验分别是1、2、3;
②分析4、5、6三组数据可知:物距不变,像距逐渐变大,焦距也逐渐变大,像的高度也变高,说明像也变大。所以得出结论:当物距不变时,凸透镜焦距越大,像距越大,像也越大;
(5)通过实验结论,人眼长时间看近处物体,然后远眺,像距不变,物距变大,焦距也要变大,即眼睛的晶状体变薄;
相机拍完西安钟楼的全景后,要在原地把钟楼上的钟拍得更大一些,物距不变,要使像变大,则焦距要变大,而且像距也要变大,即把照相机的镜头向前伸同时增大焦距。
故答案为:(1)光屏;(2)光屏中央;(3)“F”光源;(4)1、2、3;大;(5)薄;向前伸。
21.【解答】解:(1)电热膜取暖器工作时,室内空气从取暖器吸热,是通过热传递的方式使空气内能增大;
(2)从丙图可以看出电热膜的电阻随温度升高而增大,电源电压不变,根据P=知发热功率减小;
(3)某根导电墨线的局部导电材料脱落,A部分的凹形会导致横截面积减小,电阻增大;
(4)由图可知,各条导电墨线互不影响,故墨线是并联的;
因为墨线是并联的,并联的墨线越多,电流越大,故IA<IB;
(5)由题意知,家庭装修地暖用的是220瓦每平米的电热膜,
则铺设面积为15m2电热膜的电功率:
P=15m2×220W/m2=3300W=3.3kW,
由P=得通电正常工作2小时消耗的电能:
W=Pt=3.3kW×2h=6.6kW•h。
故答案为:(1)热传递;(2)增大;减小;(3)增大;(4)并;<;(5)6.6。
22.【解答】解:(1)12W的发光二极管与100W的白炽灯泡亮度相当;所以12只发光二极管正常发光效果与1200W的白炽灯泡亮度相当,这12只发光二极管正常发光,所以它们并联。
12W的发光二极管与100W的白炽灯泡亮度相当,所以这种发光二极管电能转化成光能的效率高;同时它利用了风能和太阳能这些新能源,这些新能源非常环保。
(2)蓄电池的电能增加了5.76×106J,
由P=得,风力发电机发电为:
W电机=P电机t=40W×10×3600s=1.44×106J;
太阳能电池板发电:
W太阳能=W﹣W电机=5.76×106J﹣1.44×106J=4.32×106J;
所以发电功率:P′===120W;
(3)AB、一切物体都有内能,所以当无风时和当温为0℃时,都有内能,故AB错误;
C、白天太阳能电池板产生的电能转化成化学能储存在蓄电池里,故C正确;
D、夜晚有风时,风力发电产生的电能用来照明和储存在蓄电池里,故D错误。
故选:C。
故答案为:(1)12;并;节能、环保;(2)120;(3)C。
四、综合题(共2小题,计16分)
23.【解答】解:(1)该汽油机每分钟转2400圈,故每秒转40圈,由于汽油机飞轮每转2圈,对外做功1次,所该汽油每秒钟对外做功20次;
用水作为冷却剂,是因为水的比热容大,即相同质量的水和其他的液体相比较时,若都是升高1℃时,水能吸收的热量最多,故用水冷却效果最好。
(2)汽油放出的热量为:
Q放=mq=5kg×5×107J/kg=2.5×108J
所做的功为:
W=Q放η=2.5×108J×30%=7.5×107J
通过的距离为:
s=vt=75km/h×1h=75km=7.5×104m
牵引力为:
F===1000N;
因为汽车匀速平直行驶,牵引力与阻力是一对平衡力,大小相等,所以f=F=1000N;
(3)汽油燃烧释放能量的40%为:Q′=Qη1=2.5×108J×40%=1×108J,
转换的电能:W′=Q′η2=1×108J×15%=1.5×107J。
故答案为:(1)20;水的比热容大;(2)汽车所受的阻力f是1000N;(3)随废气排放的能量通过转换装置后可获得1.5×107J的电能。
24.【解答】解:(1)由其控制电路工作原理可知,继电器的衔铁就被吸下时拍照,衔铁没有被吸引,受控电路中的指示灯发光,所以下方虚线框接电控照相机,上方虚线框接指示灯,如下图:
;
(2)由I=可得,衔铁刚被吸下时,控制电路的总电阻:
R总===100Ω,
因串联电路中总电阻等于各分电阻之和,
所以,压敏电阻的阻值:
R=R总﹣R0=100Ω﹣10Ω=90Ω,
查图象可知,当R=90Ω时,压敏电阻所受的压力F=4000N,
由G=mg可得,车的质量:
m====400kg,水平地面上,质量大于或等于400kg的车辆违规时会被拍照记录;
(3)已知电磁继电器线圈电阻10Ω和线圈的功率为0.9W,控制电路中的电流:I===0.3A,
压敏电阻的阻值:R′=R总′﹣R0=﹣10Ω=30Ω。
答:(1)见解析;
(2)水平地面上,质量大于或等于400kg的车辆违规时会被拍照记录;
(3)此时压敏电阻的阻值是30Ω。
2023年陕西省西安市雁塔区陕西师范大学附属中学中考一模物理试题(含解析): 这是一份2023年陕西省西安市雁塔区陕西师范大学附属中学中考一模物理试题(含解析),共25页。试卷主要包含了单选题,填空题,作图题,实验题,综合题等内容,欢迎下载使用。
2023年陕西省西安市雁塔区重点中学中考物理七模试卷: 这是一份2023年陕西省西安市雁塔区重点中学中考物理七模试卷,共26页。试卷主要包含了 小明关注到长沙4等内容,欢迎下载使用。
2023年陕西省西安市高新唐南中学中考五模物理试题: 这是一份2023年陕西省西安市高新唐南中学中考五模物理试题,共6页。

