2022浙江省金丽衢十二校高三下学期(5月)第二次联考试题政治含解析
展开2023年浙江省金丽衢十二校高考政治第二次联考试卷: 这是一份2023年浙江省金丽衢十二校高考政治第二次联考试卷,共35页。
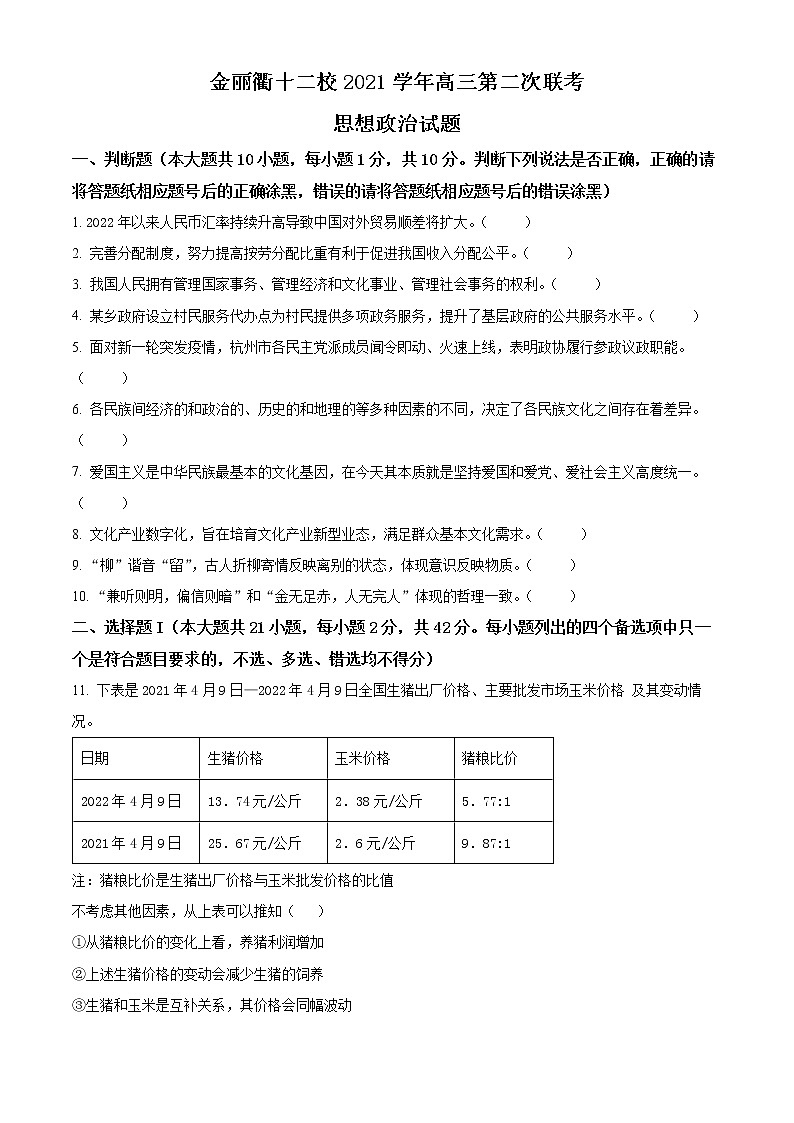
2023年浙江省金丽衢十二校高考政治第二次联考试卷: 这是一份2023年浙江省金丽衢十二校高考政治第二次联考试卷,共35页。试卷主要包含了选择题,判断题,材料题等内容,欢迎下载使用。
浙江省金丽衢十二校2023届高三下学期第二次联考政治试题 Word版含解析: 这是一份浙江省金丽衢十二校2023届高三下学期第二次联考政治试题 Word版含解析,共22页。试卷主要包含了判断题,选择题I,选择题Ⅱ,综合题等内容,欢迎下载使用。

