所属成套资源:浙江省金丽衢十二校高三下学期(5月)第二次联考及答案(九科)
浙江省金丽衢十二校高三下学期(5月)第二次联考政治含答案
展开相关试卷
这是一份2023年浙江省金丽衢十二校高考政治第二次联考试卷,共35页。
这是一份2023年浙江省金丽衢十二校高考政治第二次联考试卷,共35页。试卷主要包含了选择题,判断题,材料题等内容,欢迎下载使用。
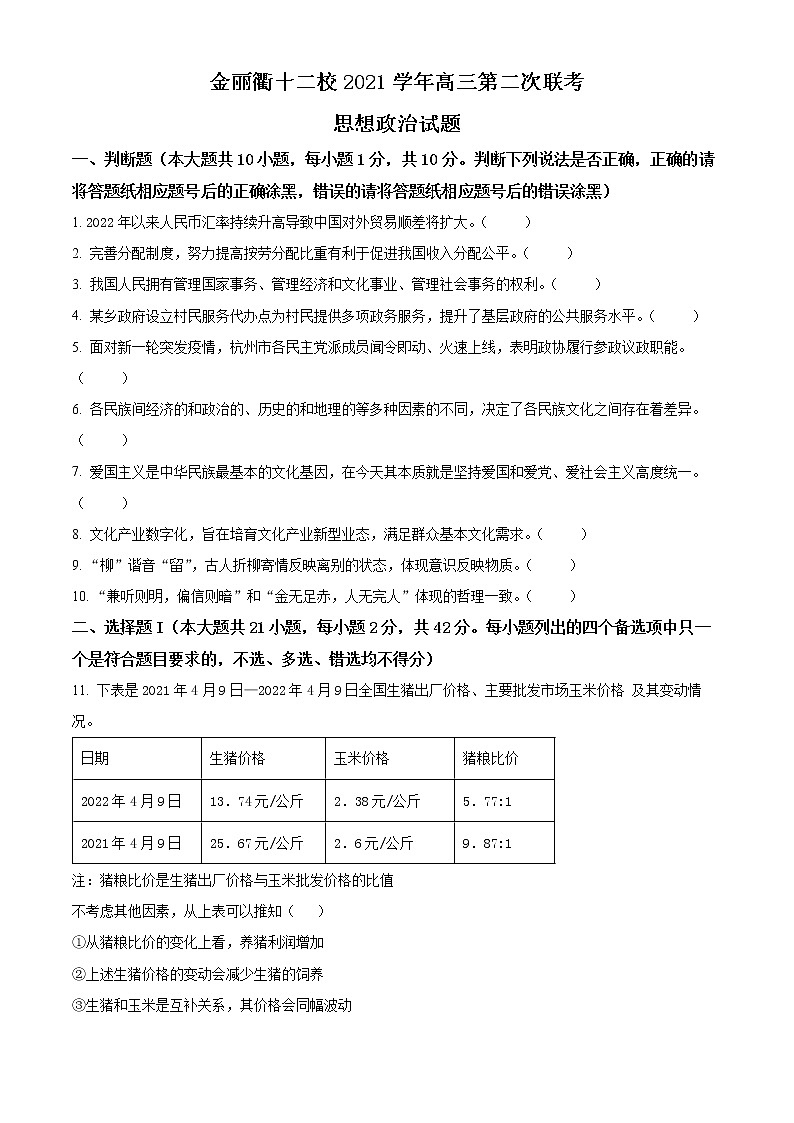
这是一份浙江省金丽衢十二校2023届高三下学期第二次联考政治试卷+答案,共8页。试卷主要包含了 《共产党宣言》指出, 强国必须强军,强军才能国安等内容,欢迎下载使用。

