所属成套资源:2023年中考物理热点·重点·难点专练(全国通用)
第17讲 欧姆定律及其应用(课件+讲义+练习)-2023年中考物理【热点·重点·难点】专练(全国通用)
展开
这是一份第17讲 欧姆定律及其应用(课件+讲义+练习)-2023年中考物理【热点·重点·难点】专练(全国通用),文件包含第17讲欧姆定律及其应用pptx、第17讲欧姆定律及其应用docx、针对练习精编第17讲欧姆定律及其应用docx等3份课件配套教学资源,其中PPT共32页, 欢迎下载使用。
2023年中考物理重难点突破
第17讲 欧姆定律及其应用
一、欧姆定律1.欧姆定律的内容:导体中的电流,跟导体两端的电压成正比,跟导体的电阻成反比。2.数学表达式:I= 。变形公式:U=IR;R= 。U-电压,单位:V;I-电流,单位:A;R-电阻,单位:Ω。3.在计算时,三个量必须是同一用电器的同一状态的三个量。【注意】不要错误的认为:电压与电流成正比;电阻与电压成正比,与电流成反比!
【重难点与突破】
2023年中考物理重难点突破
二、应用(一):测电阻1.定值电阻的测量(1)伏安法测电阻:根据欧姆定律I=U/R,变式得:R=U/I。用电压表测出电阻两端的电压,用电流表测出通过电阻的电流,再用公式R=U/I就可以求出这个电阻的阻值。这种测量电阻的方法,叫伏安法测电阻。(2)测量定值电阻的阻值的实验电路图
2023年中考物理重难点突破
(3)定值电阻在伏安曲线图像中,是一条过原点的直线,如下图的示例:(4)本实验中滑动变阻器的作用:保护电路;改变定值电阻两端的电压。(5)本实验中多次测量求平均值,目的是为了减小测量误差。
2023年中考物理重难点突破
2.灯泡电阻的测量(1)测量小灯泡的电阻的实验电路图,如下左图 (2)小灯泡电阻的伏安曲线图像如上右图的示例:(3)这里的滑动变阻器的作用:保护电路;改变小灯泡两端的电压。(4)本实验中多次测量,是为了测量小灯泡在不同电压下的电阻。
2023年中考物理重难点突破
【例1】(2022柳州)小辉学习了电学的有关知识后,做如下实验。(1)小辉利用如图甲的电路测量某定值电阻R的阻值。
2023年中考物理重难点突破
①连接实物电路时,滑动变阻器的滑片P应置于 (选填“a”或“b”)端,开关应 。②实验中,移动滑片P至某位置,若电流表和电压表示数为分别0.2A、2V,则R的阻值为 Ω。③为减小误差,改变R两端电压,多次测量电压及电流值,算出对应的电阻,最后求出电阻的 值,作为R的阻值。(2)小辉得知某热敏电阻的阻值随温度变化图像如图乙,就利用该热敏电阻制作温控报警器,报警器电路的一部分如图丙所示,电源电压为12V。当环境温度达到或超过50℃时,电压U2达到或超过9V并触发报警器(图中未画出)报警。则图中 (选填“R1”或“R2”)应使用热敏电阻,另一定值电阻的阻值为 Ω。
2023年中考物理重难点突破
【分析】(1)①为了保护电路,连接实物电路时,滑动变阻器的滑片P应置于阻值最大处,即b端,开关应断开。②根据欧姆定律I=U/R可知R的阻值为:R=U/I=2V/0.2A=10Ω。③为减小误差,改变R两端电压,多次测量电压及电流值,算出对应的电阻,最后求出电阻的平均值,作为R的阻值。
2023年中考物理重难点突破
(3)由图乙知当温度升高时,该热敏电阻阻值减小,分得电压减小,而温度高时输出电压要升高,以触发报警,所以R1为热敏电阻;由图线可知,温度为50℃时,R1=100Ω,根据串联电路电压的规律知热敏电阻R1两端的电压为:U1=U﹣U2=12V﹣9V=3V,电路中的电流为:I′=U1/I1=3V/100Ω=0.03A,定值电阻的阻值为:R2=U2/I′=9V/0.03A=300Ω。【答案】(1)①b 断开 ②10 ③平均 (2)R1 300【突破】不能对小灯泡在不同电压下的电阻求平均值!因为小灯泡灯丝的电阻随温度的升高而增大。电压越高时,电流越大,小灯泡灯丝发热越厉害。
2023年中考物理重难点突破
三、应用(二):判断电表示数的变化电路中电阻的变化或连接方式的改变,会引起电压和电流的大小的变化。所以分析电表示数的变化情况,需要通过分析电阻大小的变化结合欧姆定律进行分析。1.若果电路是串联,伏特表测定值电阻的电压:当可变电阻的阻值变大时,整个电路的电阻电大,电流变小,所以电流表示数变小;电压表示数也变小。2.若果电路是串联,伏特表测可变电阻的电压:当可变电阻的阻值变大时,整个电路的电阻电大,电流变小,所以电流表示数变小;电压表示数变大。3.若果是并联电路:伏特表示数始终不变。支路上的电流表示数变化与串联电路中的分析一样。干路上的电流表与支路的电流表同步变化。
2023年中考物理重难点突破
【例2】(2022德阳)如图所示电路,电源电压恒定不变,R大小也保持不变。当闭合开关并向左移动滑片P,关于电表的变化下列说法正确的是( )A.电压表的示数变小,电流表的示数变大 B.电压表的示数变大,电流表的示数变小 C.电压表的示数不变,电流表的示数变大 D.电压表的示数变大,电流表的示数变大
2023年中考物理重难点突破
【分析】由电路图可知:定值电阻R与滑动变阻器串联,电压表测R两端的电压,电流表测电路中的电流。向左移动滑片P时,R接入电路中的电阻变小,电路的总电阻变小,由I=U/R可知,电路中的电流变大,即电流表的示数变大,由U=IR可知,定值电阻R两端的电压变大,即电压表的示数变大。【答案】D【突破】分析电表示数变化问题,第一步是准确判断出电路的连接方式和各电表所测的是哪个用电器的什么量。第二步是按照上述分析模式进行具体分析。遇到比例问题,要分析清楚这个比例反映的是什么量:若果是定值电阻的阻值,则不会改变,若果是滑动变阻器的阻值,则根据滑动变阻器阻值的变化情况来分析即可,其它的情况依次类推,具体分析即可。
2023年中考物理重难点突破
四、应用(三):相关计算问题1.两个用电器串、并联时,在电路中的电流、电阻、电压的关系
2023年中考物理重难点突破
=
2.解题的一般步骤: (1)按照要求画出正确的电路图。判断其连接方式。(2)将已知量和待求量标注在电路图上。(3)根据上表中的计算公式灵活选用和变形使用。(4)注意要“同一用电器的同一过程(或状态)”的数据才能带入相应公式计算。
2023年中考物理重难点突破
【例3】(2022德阳)如图所示,电路的电源电压恒定不变,灯泡L标有“10V 10W”字样,R1是滑动变阻器,变阻范围为0~100Ω,定值电阻R2的阻值为40Ω。求(1)灯泡L正常发光10min消耗的电能;(2)闭合开关S2、S3,调节滑片使滑动变阻器R1连入电路的阻值为14Ω时,灯泡L恰好正常发光,电路的电源电压;(3)当同时闭合S1、S2、S3,仍然要使灯泡L正常发光,滑动变阻器R1连入电路的阻值。
2023年中考物理重难点突破
【分析】(1)灯泡L正常发光10min消耗的电能W=Pt=10W×10×60s=6000J。(2)闭合开关S2、S3,滑动变阻器和灯泡L串联接入电路,灯泡L恰好正常发光,因为串联电路电流处处相等,所以电路中的电流I=IL额=P额/U额=10W/10V=1A;电源电压U=UR+UL额=IR+UL额=1A×14Ω+10V=24V。(3)当同时闭合S1、S2、S3,R2和灯泡L并联接入电路,再与滑动变阻器串联;要使灯泡L正常发光,则R2和灯泡L两端电压都为10V,此时通过R2的电流I2=U2/R2=10V/40Ω=0.25A;通过电路的总电流I′=I2+IL额=0.25A+1A=1.25A;滑动变阻器两端电压U′=U﹣UL额=24V﹣10V=14V;滑动变阻器接入阻值R′=U′/I′=14V/1.25A=11.2Ω。【答案】(1)灯泡L正常发光10min消耗的电能是6000J;(2)闭合开关S2、S3,调节滑片使滑动变阻器R1连入电路的阻值为14Ω时,灯泡L恰好正常发光,电路的电源电压是24V;(3)当同时闭合S1、S2、S3,仍然要使灯泡L正常发光,滑动变阻器R1连入电路的阻值是11.2Ω。
2023年中考物理重难点突破
【突破】不管是开关的断开与闭合,还是滑动变阻器滑片移动引起的电路变化,我们在求解时,最关键的步骤是“化动为静”:根据变化后的结果,准确确定“静态”时的电路连接情况,使其变成一般的情况进行计算即可。多练习画等效电路图,学会灵活分析一般电路,是学好动态电路计算的关键。
2023年中考物理重难点突破
1.(2022德阳)历史上许多重大科学发现源于科学家不懈的实验探究。早在1862年,有位科学家通过大量实验探究得出了导体中电流跟电压、电阻的关系,这位科学家是( )A.焦耳 B.欧姆 C.牛顿 D.法拉第
【针对练习精编】
2023年中考物理重难点突破
B
2.(2022永州)如图所示,电源电压保持不变,闭合开关S,当滑动变阻器滑片P向左滑动的过程中,下列判断正确的是( )A.电压表示数变小 B.灯泡变亮 C.电流表示数变小 D.电压表的示数与电流表的示数的比值变小
2023年中考物理重难点突破
C
3.(2022张家界)如图所示,电源电压保持不变,R1=10Ω,当闭合开关S,滑动变阻器滑片P从a端移到b端,两电表示数变化关系用图乙中线段AB表示,则电源电压和滑动变阻器的最大值分别为( )A.6V 20Ω B.4V 20Ω C.6V 10Ω D.4V 10Ω
2023年中考物理重难点突破
A
4.(2022湘潭)如图是某二氧化碳浓度检测仪的电路原理图,R0为定值电阻,R1为气敏电阻,其阻值随二氧化碳浓度的增大而减小。电源电压不变,闭合S,当所测二氧化碳浓度增大时,下列判断正确的是( )A.电压表示数变大,电流表示数变小 B.电压表示数变小,电流表示数变小 C.电压表示数变大,电流表示数变大 D.电压表和电流表示数的比值不变
2023年中考物理重难点突破
CD
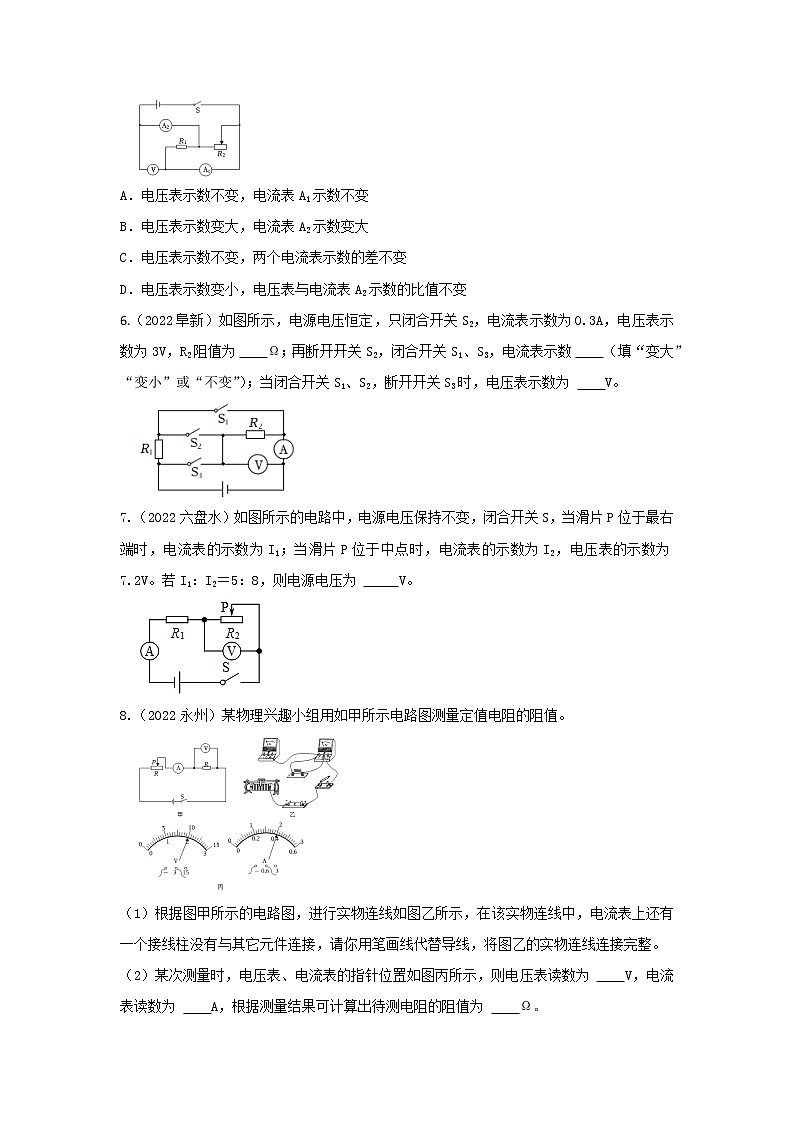
5.(2022鄂州)如图所示,电源电压不变,闭合开关S,当滑动变阻器R2的滑片由最右端向中点滑动过程中,下列说法正确的是( )A.电压表示数不变,电流表A1示数不变 B.电压表示数变大,电流表A2示数变大 C.电压表示数不变,两个电流表示数的差不变D.电压表示数变小,电压表与电流表A2示数的比值不变
2023年中考物理重难点突破
A
6.(2022阜新)如图所示,电源电压恒定,只闭合开关S2,电流表示数为0.3A,电压表示数为3V,R2阻值为 Ω;再断开开关S2,闭合开关S1、S3,电流表示数 (填“变大”“变小”或“不变”);当闭合开关S1、S2,断开开关S3时,电压表示数为 V。
2023年中考物理重难点突破
10
变大
0
7.(2022六盘水)如图所示的电路中,电源电压保持不变,闭合开关S,当滑片P位于最右端时,电流表的示数为I1;当滑片P位于中点时,电流表的示数为I2,电压表的示数为7.2V。若I1:I2=5:8,则电源电压为 V。
2023年中考物理重难点突破
12
8.(2022永州)某物理兴趣小组用如甲所示电路图测量定值电阻的阻值。(1)根据图甲所示的电路图,进行实物连线如图乙所示,在该实物连线中,电流表上还有一个接线柱没有与其它元件连接,请你用笔画线代替导线,将图乙的实物连线连接完整。
2023年中考物理重难点突破
(2)某次测量时,电压表、电流表的指针位置如图丙所示,则电压表读数为 V,电流表读数为 A,根据测量结果可计算出待测电阻的阻值为 Ω。(3)移动滑动变阻器滑片P,改变电压表和电流表的示数,根据实验测得的多组数据,求出电阻的平均值。多次测量求平均值的目的是 。A.减小实验误差 B.寻找普遍规律
2023年中考物理重难点突破
2
0.4
5
A
9.(2022湘潭)用如图所示的电路测量小灯泡的电阻,小灯泡的额定电压为2.5V。(1)用笔画线代替导线,将图1中的器材连接成完整电路;(2)连接电路后,闭合开关,灯泡不亮,电流表和电压表都有较小的示数,无论怎样移动滑片,灯泡都不发光,两表示数均无变化,其原因可能是: ;A.灯泡短路 B.灯泡断路 C.滑动变阻器接的是下端两接线柱
2023年中考物理重难点突破
C
(3)故障排除后,移动滑片到某一位置,电压表的示数如图2所示,此时灯泡两端的电压为 V。要测量灯泡的额定电流,应将图1中滑动变阻器的滑片向 (选填“A”或“B”)端移动,使电压表的示数为 V;(4)移动滑片,记下多组数据,并绘制成图3所示图像,则灯泡正常发光时电阻为 Ω(结果保留一位小数)(5)用该灯泡和电压表,测未知电阻Rx的阻值,电路图如图4。步骤如下:①只闭合S0、S1,移动滑片,使电压表示数为1V,由图3可知灯泡的电流为 A,即为Rx的电流;②保持滑片位置不变,只闭合S0、S2,电压表示数为2.6V,则此时Rx的两端的电压为 V;③Rx的阻值为 Ω。
2023年中考物理重难点突破
1.8
B
2.5
8.3
0.2
1.6
8
10.(2022黔西南)如图所示的电路中,电源电开保持不变。电阻R1的阻值为10Ω,只闭合开关S1,电流表A1的示数为0.3A。求:(1)电源电压。(2)再闭合开关S2,电流表A2的示数变化了0.1A,电阻R2的阻值。【答案】(1)电源电压为3V;(2)电阻R2的阻值为30Ω。
2023年中考物理重难点突破
11.(2022济宁)长征二号F遥十三运载火箭于2021年10月16日0时23分按预定时间精准点火发射,搭载的神舟十三号载人飞船被成功送入太空。发射前,检验飞船舱体的气密性至关重要。某兴趣小组用封闭容器代替飞船舱体置于真空室中,设计了如图所示的电路,模拟检验飞船舱体的气密性。若密闭容器不漏气,则密闭容器与真空室中的气压不发生变化;若密闭容器漏气,则密闭容器中的气压减小,真空室中的气压增大。密闭容器中的正常环境气压为1.0×105Pa,电源电压U=12V,定值电阻R0=18Ω;R1和R2是两个相同的压敏电阻,其阻值随环境气压的变化如表中所示。
2023年中考物理重难点突破
按要求回答下列问题:(1)当开关S接a时,若电压表的示数为10.8V,请通过计算判断密闭容器是否漏气;(2)若密闭容器漏气,开关S接b时,电流表的示数为0.3A,求此时真空室中的环境气压。
2023年中考物理重难点突破
【答案】(1)密闭容器不漏气;(2)真空室中的环境气压为0.2×105Pa。
2023年中考物理重难点突破
相关课件
这是一份第20讲 磁与电(课件+讲义+练习)-2023年中考物理【热点·重点·难点】专练(全国通用),文件包含第20讲磁与电pptx、第20讲磁与电docx、针对练习精编第20讲磁与电docx等3份课件配套教学资源,其中PPT共29页, 欢迎下载使用。
这是一份第15讲 电压 电阻(课件+讲义+练习)-2023年中考物理【热点·重点·难点】专练(全国通用),文件包含第15讲电压电阻word讲义pptx、第15讲电压电阻PPT课件docx、第15讲电压电阻针对练习精编docx等3份课件配套教学资源,其中PPT共30页, 欢迎下载使用。
这是一份第11讲 浮力(课件+讲义+练习)2023年中考物理【热点·重点·难点】专练(全国通用),文件包含第11讲浮力PPT课件pptx、第11讲浮力word讲义docx、第11讲浮力针对练习精编docx等3份课件配套教学资源,其中PPT共38页, 欢迎下载使用。

