2023葫芦岛普通高中高三下学期一模试题生物含答案
展开2023年葫芦岛市普通高中高三年级第一次模拟考试
生物学
注意事项:
1.本试卷满分;100分。考试时间75分钟。
2.答卷前,考生务必将自己的姓名,准考证号填写在答题卡上。
3.答选择题时,选出每小题答案后,用铅笔把答题卡对应题目的答案标号涂黑。如需改动,用橡皮擦干净后,再选涂其他答案标号,答非选择题时,将答案写在答题卡上,写在本试卷上无效。
4.考试结束后,将答题卡交回。
一、选择题:本题共15小题,满分30分,每小题2分。在每小题给出的四个选项中,只有一项是符合题目要求的。
1.下列发现中,以DNA双螺旋结构模型为理论基础的是
A.遗传因子控制性状 B.基因在染色体上
C.DNA是遗传物质 D.DNA半保留复制
2.烟草花叶病毒(TMV)由蛋白质外壳包裹着一条RNA链组成,只能在宿主细胞内增殖。下列叙述正确的是
A.蛋白质和RNA属于生物大分子 B.TMV的遗传物质是DNA和RNA
C.组成TMV的核苷酸碱基有5种 D.TMV属于异养型的原核生物
3.下列各项研究中,属于群落水平研究的问题是
A.水葫芦的入侵对当地物种丰富度的影响
B.池塘中溶解氧变化对鳜鱼鱼仔存活率影响的研究
C.用乙烯利处理香蕉对香蕉品质的影响
D.迁徙到鄱阳湖越冬的丹顶鹤数量调查
4.科研人员在制备原生质体时,有时会使用蜗牛消化道提取液来降解植物细胞的细胞壁,下列相关叙述,合理的是
A.原生质体无法再生出细胞壁 B.提取液中含有纤维素酶等蛋白质
C.提取液含胰蛋白酶使原生质体分散 D.制备原生质体时最好选用低渗溶液
5.下列与人体生命活动调节有关的叙述,错误的是
A.激素调节存在分级调节,而神经调节不存在分级调节
B.空腹晨跑体内胰高血糖素的分泌比进餐后一小时更旺盛
C.婴幼儿缺乏甲状腺激素可影响其神经系统的发育和功能
D.为维持血浆渗透压平衡,应给中暑者及时补充水分和无机盐
6.小麦秸秆可以做家畜饲料,家畜排泄物可培养食用菌,培养后剩余的菌渣可返还农田做肥料。下列叙述正确的是
A.能量多级利用的同时也增加了能量的损耗
B.菌渣作为肥料可以为农作物提供一定能量
C.上述流程符合生态工程所遵循的循环原理
D.生态系统中食物链越长则能量利用率越高
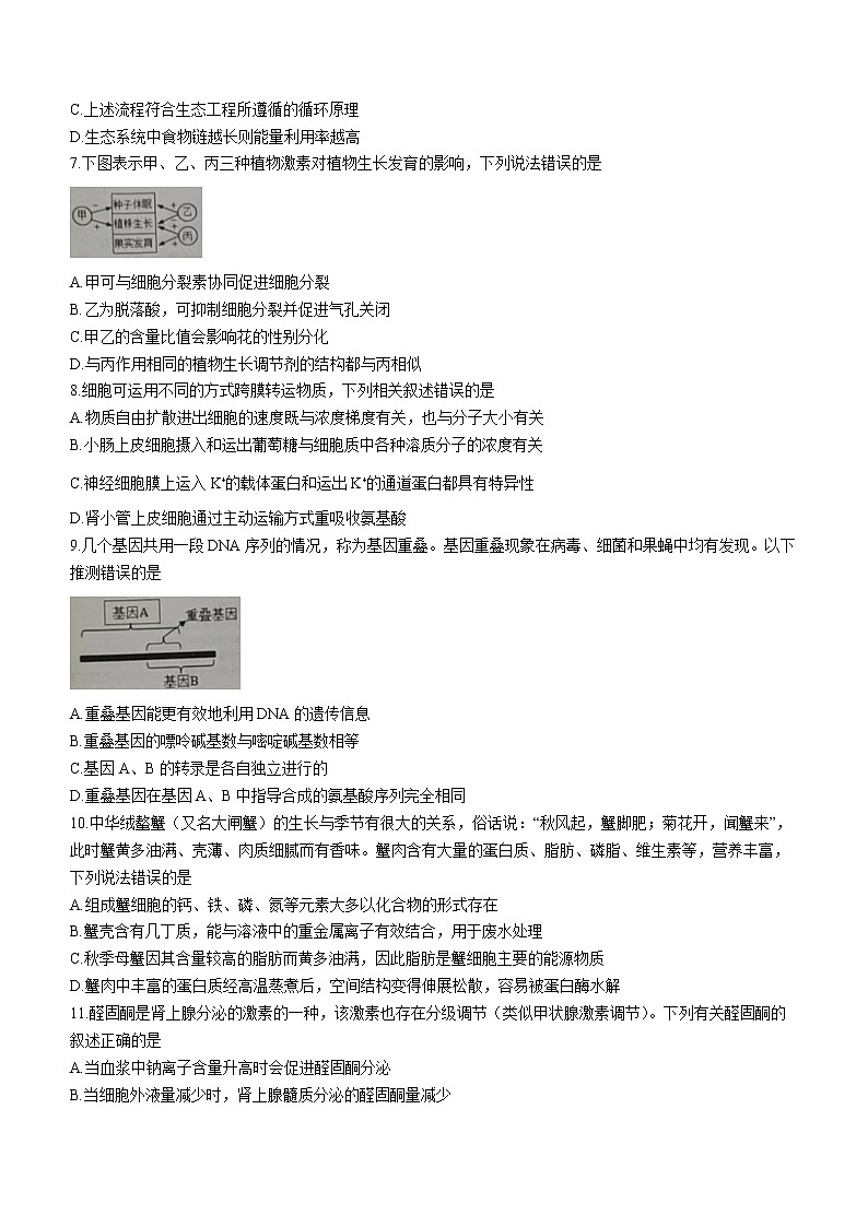
7.下图表示甲、乙、丙三种植物激素对植物生长发育的影响,下列说法错误的是
A.甲可与细胞分裂素协同促进细胞分裂
B.乙为脱落酸,可抑制细胞分裂并促进气孔关闭
C.甲乙的含量比值会影响花的性别分化
D.与丙作用相同的植物生长调节剂的结构都与丙相似
8.细胞可运用不同的方式跨膜转运物质,下列相关叙述错误的是
A.物质自由扩散进出细胞的速度既与浓度梯度有关,也与分子大小有关
B.小肠上皮细胞摄入和运出葡萄糖与细胞质中各种溶质分子的浓度有关
C.神经细胞膜上运入K﹢的载体蛋白和运出K﹢的通道蛋白都具有特异性
D.肾小管上皮细胞通过主动运输方式重吸收氨基酸
9.几个基因共用一段DNA序列的情况,称为基因重叠。基因重叠现象在病毒、细菌和果蝇中均有发现。以下推测错误的是
A.重叠基因能更有效地利用DNA的遗传信息
B.重叠基因的嘌呤碱基数与嘧啶碱基数相等
C.基因A、B的转录是各自独立进行的
D.重叠基因在基因A、B中指导合成的氨基酸序列完全相同
10.中华绒螯蟹(又名大闸蟹)的生长与季节有很大的关系,俗话说:“秋风起,蟹脚肥;菊花开,闻蟹来”,此时蟹黄多油满、壳薄、肉质细腻而有香味。蟹肉含有大量的蛋白质、脂肪、磷脂、维生素等,营养丰富,下列说法错误的是
A.组成蟹细胞的钙、铁、磷、氮等元素大多以化合物的形式存在
B.蟹壳含有几丁质,能与溶液中的重金属离子有效结合,用于废水处理
C.秋季母蟹因其含量较高的脂肪而黄多油满,因此脂肪是蟹细胞主要的能源物质
D.蟹肉中丰富的蛋白质经高温蒸煮后,空间结构变得伸展松散,容易被蛋白酶水解
11.醛固酮是肾上腺分泌的激素的一种,该激素也存在分级调节(类似甲状腺激素调节)。下列有关醛固酮的叙述正确的是
A.当血浆中钠离子含量升高时会促进醛固酮分泌
B.当细胞外液量减少时,肾上腺髓质分泌的醛固酮量减少
C.下丘脑分泌、垂体释放的促肾上腺皮质激素会促进醛固酮分泌
D.醛固酮促进肾小管、集合管对Na﹢的重吸收有利于维持血钠的相对稳定
12.2022年诺贝尔奖获得者斯万特·佩博揭晓了现存人类与灭绝的尼安德特人之间的基因差异。下列有关说法错误的是
A.尼安德特人的灭绝,可能是因为其不适应变化的环境
B.基因检测可以精准诊断病因,对症下药可完全避免遗传病的发生
C.生物体基因的碱基序列不变,基因表达和表型也可出现可遗传变化
D.检测体内是否存在某些病毒,可利用病毒的互补片段进行操作
13.DNA琼脂糖凝胶电泳的分子筛效应是指作为支持介质的琼脂糖,具有网络结构,使大分子物质在通过时受到较大阻力,借此分离不同大小的DNA片段。下列说法错误的是
A.琼脂糖凝胶电泳可用于分离、鉴定DNA分子的混合物
B.双链DNA分子片段长度越大,在琼脂糖中的移动速率越大
C.凝胶制备中加入的核酸染料能与DNA分子结合,用于分离后DNA的检测
D.凝胶中的DNA分子通过染色,可在波长为300nm的紫外灯下被检测出来
14.当烟草植株受到蛾幼虫攻击后,能够产生和释放信息素。信息素在白天可以吸引蛾幼虫的天敌来捕食蛾幼虫,夜晚又可以驱逐夜间活动的雌蛾,使它们不能停留在叶片上产卵。下列叙述正确的是
A.该实例表明种群的繁衍离不开信息传递
B.利用信息素吸引天敌控制蛾幼虫数量属于化学防治
C.食物链“烟草→蛾幼虫→天敌”的各种生物之间存在反馈调节
D.蛾同化的能量可通过自身产生的粪便和遗体残骸流向分解者
15.科研人员利用下图所示的流程,将小鼠多能干细胞(PSC)诱导成为精子,并使其成功与卵细胞受精,得到正常后代,这项研究给男性无精症导致的不孕不育带来了福音。下列分析不合理的是
A.PSC诱导形成精子的过程中,会发生细胞染色体数目的变化
B.步骤④只能加入一个分化出的精子,以避免多个精子和卵细胞融合
C.步骤⑤受精卵在体外培养时需提供95%空气和5%CO2的混合气体环境
D.上述流程利用了动物细胞培养、体外受精和胚胎移植等生物技术
二、选择题:本题共5小题,满分15分。在每小题给出的四个选项中,有一项或多项是符合题目要求的。全部选对得3分,选对但选不全得1分,有选错得0分。
16.生物兴趣小组为探究酶对苹果出汁率的影响,进行了四组实验,根据实验结果画出了如下曲线(曲线序号同实验组号),其中②曲线是在10g果肉+8mg果胶酶所得到的结果。下列分析正确的是
A.①组中加入的酶量和果肉质量都一定大于②
B.若实验②④组研究的自变量是果肉的质量,则每组实验中加入的酶量要相同
C.②③两组对比研究的自变量可能是温度或者pH
D.若④组和②③两组加入的果肉质量一致,则其可能是没有加果胶酶
17.如图所示,在有髓神经纤维上,具有较厚的髓鞘,每间隔1毫米左右髓鞘中断,在两段髓鞘之间是无髓鞘的部分,称为郎飞氏结,其电阻要比有髓鞘部分小得多。在神经冲动传导时,局部电流可由一个郎飞氏结跳跃到邻近的下一个郎飞氏结,这种传导方式称为跳跃传导。下列有关说法不正确的是
A.跳跃传导方式极大地加快了兴奋在神经纤维上传导的速度
B.参与构成髓鞘的细胞是具有支持、保护等功能的特殊神经元
C.兴奋传导至郎飞氏结部位时,细胞膜两侧的电位表现为内正外负
D.有髓鞘神经纤维上局部电流随传导距离的增加,兴奋强度会下降
18.调节种群数量的因素分为外源性因素和内源性因素,外源性因素包括气候、食物、种间竞争等,内源性因素有遗传、行为、内分泌等。下列有关叙述错误的是
A.外源性因素包括密度制约因素和非密度制约因素
B.不同类型调节因素形成的环境压力可以加速生物的进化进程
C.某种群密度过大时,在内源性调节因素的作用下环境容纳量减小
D.种群数量变化是种群适应多因素作用而发展成的自我调节能力的体现
19.基因工程在农牧业、医药卫生和食品工业等多方面的应用发展迅速,如图表示利用基因工程技术生产人血清白蛋白的两条途径。下列叙述错误的是
A.若某基因是从人的细胞内提取mRNA经逆转录形成的,则该基因中不含启动子序列
B.扩增目的基因时,利用耐高温的DNA聚合酶从引物a、b的3'-端进行子链合成
C.导入人血清白蛋白基因的绵羊受体细胞是乳腺细胞
D.利用农杆菌转化法可将含有目的基因的重组质粒整合到植物受体细胞的染色体DNA上
20.若某哺乳动物毛色由3对位于常染色体上、独立分配的等位基因决定,其中:A基因编码的酶可使黄色素转化为褐色素;B基因编码的酶可使该褐色素转化为黑色素;D基因的表达产物能完全抑制A基因的表达;相应的隐性等位基因a、b、d的表达产物没有上述功能。若用两个纯合黄色品种(AAbbDD×aaBBdd)的动物作为亲本进行杂交,F1雌雄个体相互交配,得到F2。下列有关说法正确的是
A.F1代基因型为AaBbDd,表现为黄色
B.F2代中毛色表现型将出现黄∶褐∶黑=52∶9∶3的比例
C.上述过程体现了基因通过控制酶的合成间接控制生物的性状
D.基因与性状并不是简单的线性关系,毛色的形成是多个基因共同作用的结果
三、非选择题:本题共5小题,共55分。
21.(11分)近百年来,随着大气CO2浓度不断增加,全球变暖加剧。为减缓全球变暖,我国政府提出了“碳达峰”和“碳中和”的CO2排放目标,彰显了大国责任。利用蓝细菌将CO2转化为工业原料,有助于实现“双碳”目标。请据此回答下列问题:
(1)蓝细菌是原核生物,细胞质中同时含有ATP、NADPH、NADH和丙酮酸等中间代谢物。ATP来源于_________________和_________________等生理过程,为各项生命活动提供能量。
(2)蓝细菌可通过D-乳酸脱氢酶(Ldh),利用NADH将丙酮酸还原为D-乳酸这种重要的工业原料。研究者构建了大量表达外源Ldh基因的工程蓝细菌,以期提高D-乳酸产量,但结果并不理想。分析发现,是由于细胞质中的NADH被大量用于_________________作用产生ATP,无法为Ldh提供充足的NADH。
(3)研究者在赫伦岛海滩岩表面之下发现了含有叶绿素f的蓝细菌,它们在缺少可见光的条件下也可以借助近红外光生长。在高等植物中含有叶绿素a、b,能吸收、利用可见光中_________________的能量,合成有机物。光还可以作为一种_________________,影响、调控植物生长发育的全过程。
(4)蓝细菌还存在一种只产生ATP不参与水光解的光合作用途径。研究者构建了该途径被强化的工程菌K,以补充ATP产量,使更多NADH用于生成D-乳酸。测定初始蓝细菌、工程菌K中细胞质ATP、NADH和NADPH含量,结果如下表。
注:数据单位为pmol/OD730(光密度)
菌株 | ATP | NADH | NADPH |
初始蓝细菌 | 626 | 32 | 49 |
工程菌K | 829 | 62 | 49 |
由表可知,与初始蓝细菌相比,工程菌K的ATP含量升高,且有氧呼吸第三阶段_________________(被抑制/被促进/不受影响),光反应中的水光解_________________(被抑制/被促进/不受影响)。
(5)研究人员进一步把Ldh基因引入工程菌K中,构建工程菌L,与初始蓝细菌相比,工程菌L能积累更多D-乳酸,是因为其_________________(双选)。
A.光合作用产生了更多ATP
B.光合作用产生了更多NADPH
C.有氧呼吸第三阶段产生了更多ATP
D.有氧呼吸第三阶段节省了更多NADH
22.(11分)人乳头瘤病毒(HPV)是目前传播广泛的病毒之一,人类感染 HPV 轻则可自愈,重则会导致宫颈癌等疾病,严重危害人类健康,而疫苗是预防宫颈癌最有效的武器。回答下列问题:
(1)HPV可感染宿主黏膜和皮肤上皮细胞。皮肤和黏膜属于人体的第_________________道防线,此防线连同人体的第二道防线_________________(填组成成分)是人人生来就有的,且可针对多种病原体发挥作用,被称为非特异性免疫。
(2)某男孩在一消毒不严的游泳池感染了HPV,导致脚部皮肤出现大量脓包,血检时发现其血清中含一定量的HPV抗体,此过程中主要借助体内的_________________(填细胞名称)等通过_________________免疫抵抗HPV。当HPV进入细胞后,细胞毒性T细胞发挥作用使_________________,释放病毒到体液中,最终被消灭。
(3)宫颈癌在中国女性最常见的癌症中排名第6,HPV疫苗注射是有效的预防手段。我国研制的九价HPV疫苗能预防9种高危型HPV引发的子宫颈癌,半年内完成3剂接种后,能大大增强对子宫颈癌的预防作用。如图表示首次注射 HPV疫苗引起机体发生免疫反应的过程示意图,请回答下列问题:
a.细胞②是_________________,其分泌的物质A是_________________。
b.当再次注射HPV疫苗时,疫苗能直接刺激图中的细胞_________________(填数字序号)。
(4)HPV疫苗其成分主要是HPV衣壳蛋白L1或其重组蛋白。已分离出的HPV达100多型,其中至少14型可导致宫颈癌或其他恶性肿瘤。为预防多种类型HPV引起的宫颈癌,科学家们正致力于研制“以一防多”的HPV衣壳蛋白疫苗,此过程需借助_________________工程这一现代化科技手段来完成。
23.(10分)某人工马尾松林中生活有草本植物和多种体型较小的动物。在第N年时,加拿大一枝黄花初次出现,因缺乏天敌,8年后几乎占据了整片树林,加拿大一枝黄花茎直立,高达2.5米,一株植株可形成2万多粒种子;根能分泌一种化学物质,抑制其它草本植物种子萌发(化感作用),回答下列问题。
(1)在生态系统营养结构中,马尾松和加拿大一枝黄花属于_________________。
(2)草本植物用于生长、发育和繁殖的能量储存于_________________中;若单位体重的田鼠和野兔所含能量相等,两者摄入等量的生产者,增重却有明显的不同,原因是两者消化吸收的能力和_____________不同。
(3)到N+8年后,加拿大一枝黄花种群数量不再上升的原因是________________________________,其出生率等于死亡率。此时群落中的优势种是____________________________________________。
(4)消费者能促进植物的传粉和种子传播,在生态系统的_________________中起着重要的作用,维持着生态系统的稳定。
(5)为研究加拿大一枝黄花对农作物的化感作用,研究者利用其鲜叶浸提液处理小麦和绿豆结果如下图。
由上图可知,加拿大一枝黄花产生的化感物质对农作物的生长影响不同,不同浓度的鲜叶浸提液_________小麦种子幼根生长,对绿豆种子幼根的生长表现出_________________作用。
24.(11分)
反硝化细菌能在无氧环境中将硝酸盐转化为氮气(2NO+10e﹣+12H﹢→…→N2O→N2),在处理工业污水、治理水体富养化中具有重要作用。科研人员想从一污水处理厂的活性污泥中筛选分离出耐高温(42℃)的反硝化细菌(目的菌),用于提升温度较高的工业污水的脱氮效率,具体流程如下:
注:BTB培养基初始PH=6.8,BTB是酸碱指示剂,酸性条件下为黄色,中性条件下为绿色,碱性条件为蓝色。
(1)BTB培养基以_________________为唯一氮源,使用_________________法进行灭菌。待平板凝固后,应倒置放在超净台上,目的是_________________________________________________________________。
(2)将污泥样品梯度稀释后,使用_________________(填工具)将样液均匀涂布在BTB培养基上,放在_________________环境中培养2-3天后,挑选显_________________色的单菌落在固体培养基上划线分离,获得纯菌株。
(3)将纯菌株接种在液体培养基上培养一段时间,若在培养瓶顶部检测到N2O,即可鉴定为目的菌。不能依据培养液中硝酸盐的浓度变低来鉴定目的菌,原因是____________________________________________。
(4)为计数微生物的数量,一位同学在4个平板培养基上分别接种稀释倍数为106的土壤样液0.1mL,培养后菌落数分别为155、160、176、149,则每毫升原土壤样液中上述微生物数量为__________________。
25.(12分)非洲慈鲷有两套性染色体,分别用XY和ZW表示。性染色体与性别的关系如下表所示。请回答下列问题:
性染色体 | ZWXX | ZWXY | ZWYY | ZZXX | ZZXY | ZZYY |
性别 | 雌性 | 雌性 | 雌性 | 雌性 | 雄性 | 雄性 |
(1)由表可知,当非洲慈鲷体内存在__________________染色体时,表现为雌性;当非洲慈鲷体内不存在这一染色体,且存在__________________染色体时,表现为雄性。
(2)若性染色体组成为ZWXX的非洲慈鲷与性染色体组成为ZZXY的非洲慈鲷杂交,F1的雄性性染色体组成是__________________,F1的雌性中,性染色体组成包含W染色体的有__________________种,分别是__________________。
(3)现将一只性染色体组成为ZWXY的非洲慈鲷,与一只染色体组成为ZZXY的非洲慈鲷杂交,统计F1性别比例。
①预测F1的性别比例为雌性∶雄性=__________________;
②若测得F1雌性∶雄性=1∶1。推测可能是某条性染色体上存在隐性致死基因,导致个体在胚胎时期死亡,隐性致死基因最可能存在于__________________;
③在②的条件下,将F1所有雌性个体,与性染色体组成为ZZXY,且不含隐性致死基因的雄性个体交配,获得F2的性别比例为雌性∶雄性=__________________。
葫芦岛市普通高中2023年高三年级第一次模拟考试
生物学评分标准及参考答案
一、选择题(本题共15小题,满分30分,每小题2分。在每小题给出的四个选项中,只有一项是符合题目要求的)
题号 | 1 | 2 | 3 | 4 | 5 | 6 | 7 | 8 | 9 | 10 |
答案 | D | A | A | B | A | C | D | B | D | C |
题号 | 11 | 12 | 13 | 14 | 15 |
|
|
|
|
|
答案 | D | B | B | C | B |
|
|
|
|
|
二、选择题(本题共5小题,满分15分。在每小题给出的四个选项中,有一项或多项是符合题目要求的。全部选对得3分,选对但选不全得1分,有选错得0分)
题号 | 16 | 17 | 18 | 19 | 20 |
答案 | BCD | BD | C | CD | ACD |
三、非选择题:本题共5小题,共55分。
21.(共11分,除特殊标注外,每空1分)
(1)光合作用 呼吸作用(顺序可以调换) (2)有氧呼吸(2分) (3)红光和蓝紫光 信号
(4)被抑制(2分) 不受影响 (5)AD(2分)
说明:(1)(2)(3)为一个得分点(6分),(4)(5)为一个得分点(5分)
22.(共11分,除特殊标注外,每空1分)
(1)【一 体液中的杀菌物质、吞噬细胞】(2分)
(2)B(淋巴)细胞、抗原呈递细胞、辅助性T细胞(2分) 体液 靶细胞裂解死亡(2分)
(3)a.辅助性T细胞 细胞因子 b.④ (4)蛋白质
说明:(1)(2)为一个得分点(7分),(3)(4)为一个得分点(4分)
23.(共10分,除特殊标注外,每空1分)
(1)第一营养级 (2)体内有机物 呼吸消耗的能量(2分)
(3)空间和资源有限 马尾松、加拿大一枝黄花(2分)
(4)物质循环和能量流动 (5)抑制作用 低浓度促进高浓度抑制
说明:(1)(2)为一个得分点(4分),(3)(4)(5)为一个得分点(6分)
24.(共11分,除特殊标注外,每空1分)
(1)硝酸盐(或NO) 高压蒸汽灭菌
防止皿盖上的水珠落入培养基,避免培养基中的水分过快的挥发(2分)
(2)涂布器 无氧、42℃ 蓝
(3)其他微生物也能利用硝酸盐进行代谢,硝酸盐浓度同样会降低(2分)
(4)1.6×109(2分)
说明:(1)(2)为一个得分点(7分),(3)(4)为一个得分点(4分)
25.(共12分,除特殊标注外,每空1分)
(1)W Y (2)ZZXY 2 ZWXX和ZWXY(2分)
(3)5∶3(2分) 亲本雄性的某一条Z染色体上(2分) 7∶5(2分)
说明:(1)(2)为一个得分点(6分),(3)为一个得分点(6分)
2023届辽宁省葫芦岛市高三二模生物试题(含解析): 这是一份2023届辽宁省葫芦岛市高三二模生物试题(含解析),共25页。试卷主要包含了单选题,多选题,综合题等内容,欢迎下载使用。
2023届辽宁省葫芦岛市高三二模生物试题(含答案): 这是一份2023届辽宁省葫芦岛市高三二模生物试题(含答案),共14页。试卷主要包含了单选题,多选题,综合题等内容,欢迎下载使用。
2023鞍山普通高中高三下学期一模联考生物试题扫描版含答案: 这是一份2023鞍山普通高中高三下学期一模联考生物试题扫描版含答案,文件包含2023届辽宁省鞍山市普通高中高三下学期第一次模拟联考生物试题pdf、2023届辽宁省鞍山市普通高中高三下学期第一次模拟联考生物答案docx等2份试卷配套教学资源,其中试卷共6页, 欢迎下载使用。

