高考物理一轮复习【专题练习】 专题34 机械能守恒定律的应用
展开高考物理一轮复习策略
首先,要学会听课:
1、有准备的去听,也就是说听课前要先预习,找出不懂的知识、发现问题,带着知识点和问题去听课会有解惑的快乐,也更听得进去,容易掌握;
2、参与交流和互动,不要只是把自己摆在“听”的旁观者,而是“听”的参与者。
3、听要结合写和思考。
4、如果你因为种种原因,出现了那些似懂非懂、不懂的知识,课上或者课后一定要花时间去弄懂。
其次,要学会记忆:
1、要学会整合知识点。把需要学习的信息、掌握的知识分类,做成思维导图或知识点卡片,会让你的大脑、思维条理清醒,方便记忆、温习、掌握。
2、合理用脑。
3、借助高效工具。学习思维导图,思维导图是一种将放射性思考具体化的方法,也是高效整理,促进理解和记忆的方法。最后,要学会总结:
一是要总结考试成绩,通过总结学会正确地看待分数。
1.摸透主干知识 2.能力驾驭高考 3.科技领跑生活
2023届高三物理一轮复习重点热点难点专题特训
专题34 机械能守恒定律的应用
特训目标
特训内容
目标1
机械能守恒的判断(1T—4T)
目标2
利用机械能守恒定律处理竖直面内的圆周运动(5T—8T)
目标3
利用机械能守恒定律处理杆类问题(9T—12T)
目标4
利用机械能守恒定律处理绳类问题(13T—16T)
目标5
利用机械能守恒定律处理弹簧类问题(17T—20T)
目标6
非质点类机械能守恒问题(21T—24T)
【特训典例】
一、 机械能守恒的判断
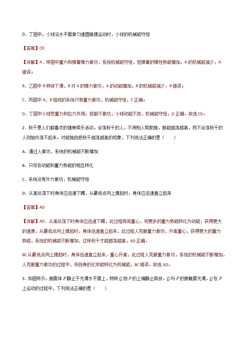
1.如图所示,下列关于机械能是否守恒的判断正确的是( )
A.甲图中,物体A将弹簧压缩的过程中,A机械能守恒
B.乙图中,A置于光滑水平面,物体B沿光滑斜面下滑,物体B机械能守恒
C.丙图中,不计任何阻力时A加速下落,B加速上升过程中,A、B组成的系统机械能守恒
D.丁图中,小球沿水平面做匀速圆锥摆运动时,小球的机械能守恒
【答案】CD
【详解】A.甲图中重力和弹簧弹力做功,系统机械能守恒,但弹簧的弹性势能增加,A的机械能减少,A错误;
B.乙图中B物体下滑,B对A的弹力做功,A的动能增加,B的机械能减少,B错误;
C.丙图中A、B组成的系统只有重力做功,机械能守恒,C正确;
D.丁图中小球受重力和拉力作用,但都不做功,小球动能不变,机械能守恒,D正确。故选CD。
2.秋千是人们都喜欢的健身娱乐活动。会荡秋千的人,不用别人帮助推,就能越荡越高,而不会荡秋千的人则始终荡不起来。对能独自把秋千越荡越高的现象,下列说法正确的是( )
A.通过人做功,系统的机械能不断增加
B.只存在动能和重力势能的相互转化
C.系统没有外力做功,机械能守恒
D.从高处荡下时身体应迅速下蹲,从最低点向上摆起时,身体应迅速直立起来
【答案】AD
【详解】AD.从高处荡下时身体应迅速下蹲,此过程降低重心,将更多的重力势能转化为动能,获得更大的速度,从最低点向上摆起时,身体迅速直立起来,此过程人克服重力做功,升高重心,获得更大的重力势能,系统的机械能不断增加,这样秋千才能越荡越高,AD正确。
BC.从最低点向上摆起时,身体迅速直立起来,重心升高,此过程人克服重力做功,系统的机械能不断增加,人克服重力做功的过程中,将自身的化学能转化为机械能,BC错误。故选AD。
3.如图所示,曲面体P静止于光滑水平面上,物块Q自P的上端静止释放。Q与P的接触面光滑,Q在P上运动的过程中,下列说法正确的是( )
A.P对Q做功为零
B.P和Q之间相互作用力做功之和为零
C.P和Q构成的系统机械能不守恒、动量守恒
D.P和Q构成的系统机械能守恒、动量不守恒
【答案】BD
【详解】A.Q在P上运动过程,P对Q有弹力且在力的方向上Q有位移,则P对Q做功不为零,A错误;
BCD. Q在P上运动过程,P和Q构成的系统只有重力做功,系统机械能守恒,P、Q之间的弹力做功和必为零;系统在水平方向所受合外力为零,系统在水平方向动量守恒,但系统在竖直方向所受合外力不为零,系统在竖直方向动量不守恒,系统动量不守恒,C错误BD正确。故选BD。
4.一轻质弹簧,固定于天花板上的O点处,原长为L,如图所示,一个质量为m的物块从A点竖直向上抛出,以速度v与弹簧在B点相接触,然后向上压缩弹簧,到C点时物块速度为零,在此过程中无机械能损失,则下列说法正确的是( )
A.由A到C的过程中,动能和重力势能之和保持不变
B.由B到C的过程中,弹性势能和动能之和逐渐减小
C.由A到C的过程中,物块m的机械能守恒
D.由B到C的过程中,物块与弹簧组成的系统机械能守恒
【答案】BD
【详解】AC.由A到C的过程中,由于有弹力做负功,因此物体的机械能减小,动能和重力势能之和减小,AC错误;
BD.从B到C的过程中,物块与弹簧组成的系统的机械能不变,物体的重力势能增大,因此系统的弹性势能和动能之和减小,BD正确。故选BD。
二、 利用机械能守恒定律处理竖直面内的圆周运动
5.如图甲所示,光滑水平面与光滑竖直半圆轨道平滑衔接,其中圆弧DE部分可以拆卸,弧CD(C点与圆心等高)部分对应的圆心角为30°,在D点安装有压力传感器并与计算机相连,在.A点固定弹簧枪,可以发射质量相同、速率不同的小球,通过计算机得到传感器读数与发射速率平方关系如图乙所示,重力加速度g取10m/s2,则下列说法正确的( )
A.小球质量为0.2kg
B.圆弧轨道半径为0.5m
C.当传感器读数为3.5N时,小球在E点对轨道压力大小为3N
D.若拆卸掉圆弧DE部分,小球发射速率平方v02=17.5时,小球上升到最高点时与水平面间距离为
【答案】B
【详解】AB.设小球在D点速度大小为vD,小球对传感器压力大小为F,由牛顿第二定律有
由机械能守恒有整理得
在图像中是一次函数,则;解得;选项A错误,B正确;
C.由图像可知,当传感器读数为3.5N时,,设最高点速度为v,则有
对E点压力N,有联立各式解得选项C错误;
D.若圆弧DE部分拆卸掉,小球发射速率平方时,小球在D点做斜上抛运动,小球在D点速度大小则小球上升到最高点与水平面间距离
选项D错误。故选B。
6.如图所示,半径分别为和的两光滑圆轨道安置在同一竖直平面内,两轨道之间由一条光滑水平轨道相连,在水平轨道上、两小球之间有一被压缩的弹簧(小球与弹簧不连接),同时释放、两小球,两球恰好能通过各自圆轨道的最高点,已知球的质量为。则( )
A.球的质量为
B.两小球与弹簧分离时动能相等
C.弹簧释放前至少应具有的弹性势能为
D.球运动到与圆心等高点时对轨道的压力为
【答案】D
【详解】A.、球恰好能通过各自圆轨道的最高点,在最高点,根据重力提供向心力有
求得,两球在最高点速度分别为由最低点到最高点过程,根据动能定理有
故在最低点时的速度分别为,由动量守恒定律,有
解得故A错误;
B.两小球与弹簧分离时动量大小相等、方向相反,根据两球质量不同,则动能大小并不相等,故B错误﹔
C.弹簧推开、球的过程中,由能量守恒可得:弹簧释放前应具有的弹性势能为
故C错误;
D.球运动到与圆心等高处时,根据动能定理解得速度为
根据牛顿第二定律;根据牛顿第三定律可知,此时球对圆轨道的压力为,故D正确。故选D。
7.如图所示,一半径为的光滑细圆管固定在紧点平面内,质量为的小球(可视为质点)放在圆管的最低点B。现给小球一瞬时速度。重力加速度g取10,则下列说法正确的是( )
A.若,小球在A点的加速度大小为2g
B.若,小球在A点对外壁的压力大小为
C.无论为多大,运动过程中小球一定对圆管的内壁有作用力
D.越大,小球在A点对轨道的压力越大
【答案】AB
【详解】A.小球由B到A的过程中,只有重力对小球做功,则小球的机械能守恒,由机械能守恒定律得
解得又由牛顿第二定律得选项A正确;
B.小球由B到A的过程又因为解得该力为小球与外壁之间的弹力,选项B正确;
C.当小球在A点的速度为零时,则由阶段得当小球在A点对内壁的弹力刚好为零时,则解得小球由B到A的过程,由解得则当时小球对内壁有弹力作用,选项C错误;
D.由选项C分析可知,当时,越小,小球在A点对内壁的压力越大,时,越大,小球在A点对外壁的压力越大,选项D错误。故选AB。
8.如图所示,质量为m的小球(可视为质点)由长为R的细线系住,细线的另一端固定在A点,在最低点先给小球一水平初速度,小球恰能在竖直平面内绕A点做圆周运动;若在水平半径AC的中点B处钉一枚光滑的钉子,仍在最低点给小球同样的初速度,则小球向上通过C点后将绕B点做圆周运动,D点为小球绕B点做圆周运动的最高点。重力加速度大小为g,不计细线与钉碰撞时的机械能损失和空气阻力,也不考虑细线缠绕带来的运动半径变化。则( )
A.小球绕A点做圆周运动时,在最高点提供小球的向心力大小为mg
B.小球绕B点做圆周运动时,到达最高点D时细线的拉力大小为3mg
C.小球绕A点做圆周运动时,在该圆最高点与最低点细线拉力之差为6mg
D.小球绕B点做圆周运动时,在该圆最高点与最低点细线拉力之差为6mg
【答案】BCD
【详解】A.小球恰能在竖直平面内绕A点做圆周运动,则在最高点满足仅由重力提供小球的向心力,故A错误;
C.小球恰能在竖直平面内绕A点做圆周运动,则在最高点有解得从最低点到最高点,由机械能守恒定律可知解得初速度为根据向心力公式有
解得小球绕A点做圆周运动时,在该圆最高点与最低点细线拉力之差为6mg,故C正确;
B.小球绕B点做圆周运动时,设小球到最高点D时速度为,根据机械能守恒定律,有
根据向心力公式有解得故B正确;
D小球绕B点做圆周运动时,设小球到最低点时速度为,根据机械能守恒定律,有
根据向心力公式有解得则小球绕B点做圆周运动时,在该圆最高点与最低点细线拉力之差为6mg,故D正确。故选BCD。
三、 利用机械能守恒定律处理杆类问题
9.如图所示,A、B两小球质量均为m,A球位于半径为R的竖直光滑圆轨道内侧,B球穿过固定的光滑竖直长杆,杆和圆轨道在同一竖直平面内,杆的延长线过轨道圆心O。两球用轻质铰链与长为L(L>2R)的轻杆连接,连接两球的轻杆能随小球自由移动,某时刻小球A获得水平向左的初速度,沿着圆环恰能上升到P点。其中M、N、P三点分别为圆轨道上最低点、圆心的等高点和最高点,重力加速度为g( )
A.小球A的初动能为
B.当小球A到达P点时,其加速度大小一定为g
C.当小球A运动到N点时,A球与B球的速度大小之比为2:1
D.小球A从M点运动到P点过程中,B球速度先增大后减小
【答案】D
【详解】AB.小球A恰好能上升到P点,此时小球A的速度为水平方向,小球B的速度为零,因此
解得根据机械能守恒定律有联立解得
故AB错误;
C.当小球A运动到N点时,设小球连接轻杆与竖直光滑杆的夹角为,小球A与B沿轻杆方向的速度相等,即此时小球A、B的速度大小相等,故C错误;
D.小球A在M,P两点的速度均沿水平方向,所以沿轻杆方向的速度为零,小球B的速度也就为零,所以小球A从M点运动到P点过程中,B球速度先增大后减小,故D正确。故选D。
10.如图所示,质量均为m的两个小球a和b,中间用一根长为的不可伸长的轻质杆相连,在杆上的O点处有一固定转动轴,小球a到O点的距离为L。把杆置于水平位置时,小球a、b分别处于A点、B点。现将杆静止释放,一段时间后b球从B点摆动到最低位置P点。若小球a、b均可视为质点,不计一切阻力,摆动过程中两个小球与轻质杆始终处于同一竖直平面内,重力加速度为g。下列说法正确的是( )
A.b球不可能运动到A点的上方
B.从B点到P点,重力对b球做功的功率一直增大
C.b球摆动到最低位置时的速度大小为
D.从B点到P点,轻质杆对b球做的功为
【答案】AD
【详解】A.由能量守恒定律可知b球最高能到达与A等高的位置,即b球不可能运动到A点的上方,A正确;
B.在B点时速度为0重力的功率为0,在P点时重力与速度方向垂直重力的功率为0,可知从B点到P点的过程中,重力对b球做功的功率先增大后减小,B错误;
C.b球从B点到P点的过程中,设O点所在平面重力势能为0,对系统由能量守恒定律得
小球a和b转动的角速度相同,则解得,C错误;
D.b球从B点到P点的过程中,由动能定理得解得
D正确;故选AD。
11.如图所示,长度为的轻杆上端连着一质量为
的小球A(可视为质点),杆的下端用铰链固接于水平地面上的点。置于同一水平面上的立方体B恰与A接触,立方体B的质量为。今有微小扰动,使杆向右倾倒,各处摩擦均不计,而A与B刚脱离接触的瞬间,杆与地面夹角恰为(,),重力加速度为。则下列说法正确的是( )
A.A、B质量之比为27:25
B.A与B刚脱离接触的瞬间,A、B速率之比为3:5
C.A落地时速率为
D.A与B刚脱离接触的瞬间,B的速率为
【答案】AC
【详解】B.杆对A的作用力先是支持力后是拉力,A与B刚脱离接触的瞬间,杆对A的作用力等于零,A的速度方向垂直于杆,水平方向的分速度等于B的速度,有解得故B错误;
D.A与B刚脱离接触的瞬间,B对A也没有作用力,A只受重力作用,根据牛顿第二定律可得
解得,故D错误;
C.脱离接触之后,由机械能守恒定律可得解得故C正确;
A.脱离接触之前,由机械能守恒定律解得故A正确。故选AC。
12.如图所示,质量为2m的小球A与质量为m的小球B固定在轻杆两端,初始时刻轻杆紧靠光滑墙壁,竖直立于光滑地板上,如图所示。突然发生微小的扰动使小球B绕A球在垂直于墙壁的竖直平面内无初速度倒下,下落过程中,轻杆与竖直方向的夹角为α,直到B球第一次落地,以下说法正确的是( )
A.A球不动,B球做圆周运动
B.当时,轻杆的弹力为零
C.当时,A球与B球系统的动量守恒
D.当时,轻杆的弹力为
【答案】BD
【详解】AC.B球绕A运动过程中,由动能定理可知,B球做圆周运动所需的向心力
当时,,杆对B球有沿杆方向拉力,B球对杆有拉力作用,A球向右运动,A球与B球组成的系统所受合力不为0,系统动量不守恒,故AC错误;
BD.轻杆的弹力为当时,轻杆的弹力为零;当时,轻杆的弹力为
故BD正确。故选BD。
四、 利用机械能守恒定律处理绳类问题
13.如图所示,光滑水平面与光滑半球面相连,O点为球心,一轻绳跨过光滑小滑轮连接物块A、B,A、B质量相等且可视为质点,开始时A、B静止,轻绳水平伸直,B与O点等高,释放后,当B和球心O连线与竖直方向夹角为时,B下滑速度为,此时A仍在水平面上,重力加速度为,则球面半径为( )
A. B.
C. D.
【答案】D
【详解】滑块A和滑块B组成的系统机械能守恒,则有
将B的速度沿着平行绳子和垂直绳子方向正交分解,如图所示
滑块A、B沿着绳子的分速度相等,则有其中联立解得,D正确,ABC错误。
故选D。
14.如图所示,是由细杆弯成的半圆弧,其半径为,半圆弧的一端固定在天花板上的点,是半圆弧的直径,处于竖直方向,点是半圆弧上与圆心等高的点。质量为的小球A(可视为质点)穿在细杆上,通过轻绳与质量也为的小球B相连,轻绳绕过固定在处的轻质小定滑轮。将小球A移到点,此时段轻绳处于水平伸直状态,,然后将小球A由静止释放。不计一切摩擦,已知重力加速度为,在小球A由点运动到圆弧最低点的过程中,下列说法正确的是( )
A.小球A的动能可能先增大后减小
B.小球A始终比小球B运动得快(释放点除外)
C.当小球A绕滑轮转过角度为时,小球A的动能为
D.小球A刚释放时,小球A、B的加速度大小分别为、
【答案】BCD
【详解】A.小球A下滑过程中,小球A所受的绳子拉力沿切线方向的分力与重力沿切线方向的分力都与小球A的速度方向相同,故小球A的速度一直增大,所以小球A的动能一直增大,故A错误;
B.设小球A运动到某位置(点除外)时,A、C连线与水平方向的夹角为,由关联速度可知
()所以小球A的速度始终比小球B的速度大,故B正确;
C.当小球A绕滑轮转过时,小球A下降的距离为减少的重力势能
小球B下降的高度为减少的重力势能为此时两小球的速度关系为由系统机械能守恒有联立解得故C正确;
D.小球A刚释放时受重力、杆的弹力、绳的拉力,杆的弹力和绳的拉力大小相等、方向相反,所以A球所受的合外力为重力,即加速度为;小球B此时受重力和绳的拉力,合力为零,所以此时小球B的加速度为0,故D正确。故选BCD。
15.如图所示,质量均为m的物块A和B用不可伸长的轻绳连接,A放在倾角为θ的固定光滑斜面上,而B能沿光滑竖直杆上下滑动杆和滑轮中心间的距离为L
,物块B从与滑轮等高处由静止开始下落,斜面与杆足够长,重力加速度为g。在物块B下落到绳与水平方向的夹角为θ的过程中,下列说法正确的是( )
A.开始下落时,B的加速度等于g
B.物块B的重力势能减小量为mgLtanθ
C.物块A的速度大于物块B的速度
D.物块B的末速度为
【答案】ABD
【详解】A.开始下落时,竖直方向只受重力,B的加速度等于g。故A正确;
B.物块B的重力势能减小量为WG=mgh=mgLtanθ故B正确;
C.将物块B的速度分解为沿绳子方向和垂直于绳子方向,有易知,物块A的速度小于物块B的速度。故C错误;
D.根据机械能守恒,有联立,可得
故D正确。故选ABD。
16.如图所示A、B、C三个质量均为1kg的小物块(视为质点),用轻绳(足够长)通过轻小滑轮(不考虑半径)对称连接,两个滑轮的水平距离为0.6m。在外力作用下将C物块拉到如图所示位置,此时轻绳与竖直方向夹角。然后撤去外力,不计一切阻力,整个装置处于竖直平面内,重力加速度为g。( )
A.三个物块运动的过程中整体机械能不守恒
B.上升过程中C的最大动能为
C.当C的速度最大时A物体的速度大小恰好等于C物体的速度大小
D.由静止释放到C物块速度最大的过程中拉力对A物块所做的功为
【答案】BD
【详解】A.以三个物块为研究对象,仅有重力对系统做功,三个物块运动的过程中整体机械能守恒,故A错误;
BC.当C物体加速度为零时,C上升过程中的速度最大,设此时绳子与竖直方向的夹角为,由平衡条件得解得设两个滑轮的水平距离为d,C上升的高度为
A、B两物块下降的高度为设两个滑轮的水平距离为d,此时A、B的速度为、C的速度为,把C的速度沿绳子和垂直绳子分解,得根据机械能守恒定律得解得则C的最大动能为故B正确,C错误;
D.对A由动能定理得联立解得故D正确。故选BD。
五、 利用机械能守恒定律处理弹簧类问题
17.如图,质量为m的物块静止在水平地面上,轻弹簧一端连接在物块上,开始弹簧处于原长,用手拉着轻弹簧的另一端A并使A端缓慢上移,当A端上移H高度时,物块上移的高度为h,弹簧的形变在弹性限度内,重力加速度为g,则此过程( )
A.拉力做的功等于物块机械能的增量
B.弹簧的弹力对物块做的功等于物块机械能的增量
C.弹簧的劲度系数为
D.拉力做的功为
【答案】BCD
【详解】A.拉力做的功等于弹簧弹性势能的增量与物块机械能的增量之和,故A错误;
B.由于物块仅受重力、支持力和弹簧弹力,由于支持力不做功,因此根据功能原理可知,弹簧的弹力对物块做的功等于物块重力势能的增量,由于物块无速度,因此弹簧的弹力对物块做的功等于机械能的增量,故B正确;
C.由题意可知则弹簧的劲度系数故C正确;
D.从施加拉力到物块刚好要离开地面的过程中,拉力大小始终等于弹簧的弹力,这个过程拉力与位移成正比,因此克服弹簧弹力做功重物上升过程中克服重力做功
因此整个过程拉力做的功为故D正确。故选BCD。
18.“蹦极”是很多年轻人喜爱的极限运动(如图甲所示),质量为m的蹦极爱好者从跳台上落下,其加速度随下降位移变化的图像如图乙所示(图中、、g,已知,、未知),忽略空气阻力以及绳索的重力,蹦极所用的绳索可看成满足胡克定律的弹性绳,g为重力加速度,对于蹦极爱好者,下列说法正确的是( )
A.下降位移为时,速度最大
B.下降过程中的最大速度大小为
C.下降的最大位移
D.下降过程中的最大加速度大小为
【答案】BD
【详解】A.由图乙可知,下降位移为时,蹦极爱好者加速度为零,此时速度最大,故A错误;
B.根据动能定理可得整理可得解得故B正确;
C.设绳子劲度系数为,对全过程由机械能守恒定律可得在处,由平衡条件可得
联立解得故C错误;
D.在处,由牛顿第二定律可得解得故D正确。故选BD。
19.如图所示,质量为3.5kg的物体B,其下端连接一固定在水平地面上的轻质弹簧,弹簧的劲度系数k=100N/m。一轻绳一端与物体B连接,另一端绕过两个光滑的轻质小定滑轮O2、O1后与套在光滑直杆顶端的、质量为1.6kg的小球A连接。已知直杆固定,杆长L为0.8m,且与水平面的夹角θ=37°,初始时使小球A静止不动,与A相连的绳子保持水平,此时绳子的张力F为45N。已知AO1=0.5m,图中直线CO1
与杆垂直。现将小球A由静止释放(重力加速度g=10m/s2,sin37°=0.6,cos37°=0.8,轻绳不可伸长,滑轮O2、O1视为质点),则( )
A.小球A与物体B组成的系统机械能守恒
B.绳对A做功的功率与绳对B做功的功率总是大小相等
C.物体B运动到最低点的过程中,轻绳拉力对其做功7J
D.小球A运动到D点时的动能为3.2J
【答案】BD
【详解】A.小球A与物体B组成的系统除了受到重力以外,其他力所做功不为零,故A错误;
B.绳对A做功的功率为把A物体的速度沿着绳子的方向分解则有所以绳对B做功的功率的所以绳对A做功的功率与绳对B做功的功率总是大小相等,故B正确;
C.释放小球A前,B处于静止状态,由于绳子的拉力大于B的重力,故弹簧被拉伸,设弹簧伸长量为x,有解得。当物体A运动到C点时,物块B运动到最低点,此时
物体B下降的高度为由此可知,弹簧此时被压缩了0.1m,弹簧的弹性势能与初状态相等,且此时物体B的速度为零,所以轻绳拉力对其做功0J。故C错误;
D.由题可知;;当A到达D点时,弹簧的弹性势能与初状态相等,物体B又回到原位置,在D点对A的速度沿平行于绳和垂直于绳方向进行分解,平行于绳方向的速度等于B的速度,由几何关系得对于整个过程,由机械能守恒定律得联立解得,所以小球A运动到D点时的动能为
故D正确。故选BD。
20.如图所示,圆心为O、半径为R的四分之一光滑圆弧面竖直固定在水平地面上,劲度系数为k的轻质弹簧两端分别拴接质量均为m的小球A、B,小球A置于光滑水平地面上,小球B置于圆弧面上由静止释放,小球B沿圆弧面下滑的过程中用水平力F作用在小球A上使其处于静止状态,经过时间t小球B落地,落地后立刻撤去力F,已知小球B释放的位置与O点的连线与水平方向的夹角为53°,释放小球B时弹簧处于原长,弹簧与水平地面的夹角为37°,小球B落地时的速度为,落地后不反弹,重力加速度为g,,,下列说法正确的是( )
A.小球B落地时弹簧的弹性势能为
B.时间t内力F的冲量大小为
C.小球B离开圆弧面后,弹簧的最大形变量为
D.小球B离开圆弧面后,弹簧最长时的弹性势能为
【答案】AD
【详解】A.小球B下滑过程中,小球B和弹簧组成的系统机械能守恒由题图可知
解得小球B落地时弹簧的弹性势能为,选项A正确;
B.小球B落地时弹簧的形变量为小球落地时弹力的大小为,时间t内弹力水平分力的平均值不是,小球A静止,力F始终等于弹簧的水平分力,力F的冲量不是,选项B错误;
C.刚撤去力F时,弹簧的形变量为,此时两小球的速度均为0,B离开圆弧面后,小球B、A和弹簧组成的系统动量守恒,当二者速度相等时,弹簧的形变量最大,根据能量守恒可知此时弹簧的弹性势能小于刚撤去力F时的弹簧的弹性势能,故弹簧的形变量小于,选项C错误;
D.小球B离开圆弧面后,弹簧最长时两球速度相等,从撤去力F到弹簧恢复原长,
两球共速时此时的弹性势能选项D正确。故选AD。
六、 非质点类机械能守恒问题
21.如图所示,质量分布均匀的铁链,静止放在半径的光滑半球体上方。给铁链一个微小的扰动使之向右沿球面下滑,当铁链的端点B滑至C处时其速度大小为。已知,以OC所在平面为参考平面,取。则下列说法中正确的是( )
A.铁链下滑过程中靠近B端的一小段铁链机械能守恒
B.铁链在初始位置时其重心高度
C.铁链的端点A滑至C点时其重心下降2.8m
D.铁链的端点A滑至C处时速度大小为
【答案】C
【详解】A.铁链下滑过程中靠近B端的一小段铁链受到上边拉链的拉力,该拉力做负功,故机械能不守恒,故A错误;
B.根据几何关系可知,铁链长度为铁链全部贴在球体上时,质量分布均匀且形状规则,则其重心在几何中心且重心在的角平分线上,故铁链在初始位置时其重心与圆心连线长度等于端点B
滑至C处时其重心与圆心连线长度,均设为h,根据机械能守恒有代入数据解得故B错误;
C.铁链的端点A滑至C点时,其重心在参考平面下方处,则铁链的端点A滑至C点时其重心下降故C正确;
D.铁链的端点A滑至C处过程,根据机械能守恒有解得故D错误。故选C。
22.如图所示,露天娱乐场中过山车是由许多节完全相同的车厢组成,过山车先沿水平轨道行驶,然后滑上一固定的半径为R的空中圆形轨道,若过山车全长为,R远大于一节车厢的长度和高度,为使整个过山车安全通过固定的圆形轨道,那么过山车在运行到圆形轨道前的速度至少为(车厢间的距离不计,忽略一切摩擦)( )
A. B.
C. D.
【答案】C
【详解】当过山车进入轨道后,动能逐渐向势能转化,车速逐渐减小,当车厢占满圆形轨道时速度最小,设此时的速度为v,过山车的质量为M,圆形轨道上那部分过山车的质量由机械能守恒定律可得又因圆形轨道顶部车厢应满足联立解得故选C。
23.内径面积为S的U形圆筒竖直放在水平面上,筒内装水,底部阀门K关闭时两侧水面高度分别为h1和h2,如图所示。已知水的密度为ρ,不计水与筒壁的摩擦阻力。现把连接两筒的阀门K打开,到两筒水面高度相等的过程中( )
A.水柱的重力做正功 B.大气压力对水柱做负功
C.水柱的机械能守恒 D.水柱动能的改变量是
【答案】ACD
【详解】A.把连接两筒的阀门K打开,到两筒水面高度相等的过程中,等效于把左管高的水柱移至右管,如图中的阴影部分所示,该部分水重心下降,重力做正功,故A正确;
B.把连接两筒的阀门打开到两筒水面高度相等的过程中大气压力对左筒水面做正功,对右筒水面做负功,抵消为零,故B错误;
CD.由上述分析知,只有重力做功,故水柱的机械能守恒,重力做的功等于重力势能的减少量,等于水柱增加的动能,由动能定理知故CD正确。故选ACD。
24.固定在竖直面内的光滑圆管POQ,PO段长度为L,与水平方向的夹角为30°,在O处有插销,OQ段水平且足够长。管内PO段装满了质量均为m的小球,小球的半径远小于L,其编号如图所示。拔掉插销,1号球在下滑过程中( )
A.机械能不守恒
B.做匀加速运动
C.对2号球做的功为
D.经过O点时速度
【答案】AC
【详解】AB.设一共有个小球,运动过程中,有个小球在光滑圆管PO内,对个小球整体分析,根据牛顿第二定律有解得对小球1分析,假设小球2对小球1有向上的支持力,根据牛顿第二定律有解得则随着的减小,小球2对小球1有向上的支持力,对小球1做负功,小球1的机械能不守恒,小球1的加速度在减小,故小球1做加速度减小的加速运动,故B错误A正确;
D.考虑整体小球的重心在管PO的中心,设所有小球在OQ段的速度为,根据机械能守恒定律可得
解得故D错误;
C.对1号球分析,从开始到1号球达到水平管道的过程中,2号球对1号球做的功为W,根据动能定理可得解得由于小球的半径远小于L,则1号球对2号球做的功等于2号球对1号球做的功为,故C正确。故选AC。
新高考物理一轮复习专题6.3 机械能守恒定律及其应用 精品练习(含解析): 这是一份新高考物理一轮复习专题6.3 机械能守恒定律及其应用 精品练习(含解析),共27页。
高考物理一轮复习过关练习专题34机械能守恒定律 (含解析): 这是一份高考物理一轮复习过关练习专题34机械能守恒定律 (含解析),共7页。
新高考2024版高考物理一轮复习微专题小练习专题34机械能守恒定律: 这是一份新高考2024版高考物理一轮复习微专题小练习专题34机械能守恒定律,共7页。

