高中生物高考押新课标全国卷第38题-备战2021年高考生物临考题号押题(新课标卷)(原卷版)
展开
这是一份高中生物高考押新课标全国卷第38题-备战2021年高考生物临考题号押题(新课标卷)(原卷版),共18页。
押新课标全国卷第38题
高考频度:★★★★☆ 难易程度:★★★☆☆
从近几年的新课标卷的考查知识点来看,第38题主要考查基因工程、细胞工程、胚胎工程知识。
基因工程的流程和应用是高考的必考点,且常考常新,预计2021年高考也不例外,依然会对其进行考查,有可能与新的科研实事结合,综合考查基因工程的流程和应用,比如新冠病毒疫苗的研发,还可能与细胞工程、胚胎工程等综合起来考查。
1.(2020新课标2卷)为研制抗病毒A的单克隆抗体,某同学以小鼠甲为实验材料设计了以下实验流程。
回答下列问题:
(1)上述实验前必须给小鼠甲注射病毒A,该处理的目的是_________________。
(2)写出以小鼠甲的脾脏为材料制备单细胞悬液的主要实验步骤:_________________。
(3)为了得到能产生抗病毒A单克隆抗体的杂交瘤细胞,需要进行筛选。图中筛选1所采用的培养基属于_________________,使用该培养基进行细胞培养的结果是_________________。图中筛选2含多次筛选,筛选所依据的基本原理是_________________。
(4)若要使能产生抗病毒A的单克隆抗体的杂交瘤细胞大量增殖,可采用的方法有________________(答出2点即可)。
【答案】 (1). 诱导小鼠甲产生能够分泌抗病毒A抗体的B淋巴细胞 (2). 取小鼠甲脾脏剪碎,用胰蛋白酶处理使其分散成单个细胞,加入培养液制成单细胞悬液 (3). 选择培养基 (4). 只有杂交瘤细胞能够生存 (5). 抗原与抗体的反应具有特异性 (6). 将杂交瘤细胞注射到小鼠腹腔内增殖;将杂交瘤细胞在体外培养
【解析】
【分析】
由图可知,筛选1指用选择培养基筛选出杂交瘤细胞,筛选2指进行克隆化培养和专一抗体检测,筛选出能产生特定抗体的杂交瘤细胞。
【详解】(1)实验前给小鼠甲注射病毒A,是为了诱导小鼠甲产生能够分泌抗病毒A抗体的B淋巴细胞。
(2)取小鼠的脾脏,剪碎组织,用胰蛋白酶处理获得单个细胞,加入培养液可以制成单细胞悬液。
(3)图中筛选1需要用到选择培养基,只有杂交瘤细胞可以存活。筛选2是为了获得能产生特定抗体的杂交瘤细胞,该过程要用到抗原抗体杂交,故筛选所依据的原理是抗原-抗体反应具有特异性。
(4)获得能产生抗病毒A的单克隆抗体的杂交瘤细胞后,可以在体外培养液中进行培养,或在小鼠的腹腔中进行培养,使杂交瘤细胞大量增殖。
【点睛】制备单克隆抗体的过程中,需要用到动物细胞融合和动物细胞培养,需要用到两次筛选,第一次筛选的目的是获得杂交瘤细胞,第二次筛选的目的是获得能产生特定抗体的杂交瘤细胞。
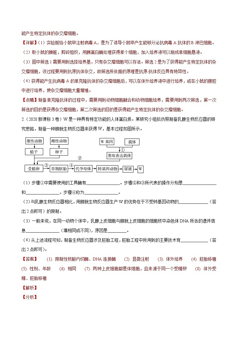
2.(2020新课标3卷)W是一种具有特定功能的人体蛋白质。某研究小组拟仿照制备乳腺生物反应器的研究思路,制备一种膀胱生物反应器来获得W,基本过程如图所示。
(1)步骤①中需要使用的工具酶有________________。步骤②和③所代表的操作分别是________________和________________。步骤④称为________________。
(2)与乳腺生物反应器相比,用膀胱生物反应器生产W的优势在于不受转基因动物的______________(答出2点即可)的限制。
(3)一般来说,在同一动物个体中,乳腺上皮细胞与膀胱上皮细胞的细胞核中染色体DNA所含的遗传信息________________(填相同或不同),原因是_________。
(4)从上述流程可知,制备生物反应器涉及胚胎工程,胚胎工程中所用到的主要技术有_____________(答出2点即可)。
【答案】 (1). 限制性核酸内切酶、DNA连接酶 (2). 显微注射 (3). 体外培养 (4). 胚胎移植 (5). 性别、年龄 (6). 相同 (7). 两种上皮细胞都是体细胞,且来源于同一个受精卵 (8). 体外受精、胚胎移植
【解析】
【分析】
1、膀胱反应器有着和乳腺反应器一样的优点:收集产物蛋白比较容易,不会对动物造成伤害。此外,该系统可从动物一出生就收集产物,不论动物的性别和是否正处于生殖期。膀胱生物反应器最显著的优势在于从尿中提取蛋白质比在乳汁中提取简便、高效。
2、基因工程技术的基本步骤包括:目的基因的获取;基因表达载体的构建,是基因工程的核心步骤,基因表达载体包括目的基因、启动子、终止子和标记基因等;将目的基因导入受体细胞;目的基因的检测与鉴定。
3、分析题图可知,步骤①为将W基因与运载体结合,构建基因表达载体;步骤②为将重组表达载体导入受精卵,常用显微注射法;步骤③为体外培养;步骤④为胚胎移植。
【详解】(1)由分析可知,步骤①为构建基因表达载体,需使用同种限制酶切割目的基因和运载体,再由DNA连接酶连接粘性末端,形成重组表达载体;步骤②为显微注射;步骤③为体外培养;步骤④为胚胎移植。
(2)与乳腺生物反应器相比,用膀胱生物反应器生产W,可从动物一出生就收集产物,不受动物的性别和年龄的限制。
(3)在同一动物个体中,乳腺上皮细胞与膀胱上皮细胞是由同一个受精卵有丝分裂产生的体细胞,其细胞核中染色体DNA所含的遗传信息相同。
(4)由分析可知,步骤③为体外培养,步骤④为胚胎移植,均属于胚胎工程。
【点睛】本题考查基因工程和胚胎工程的相关知识,要求考生识记基因工程的基本工具和操作步骤,掌握胚胎工程各项技术的相关细节,能结合所学的知识准确答题,属于考纲识记和理解层次的考查。
猪瘟病毒能与猪细胞膜上的LamR受体蛋白结合,进而侵入细胞引起猪瘟。利用基因编辑技术改变LamR受体蛋白基因,使LamR受体蛋白不能与猪瘟病毒正常结合,但不影响生理功能,从而培育出抗猪瘟病毒猪。基因编辑原理是由一条人为设计的单链向导RNA(sgRNA)引导Cas9蛋白到特定的DNA位点进行切割,从而完成对目的基因的编辑。基因编辑过程如下图所示。
(1)据上图,Cas9蛋白功能是________;向导RNA依靠___________与特定的DNA位点结合,其碱基序列具有高度特异性,这可以避免_____________ , Cas9蛋白与向导RNA的复合物在功能上类似于___________。
(2)通过基因编辑技术改造前后的两种LamR基因之间的关系是___________。
(3)培育抗猪瘟病毒猪,一般选择______________作为基因编辑的受体细胞;改造后的受体细胞经培养发育到适宜阶段时,可将其进行冷冻保存或____________。为保证胚胎成活率,接受胚胎的母猪应进行___________处理。获得的抗猪瘟病毒猪最后还要进行___________,以判断改造是否成功。
【答案】切割DNA 碱基互补配对 识别非目标位点 限制性核酸内切酶 等位基因 受精卵 胚胎移植 同期发情 基因测序
【分析】
1、通过分析基因编辑的原理,可以发现是sgRNA的作用是引导Cas9蛋白到达特定的DNA位点,所以sgRNA与特定位点的DNA序列能够按照碱基互补配对原则准确配对。再结合图画,可以发现Cas9蛋白的作用可以切割DNA。
2、等位基因是指同源染色体上相同的位置,控制相对性状的一对基因。
3、基因工程的基本操作流程:获取目的基因→构建表达载体→导入受体细胞→目的基因的检测与鉴定。
【详解】
(1)根据基因编辑的原理和图画所示过程,向导RNA是通过碱基互补配对原则准确地识别并结合到DNA的特定位点,从而引导Cas9蛋白到达准确位置进行DNA的切割。两者合起来的作用类似限制性核酸内切酶的作用,都能准确识别DNA特定序列并进行切割。
(2)等位基因是指同源染色体上相同位置控制相对性状的一对基因。改造后的LamR基因与改造前的基因位置相同,控制的性状不同,两者是等位基因。
(3)培育抗猪瘟病毒猪,一般选择受精卵作为基因编辑的受体细胞,这样获得的个体的所有细胞都无法被猪瘟病毒感染。改造后的受精卵开始进行胚胎发育,当发育到适宜阶段时,可将其取出向受体进行胚胎移植或冷冻保存。进行胚胎移植时,为了保证胚胎成活率,需要对接受胚胎的母猪进行同期发情处理,保证受体母猪是代孕状态。获得的改造后的抗猪瘟病毒猪还要进行基因测序,判断其细胞中的LamR基因是否编辑成功。
【点睛】
本题考场内容比较多,增加了试题的难度。对于基因编辑的理解要抓住题干中对其原理的描述及图示,以此理解是sgRNA和Cas9蛋白的作用。对于胚胎移植的内容,需要在记忆的基础进行理解,加深印象。
1、几种目的基因获取方法的比较
方法
从基因文库中获取
人工合成
从基因组文
库中获取
从部分基因文库,如cDNA文库中获取
化学合成法
反转录法
过
程
2.限制酶、DNA连接酶、DNA聚合酶等相关酶的分析比较
名称
作用部位
作用底物
形成产物
限制酶
磷酸二酯键
DNA分子
带黏性末端或平末端的DNA片段
DNA连接酶
磷酸二酯键
DNA片段
重组DNA分子
DNA聚合酶
磷酸二酯键
脱氧核苷酸
子代DNA分子
热稳定DNA聚合酶
磷酸二酯键
脱氧核苷酸
子代DNA分子
DNA(水解)酶
磷酸二酯键
DNA分子
游离的脱氧核苷酸
解旋酶
碱基对间的氢键
DNA分子
脱氧核苷酸长链
RNA聚合酶
磷酸二酯键
核糖核苷酸
单链RNA分子
3.基因表达载体中启动子、终止子的来源
(1)如果目的基因是从自然界中已有的物种中分离出来的,在构建基因表达载体时,不需要在质粒上目的基因的前后端接上特定的启动子、终止子,因为目的基因中已含有启动子、终止子。
(2)如果目的基因是通过人工方法合成的,或通过cDNA文库获得的,则目的基因是不含启动子和终止子的。若只将基因的编码序列导入受体生物中,目的基因没有启动子、终止子,是无法转录的,因此,在构建基因表达载体时,需要在与质粒结合之前,在目的基因的前后端接上特定的启动子、终止子。
2.基因工程中的几种检测方法
4、基因工程操作过程中的5个易错点
(1)目的基因的插入位点不是随意的:基因表达需要启动子与终止子的调控,所以目的基因应插入到启动子与终止子之间的部位。
(2)基因工程操作过程中只有第三步(将目的基因导入受体细胞)没有碱基互补配对现象:第一步存在逆转录法获得DNA,第二步存在黏性末端连接现象,第四步存在检测分子水平杂交。
(3)农杆菌转化法原理:农杆菌易感染植物细胞,并将其Ti质粒上的TDNA转移并整合到受体细胞染色体DNA上。
(4)标记基因的种类和作用:标记基因的作用——筛选、检测目的基因是否导入受体细胞。常见的有抗生素抗性基因、发光基因(表达产物为带颜色的物质)等。
(5)受体细胞的选择:受体细胞常用植物受精卵或体细胞(经组织培养)、动物受精卵(一般不用体细胞)、微生物(大肠杆菌、酵母菌)等。要合成糖蛋白、有生物活性的胰岛素则必须用真核生物酵母菌(需内质网、高尔基体的加工、分泌);一般不用支原体,原因是它营寄生生活;一定不能用哺乳动物成熟的红细胞,原因是它无细胞核,也没有核糖体等细胞器,不能合成蛋白质。
5、蛋白质工程与基因工程的比较
(1)区别
项目
蛋白质工程
基因工程
过程
预期蛋白质功能→设计预期的蛋白质结构→推测应有的氨基酸序列→找到相对应的脱氧核苷酸序列
获取目的基因→基因表达载体的构建→将目的基因导入受体细胞→目的基因的检测与鉴定
实质
定向改造或生产人类所需的蛋白质
定向改造生物的遗传特性,以获得人类所需的生物类型和生物产品
结果
可生产自然界没有的蛋白质
只能生产自然界已有的蛋白质
(2)联系
①蛋白质工程是在基因工程的基础上,延伸出来的第二代基因工程。
②基因工程中所利用的某些酶需要通过蛋白质工程进行修饰、改造。
6、动物细胞培养与动物体细胞核移植的比较
项目
动物细胞培养
动物体细胞核移植
原理
细胞增殖
动物细胞核的全能性
过程
结果
获得细胞群
获得与供体遗传物质基本相同的个体
7、制备单克隆抗体过程中两次筛选的方法及目的
项目
第一次筛选
第二次筛选
筛选
原因
诱导融合后得到多种杂交细胞,另外还有未融合的细胞
由于小鼠在生活中还受到其他抗原的刺激,所以经选择性培养获得的杂交瘤细胞中有能产生其他抗体的细胞
筛选
方法
用特定的选择培养基筛选:未融合的细胞和同种细胞融合后形成的细胞(“BB”细胞、 “瘤瘤”细胞)都会死亡,只有融合的杂交瘤细胞(“B瘤”细胞)能生长
用多孔培养皿培养,在每个孔只有一个杂交瘤细胞的情况下开始克隆化培养和抗体检测,经多次筛选得到能产生特异性抗体的细胞群
筛选
目的
得到杂交瘤细胞
得到能分泌所需抗体的杂交瘤细胞
胚胎的早期培养的培养液与动物细胞培养液成分的比较
(1)区别
项目
动物胚胎培养液
动物细胞培养液
盐类
无机盐、有机盐
无机盐、微量元素
营养物质
氨基酸、核苷酸
糖、氨基酸
调节物质
维生素、激素
促生长因子
特有成分
血清
血清、血浆
胚胎的早期培养与动物细胞培养所用的培养液类似,但是二者所依据的原理和培养目的不同。
(2)巧记方法:胚胎早期培养的培养液成分巧记为两“盐”、两“素”和两“酸”。两“盐”:无机盐和有机盐;两“素”:维生素和激素;两“酸”:氨基酸和核苷酸。另外还有水和血清等。
1.动物基因工程的应用前景十分广阔。比如,可以利用基因工程技术构建乳腺生物反应器,使哺乳动物本身变成“批量生产药物的工厂”,还可以利用转基因动物作器官移植的供体。
(1)基因工程中,cDNA 文库中的基因在基因组文库中__________(填“都有”“都没有”或“有一部分”)。
(2)构建乳腺生物反应器时,科学家将药用蛋白基因与__________等调控组建重组在一起,通过__________的方法,导入哺乳动物的__________中。然后将其送入母体,使其生长发育成转基因动物。
(3)人体器官移植短缺是一个世界性难题。而猪的内脏构造、大小、血管分布与人的极为相似,而且猪体内的病毒远远少于灵长类动物。所以,科学家将目光集中在小型猪身上,但实现这一目标的最大难题是__________。目前采用的方法是将器官供体基因组导入__________以抑制抗原决定基因的表达来培育出符合条件的转基因克隆猪器官。
(4)如果将某种抗性基因导入受体细胞后,仅一条染色体含抗性基因,该基因的传递_____(填“遵循”或“不遵循”)孟德尔分离定律。试说明判断依据:__________。
2.陈薇院士在新冠疫情防控中做出了突出贡献,被国家授予“人民英雄”荣誉称号,她的团队研发的我国首个腺病毒载体新冠疫苗获批附条件上市。重组新冠疫苗的制备流程如下图所示。
回答下列问题:
(1)图中①代表的过程是__________。基因工程的基本操作程序中步骤③是_________。
(2)上述疫苗制备中的目的基因是__________,作为运载体的是____________。欲对目的基因进行扩增,应采用___________技术。
(3)志愿者接种重组新冠疫苗可预防新冠肺炎。请简述重组新冠疫苗在机体发挥作用的机理_____________。
(4)为研究疫苗的注射剂量对志愿者产生的免疫效果,需进一步试验,请写出实验思路_________。
3.下图是高产油菜的研制简图,请回答相关问题。
(1)体外获取大量的酶D基因和转运肽基因,可采取PCR技术,该技术的原理是_____。
(2)将酶D基因与转运肽基因相连得到融合基因,结合图分析需要用到的酶有_____。
(3)融合基因插入Ti质粒的_____中,构建基因表达载体导入农杆菌中,将农杆菌放入含有_____的培养基中培养,即可得到含有融合基因的农杆菌。
(4)含有融合基因的农杆菌侵染油菜的叶肉细胞中,检测受体细胞是否含有融合基因,可以采用的检测方法是_____。若要将含有融合基因的受体细胞培育成植株,可以采用的方法是_____。
4.核酸疫苗是指将含有编码抗原蛋白的基因序列的质粒载体,通过一定的方法递送到宿主体内,通过宿主细胞表达抗原蛋白,从而诱发机体对该蛋白的免疫反应,进而达到预防疾病的目的。核酸疫苗包含DNA疫苗和mRNA疫苗两种,其中mRNA疫苗的安全性更高。回答下列问题:
(1)在构建抗原蛋白基因表达载体前,常通过___________技术扩增该基因,扩增该基因的前提是___________。
(2)构建的抗原蛋白基因表达载体除了含有目的基因外,还必须有启动子、终止子以及___________等。其中,启动子是位于基因首端的一段特殊结构的DNA片段,是___________识别和结合的部位。
(3)将含有抗原蛋白基因的表达载体导入宿主细胞中的方法有基因枪法、注射和脂质体转染法。脂质体转染法是将含有抗原蛋白基因的表达载体导入宿主细胞的常用方法,该方法体现了细胞膜的___________特点。注射核酸疫苗后能够对相应的病原体起到防卫作用的机理是____________________________________________。
(4)与DNA疫苗相比,mRNA疫苗的安全性更高,原因是____________________________。
5.人血清白蛋白(HSA)是血浆中含量最丰富的蛋白质,具有重要的医用价值。下图是通过基因工程技术获取重组HSA(rHSA)的两条途径。回答下列问题:
(1)为获取HSA基因,首先提取人血细胞中的mRNA,利用_______________法合成总cDNA。再利用_______________技术扩增HSA基因,该技术所用到的关键酶是_______________,扩增得到的HSA基因_______________(填“含有”或“不含有”)启动子。
(2)HSA基因导入受体细胞前,需要实施基因工程的核心步骤:_______________。
(3)途径Ⅱ选用大肠杆菌作为受体细胞具有繁殖快、遗传物质少等优点。但相比于途径1,利用大肠杆菌获得的rHSA存在无活性的缺点,试从细胞结构的角度进行分析_______________。
6.干扰素是一种糖蛋白, 具有抗病毒、抑制细胞增殖、调节免疫及抗肿瘤作用。每升人血液只能提取 0.05 μg,且提取困难,所以价格昂贵。科学家利用基因工程的方法,将人干扰素基因导入微生物细胞,利用工程菌为人类生产干扰素,大大提高了产量和速度。下图为某基因公司利用酵母菌生产干扰素的过程,试分析回答下列问题∶
(1)基因工程的优点是______________________________。
(2)基因工程的核心步骤是____,该步骤通常使用的工具酶有__________________。
(3)酵母菌等微生物作为工程菌的优点有________________________(答出2点即可)。将带干扰素基因的质粒导入酵母菌细胞常用Ca2+处理细胞,使其成为______细胞。
(4)干扰素基因在酵母菌细胞中稳定存在并完成表达的过程叫___。检测干扰素基因在酵母菌是否翻译出干扰素,常用的检测方法是______。
(5)若利用大肠杆菌作为干扰素基因的受体细胞,则大肠杆菌分泌的干扰素不具备生物活性,理由是__________________。
7.B基因存在于水稻基因组中,其在体细胞和精子中正常表达,在卵细胞中不转录。为研究B基因表达对卵细胞的影响,设计并完成了如下实验来获取能够在卵细胞中表达B基因的转基因植株。请回答下列问题:
注:Luc基因表达的荧光素酶能催化荧光素产生荧光
(1)图中所示的基因表达载体需含有启动子,它是___ 识别并结合的位点。
(2)可利用 ___中的RNA构建cDNA文库,从中获得B基因中编码蛋白的序列。将该序列与Luc基因连接成融合基因(表达的蛋白质能保留两种蛋白质各自的功能),然后构建基因表达载体。与基因组文库相比,cDNA文库的基因数相对较少,原因是___。
(3)基因工程操作的核心步骤是____。
(4)要判断T-DNA是否整合到水稻细胞染色体DNA上,可采用 ___的方法进行检测。
(5)可以通过检测加入____后该植株卵细胞中是否发出荧光,鉴定和筛选出能表达B基因的转基因植株。
8.下图为转基因抗虫烟草的培育流程,①②③④表示过程,其中②表示利用农杆菌转入受体细胞。回答下列相关问题:
(1)在①过程构建重组质粒时,若用同一种限制性核酸内切酶处理Ti质粒和含目的基因的DNA片段,使两者形成黏性末端用于拼接,这种方法的明显缺点是目的基因和质粒____________________________(答出2点即可)。另外,影响拼接效率的主要因素,除以上缺点和盐离子浓度、渗透压、温度等环境因素外,还有____________________________(答出2点即可)。
(2)在②过程中,将图示重组Ti质粒导入农杆菌时,可用_______________处理农杆菌,以提高转化效率。操作之后,需要特定的培养基对农杆菌进行筛选,其原因是_______________,最终筛选到的对象在相应选择培养基上的存活情况是______________________。
(3)在③过程常通过调节植物激素的适当配比,从愈伤组织诱导出胚状体或根芽,并由此再生出新植株。愈伤组织特点_________________________________(写出两点)
(4)为诱导愈伤组织产生不定芽,通常应在培养基中加入两类植物激素,其中起主要作用的是__________________________。
9.我国通过自主研发,利用水稻胚乳细胞表达平台及蛋白质纯化平台,获得高效表达的高纯度的重组人乳铁蛋白和重组人溶菌酶。全球首创、备受关注的“稻米造血”技术,明年也有望在光谷量产。血清白蛋白这一治疗烧伤、肝硬化等疾病的“黄金救命药”的量产,将有望极大地缓解血荒。
(1)要构建重组人乳铁蛋白基因、重组人溶菌酶基因表达的载体,需在目的基因的上游和下游分别引入________ 。
(2)在造血稻米的培育过程中,研究人员利用水稻外植体经脱分化形成愈伤组织,愈伤组织是由具有________能力的________细胞组成。若对水稻使用________法导入重组质粒则需要在愈伤组织中加入适量的酚类化合物,目的是:________以促进转化。对于筛选后获得的转基因植株自交,若某植株所结种子中具有重组人血清白蛋白的占________,则判断该植株为T-DNA单拷贝插入(只插入了一个目的基因)。
(3)某些重组蛋白的使用不会发生药物引发的免疫排斥反应。方法是通过设法除去该蛋白基因中与抗原决定有关的DNA序列而使该药物不含有________ 。不对相应蛋白质直接进行改造而对其基因进行改造的原因是________
10.根瘤农杆菌是普遍存在于土壤中的一种细菌,能在自然条件下趋化性地感染双子叶植物受伤部位,并诱导产生冠瘿瘤。图甲表示该细菌的Ti质粒,可利用其T-DNA进行抗虫水稻(单子叶植物)培育。
(1)冠瘿瘤是一种“植物肿瘤”,因与冠瘿碱的合成代谢有关而得名。其形成原因为:双子叶植物损伤细胞分泌大量的_____________,吸引农杆菌移向这些细胞,诱导vir基因表达,使T-DNA转移并且整合到植物细胞的___________;T-DNA上的激素基因表达产物使植物细胞不断___________从而形成冠瘿瘤。冠瘿瘤内冠瘿碱合成的原料来自____________。
(2)为使水稻具有抗虫性状而不产生冠瘿瘤,需对Ti质粒进行如图乙所示改造,改造需要的工具酶是____________。改造的T-DNA必须具备____________才能使目的基因正常表达。
(3)从供体细胞中通过PCR技术可扩增出抗虫基因,其前提是____________,利用PCR技术扩增抗虫基因需要______________来催化合成子链。
(4)利用以下材料,写出培育抗虫水稻的方案:_____________
材料:携带抗虫基因的Ti载体,农杆菌,优良水稻品种的愈伤组织,必要的化学药品。
11.甘蔗是我国重要的糖料作物,近年来由于高产、高糖甘蔗品种的大面积种植,甘蔗虫害日益严重。科研工作者将抗虫基因Bt导入甘蔗细胞,最终获得抗虫转基因甘蔗,主要过程如下图。请回答下列问题:
(1)PCR扩增Bt基因时需要根据____________设计引物,PCR反应体系种需要同时加入两种引物的原因是____________。据图可知需要用____________酶(填名称)切割Bt基因和运载体。若Bt基因两端原本没有相应的酶切位点,____________(填“可以”或“不可以”)通过在引物的5’端添加相应的限制酶识别序列后由PCR扩增出相应序列。
(2)图中将Bt基因导入甘蔗细胞所用的方法是____________。将含有Bt基因的细胞培养成一个完整植株的基本程序是____________(请用文字和箭头表述)。
(3)图中的甘蔗幼苗是否都具有抗虫特性,在个体水平还需要进行____________实验。
12.p53基因是一种抑癌基因,在恶性肿瘤患者中突变率达50%以上。与人相比,大象体内含有多对p53基因,推测是其很少患肿瘤的主要原因。设计实验探究人p53基因在乳腺肿瘤细胞中的作用。回答下列问题:
(1)利用PCR技术扩增p53基因。首先根据p53基因的核苷酸序列,设计并合成________________,其能与变性p53基因单链结合,在_______________催化作用下延伸,如此循环多次。
(2)p53基因表达载体的构建。如图所示,表达载体上除了标注的DNA片段外,在p53基因上游还必须有的DNA片段(箭头所示)是_________________,其作用是_______________。
(3)乳腺肿瘤细胞培养。完成伦理学审查和病人知情同意书签署后,将患者乳腺肿瘤组织块剪碎,制成细胞悬液在适宜的条件下培养。培养环境中所需的主要气体包括细胞代谢必需的_______________和维持培养液pH值的________________。保持培养环境处于无菌无毒条件的操作包括______________________________(答出两点即可)。
(4)检测p53基因表达对乳腺肿瘤细胞增殖的影响。分别将空载体和p53表达载体转入肿瘤细胞培养,采用特殊方法检测细胞增殖情况,并从培养的肿瘤细胞中提取蛋白质,用相应的_______________(填“抗原”或“抗体”)进行杂交,检测p53基因翻译成蛋白质的情况,探索杂交带强度与细胞增殖率相关性。
13.2018年1月25日,我国研究人员在世界上率先利用去甲基化酶(Kd4d)的mRNA,经体细胞核移植技术培育出第一批灵长类动物——食蟹猴,流程如图所示,①~⑥表示过程,该动物可作为研究癌症等人类疾病的动物模型.请分析回答:
(1)进行过程①时,为了防止__________对细胞自身造成危害,应定期更换培养液;培养液通常加入抗生素其目的是__________。
(2)据图分析,过程③是利用__________技术,将成纤维细胞注入猴去核的MⅡ中期卵母细胞的________之间。用于过程③的细胞通常是10代以内的细胞其原因是_________。一般利用未受精的去核卵母细胞作为受体细胞,而不用精子,其原因是________。
(3)2001年,美国科学家已经培育出胚胎细胞核移植猴。核移植是指_______。获得食蟹猴的体细胞核移植技术难度明显高于胚胎细胞核移植,原因是_________,恢复其全能性较难。通过核移植方法获得的食蟹猴,与核供体相比,食蟹猴体细胞的染色体数目_________(填“减半”“加倍”或“不变”)
14.治疗性克隆是动物细胞工程的综合应用,它对解决供体器官缺乏和器官移植后的免疫排斥反应具有重要意义。其基本流程如下图所示,请回答相关问题:
(1)过程①采用的是细胞工程中的_____技术,这个过程中,所用的供体细胞一般选用传代10代以内的细胞,原因是_____。
(2)动物细胞进行分瓶传代培养前,需要用胰蛋白酶处理贴满瓶壁的细胞,因为此时细胞会出现_____现象,如果不及时分瓶培养,细胞就会_____
(3)将患者的体细胞核植入去核的卵母细胞中构建重组细胞后进行细胞培养,而不是直接用体细胞进行细胞培养,原因是_____。
(4)经核移植获得的重组细胞进行体外培养时,培养液中通常要添加_____等一些天然 成分,而气体环境中CO2的主要作用是_____。
(5)若将图中获得的组织器官移植给个体_____(填"A”或“B”),则会发生免疫排斥反应。
15.如图为纯种荷斯坦小奶牛的繁殖过程,请据图回答下列问题。
(1)克隆动物培育过程与图示繁殖过程相比,实质性的区别为前者是无性生殖,后者是___________。
(2)对牛的精子进行获能处理使用的方法一般是___________。
(3)哺乳动物胚胎的培养液成分一般比较复杂,除一些无机盐和有机盐类外,还需要添加维生素、激素、氨基酸、核苷酸以及____________________等物质。
(4)受精卵形成之后不能立即移入母体子宫的原因是_______________________。进行胚胎体外培养时,对不同发育阶段的胚胎使用的培养液成分__________(填“相同”或“不同”)。
(5)如果培育转基因荷斯坦奶牛,可采用_____________________技术将药用蛋白的基因导入到_________________中,在检测受体细胞的染色体DNA上是否插入了目的基因时,常采用的方法是______________________技术,根据是否显示出杂交带进行判断。
16.某科研人员将人的体细胞的细胞核植入兔去核的卵母细胞中,使之融合形成杂种细胞,培养杂种细胞使之发育至囊胚期,从中分离出人的胚胎干细胞,通过体外培养可知,获得的胚胎干细胞能长期增殖并保持不分化的状态。回答下列问题:
(1)动物细胞培养技术是其他动物细胞工程的基础,该技术的原理是______________。培养人的细胞时,要将人的细胞置于______________气体环境中培养。为了防止杂菌污染,在培养过程中可采取的措施有______________。
(2)在接受移植的细胞核之前,兔的卵母细胞需要在体外培养至______________(填时期)。人的细胞核能在兔去核的卵母细胞中重新启动,原因是兔去核的卵母细胞中有_______________。
(3)从功能上分析,获得的胚胎干细胞的特点是___________________。在体外培养胚胎干细胞时,常在培养血底部铺设一层饲养层细胞,其作用是_______________。
17.CRISPR/Cas9基因编辑技术可以按照人们的意愿精准剪切、改变任意靶基因的遗传信息,对该研究有突出贡献的科学家被授予2020年诺贝尔化学奖。科学家正设想利用基因编辑技术将猪基因组中“敲入”某种调节因子,抑制抗原决定基因的表达,培育出没有免疫排斥反应的猪器官,解决人类移植器官短缺的难题。请回答下列问题:
(1)欲获得大量的调节因子,可以利用PCR技术进行扩增。在PCR反应体系中需要加入一定的Taq酶和足量的引物(循环次数越多,引物加入量越大)等,引物需要足量的原因是_____。
(2)CRISPR/Cas9基因编辑技术中,SgRNA是根据靶基因设计的引导RNA,准确引导Cas9切割与SgRNA配对的靶基因DNA序列,由此可见,Cas9在功能上属于_____酶,切割的是DNA中的_____键。
(3)在相关实验过程中,为了确认猪细胞中抗原决定基因是否表达出蛋白质,常用的检测方法是_____。若检测结果为_____,则表明调节因子已经发挥作用。
(4)将含有调节因子的猪细胞在体外培养时,会出现细胞贴壁现象。为了使细胞更好地贴壁生长,要求培养瓶内表面_____。
(5)为了获得没有免疫排斥反应的转基因猪,需要将调节因子已经发挥作用的猪细胞的细胞核移入_____中,用物理或化学方法激活受体细胞,使其完成_____,再进行胚胎移植获得转基因克隆猪。
18.M是一种具有特定功能的人体蛋白质。某研究小组拟仿照制备乳腺生物反应器的研究思路,利用小鼠制备一种膀胱生物反应器来获得M,基本过程如图所示。回答下列问题:
(1)基因表达载体导入受体细胞内,并且在受体细胞内维持稳定和表达的过程称为__________。小鼠常用的受体细胞是__________,原因是____________________。
(2)与乳腺生物反应器相比,用膀胱生物反应器生产M的优势是____________(答出2点即可)。
(3)如果将外源基因导入受体细胞,则外源基因会随机插入到受体细胞的DNA中,该受体细胞培养的胚胎有的可以发育成转基因动物,有的却死亡,请分析因外源基因插入导致胚胎死亡最可能的原因是______________________________。
(4)转基因小鼠的早期胚胎培养过程中,培养液成分除一些无机盐和有机盐外,还需添加_______________等物质。
相关试卷
这是一份高中生物高考押新课标全国卷第38题-备战2021年高考生物临考题号押题(新课标卷)(解析版),共34页。试卷主要包含了PCR技术的条件,5℃±0等内容,欢迎下载使用。
这是一份高中生物高考押新课标全国卷第32题-备战2021年高考生物临考题号押题(新课标卷)(原卷版),共17页。试卷主要包含了 板叶、紫叶、抗病 , 某种甘蓝的叶色有绿色和紫色等内容,欢迎下载使用。
这是一份高中生物高考押新课标全国卷第30题-备战2021年高考生物临考题号押题(新课标卷)(原卷版),共16页。试卷主要包含了人的排尿是一种反射活动,“秋堂掞虚寒,晚竹引深翠,阅读材料,回答问题等内容,欢迎下载使用。

