高中生物高考押新课标全国卷第31题-备战2021年高考生物临考题号押题(新课标卷)(原卷版)
展开
这是一份高中生物高考押新课标全国卷第31题-备战2021年高考生物临考题号押题(新课标卷)(原卷版),共19页。试卷主要包含了是该湖泊中唯一的消费者, 回答下列与生态系统相关的问题,5+3等内容,欢迎下载使用。
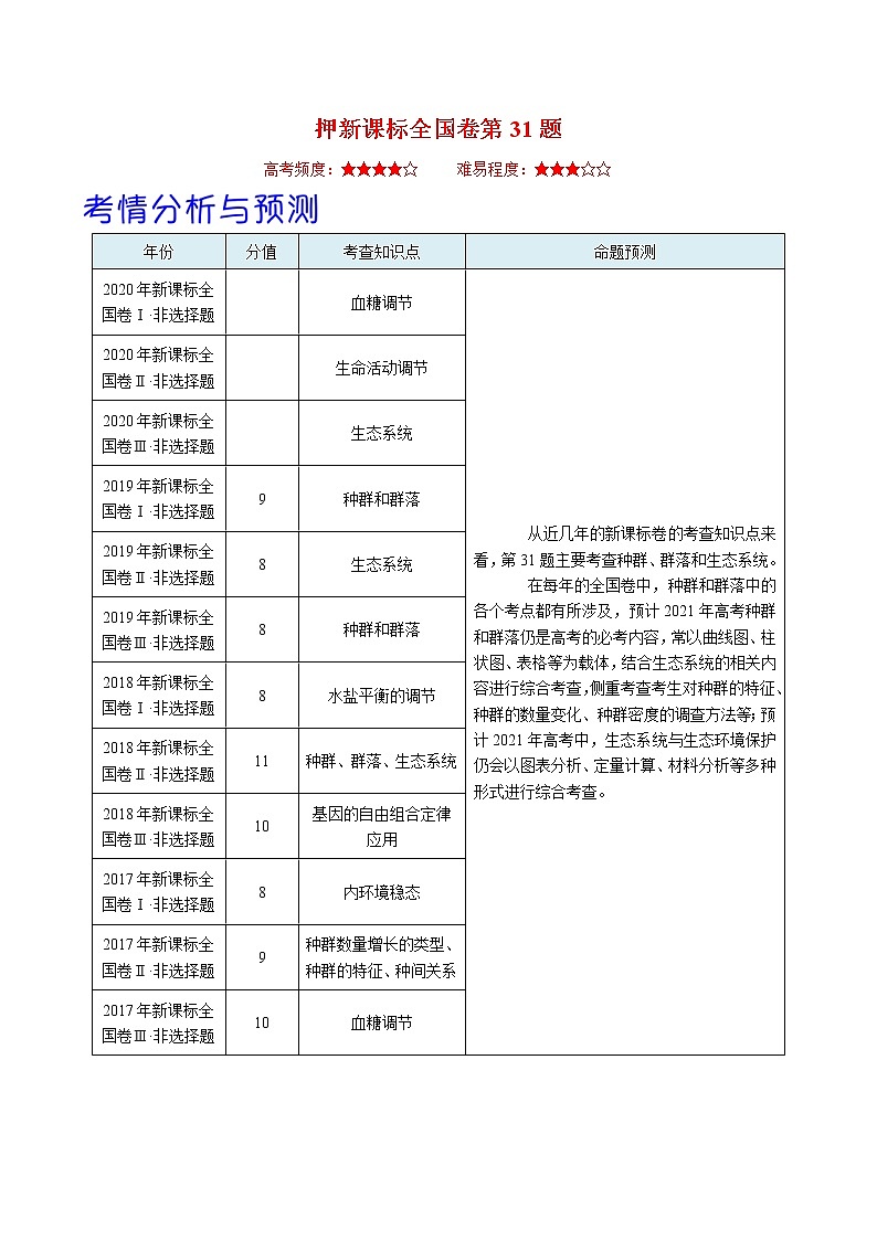
押新课标全国卷第31题
高考频度:★★★★☆ 难易程度:★★★☆☆
年份
分值
考查知识点
命题预测
2020年新课标全国卷Ⅰ·非选择题
血糖调节
从近几年的新课标卷的考查知识点来看,第31题主要考查种群、群落和生态系统。
在每年的全国卷中,种群和群落中的各个考点都有所涉及,预计2021年高考种群和群落仍是高考的必考内容,常以曲线图、柱状图、表格等为载体,结合生态系统的相关内容进行综合考查,侧重考查考生对种群的特征、种群的数量变化、种群密度的调查方法等;预计2021年高考中,生态系统与生态环境保护仍会以图表分析、定量计算、材料分析等多种形式进行综合考查。
2020年新课标全国卷Ⅱ·非选择题
生命活动调节
2020年新课标全国卷Ⅲ·非选择题
生态系统
2019年新课标全国卷Ⅰ·非选择题
9
种群和群落
2019年新课标全国卷Ⅱ·非选择题
8
生态系统
2019年新课标全国卷Ⅲ·非选择题
8
种群和群落
2018年新课标全国卷Ⅰ·非选择题
8
水盐平衡的调节
2018年新课标全国卷Ⅱ·非选择题
11
种群、群落、生态系统
2018年新课标全国卷Ⅲ·非选择题
10
基因的自由组合定律应用
2017年新课标全国卷Ⅰ·非选择题
8
内环境稳态
2017年新课标全国卷Ⅱ·非选择题
9
种群数量增长的类型、种群的特征、种间关系
2017年新课标全国卷Ⅲ·非选择题
10
血糖调节
1.(2020年新课标全国卷Ⅲ)假设某种蓝藻(A)是某湖泊中唯一的生产者,其密度极大,使湖水能见度降低。某种动物(B)是该湖泊中唯一的消费者。 回答下列问题:
(1)该湖泊水体中A种群密度极大的可能原因是_______ (答出2 点即可)。
(2)画出该湖泊生态系统能量流动的示意图_______。
(3)假设该湖泊中引入一种仅以A为食的动物(C)后,C种群能够迅速壮大,则C和B的种间关系是_______。
【答案】 (1). 水体富营养化,没有其他生产者的竞争 (2). (3). 竞争
【解析】
【分析】
1、本题中A是唯一的生产者,B是唯一的消费者,所以存在A→B的食物链。
2、“J”型曲线:指数增长函数,描述在食物充足,无限空间,无天敌的理想条件下生物无限增长的情况。
3、生态系统能量流动指生态系统中能量输入、传递、转化和散失的过程。
流入生态系统的总能量:生产者固定的太阳能。
某一营养级(最高营养级除外)能量的最终去向:自身呼吸消耗;被分解者利用;流向下一个营养级。
【详解】(1)A是蓝藻,是该湖泊唯一的生产者,所以其种群密度极大的原因可能有该水域污染,水体富营养化,造成蓝藻爆发和缺少其他生产者竞争。
(2)该生态系统存在唯一一条食物链A→B,所以能量流动关系如图:
。
(3)C和B都以A为食,所以二者是竞争关系。
【点睛】本题考查生态系统和种群的知识,解答(1)考生可以结合种群增长中“J”型增长的模型,解答(2)需要考生理解生态系统能量流动的过程。
2.(2019·新课标I卷)某果园中存在A、B两种果树害虫,果园中的鸟(C)可以捕食这两种害虫:使用人工合成的性引诱剂Y诱杀B可减轻B的危害。回答下列问题。
(1)果园中包含害虫A的一条食物链是_________________。该食物链的第三营养级是_____________。
(2)A和B之间存在种间竞争关系,种间竟争通常是指_________________。
(3)性引诱剂Y传递给害虫B的信息属于_________________。使用性引诱剂Y可以诱杀B的雄性个体,从而破坏B种群的_________________。导致_________________。降低,从而减轻B的危害
【答案】(1). 果树→A→C
(2). C
(3). 两种或两种以上生物相互争夺相同的资源和空间而表现出来的相互抑制现象
(4). 化学信息
(5). 性别比例
(6). 种群密度
【解析】
【分析】
食物链是由各种生物由于食物关系形成的一种联系。许多条食物链彼此相互交错连接形成的复杂营养结构即食物网。
种间关系包括:竞争、捕食、互利共生、寄生等。
种群的数量特征:种群密度、出生率和死亡率、迁入率和迁出率、性别比例、年龄组成。
【详解】(1)由题意可知,害虫A是果园害虫,故与果树之间为捕食关系,又因为鸟C与害虫是捕食关系,故包含害虫A的一条食物链为:果树→害虫A→鸟C。其中鸟C是次级消费者、第三营养级。
(2)竞争指两种或两种以上生物相互争夺相同的资源和空间而表现出来的相互抑制的现象,如害虫A、B均以果树为食,二者之间为竞争关系。
(3)性引诱剂Y是人工合成的,类似于害虫分泌的性引诱剂,即以虫治虫,属于生物防治,其传递给害虫的信息为化学信息。Y可以诱杀害虫B中的雄性个体,破坏B的性别比例,降低其出生率,进而降低B的种群密度,减轻其危害。
3. (2019·新课标Ⅱ卷)回答下列与生态系统相关的问题。
(1)在森林生态系统中,生产者的能量来自于_________,生产者的能量可以直接流向_______(答出2点即可)。
(2)通常,对于一个水生生态系统来说,可根据水体中含氧量的变化计算出生态系统中浮游植物的总初级生产量(生产者所制造的有机物总量)。若要测定某一水生生态系统中浮游植物的总初级生产量,可在该水生生态系统中的某一水深处取水样,将水样分成三等份,一份直接测定O2含量(A);另两份分别装入不透光(甲)和透光(乙)的两个玻璃瓶中,密闭后放回取样处,若干小时后测定甲瓶中的O2含量(B)和乙瓶中的O2含量(C)。据此回答下列问题。
在甲、乙瓶中生产者呼吸作用相同且瓶中只有生产者条件下,本实验中C与A的差值表示这段时间内_____________;C与B的差值表示这段时间内_____________;A与B的差值表示这段时间内_________。
【答案】
(1). 太阳能
(2). 初级消费者、分解者
(3). 生产者净光合作用的放氧量
(4). 生产者光合作用的总放氧量
(5). 生产者呼吸作用的耗氧量
【解析】
【分析】
地球上几乎所有生态系统所需要的能量都来自太阳能,除极少数特殊空间外,能量流动起源于生产者固定的太阳能;输入生产者的能量,一部分在生产者的呼吸作用中以热能的形式散失,一部分用于生产者的生长发育和繁殖等生命活动,储存在植物体的有机物中;构成植物体的有机物中的能量,一部分随着残枝败叶被分解者分解释放出来,另一部分则被初级消费者摄入体内。光合作必须在有光的条件下才能进行,呼吸作用时时刻刻都在进行。据此结合题意,进行作答。
【详解】(1)在森林生态系统中,生产者的能量来自于生产者通过光合作用固定的太阳能。生产者的能量可以直接随着初级消费者的摄食作用而流入初级消费者,也可以随残枝败叶流向分解者。
(2)依题意可知:甲、乙两瓶中只有生产者,A值表示甲、乙两瓶中水样的初始O2含量;甲瓶O2含量的变化反映的是呼吸作用耗氧量,因此B=A-呼吸作用耗氧量;乙瓶O2含量变化反映的是净光合作用放氧量,所以C=A+光合作用总放氧量-呼吸作用耗氧量。综上分析,本实验中,C-A=光合作用总放氧量-呼吸作用耗氧量=净光合作用的放氧量,即 C与A的差值表示这段时间内生产者净光合作用的放氧量;C-B=光合作用总放氧量,即 C与B的差值表示这段时间内生产者的光合作用的总放氧量;A-B=呼吸作用耗氧量,即 A与B的差值表示这段时间内生产者的呼吸作用耗氧量。
【点睛】本题的难点在于对(2)的解答,解答的关键是抓住问题的实质:甲瓶不透光,瓶内的生产者不能进行光合作用,但能进行呼吸作用,所以瓶内的O2含量的变化是有氧呼吸消耗所致;乙瓶透光,瓶内的生产者既能进行光合作用,也能进行呼吸作用,所以瓶内的O2含量的变化反映的光合作用产生的O2量与有氧呼吸消耗的O2量的差值。
祁连山某处的荒山堆放了有毒的废阴极炭块,其毒性主要来自含量较高的氟化物和氰化物,前者是明确的致癌物质,后者是著名的致命物质。请回答下列问题:
(1)没有经过处理的废阴极炭块会污染土壤和地下水,使动物致病或中毒,长期下去会导致某些动物灭绝,说明生态系统的___________能力是有限的。
(2)该地的所有生物构成___________________。在该地,各个生物种群分别占据了不同的空间,体现了群落的___________结构。
(3)下表为科学家对该地附近某生态系统进行调查绘制的相关图表(单位:百万千焦)请回答下列问题:
种群
同化量
净同化量
呼吸消耗
传递给分解者
传递给下一营养级
未被利用的能量
草
65.5
3.0
15.0
41.5
羊
15.0
5
0.5
2
2.5
人
2
0.6
1.4
微量(不计)
无
①调查农田中鼠的种群数量,应采用_________法。
②上表是科学家对该生态系统的食物链“草→羊→人”进行调查后绘制了食物链中三个营养级对能量的同化、利用、传递等数量关系。已知该生态系统受到的太阳辐射为150 000百万千焦,但大部分能量不能被生产者固定,根据表中数据计算能量从第一营养级到第二营养级的传递效率为_________。若羊的粪便被迅速分解,粪便中的能量属于表中的_________(填表中数值)百万千焦的一部分。
【答案】(1)自我调节
(2)生物群落 水平结构和垂直
(3)①标志重捕 ②12% 3
【解析】(1)根据题意分析,未处理的废阴极炭块导致土壤和水体污染,进而导致动物致病、中毒甚至死亡,说明外界环境的干扰已经超过了其自我调节能力。(2)该地的所有生物包括了动物、植物和微生物,它们共同构成了生物群落;生物群落具有垂直结构和水平结构,因此各个生物种群分别占据了不同的空间。(3)①农田中的鼠的活动能力较强,范围较广,一般用标志重捕法调查其种群密度。②分析表格:生产者(草)的同化量=呼吸消耗+传递给分解者+传递给下一营养极+未被利用的能量=65.5+3.0+15.0+41.5=125百万千焦;净同化量=同化量-呼吸量=125-65.5=59.5百万千焦;羊呼吸消耗的能量=同化量-净同化量=15.0-5=10百万千焦。根据以上分析已知,草固定的能量是125百万千焦,羊固定的能量是15百万千焦,因此能量从第一营养级到第二营养级的传递效率15÷125×100%=12%;羊的粪便中的能量属于其上一营养级(草)固定的能量,被分解者利用,因此羊的粪便中的能量属于3百万千焦的一部分。
1.理清种群的增长规律及其应用
(1)图示
(2)K值与K/2值的分析与应用
①K值与K/2值的分析
②K值与K/2值的应用
2.复杂食物网中某种群数量变化的分析技巧
(1)生产者相对稳定,即生产者比消费者稳定得多,所以当某一种群数量发生变化时,一般不需考虑生产者数量的增加或减少。
(2)处于最高营养级的种群有多种食物来源时,若其中一条食物链的来源减少或中断,则该种群可通过多捕食其他生物而维持其数量基本不变。例如如图所示的食物网中,若食草鸟减少,则兔将更多地被鹰捕食而减少,绿色植物因捕食者减少而增多。
3.生态系统的结构分析的“三个角度”
(1)某一营养级的生物所代表的是该营养级的所有生物,不代表单个生物个体,也不一定是一个种群,甚至可能不属于同一物种。
(2)同一种消费者在不同食物链中,可以占据不同的营养级。
(3)在食物网中,两种生物之间的种间关系可出现多种,如狼和狐之间既有捕食关系,又有竞争关系。
4.能量在各营养级间流动过程分析
由此可见:(1)摄入量-粪便量=同化量。
(2)同化量-呼吸量=用于生长、发育和繁殖量。
(3)一个营养级粪便量不属于该营养级同化量,而属于上一营养级的同化量中“流入分解者”的部分。
5.确定食物网中的“最多”和“最少”问题
(1)低营养级“最少”消耗多少或高营养级“最多”增重多少:需选择最短食物链和最高能量传递效率20%。
(2)低营养级“最多”消耗多少或高营养级“最少”增重多少:需选择最长食物链和最低能量传递效率10%。
6.确认能量“分配比”中的“正推”与“逆推”
以为例:
(1)若“人的食物比例为植物∶动物=4∶1,则人增重1 kg最少需植物多少kg”则应“逆推”用“除法”,即x1=1×÷20%+1×÷(20%)2=9 kg。
(2)若“植物向人及向动物传递的能量比例为4∶1,则人增重1 kg最少需植物多少kg”则应“顺推”用“乘法”即x2·×20%+x2·×(20%)2=1,则x2≈5.95 kg。
1.马粪里的β-石竹烯有一定的气味,生态学家发现野生大熊猫会嗅闻马粪、在马粪上打滚、将粪便涂抹于全身来辅助御寒,研究人员将其定义为“HMR行为”。回答下列问题。
(1)大熊猫嗅闻马粪是利用了_____信息的传递,体现了信息传递在生态系统中的作用是_____。
(2)大熊猫主要以木竹、箭竹为食,也会取食竹鼠等植食性小动物。在该食物网中大熊猫处于第_____营养级,它与竹鼠的种间关系是_____,其中木竹、箭竹等生产者的作用是_____。
(3)由于道路、农田等干扰,秦岭地区的大熊猫被分割成几个局域种群,将大熊猫分布区连接起来,建设相应的自然保护区将有利于大熊猫种群的延续,原因是_____。
2.农田生态系统营养结构简单,抵抗力稳定性差,需要人类进行精细管理。农田一旦弃耕,将演替变成新的生物群落。请回答下列问题:
(1)氮元素在生物群落和无机环境之间是不断循环的,但农田土壤中的氮元素的含量往往不足以使作物高产,需不断施加氮肥,其原因是________________,农作物同化的能量,一部分通过呼吸作用以热能形式散失,另一部分用于________________等生命活动。
(2)农田生态系统营养结构简单,常遭遇蚜虫危害。生产中若采用农药防治蚜虫,常采用不同种类的杀虫剂交替使用,根据现代生物进化理论分析其目的是___________。蚜虫的数量下降迫使其天敌迁至其它农田觅食,这体现了生态系统的信息传递能____________________,以维持生态系统的稳定。
(3)若弃耕的农田最终演替成森林,则演替过程中体型较大的乔木逐渐取代草本和灌木成为优势种的原因主要是________________。
(4)负反馈调节是生态系统自我调节能力的基础,请用文字和箭头构建农田生态系统中昆虫种群和青蛙种群之间负反馈调节的概念模型_________________。
3.湿地被誉为地球的“肾脏”。党的十八大以来,习近平总书记十分重视湿地的保护和恢复,我国建立了许多湿地公园,贵阳市的小车河城市湿地公园就是其中之一。
回答下列问题:
(1)湿地生态系统具有涵养水源、净化水质、蓄洪抗旱、调节气候等功能,体现了生物多样性的____价值。自然条件下,海边红树林湿地与贵州湿地的生物多样性有差异,从进化角度分析其原因是____。
(2)近年来贵阳市政府采取多种干预措施使小车河城市湿地生态系统得以恢复。从群落水平来说,该生态系统得以恢复依据的原理是______________。
(3)现在小车河城市湿地公园的植物已经增加到800多种,使植物群落的垂直分层现象更为复杂,显著地提高了群落_________的能力。该湿地生态系统在恢复过程中,鸟类等消费者也在增加,消费者的作用是____________。
4.刺萼龙葵是原产于北美洲的一年生草本双子叶植物,具有适应性强、繁殖力强、蔓延速度快等特点,是我国重点防控的外来物种之一。据调查,刺萼龙葵一段时间内出现在我国某地的玉米田中,并很快排挤了原有的杂草而成为主要的杂草种类,对农作物造成了危害。回答下列问题:
(1)对刺萼龙葵的种群密度进行调查,常用的方法是___________。在该杂草从出现到数量相对稳定的过程中,其种群数量呈___________型曲线增长。
(2)刺萼龙葵与玉米田中的玉米及原有杂草之间存在种间竞争关系,竞争指的是_________。刺萼龙葵的出现使玉米田中的杂草种类发生改变,该玉米田是否发生了群落演替?____(填“是”或“否”)。请写出依据:_________________________________________________。
(3)为了控制刺萼龙葵的种群密度,玉米田要定期除草,从能量流动的角度分析,其目的______________________。目前,刺萼龙葵的防治措施主要以“物理防治为主,化学防治为辅”,其中化学防治主要是在秧苗期喷洒2,4-D溶液,其作用原理是_______________。
5.2021年2月22日,第五届联合国环境大会(UNEA)开幕,联合国环境规划署(UNEP)指出,人类可以改变与自然的关系来共同应对全球性气候、生物多样性和污染三大环境危机。某科研小组对某重金属污染地区的单作茶园生态系统(种植单一品种茶树)进行了调查研究,并对其实施了植物修复技术,植物修复是通过绿色植物(如禾本科、豆科等超积累植物)从被污染环境中吸收一种或几种重金属,并将其转移、贮存到地上部,从而降低环境中污染重金属的浓度,以达到修复被污染环境的目的。请回答下列问题:
(1)茶园生态系统不同地段分布有不同的生物类群,体现了群落的________________。茶园生态系统的修复是否成功,最终主要看它的________________是否能够长期保持稳定。
(2)研究发现,以茶区害虫茶细蛾为食的捕食性蜘蛛体内重金属含量远大于其他生物类群,从食物关系的角度分析,抓食性蜘蛛体内重金属含量高的原因是________________。
(3)研究发现,该地区茶园土壤生态系统中有机质积累,土壤腐殖质的质量下降,试推测其原因可能是________________。
(4)科研小组选择适宜的大豆进行茶、豆可作,在增收两季大豆的情况下,茶园土壤中镉等重金属的浓度明显下降,且土壤肥力明显提升,试分析其原因可能是________________。
(5)茶叶害虫大规模爆发会对茶树造成极大危害,有人建议该茶园可适当放养一定数量的鸡。构建“茶园养鸡”的生态农业模式,请评价“茶园养鸡”的生态学意义_________。
6.一组拍自南极科考站附近的照片里南极的雪竟变成了绿色和红色,这可能是微型藻类大量繁殖导致的。研究表明,南极温度升高为藻类的生长提供了条件,雪衣藻产生的藻华会使雪反射的阳光量降低13%,这会导致更高的融雪速度,使极地环境明显改变,冰盖面积缩小,鱼类和磷虾的繁殖也因洋流温度变化而受到干扰。
(1)使雪呈现红色的就是“雪衣藻”,其含有的光合色素主要吸收_________(答“红光”或“蓝紫光”)。
(2)南极出现藻华,会使极地生态系统的生物多样性_________,有资料表明极地的快速升温主要是人类的工业活动导致,说明人类活动往往会使群落演替按照_________进行。
(3)这是海洋中的一条食物链:浮游植物→浮游动物→鱼→企鹅。从生态系统的组成成分角度考虑,该食物链中不具有的是_________;鱼同化的能量流向分解者的形式包括_________两部分。
(4)有研究表明南极企鹅的数量已经出现了明显下降,根据以上材料分析,可能的原因有:_________等(答出两点)。
7.崇明东滩鸟类国家级自然保护区位于长江人海口,是重要的水鸟越冬区,每年有数万只水鸟于10月至次年2月在崇明东滩越冬。某研究团队以4种占优势的水鸟为研究对象,调查了它们的种群数量、在不同觅食生境出现的概率、主要的食物种类等,结果如下表所示。生境1为潮间带湿地;生境2为沼泽区;生境3为海堤内鱼塘—芦苇区,芦苇在植物群落中占优势。回答下列问题:
物种
观察数量
觅食生境出现率/%
鸟胃中主要的食物种类/%
生境1
生境2
生境3
小坚果
茎类
草屑
螺类
贝壳砂砾
甲壳类
其他
绿翅鸭
2120
67
0
33
52.8
16.7
0
12.0
13.0
0
5.5
绿头鸭
1513
98
1
1
78.3
0.8
0
7.1
5.6
1.1
7.1
鹤鹬
1678
64
0
36
0
0
50.0
25.0
25.0
0
0
青脚鹬
1517
29
28
43
0
0
33.3
33.3
0
33.3
0.1
(1)调查生境3芦苇的种群密度可采用___________法,调查绿头鸭的种群密度可采用___________法。
(2)绿翅鸭和鹤鹬选择的觅食生境基本相同,根据表中信息可知二者避免竞争的方式为______________________。
(3)当生境2受到外界的轻微干扰后,经过一段时间,该生态系统可以恢复到原来的状态,说明该生态系统具有___________。与热带雨林相比,该生态系统的抵抗力稳定性______________________。
8.林场一般比较大且常为方形,通常是大规模种植乔木的半人工生态系统,树木成林往往需要数年至数十年。成林期间,一些动植物会陆续进人林区参与生物群落的构建。请回答下列问题:
(1)林场在生物多样性的价值中首先体现出来的是它的_____________价值,然后才会在一定程度上体现出它的_____________价值。
(2)专业人员发现某林场很适合一种野生珍稀药用植物的生长,随即采用_____________取样法调查林场内该植物的种群密度,并据此制定出合理利用该资源的年度_____________计划。
(3)下图是林场生态系统内部分物种构成的食物网。在该食物网中,食物竞争最激烈的物种是______________(填图中英文字母)。从生态系统的功能上看,鸟类F的食物范围较广,但数量相对较少的原因是__________________________。
(4)对林场进行适度砍伐后,会出现林窗(空地)。请说明林窗对林场生物多样性产生的影响作简要说明理由:____________________________________________________。
9.吉林省农业发达,与常规农业相比,有机农业、无公害农业通过禁止或减少化肥、农药的使用,加大有机肥的应用,对土壤生物产生了积极的影响。某土壤中部分生物类群及食物关系如图所示,三种农业模式土壤生物情况如表所示:
取样深度(em)
农业模式
生物组分(类)
食物网复杂程度(相对值)
0-10
常规农业
15
1.06
有机农业
19
1.23
无公害农业
17
1.10
10-20
常规农业
13
1.00
有机农业
18
1.11
无公害农业
16
1.07
(1)土壤中的线虫类群丰富,在土壤生态系统的结构中属于________成分。若捕食性线虫为该土壤中的最高营养级,与食细菌线虫相比,捕食性线虫同化能量的去向不包括___________。
(2)在同一地点,取样深度不同,土壤中生物种类不同,这体现了群落的_________结构。 由表中数据可知,土壤生态系统稳定性最高的农业模式为___________。
(3)影响光合作用的外界因素很多。试分析增施有机肥,农作物的产量增加的原因_______________。
(4)研究表明,长期施用有机肥后土壤中植食性线虫(危害植物根系)的数量减少,原因是施用有机肥后,腐生细菌______(增加或减少),使食细菌线虫增加,引起捕食性线虫增加,植食性线虫因而减少,减少量_____(多于或少于)其因植物根系增长而增加的量。
10.松花湖是1937年拦截松花江水,建设丰满水电站形成的人工湖,是吉林省的最大湖泊。如图为松化湖部分生物形成的食物网。回答下列问题:
(1)松花湖及周边区域可称为一个生态系统,生态系统的组成成分除图中所示的之外,还有______,该生态系统的基石是____________。秋季的松花湖层林尽染,给人以美的享受,还能涵养水源、净化水质等.这体现了生物多样性的________价值。
(2)乌鳢和鲶等大型肉食鱼类在捕食鲢、鲤等时,遵循"收割理论”,即捕食者往往捕食个体数量多的物种,此举利于增加物种多样性的原因是_______________。
(3)与平原地带相比吉林长白山地带高山峡谷多,其物种多样性更高。请从物种形成的角度解释原因:__________________________。
11.水体富营养化会导致藻类大量繁殖,使水体透明度下降,水体微生物大量死亡,环境污染进一步恶化。科研人员为研究滤食性双壳类(蚌)和沉水植物(草)共存治理水体污染的效果进行了相关实验,实验结果如下。
(1)蚌草共存治理水体污染,利用了生物之间的_________和竞争关系,竞争是指_________。
(2)蚌处理组可以使水体透明度明显改善,分析其原因是_________,但水体氮、磷含量并没有明显减少,这体现了生态系统具有_________功能。
(3)据图2可知,沉水植物抑制了浮游藻类的生长,判断的依据是_________;与草处理组相比,蚌草共存组沉水植物抑制藻类繁殖效果更好,分析其原因是_________(答出两条)。
12.生态系统是生物与无机环境之间进行连续的物质和能量交换的一个生态学功能单位。请回答下列相关问题:
(1)生态系统中能量流动的的特点是_______________。
(2)从生态系统能量流动的角度分析,有关国家和机构全力合作进行灭蝗减灾的意义是________________________,从而缓解可能出现的粮食短缺和人道主义危机。
(3)如图为东非某草原蝗灾期间的部分食物网示意图,其中狼位于第__________营养级。若牧鸡的食物60%来自沙漠蝗,30%来自蜘蛛,其余来自蛙,那么牧鸡要增加10 g体重,最多消耗草和水稻___________g。
(4)某湿地公园随着游客增多,有些废弃物和垃圾进入池塘,但并未引起生态系统的破坏,原因是生态系统具有一定的________________,它的基础是________________。
13.某沿海荒滩和盐碱地,经过生态修复成为海滨国家森林公园,成为人与自然和谐共处、保护海洋生态、推进美丽海岸线修复的典范。回答下列问题:
(1)由沿海荒滩和盐碱地改造为海滨国家森林公园为____________演替,此过程生态系统的抵抗力稳定性逐步提高的原因是____________。
(2)森林公园中每隔一定距离就在树干上悬挂昆虫诱捕器,其原理是利用信息素诱杀某种害虫的雄虫,降低种群的____________,从而有效降低害虫的种群密度。
(3)在森林公园中通过饲养灰喜鹊来防治松毛虫取得了成功。某生物兴趣小组构建了相关的部分食物网,如图所示:
①图中所示组成成分与____________相互作用,形成统一的整体,构成生态系统。
②一般情况下,图中第二营养级到第三营养级的能量传递效率____________(“大于”、“等于”或“小于”)第三营养级到第四营养级的能量传递效率,其主要原因是____________。
③不考虑其他捕食者,松毛虫同化的能量也不会全部流向灰喜鹊,其原因是____________。
14.湿地生态系统是处于水生生态系统和陆地生态系统之间的特殊生态系统,是地球上具有较高生产力的生态系统之一。下图为某湿地生态系统的碳循环部分示意图,甲、乙、丙、丁表示生态系统的相关成分。请回答下列问题:
(1)图中缺少两个重要过程,请用文字和箭头的形式补充:_____________。诗句“落红不是无情物,化作春泥更护花”描述了生态系统的物质循环,“落红”指植物花瓣,“化作春泥更护花”是因为花瓣中有机物可转化为无机物被植物重新利用,在此转化过程中发挥主要作用的生物是图中的_________________,此生物类群在生态系统中的作用是_______________。
(2)湿地生态系统往往较脆弱,易变性是湿地生态系统脆弱性表现的特殊形态之一,当水量减少至干涸时,湿地生态系统变为陆地生态系统,当水量增加时,该陆地生态系统又变为湿地生态系统,这说明_____________________对湿地生态系统的维持起决定性作用。避免人类活动对湿地生态系统的干扰及水体污染也是保护湿地生态系统结构和功能的重要措施。某湿地生态系统因大量生活污水的进入导致N、P等元素超标,藻类大量繁殖。在引入了本地一些挺水植物和鱼苗后,藻类明显减少,水体污染得到了较好的治理。请分析说明藻类明显减少的原因:____________________(答出两点)。引入植物时选择本地植物和鱼苗相较引入外地植物的优点是_______________。
15.澳洲有“物种天堂”的称号,但是自2019年7月18日开始燃起一场大火,导致凤头鹦鹉和食蜜鸟等一大批标志性物种以及大量珍贵植被正在消失,澳洲“物种天堂"的称号或将名不副实。2020 年2月,持续7个月的澳洲森林大火终于在一场大暴雨中熄灭,森林植被开始复苏,又是一片“病树前头万木春”的景象,但这却让- -些专家感到担忧。因为此次澳洲山火过后快速“复活”的是生长快速、需水需肥量大的高大乔木一桉树 ,且桉树还会分泌有毒物质。回答下列问题:
(1)调查火灾后澳洲森林中凤头鸚鹉的种群密度可以用标志重捕法,该方法的适用范围是__________的动物。澳洲森林大火熄灭,桉树的快速“复活”使一些专家担忧,其主要原因是桉树的快速“复活”会降低森林物种丰富度,其中丰富度是指_______。结合题干信息,请分析物种丰富度降低的原因:______________________________。
(2)从生态系统物质循环的角度分析,森林大火______(填“加速”或“减慢")了生态系统的物质循环。森林大火后,植被恢复过程发生的群落演替属于_______。恢复为 森林生态系统需要很长的时间,表明其______________稳定性较弱。
(3)在火灾后的森林中存在“甲→乙→丙”这样的一条食物链,乙粪便中的能量属于______同化量的一部分,丙同化的能量去向有______________________。
16.生态平衡是一种动态平衡,包括结构和功能上的稳定。如图中“置位点”为生态系统所具有的某个理想状态,其中P、A、B、C、D、E表示其生物成分,箭头表示物质的传递方向。请分析回答:
(1)P、A、B、C、D 构成了生态系统的_________,这是实现生态系统_________ 等功能的主渠道。
(2)若B中的能量不变,将D的食物比例由B∶C=1∶1调整为2∶1,能量传递效率按10%计算,该生态系统传递给D的能量是原来的_________倍。
(3)图中碳元素在B、E间以___________形式传递。虽然氮元素也是不断循环的,但农田生态系统中仍需不断施加氮肥,主要原因______________。
(4)某研究小组考察了一个位于置位点的湖泊中处于食物链最高营养级的某鱼种群的年龄组成,结果如表所示:
年龄
0+
1+
2+
3+
4+
5+
6+
个体数
92
187
121
70
69
62
63
年龄
7+
8+
9+
10+
11+
≥12
个体数
72
64
55
42
39
264
注:表中“1+”表示鱼的年龄大于等于1,小于2,其他以此类推。
①研究表明:该鱼在3+时达到性成熟(进入成年),9+时丧失繁殖能力(进入老年),根据表中数据推测该鱼种群数量变化趋势是_________
②如果引入该湖泊本没有的鲶鱼并大量繁殖后,导致原鱼种减少,从而改变了此湖泊群落演替的方向和速度,此演替类型属于_____________。
③(关键环节)在湖泊下游生活有大量的动植物,其中沉水植物大量繁殖后,部分浮游植物的数量下降,大型底栖动物的数量有所增加,这是在________(填“群落”“种群”或“生态系统”)水平上研究的结果。沉水植物通过一定的信息传递吸引浮游动物栖息在其叶表面,从而抚育出高密度的浮游动物。浮游动物能够大量捕食浮游藻类,也间接地控制了浮游藻类的数量。这体现出信息传递的作用是________。
17.浅水湖泊养殖过程中,含N、P的无机盐含量增多,湖泊出现富营养化,驱动浅水湖泊从清水态向浑水态转换,如图1所示。科研人员进一步调查浅水湖泊从清水态向浑水态变化过程中营养化程度以及部分藻类生长状况(鱼鳞藻、脆杆藻为鱼的饵料,微囊藻是一种蓝藻,会产生有毒物质污染水体),形成曲线如图2所示。
(1)据图1分析,该湖泊从清水态向浑水态变化过程中植物的变化是______________。
(2)据图2分析,当水体营养化程度处于_____________时,更有利于能量流向对人类最有益的部分。与富营养化相比,贫营养化时浅水湖泊的生物多样性更_____________。
(3)养殖的草鱼除饲料外还以鱼鳞藻、脆杆藻为食。科研人员对草鱼的能量流动情况进行分析,结果如表所示。(数字为能量值,单位是KJ/(cm2·a))
鱼鳞藻、脆杆藻同化的能量
草鱼摄入食物中的能量
草鱼同化饲料中的能量
草鱼粪便中的能量
草鱼用于生长发育和繁殖的能量
草鱼呼吸作用散失的能量
150.6
57.8
2.6
?
3.8
21.2
据表分析,草鱼粪便中的能量是__________KJ/(cm2·a),从藻类到草鱼的能量传递效率为__________(保留一位小数)。
(4)在富营养化的湖泊中微囊藻大量繁殖,造成鱼虾大量死亡,种植芦苇、莲藕等挺水植物既能有效抑制微囊藻繁殖又能治理富营养化,其原理是__________________。
相关试卷
这是一份高中生物高考押新课标全国卷第37题-备战2021年高考生物临考题号押题(新课标卷)(原卷版),共17页。试卷主要包含了 高压蒸汽灭菌 ,7H2O,0g等内容,欢迎下载使用。
这是一份高中生物高考押新课标全国卷第32题-备战2021年高考生物临考题号押题(新课标卷)(原卷版),共17页。试卷主要包含了 板叶、紫叶、抗病 , 某种甘蓝的叶色有绿色和紫色等内容,欢迎下载使用。
这是一份高中生物高考押新课标全国卷第31题-备战2021年高考生物临考题号押题(新课标卷)(解析版),共32页。试卷主要包含了是该湖泊中唯一的消费者, 回答下列与生态系统相关的问题,5+3等内容,欢迎下载使用。

