高中生物高考押新课标全国卷第32题-备战2021年高考生物临考题号押题(新课标卷)(原卷版)
展开
这是一份高中生物高考押新课标全国卷第32题-备战2021年高考生物临考题号押题(新课标卷)(原卷版),共17页。试卷主要包含了 板叶、紫叶、抗病 , 某种甘蓝的叶色有绿色和紫色等内容,欢迎下载使用。
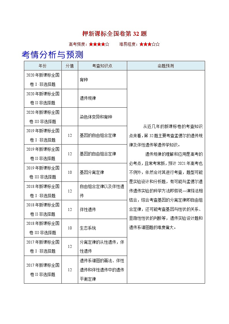
押新课标全国卷第32题
高考频度:★★★★☆ 难易程度:★★★☆☆
年份
分值
考查知识点
命题预测
2020年新课标全国卷Ⅰ·非选择题
育种
从近几年的新课标卷的考查知识点来看,第32题主要考查孟德尔的遗传规律及伴性遗传等遗传学知识。
遗传规律的理解和应用是高考的必考点,且常考常新,预计2021年高考也不例外,依然会对其进行考查,题型可能是实验设计和分析题,有可能与孟德尔遗传遗传实验的科学方法即假说—演绎法相结合,综合考查基因的分离定律即自由组合定律,还可能考查基因与性状的关系、显隐性性状的判断等,遗传实验设计题和遗传系谱图题的难度偏大。
2020年新课标全国卷II·非选择题
遗传规律
2020年新课标全国卷III·非选择题
染色体变异和育种
2019年新课标全国卷Ⅰ·非选择题
12
基因的自由组合定律
2019年新课标全国卷II·非选择题
12
基因的自由组合定律
2019年新课标全国卷III·非选择题
10
基因分离定律
2018年新课标全国卷Ⅰ·非选择题
12
自由组合定律以及伴性遗传
2018年新课标全国卷II·非选择题
12
伴性遗传
2018年新课标全国卷III·非选择题
10
生态系统
2017年新课标全国卷Ⅰ·非选择题
12
分离定律的从性遗传,伴性遗传
2017年新课标全国卷II·非选择题
12
遗传系谱图的画法、伴性遗传和伴性遗传中的遗传平衡定律
2017年新课标全国卷III·非选择题
12
自由组合定律、伴性遗传
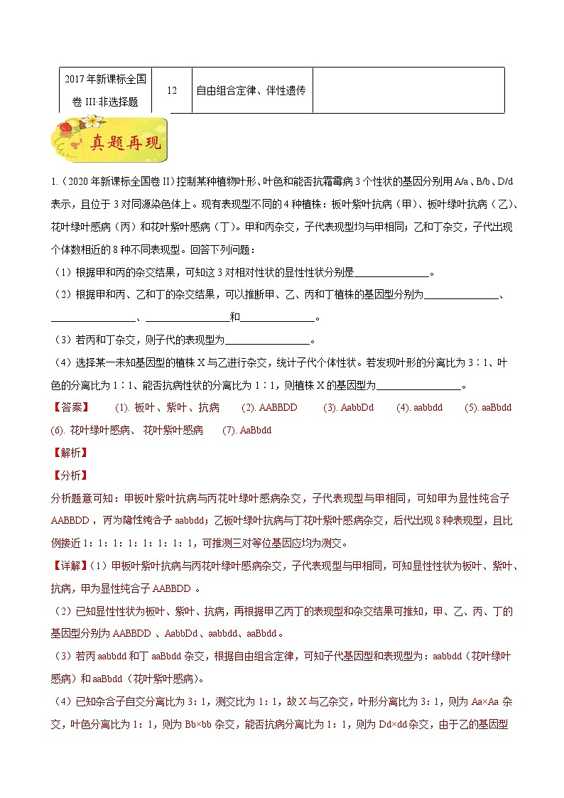
1.(2020年新课标全国卷II)控制某种植物叶形、叶色和能否抗霜霉病3个性状的基因分别用A/a、B/b、D/d表示,且位于3对同源染色体上。现有表现型不同的4种植株:板叶紫叶抗病(甲)、板叶绿叶抗病(乙)、花叶绿叶感病(丙)和花叶紫叶感病(丁)。甲和丙杂交,子代表现型均与甲相同;乙和丁杂交,子代出现个体数相近的8种不同表现型。回答下列问题:
(1)根据甲和丙的杂交结果,可知这3对相对性状的显性性状分别是_______________。
(2)根据甲和丙、乙和丁的杂交结果,可以推断甲、乙、丙和丁植株的基因型分别为_______________、_________________、_________________和_______________。
(3)若丙和丁杂交,则子代的表现型为_________________。
(4)选择某一未知基因型的植株X与乙进行杂交,统计子代个体性状。若发现叶形的分离比为3∶1、叶色的分离比为1∶1、能否抗病性状的分离比为1∶1,则植株X的基因型为_________________。
【答案】 (1). 板叶、紫叶、抗病 (2). AABBDD (3). AabbDd (4). aabbdd (5). aaBbdd (6). 花叶绿叶感病、 花叶紫叶感病 (7). AaBbdd
【解析】
【分析】
分析题意可知:甲板叶紫叶抗病与丙花叶绿叶感病杂交,子代表现型与甲相同,可知甲为显性纯合子AABBDD,丙为隐性纯合子aabbdd;乙板叶绿叶抗病与丁花叶紫叶感病杂交,后代出现8种表现型,且比例接近1:1:1:1:1:1:1:1,可推测三对等位基因应均为测交。
【详解】(1)甲板叶紫叶抗病与丙花叶绿叶感病杂交,子代表现型与甲相同,可知显性性状为板叶、紫叶、抗病,甲为显性纯合子AABBDD。
(2)已知显性性状为板叶、紫叶、抗病,再根据甲乙丙丁的表现型和杂交结果可推知,甲、乙、丙、丁的基因型分别为AABBDD、AabbDd、aabbdd、aaBbdd。
(3)若丙aabbdd和丁aaBbdd杂交,根据自由组合定律,可知子代基因型和表现型为:aabbdd(花叶绿叶感病)和aaBbdd(花叶紫叶感病)。
(4)已知杂合子自交分离比为3:1,测交比为1:1,故X与乙杂交,叶形分离比为3:1,则为Aa×Aa杂交,叶色分离比为1:1,则为Bb×bb杂交,能否抗病分离比为1:1,则为Dd×dd杂交,由于乙的基因型为AabbDd,可知X的基因型为AaBbdd。
【点睛】本题考查分离定律和自由组合定律的应用的相关知识,要求考生掌握基因基因分离定律和自由组合定律的实质及相关分离比,并能灵活运用解题。
2. (2019·新课标全国卷Ⅰ)某实验室保存有野生型和一些突变型果蝇。果蝇的部分隐性突变基因及其在染色体上的位置如图所示。回答下列问题。
(1)同学甲用翅外展粗糙眼果蝇与野生型(正常翅正常眼)纯合子果蝇进行杂交,F2中翅外展正常眼个体出现的概率为_________________。图中所列基因中,不能与翅外展基因进行自由组合的是_________________。
(2)同学乙用焦刚毛白眼雄性蝇与野生型(直刚毛红眼)纯合子雌蝇进行杂交(正交),则子代雄蝇中焦刚毛个体出现的概率为_________________;若进行反交,子代中白眼个体出现的概率为_________________。
(3)为了验证遗传规律,同学丙让白眼黑檀体雄果蝇与野生型(红眼灰体)纯合子雌果蝇进行杂交得到F1,F1相互交配得到F2,那么,在所得实验结果中,能够验证自由组合定律的F1表现型是_________________,F2表现型及其分离比是_________________;验证伴性遗传时应分析的相对性状是_________________,能够验证伴性遗传的F2表现型及其分离比是_________________。
【答案】 (1). 3/16 紫眼基因
(2). 0 1/2
(3). 红眼灰体 红眼灰体:红眼黑檀体:白眼灰体:白眼黑檀体=9:3:3:1 红眼/白眼 红眼雌蝇:红眼雄蝇:白眼雄蝇=2:1:1
【解析】
【分析】
由图可知,白眼对应的基因和焦刚毛对应的基因均位于X染色体上,二者不能进行自由组合;翅外展基因和紫眼基因位于2号染色体上,二者不能进行自由组合;粗糙眼和黑檀体对应的基因均位于3号染色体上,二者不能进行自由组合。分别位于非同源染色体:X染色体、2号及3号染色体上的基因可以自由组合。
【详解】(1)根据题意并结合图示可知,翅外展基因和粗糙眼基因位于非同源染色体上,翅外展粗糙眼果蝇的基因型为dpdpruru,野生型即正常翅正常眼果蝇的基因型为:DPDPRURU,二者杂交的F1基因型为:DPdpRUru,根据自由组合定律,F2中翅外展正常眼果蝇dpdpRU-出现的概率为:1/4×3/4=3/16。只有位于非同源染色体上的基因遵循自由组合定律,而图中翅外展基因与紫眼基因均位于2号染色体上,不能进行自由组合。
(2)焦刚毛白眼雄果蝇的基因型为:XsnwY,野生型即直刚毛红眼纯合雌果蝇的基因型为:XSNWXSNW,后代的雌雄果蝇均为直刚毛红眼:XSNWXsnw和XSNWY,子代雄果蝇中出现焦刚毛的概率为0。若进行反交,则亲本为:焦刚毛白眼雌果蝇XsnwXsnw和直刚毛红眼纯合雄果蝇XSNWY,后代中雌果蝇均为直刚毛红眼(XSNWXsnw),雄性均为焦刚毛白眼(XsnwY)。故子代出现白眼即XsnwY的概率为1/2。
(3)控制红眼、白眼的基因位于X染色体上,控制灰体、黑檀体的基因位于3号染色体上,两对等位基因的遗传符合基因的自由组合定律。白眼黑檀体雄果蝇的基因型为:eeXwY,野生型即红眼灰体纯合雌果蝇的基因型为:EEXWXW,F1中雌雄果蝇基因型分别为EeXWXw,EeXWY,表现型均为红眼灰体。故能够验证基因的自由组合定律的F1中雌雄果蝇均表现为红眼灰体,F2中红眼灰体E-XW-:红眼黑檀体ee XW-:白眼灰体E-XwY:白眼黑檀体ee XwY =9:3:3:1。因为控制红眼、白眼的基因位于X染色体上,故验证伴性遗传时应该选择红眼和白眼这对相对性状,F1中雌雄均表现为红眼,基因型为:XWXw,XWY,F2中红眼雌蝇:红眼雄蝇:白眼雄蝇=2:1:1,即雌性全部是红眼,雄性中红眼:白眼=1:1。
3. (2019·新课标全国卷II)某种甘蓝的叶色有绿色和紫色。已知叶色受2对独立遗传的基因A/a和B/b控制,只含隐性基因的个体表现隐性性状,其他基因型的个体均表现显性性状。某小组用绿叶甘蓝和紫叶甘蓝进行了一系列实验。
实验①:让绿叶甘蓝(甲)的植株进行自交,子代都是绿叶
实验②:让甲植株与紫叶甘蓝(乙)植株进行杂交,子代个体中绿叶∶紫叶=1∶3
回答下列问题。
(1)甘蓝叶色中隐性性状是__________,实验①中甲植株的基因型为__________。
(2)实验②中乙植株的基因型为________,子代中有________种基因型。
(3)用另一紫叶甘蓝(丙)植株与甲植株杂交,若杂交子代中紫叶和绿叶的分离比为1∶1,则丙植株所有可能的基因型是________;若杂交子代均为紫叶,则丙植株所有可能的基因型是_______;若杂交子代均为紫叶,且让该子代自交,自交子代中紫叶与绿叶的分离比为15∶1,则丙植株的基因型为________。
【答案】(1). 绿色 aabb
(2). AaBb 4
(3). Aabb、aaBb AABB、AAbb、aaBB、AaBB、AABb AABB
【解析】
【分析】
依题意:只含隐性基因的个体表现为隐性性状,说明隐性性状的基因型为aabb。实验①的子代都是绿叶,说明甲植株为纯合子。实验②的子代发生了绿叶∶紫叶=1∶3性状分离,说明乙植株产生四种比值相等的配子,并结合实验①的结果可推知:绿叶为隐性性状,其基因型为aabb,紫叶为A_B_、A_bb和aaB_。
【详解】(1) 依题意可知:只含隐性基因的个体表现为隐性性状。实验①中,绿叶甘蓝甲植株自交,子代都是绿叶,说明绿叶甘蓝甲植株为纯合子;实验②中,绿叶甘蓝甲植株与紫叶甘蓝乙植株杂交,子代绿叶∶紫叶=1∶3,说明紫叶甘蓝乙植株为双杂合子,进而推知绿叶为隐性性状,实验①中甲植株的基因型为aabb。
(2) 结合对(1)的分析可推知:实验②中乙植株的基因型为AaBb,子代中有四种基因型,即AaBb、Aabb、aaBb和aabb。
(3) 另一紫叶甘蓝丙植株与甲植株杂交,子代紫叶∶绿叶=1∶1,说明紫叶甘蓝丙植株基因组成中,有一对为隐性纯合、另一对为等位基因,进而推知丙植株所有可能的基因型为aaBb、Aabb。若杂交子代均为紫叶,则丙植株的基因组成中至少有一对显性纯合的基因,因此丙植株所有可能的基因型为AABB、AABb、AaBB、AAbb、aaBB。若杂交子代均为紫叶,且让该子代自交,自交子代中紫叶∶绿叶=15∶1,为9∶3∶3∶1的变式,说明该杂交子代的基因型均为AaBb,进而推知丙植株的基因型为AABB。
【点睛】由题意“受两对独立遗传的基因A/a和B/b控制”可知:某种甘蓝的叶色的遗传遵循自由组合定律。据此,以题意呈现的“只含隐性基因的个体表现为隐性性状”和“实验①与②的亲子代的表现型及其比例”为切入点,准确定位隐性性状为绿叶、只要含有显性基因就表现为紫叶,进而对各问题情境进行分析解答。
4.(2019·新课标全国卷III)玉米是一种二倍体异花传粉作物,可作为研究遗传规律的实验材料。玉米子粒的饱满与凹陷是一对相对性状,受一对等位基因控制。回答下列问题。
(1)在一对等位基因控制的相对性状中,杂合子通常表现的性状是___________。
(2)现有在自然条件下获得的一些饱满的玉米子粒和一些凹陷的玉米子粒,若要用这两种玉米子粒为材料验证分离定律。写出两种验证思路及预期结果___________。
【答案】 (1). 显性性状
(2). 思路及预期结果
①两种玉米分别自交,若某些玉米自交后,子代出现3∶1的性状分离比,则可验证分离定律。
②两种玉米分别自交,在子代中选择两种纯合子进行杂交,F1自交,得到F2,若F2中出现3∶1的性状分离比,则可验证分离定律。
③让子粒饱满的玉米和子粒凹陷的玉米杂交,如果F1都表现一种性状,则用F1自交,得到F2,若F2中出现3∶1的性状分离比,则可验证分离定律。
④让子粒饱满的玉米和子粒凹陷的玉米杂交,如果F1表现两种性状,且表现为1∶1的性状分离比,则可验证分离定律。
【解析】
【分析】
本题主要考查基因分离定律的相关知识。验证分离定律有两种方法:自交法(杂合子自交后代性状表现为3:1)和测交法(后代性状表现为1:1)
【详解】(1)在一对等位基因控制的相对性状中,杂合子中存在控制该性状的一对等位基因,其通常表现的性状是显性性状。
(2) 玉米是异花传粉作物,茎顶开雄花,叶腋开雌花,因自然条件下,可能自交,也可能杂交,故饱满的和凹陷玉米子粒中可能有杂合的,也可能是纯合的,用这两种玉米子粒为材料验证分离定律,首先要确定饱满和凹陷的显隐性关系,再采用自交法和测交法验证。思路及预期结果:
①两种玉米分别自交,若某些玉米自交后,子代出现3∶1的性状分离比,则可验证分离定律。
②两种玉米分别自交,在子代中选择两种纯合子进行杂交,F1自交,得到F2,若F2中出现3∶1的性状分离比,则可验证分离定律。
③让子粒饱满的玉米和子粒凹陷的玉米杂交,如果F1都表现一种性状,则用F1自交,得到F2,若F2中出现3∶1的性状分离比,则可验证分离定律。
④让子粒饱满的玉米和子粒凹陷的玉米杂交,如果F1表现两种性状,且表现为1∶1的性状分离比,则可验证分离定律。
果蝇的眼色受A、a和D、d两对等位基因控制,当同时含有显性基因A和D时,表现为紫眼;当不含A基因时,均表现为白眼;其他类型表现为红眼。紫眼亲代雌果蝇与雄果蝇杂交,F1的表现型及比例如下表所示。请回答下列问题:
紫眼
红眼
白眼
雌蝇
3/4
1/4
0
雄蝇
3/8
1/8
1/2
(1)A、a和D、d两对等位基因的遗传符合__________定律,A、a基因位于__________染色体上。
(2)紫眼亲代雌果蝇的基因型可表示为__________________________。正常白眼雄果蝇的细胞中最多可出现__________条X染色体。
(3)F1中红眼雌雄果蝇随机交配产生F2,F2的表现型及其比例为__________________________。
(4)若一紫眼雄果蝇与一纯合白眼雌果蝇杂交,后代表现型及其比例为紫眼雌果蝇∶红眼雌果蝇∶白眼雄果蝇=1∶1∶2,请用遗传图解表示该杂交过程。
【答案】(1)自由组合 X
(2)DdXAXa 2
(3)红眼果蝇∶白眼果蝇=7∶1(或红眼雌果蝇∶红眼雄果蝇∶白眼雄果蝇=4∶3∶1)
(4)如图
【解析】(1)紫眼亲代雌果蝇与雄果蝇杂交,F1的表现型及比例为紫眼∶红眼∶白眼=(3/4+3/8)∶(1/4+1/8)∶1/2=9∶3∶4,是9∶3∶3∶1的变式,由此可推知A、a和D、d两对等位基因的遗传符合自由组合定律;由于F1中雌雄果蝇的眼色表现不完全相同,可推知A、a和D、d两对等位基因有一对位于X染色体上,一对位于常染色体上(因为两对基因遵循自由组合定律)。假设D、d基因位于X染色体上,则A、a基因位于常染色体上,根据题意可知,亲代雌雄果蝇的基因型是AaXDXd和AaXDY,则F1中会出现基因型为aaXDX_的雌果蝇,表现为白眼雌果蝇,与题意不符。假设A、a基因位于X染色体上,则D、d基因位于常染色体上,根据题意可知,亲代雌雄果蝇的基因型是DdXAXa和DdXAY,则F1中雌果蝇的基因型为3/4D_XAX_、1/4ddXAX_,表现型及比例为3/4紫眼和1/4红眼;雄果蝇的基因型为(3/4×1/2)D_XAY、(1/4×1/2)ddXAY、1/2_ _XaY,表现型及比例为3/8紫眼、1/8红眼和1/2白眼,符合题意,因此,可确定A、a基因位于X染色体上。(2)根据第(1)小题的分析可知,A、a基因位于X染色体上,D、d基因位于常染色体上,已知同时含有显性基因A和D时,表现为紫眼,所以紫眼亲代雌果蝇的基因型可表示为DdXAXa;雄果蝇的体细胞中含有1条X染色体,在有丝分裂后期,染色体数目是体细胞的2倍,含有2条X染色体。因此,正常白眼雄果蝇的细胞中最多可出现2条X染色体。(3)F1中红眼雌果蝇的基因型是1/2ddXAXA和1/2ddXAXa,红眼雄果蝇的基因型是ddXAY,F1中红眼雌雄果蝇随机交配产生F2,F2的基因型有ddXAX_、ddXAY、ddXaY,其中只有基因型为ddXaY的果蝇表现为白眼(所占比例为1/2×1/2×1/2=1/8),其余均为红眼,因此,F2的表现型及其比例为红眼果蝇∶白眼果蝇=7∶1。(4)根据题干信息可知,紫眼雄果蝇的基因型是D_XAY,纯合白眼雌果蝇的基因型是__XaXa,若一紫眼雄果蝇与一纯合白眼雌果蝇杂交,后代中有红眼雌果蝇(ddXAX_)出现,可推知两亲本果蝇的基因型为DdXAY×d_XaXa。又亲代白眼雌果蝇为纯合子,所以可确定量亲本的基因型是DdXAY和ddXaXa。因此,亲本雌果蝇ddXaXa只能产生一种雌配子dXa,亲本雄果蝇DdXAY能产生DXA、dXA、DY和dY四种数目相等的配子,后代的基因型及比例为DdXAXa∶ddXAXa∶DdXaY∶ddXaY=1∶1∶1∶1,则后代的表现型及比例为紫眼雌果蝇∶红眼雌果蝇∶白眼雄果蝇=1∶1∶2,可据此写出遗传图解。
1.明确性状显隐性的3种判断方法
(1)杂交法:具有相对性状的亲本杂交,不论正交、反交,若子代只表现一种性状,则子代所表现出的性状为显性性状。
(2)自交法:具有相同性状的亲本杂交,若子代出现了不同性状,则子代出现的不同于亲本的性状为隐性性状。
(3)假设推证法:在运用假设法判断显隐性性状时,若出现假设与事实相符的情况,要注意两种性状同时作假设或对同一性状作两种假设,切不可只根据一种假设得出片面的结论。但若假设与事实不相符,则不必再作另一假设,可直接予以判断。
2.异常分离比的分析
(1)一对相对性状
①2∶1→显性纯合致死。
②1∶2∶1→基因型不同表现型也不同,如不完全显性、共显性等。
(2)性状分离比9∶3∶3∶1的变式题解题步骤
①看F2的表现型比例,若表现型比例之和是16,不管以什么样的比例呈现,都符合基因的自由组合定律。
②将异常分离比与正常分离比9∶3∶3∶1进行对比,分析合并性状的类型。如比例9∶3∶4,则为9∶3∶(3∶1),即4为两种性状的合并结果。
3.关于多对基因控制性状的两点提醒
(1)不知道该类问题的实质。虽然该类遗传现象不同于孟德尔的一对或两对相对性状的遗传实验,但只要是多对等位基因分别位于多对同源染色体上,其仍属于基因的自由组合问题,后代基因型的种类和其他自由组合问题一样,但表现型的种类及比例和孟德尔的豌豆杂交实验大有不同,性状分离比也有很大区别。
(2)不知道解决问题的关键。解答该类问题的关键是弄清各种表现型对应的基因型。弄清这个问题以后,再用常规的方法推断出子代的基因型种类或某种基因型的比例,然后再进一步推断出子代表现型的种类或某种表现型的比例。
4.快速突破遗传系谱题思维模板
5.患病概率计算技巧
(1)由常染色体上的基因控制的遗传病
①男孩患病概率=女孩患病概率=患病孩子概率。
②患病男孩概率=患病女孩概率=患病孩子概率×1/2。
(2)由性染色体上的基因控制的遗传病
①若病名在前、性别在后,则从全部后代中找出患病男(女),即可求得患病男(女)的概率。
②若性别在前、病名在后,求概率时只考虑相应性别中的发病情况,如男孩患病概率则是指在所有男孩中患病的男孩所占的比例。
1.果蝇的体色由位于常染色体上的两对基因(分别用A/a和B/b表示)控制,一个野生型的纯合黄体品系中偶然出现了一只黑体果蝇(雄性)和一只黑檀体果蝇(雌性),已知这两只突变个体与纯合黄体品系间都只有一个基因存在差异。现用这两只突变个体杂交,子代的表现型及比例为灰体∶黑体∶黑檀体∶黄体=1∶1∶1∶1。回答下列问题:
(1)两只突变个体的基因型分别为________。
(2)有同学通过上述杂交结果分析得出“这两对基因一定位于一对同源染色体上”的结论,该同学的结论是否正确?________。请说明理由:________。
(3)请你设计杂交实验来探究这两对基因是否符合自由组合定律。(不考虑突变和交叉互换)
实验方案:______________________。
预期结果及结论:__________________。
2.某研究机构利用家鼠中棕色和白色品种为亲本进行杂交,后代(F1)均为黑色,让F1中雌雄个体多次相互交配繁殖,F2中出现黑色181只、棕色59只、白色82只。
(1)已知家鼠的毛色性状由2对等位基因共同控制,则相关基因在染色体上的位置关系是______________。若要判断相关基因是否在性染色体上,需要在F2中______________。
(2)棕色是家鼠毛色的原始性状表现,据题意可知,其他毛色的出现则来源于___________。
(3)假设毛色由两对等位基因A、a和B、b共同控制,棕色亲本基因型为aaBB,则白色个体出现的原因可能是下列图示______________(填“①”、“②”或“③”)所对应的毛色控制途径。由此也说明基因和性状的关系并不是简单的线性关系,一对相对性状可能由____基因控制,基因与基因之间______________。
(4)选择F2中棕色雌鼠与黑色雄鼠随机交配,F3中白色鼠所占的比例为____________。
3.貂的皮毛富有光泽,是制作貂毛衣帽的材料,某养殖场为探究一品种貂毛色遗传的规律,进行了杂交实验:
(1)选用纯种黑色貂和白色貂杂交,无论是正交还是反交,后代均为灰色貂而且雌雄数目相当。已知貂毛色的黑色和白色分别由等位基因A、a控制,将实验中的灰色个体(F1)随机交配,在子代个体(F2)中选出灰色个体和白色个体随机交配,则子代(F3)的表现型及比例__________。
(2)另一对等位基因B、b可能影响毛色基因的表达,取白色貂甲、乙进行杂交得到F1,F1雌雄个体间随机交配得到F2,结果如下:
亲本
白色甲(雌)×白色乙(雄)
F1
白色(雌):白色(雄)=1:1
F2
雌
雄
白色
黑色:灰色:白色=1:2:5
①A、a基因与B、b基因在遗传时遵循________定律。
②雌雄性亲本甲、乙的基因组成分别是________,F2中白色基因型有_______种,F2中雌性纯合子的比例是_______。
(3)将F2中黑色个体淘汰,再随机交配,如此交配若干代后,B基因频率_______(填“会”“不会”)发生改变。
4.水稻是自花传粉的二倍体植物(2n=24)。我国是世界上最大的水稻种植国家,在杂交水稻培育方面的研究处于国际领先水平。稻瘟病是由稻瘟病菌侵染水稻引起的病害,严重危害我国水稻的生产。回答下列问题:
(1)杂交育种是将两个或多个品种的___________通过交配集中在一起,再经过选择和培育,获得新品种的方法。杂交育种依据的主要遗传学原理是______________________________。
(2)现有甲、乙两个水稻抗稻瘟病品种(彼此不含有对方的抗性基因),将其分别与易感稻瘟病水稻进行杂交实验,结果如表:
组别
亲本组合
F1
F2
抗稻瘟病
易感稻瘟病
抗稻瘟病
易感稻瘟病
实验一
甲×易感稻瘟病
0
18
117
348
实验二
乙×易感稻瘟病
15
0
274
91
据表分析,甲品种的抗稻瘟病性状为___________性性状,判断的依据是_______________。
(3)现提供纯合的甲和乙品种,请设计杂交实验探究两品种的抗稻瘟病相关基因是否位于一对同源染色体上__________________ (写出实验方案并预期结果及结论,不考虑突变和染色体交叉互换)。
5.冬小麦是我国重要的粮食作物之一,农业科技人员不断研究以期获得高产抗病的新品种。已知冬小麦大穗与小穗由等位基因(D/d)控制,抗病与不抗病由等位基因(T/t)控制。现有纯种大穗不抗病和纯种小穗抗病冬小麦若干,以这两种冬小麦为亲本进行正反交,F1全为大穗抗病。回答下列问题:
(1)大穗对小穗为_______________(填“显性”或“隐性”)。
(2)控制抗病与不抗病的基因不在细胞质中,判断依据是_______________。
(3)F1植株的这两对基因在染色体上的位置有两种可能,请在下图中将其在染色体上的可能位置补充完整____________。
为确定上述两对基因的位置,将F1自交得F2。(注:不考虑交叉互换)
①若F2的表现型及比例为_______________,则两对基因在染色体上的位置为图甲所示;
②若F2的表现型及比例为_______________,则两对基因在染色体上的位置为图乙所示。
(4)科研人员经研究确定上述两对等位基因独立遗传。为了获得纯种大穗抗病植株让F1自交得F2,F2自交得F3,单株收获F2中大穗抗病植株的种子(F3),每株的所有种子单独种植在一起可得到一个株系。所有株系中,理论上有_______________的株系均表现为大穗抗病。
6.果蝇作为遗传学常用的实验材料,具有易饲养、繁殖快等优点。现有纯合的残翅、红眼和长翅、白眼雌雄果蝇若干(控制两对性状的基因独立遗传),某研究小组从中选择部分果蝇进行了甲、乙两组杂交实验∶
回答下列问题。
(1)根据上述实验可判断出果蝇红眼的遗传方式为____________________________。
请利用甲、乙杂交中的亲本或子代为材料,设计杂交实验方案验证该结论,并写出杂交结果。杂交方案∶_______________________________________。
杂交结果∶__________________________________________。
(2)现让乙组F1的雌雄果蝇自由交配,F2的基因型有__种,其中长翅、白眼雌果蝇的比例为_________________。
(3)该研究小组在进行乙杂交实验时,偶然发现 F1中有1只白眼雌果蝇。进一步研究发现,该雌果蝇的性染色体为 XXY,推测产生的原因可能是___________。
7.果蝇是生物科学研究中常用的模式生物。已知果蝇(2N=8)的黑身基因(B)对灰身基因(b)为显性,位于常染色体上;红眼基因(R)对白眼基因(r)为显性,位于X染色体上。请回 答下列相关的遗传学问题。
(1)若某个初级卵母细胞中,B基因所在的同源染色体在减数第一次分裂时不分离,产生的雌配子中染色体的数目为____。
(2)现有一只红眼黑身果蝇与一只白眼黑身果蝇交配,F1雄果蝇中有1/8为白眼灰身。则亲本中雌果蝇的基因型为____。F1雌雄个体随机交配,F2中红眼果蝇与白眼果蝇的比例为 ___。
(3)已知性染色体组成为XO(体细胞内只含有1条性染色体X)的果蝇表现为雄性不育。用红眼雌果蝇(XRXR)与白眼雄果蝇(XrY)为亲本进行杂交,在F群体中,发现一只白眼雄果蝇M。为探究M果蝇出现的原因,应选用果蝇M与____杂交,然后观察子代果蝇的表现型及比例。
①若____,则M的出现是环境改变引起的。
②若____,则M的出现是基因突变引起的。
③若无子代产生,则M的基因组成为XrO,其形成原因是____。
8.芦笋是世界十大名菜之一,又名石刁柏,为XY型性别决定的雌雄异株植物,其染色体数目为2N=20。研究发现,芦笋的宽叶与窄叶、抗病与不抗病分别由基因A/a、B/b控制,两对基因独立遗传。为研究其遗传机制,某小组选取纯合宽叶不抗病雌株与多株杂合窄叶抗病雄株杂交,F1的表现型及数量为:宽叶抗病雌株1802株、宽叶不抗病雌株598株、宽叶抗病雄株600 株、宽叶不抗病雄株1798株。请回答下列问题:
(1)若要分析芦笋的核基因组,需要至少研究_____条染色体;若一株芦笋的性染色体组成是XYY,最可能是亲代中_____植株的减数分裂发生异常所致。
(2)关于两对性状的遗传机制,我们可以分别统计子代雌株、雄株中每一对性状的表现型及比例,然后对比观察是否存在性别差异,从而进行判断。具体如下:
I.先研究是否抗病:研究发现子代雌株中和子代雄株中抗病与不抗病的比例不同,有明显的性别差异。两种表现型雌雄均有,可排除该对基因只在Y染色体上;亲代雄株又是杂合,所以,该对基因位于_____,且_____为显性。亲代多株雄株中该对性状的基因型包括_____两种。
II.再研究宽叶窄叶:子代无论雌株还是雄株都为宽叶,性状表现没有性别差异,据此可得,该对基因位于_____染色体上,且_____为显性。
(3)两对基因独立遗传,所以遵循基因的自由组合定律,该定律的细胞学基础是_____。根据上述判断可知,F1的抗病个体中纯合子的比例为______。
(4)基因工程可将一个或多个 目的基因导入受体细胞的染色体中,有研究人员把抗虫基因A成功导入芦笋的染色体中,结果发现有一批转基因植株自交后代中抗虫:不抗虫=3:1,另一批转基因植株与未转基因的植株测交后代中抗虫:不抗虫=3:1,如何解释这一现象?__________。
9.牛的有角和无角这对相对性状的遗传方式有多种可能,可能是单基因遗传、多基因遗传、X染色体遗传和常染色体遗传等。请回答:
(1)若某种牛角的性状是单基因遗传:
①某学习小组为了验证无角是隐性性状,以自然繁殖多年的牛群为实验材料,设计了三组实验并预期了实验结果,请你补全:
实验一:让多对有角牛杂交,子代中会出现无角性状;
实验二:让多对有角牛与无角牛杂交,子代中__________
实验三:__________
②为了进一步确定有角和无角是X染色体遗传还是常染色体遗传,可以调查“实验一”中子代__________(“雄”或“雌”)性牛是否出现无角性状,若不出现,则说明该无角性状的基因位于__________染色体上;还可调查“实验二”中亲代__________(“雄”或“雌”)性有角牛所生雄性子代是否出现有角性状来判断。
(2)若另一种牛角的性状是多基因遗传,受4对位于常染色体上的等位基因控制(具有独立性),显性基因对角长度的增长效应相同且累加,则基因型为AaBbCcDd的一对牛所生的子代出现基因型为AABBCCDD的概率是__________出现与AAbbccdd表现型相同的其他个体概率是__________
10.野生型果蝇眼色是暗红色,暗红色源自于棕色素与朱红色素的叠加。棕色素与朱红色素的合成分别受B/b、N/n基因的控制。
(1)品系甲为一种棕色素与朱红色素合成均受抑制的白眼纯合突变体。
①研究人员用品系甲与野生型果蝇进行正反交实验,所得F1均为暗红眼。推测控制眼色素合成的两对基因均位于___________(填“常”或“性”)染色体上,品系甲的基因型为___________。
②进一步将F1个体与品系甲进行正反交实验,所得F2的表现型如下表所示。
杂交组合
父本
母本
F2表现型及比例
Ⅰ
F1
品系甲
暗红眼:白眼=1:1
Ⅱ
品系甲
F1
暗红眼:棕色眼:朱红眼:眼=43:7:7:43
根据F2的表现型及比例,推测这两对基因的位置关系是______________________。根据表中数据,推测组合Ⅰ与组合Ⅱ的F2表现型及比例不同的原因是______________________。
11.某二倍体雌雄异株植物(2n=20)的性别决定方式为XY型。该植物的某一相对性状中野生型对突变型为隐性,由一对等位基因(B、b)控制。回答下列问题:
(1)该植物雄株的X染色体来自_____________(填“父本”或“母本”)。测定该植物的一个基因组需测定_____________条染色体。
(2)突变型基因的产生是由于野生型基因发生了碱基对的_____________,从而导致基因结构发生了改变。
(3)若这对等位基因位于常染色体上,现用纯合突变型雄株与野生型雌株杂交,子代中偶然发现一雄株基因型为Bbb,分析认为该异常雄株出现的原因有两种:一是_____________(填“父本”或“母本”或“父本或母本”)减数分裂形成配子时发生染色体结构的变异;二是某一亲本减数分裂形成配子时发生染色体数目的变异,则该变异发生在_____________分裂。若该异常雄株能形成配子(其减数分裂形成配子时,两条同源染色体随机组合后和另一条同源染色体发生分离),则该雄株能形成_____________种配子。
(4)若这对等位基因位于X染色体和Y染色体的同源区段(位于X染色体上的基因在Y染色体上有相应的等位基因),现用某正常突变型雄株与野生型雌株杂交,若子代中雌株全为突变型,雄株全为野生型,则该突变型雄株的基因型为______________。
12.科技人员发现了某种兔的两个野生种群,一个种群不论雌雄后肢都长,另一种群不论雌雄后肢都短。为确定控制后肢长、短这一相对性状的基因显隐性关系及基因所在位置是位于常染色体还是位于性染色体的Ⅰ、Ⅱ-1、Ⅱ-2区段(如图),兴趣小组同学进行了分析和实验。(注:Ⅰ区段为X染色体与Y染色体的同源区段,在此区段中有等位基因;Ⅱ-1为Y染色体上特有区段,Ⅱ-2为X染色体上特有区段)
(1)在兔的种群中Ⅱ-2区段是否含有等位基因___________(填“是”或“否”),兔在繁殖过程中性染色体上能发生基因重组的片段是_______________________。
(2)同学们分别从两种群中选多对亲本进行了以下两组实验:甲组:♂后肢长×♀后肢短→F1后肢短;乙组:♀后肢长×♂后肢短→F1后肢短。从两组实验中可得到以下结论:后肢长度的显隐性关系为___________。在此基础上可以确定基因不位于Ⅱ-2区段上,理由是______________________________。
(3)为进一步确定基因位置,同学们准备分别用乙组的F1与乙组的亲代个体进行两组回交实验:①F1雌×乙组亲代雄②F1雄×乙组亲代雌,以确定基因位于Ⅰ区段还是位于常染色体。分析:假设基因位于Ⅰ区段(用B,b表示),则乙组亲本:♀基因型____________,♂基因型____________。在两组回交实验中,能确定基因位置的是_____________(填①或②)。
13.某二倍体植株(2N=14)的叶形有宽叶和窄叶两种,分别受一对等位基因D、d控制。该植株中偶见7号染色体三体的变异植株,这种变异植株能正常繁殖,产生的配子均可育。在减数分裂过程中,任意配对的两条染色体分离时,另一条染色体随机移向细胞任一极。回答下列问题:
(1)7号染色体三体植株的变异类型属于__________________。7号染色体三体变异植株的原始生殖细胞在减数第一次分裂的前期可观察到___________个四分体。
(2)该种植物偶见7号染色体三体,从未见其他染色体三体的植株,可能的原因是______________________。
(3)为探究控制叶形的基因是否位于7号染色体上。研究人员进行了如下实验:
实验步骤:
①将纯合的7号染色体三体宽叶植株与正常窄叶植株杂交得到F1,F1中三体植株占___________。
②挑选F1中三体植株与正常窄叶植株杂交得到F2,统计F2的表现型及比例。
预期结果及结论:
若______________________,则控制叶形的基因位于7号染色体上;
若______________________,则控制叶形的基因不位于7号染色体上。
14.某自花传粉植物的花色由独立遗传的两对等位基因(A、a和B、b)控制。研究发现,A基因控制红色素的合成,B基因控制紫色素的合成,两种色素均不合成时表现为白花,当A、B基因同时存在时,二者的转录产物会形成双链结构使色素无法合成。现将纯合的红花植株和纯合的紫花植株杂交得F1,F1随机交配获得F2,请分析回答下列问题:
(1)基因表达是指基因通过指导__________来控制生物性状的过程。
(2) F2表现型及比例为________,其白花植株中纯合子占____________。
(3)某生物小组为了确定F2中白花基因型的类型,分别将F2中白花植株自交,根据F3性状分离比,可判断各种杂合白花的基因型,但不能确定纯合白花的基因型。
①若F3中红花:白花=1:3,则该白花植株基因型为____________
②请以F3为实验材料,设计一代杂交实验来进一步确定纯合白花的基因型。实验思路是:_______________。
15.现有果蝇的若干隐性突变体(除突变的隐性性状外,其余性状均为显性;雌雄均有)残翅(a)、黑身(b)、白眼(r),这些突变体均由野生型果蝇(长翅灰身红眼)突变而来,相关基因均不位于Y染色体以及X、Y染色体的同源区段上。不考虑交叉互换,回答下列问题:
(1)已知A/a基因和B/b基因均位于常染色体上,为确定这两对等位基因位于几对同源染色体上,请你根据已有的果蝇设计杂交实验并预期结果:_______。
(2)研究人员将r基因进行荧光标记后做成探针,然后将其与白眼突变体雄果蝇一个成熟体细胞中的基因进行杂交,通过观察细胞中荧光点的个数能否判断出r基因位于常染色体还是X染色体上?_______,请说明理由:_______。请你再提出一种利用荧光标记判断r基因在何种染色体上的方法:_______。
(3)若A/a基因和B/b基因位于一对同源常染色体上,R/r基因位于X染色体上,则残翅黑身白眼雌果蝇与野生型雄果蝇杂交得F1,F1个体相互交配,F2长翅灰身红眼个体中纯合子(雄性X-Y均视为纯合子)所占的比例为_______;从F2中选出基因型为AaBb的两个雌雄个体,让它们相互交配,后代出现残翅黑身红眼果蝇的概率为_______。
16.某多年生自花传粉的二倍体植物,其紫花为野生型,白花为突变型。兴趣小组对该二倍体植物花色的性状遗传开展了以下探究活动。回答下列问题:
(1)某同学在紫花植株的繁殖后代中得到了一株白花植株甲。让白花植株甲自交,后代的表现型为___________,说明该突变型为纯合体;将该白花植株甲与野生型植株杂交,子一代均为紫花植株,据此可判断该白花植株甲的基因突变类型属于______(填“显性”或“隐性”)突变。
(2)另一同学发现一株白花植株乙,重复植株甲的实验,得到相同的实验结果。针对植株甲、乙白花性状的产生是否存在差异,同学们提出了以下两种假设:
假设一:该二倍体植物的花色由一对等位基因控制,即植株甲、乙的白花性状是由同一对基因突变而来;
假设二:该二倍体植物的花色由位于非同源染色体上的两对等位基因控制,即植株甲的白花性状由一对同源染色体上的等位基因突变引起,而植株乙的白花性状由另一对同源染色体上的等位基因突变而来。
请设计实验验证上述两种假设,写出实验思路________,预测结果及结论__________(不考虑其它可能的假设)。
相关试卷
这是一份高中生物高考押新课标全国卷第32题-备战2021年高考生物临考题号押题(新课标卷)(解析版),共32页。试卷主要包含了 板叶、紫叶、抗病 , 某种甘蓝的叶色有绿色和紫色等内容,欢迎下载使用。
这是一份高中生物高考押新课标全国卷第31题-备战2021年高考生物临考题号押题(新课标卷)(原卷版),共19页。试卷主要包含了是该湖泊中唯一的消费者, 回答下列与生态系统相关的问题,5+3等内容,欢迎下载使用。
这是一份高中生物高考押新课标全国卷第6题-备战2021年高考生物临考题号押题(新课标卷)(原卷版),共16页。试卷主要包含了 进行了下列四个实验等内容,欢迎下载使用。

