初中化学《酸和碱》的重要考点
展开
初中化学《酸和碱》的重要考点考点1 常见酸的主要性质和用途,认识酸的腐蚀性。
酸类物质具有一些相似的化学性质是因为它们溶于水后产生的阳离子全部都是氢离子(H+)。
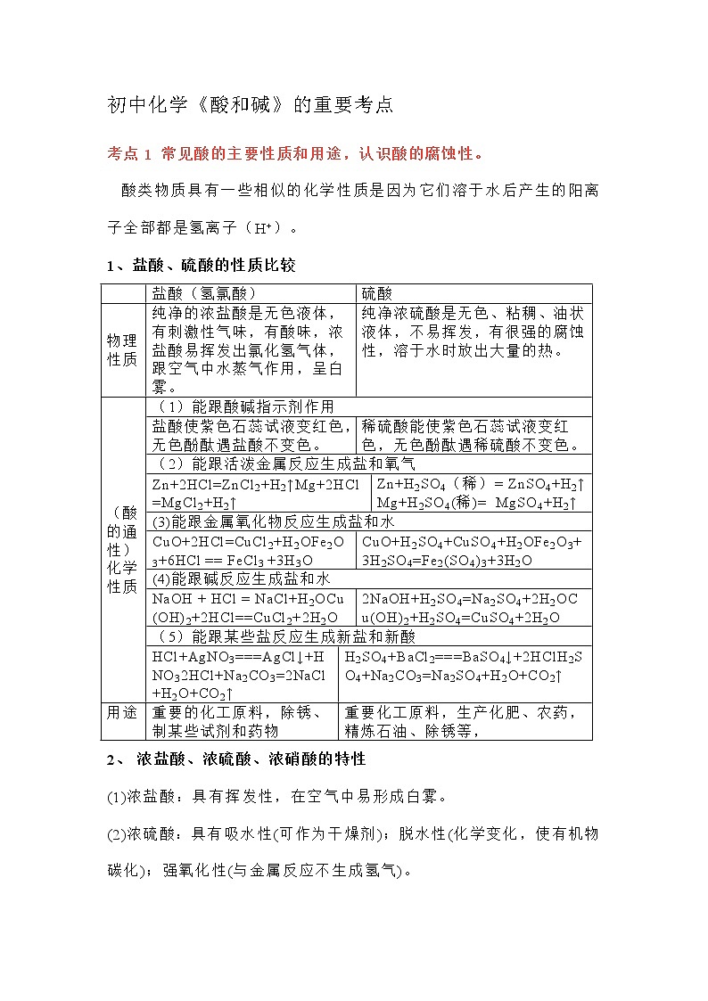
1、盐酸、硫酸的性质比较 盐酸(氢氯酸)硫酸物理性质纯净的浓盐酸是无色液体,有刺激性气味,有酸味,浓盐酸易挥发出氯化氢气体,跟空气中水蒸气作用,呈白雾。纯净浓硫酸是无色、粘稠、油状液体,不易挥发,有很强的腐蚀性,溶于水时放出大量的热。(酸的通性)化学性质(1)能跟酸碱指示剂作用盐酸使紫色石蕊试液变红色,无色酚酞遇盐酸不变色。稀硫酸能使紫色石蕊试液变红色,无色酚酞遇稀硫酸不变色。(2)能跟活泼金属反应生成盐和氧气Zn+2HCl=ZnCl2+H2↑Mg+2HCl=MgCl2+H2↑Zn+H2SO4(稀)= ZnSO4+H2↑Mg+H2SO4(稀)= MgSO4+H2↑(3)能跟金属氧化物反应生成盐和水CuO+2HCl=CuCl2+H2OFe2O3+6HCl == FeCl3 +3H3OCuO+H2SO4+CuSO4+H2OFe2O3+3H2SO4=Fe2(SO4)3+3H2O(4)能跟碱反应生成盐和水NaOH + HCl = NaCl+H2OCu(OH)2+2HCl==CuCl2+2H2O2NaOH+H2SO4=Na2SO4+2H2OCu(OH)2+H2SO4=CuSO4+2H2O(5)能跟某些盐反应生成新盐和新酸HCl+AgNO3===AgCl↓+HNO32HCl+Na2CO3=2NaCl+H2O+CO2↑H2SO4+BaCl2===BaSO4↓+2HClH2SO4+Na2CO3=Na2SO4+H2O+CO2↑用途重要的化工原料,除锈、制某些试剂和药物重要化工原料,生产化肥、农药,精炼石油、除锈等,2、 浓盐酸、浓硫酸、浓硝酸的特性
(1)浓盐酸:具有挥发性,在空气中易形成白雾。
(2)浓硫酸:具有吸水性(可作为干燥剂);脱水性(化学变化,使有机物碳化);强氧化性(与金属反应不生成氢气)。
(3)浓硝酸:具有挥发性,在空气中易形成白雾,强氧化性,与金属反应不生成氢气而生成水。
考点2 常见碱的主要性质和用途,认识碱的腐蚀性。
碱类物质具有一些相似的化学性质是因为它们溶液中存在的阴离子全部都是氢氧根离子(OH-)。
1、氢氧化钠特性
氢氧化钠固体暴露在空气易吸收空气中的水蒸气而潮解,因此可作某些气体的干燥剂。同时还吸收空气中的二氧化碳而变质,所以氢氧化钠必须密封保存。
2、相关干燥剂的选择
原则:干燥剂与被干燥的气体不发生化学反应。如浓H2SO4可干燥O2、H2、CO2、SO2、HCl等气体,但不能干燥NH3(碱性气体);NaOH固体可干燥O2、H2、NH3等气体,但不能干燥CO2、SO2、HCl等酸性气
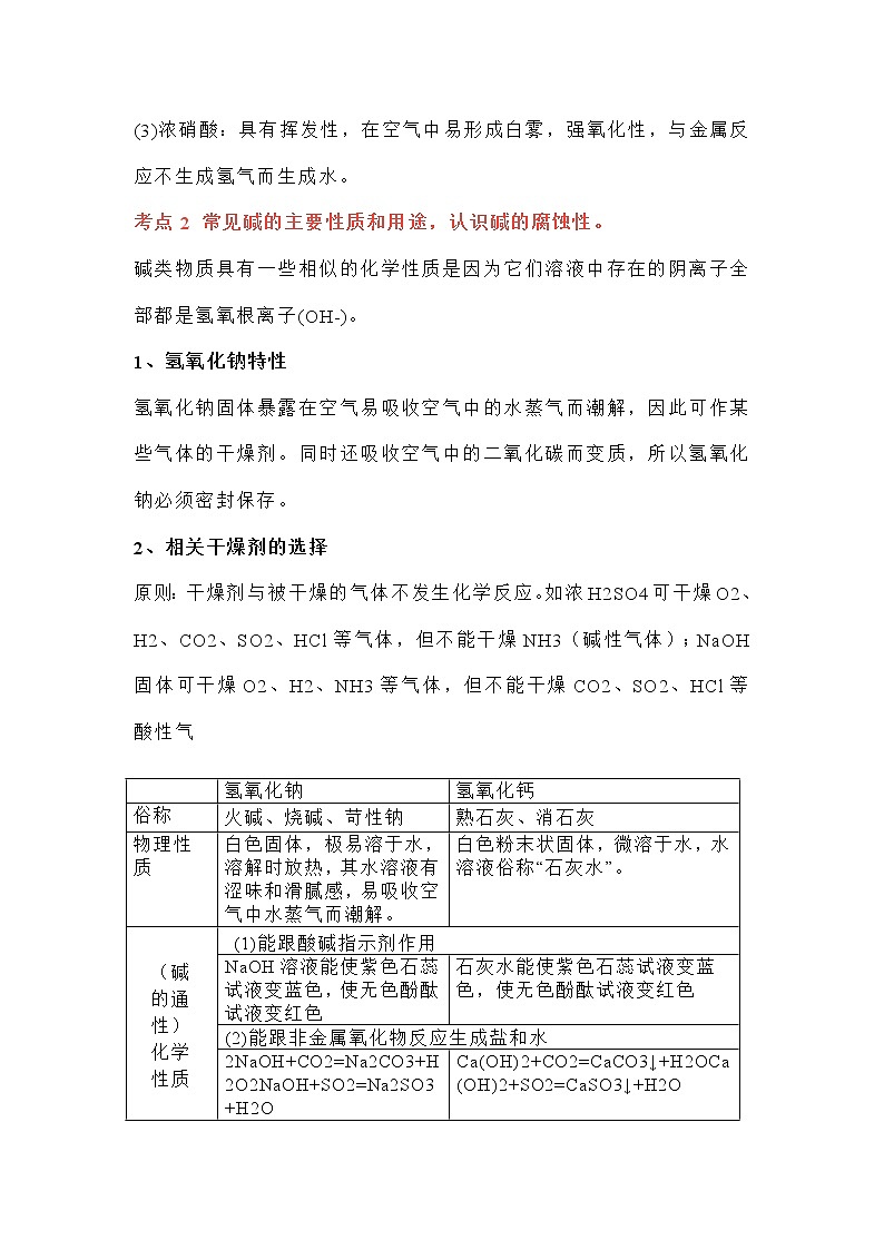
氢氧化钠氢氧化钙俗称火碱、烧碱、苛性钠熟石灰、消石灰物理性质白色固体,极易溶于水,溶解时放热,其水溶液有涩味和滑腻感,易吸收空气中水蒸气而潮解。白色粉末状固体,微溶于水,水溶液俗称“石灰水”。(碱的通性)化学性质(1)能跟酸碱指示剂作用NaOH溶液能使紫色石蕊试液变蓝色,使无色酚酞试液变红色石灰水能使紫色石蕊试液变蓝色,使无色酚酞试液变红色(2)能跟非金属氧化物反应生成盐和水2NaOH+CO2=Na2CO3+H2O2NaOH+SO2=Na2SO3+H2OCa(OH)2+CO2=CaCO3↓+H2OCa(OH)2+SO2=CaSO3↓+H2O(3)能跟酸反应生成盐和水NaOH+HCl=NaCl+H2O2NaOH+H2SO4=Na2SO4+2H2OCa(OH)2+2HCl=CaCl2+2H2OCa(OH)2+2HNO3=Ca(NO3)2+2H2O(4)能跟某些盐反应生成新碱和新盐2NaOH+CuSO4=Cu(OH) 2↓+Na2SO43NaOH+FeCl3=Fe(OH)3↓+3NaClCa(OH)2+Na2CO3=2NaOH十CaCO3 ↓用途化工原料,用于制肥皂、造纸、纺织等工业广“泛用于建筑材料、制火碱、漂白粉、配农药波尔多液等,改良酸性土壤
考点3 会用酸碱指示剂和pH试纸检验溶液的酸碱度。
1.酸碱指示剂
能跟酸或碱的溶液作用而显示不同颜色的物质,如石蕊和酚酞试液。
2.pH—表示溶液酸碱性的强弱程度
数值0—14之间。最简单的测试溶液pH的方法是使用pH试纸:将一小块pH试纸放在玻璃片上,用玻璃棒蘸取待测液滴在pH试纸上,将pH试纸显示的颜色和标准比色卡比较,得出溶液的pH值。
3.溶液的酸碱度
⑴ pH 溶液的酸碱度常用pH来表示。pH的范围通常在0—14之间。
⑵ 改变溶液pH 的方法:
①使溶液的pH 增大要加入碱溶液或金属氧化物或是水;
②使溶液的pH 减小要加入酸溶液或水。
4.溶液酸碱性对生命活动和农作物生长的影响
(1)中和反应:酸和碱作用生成盐和水的反应叫做中和反应。
(2)测定人体内或排出的液体的pH,可以了解人体的健康状况。
(3)许多化工生产需在一定的酸碱性的溶液中进行。
(4)测定雨水的酸碱性可以了解空气的污染情况。
(5)农作物一般在中性或接近中性的土壤中生长

