辽宁省营口市2020-2022三年中考化学真题知识点分类汇编-01物质的化学变化
展开辽宁省营口市2020-2022三年中考化学真题知识点分类汇编-01物质的化学变化
一、单选题
1.(2020·辽宁营口·统考中考真题)在点燃条件下,甲和乙反应生成丙和丁。它们的微观结构示意图如下所示(其中“”代表氢原子,“”代表碳原子,“”代表氧原子)。下列叙述错误的是
物质 | 甲 | 乙 | 丙 | 丁 |
微观示意图 |
A.生成物均为氧化物
B.甲中碳、氢、氧三种元素的质量比为12:3:8
C.在该反应中,生成丙和丁的质量比为3:11
D.在该反应中,甲和乙的分子个数比为1:3
2.(2020·辽宁营口·统考中考真题)生活中的下列变化,属于化学变化的是
A.雪糕融化
B.电灯泡通电发光
C.吃进的食物被消化
D.晾晒衣物
3.(2021·辽宁营口·统考中考真题)下列变化属于化学变化的是
A.合成新药 B.铁水铸锅 C.酒精挥发 D.矿石粉碎
4.(2021·辽宁营口·统考中考真题)某反应的微观示意图如下,有关说法正确的是
A.参加反应的两种物质的质量比为17:24 B.反应前后各元素的化合价不变
C.化学方程式为: D.该反应类型为置换反应
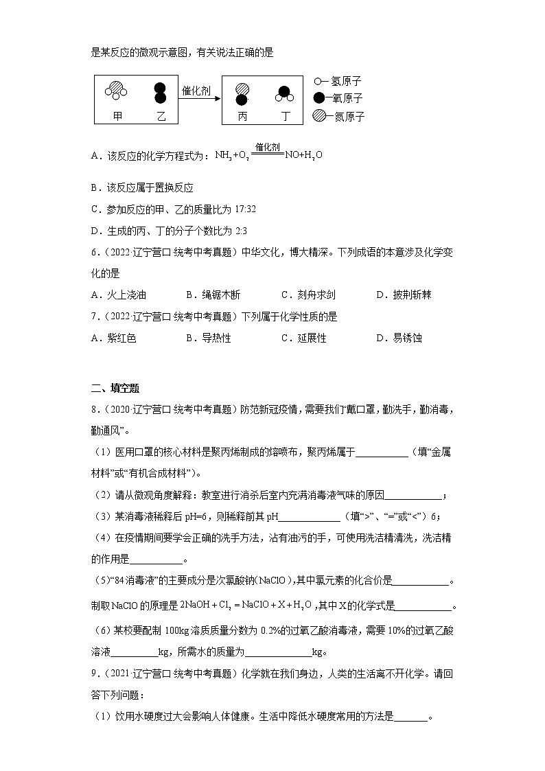
5.(2022·辽宁营口·统考中考真题)模型认知是建立宏观与微观联系的思维方法。下图是某反应的微观示意图,有关说法正确的是
A.该反应的化学方程式为:
B.该反应属于置换反应
C.参加反应的甲、乙的质量比为17:32
D.生成的丙、丁的分子个数比为2:3
6.(2022·辽宁营口·统考中考真题)中华文化,博大精深。下列成语的本意涉及化学变化的是
A.火上浇油 B.绳锯木断 C.刻舟求剑 D.披荆斩棘
7.(2022·辽宁营口·统考中考真题)下列属于化学性质的是
A.紫红色 B.导热性 C.延展性 D.易锈蚀
二、填空题
8.(2020·辽宁营口·统考中考真题)防范新冠疫情,需要我们“戴口罩,勤洗手,勤消毒,勤通风”。
(1)医用口罩的核心材料是聚丙烯制成的熔喷布,聚丙烯属于___________(填“金属材料”或“有机合成材料”)。
(2)请从微观角度解释:教室进行消杀后室内充满消毒液气味的原因____________;
(3)某消毒液稀释后pH=6,则稀释前其pH_____________(填“>”、“=”或“<”)6;
(4)在疫情期间要学会正确的洗手方法,沾有油污的手,可使用洗洁精清洗,洗洁精的作用是___________。
(5)“84消毒液”的主要成分是次氯酸钠(NaClO),其中氯元素的化合价是____________。制取NaClO的原理是,其中X的化学式是____________。
(6)某校要配制100kg溶质质量分数为0.2%的过氧乙酸消毒液,需要10%的过氧乙酸溶液__________kg,所需水的质量为______________kg。
9.(2021·辽宁营口·统考中考真题)化学就在我们身边,人类的生活离不开化学。请回答下列问题:
(1)饮用水硬度过大会影响人体健康。生活中降低水硬度常用的方法是_______。
(2)人们每天需要从食物中摄取充足的营养素。下列食物中富含蛋白质的是________。
A馒头 B西红柿 C牛肉 D黄花鱼
(3)下列物质可用作食品干燥剂的是______。
A生石灰 B熟石灰 C火碱 D纯碱
(4)未经处理的煤燃烧产生的_______(写化学式)排放到空气中,会形成酸雨;
(5)甲醛(CH2O)为室内装修产生的有害物质之一。为去除污染,科学家研制出一种新型的催化剂,在其催化作用下,甲醛与空气中的氧气反应生成两种最常见的氧化物,该反应的化学方程式为______。
三、推断题
10.(2022·辽宁营口·统考中考真题)已知A~G为初中化学常见的七种物质。其中A、B、C、D、E属于五种不同类别的物质,A是最常用的溶剂,B是胃酸的主要成分,E和G反应会产生蓝色沉淀。各种物质间的反应和转化关系如下图所示(“—”表示相连的两种物质之间可以发生反应,“→”表示一种物质可以转化为另一种物质, 反应条件、部分反应物和生成物已略去)。请分析后回答:
(1)物质G的化学式是________;
(2)A→E的过程中会________(“吸收”或“放出”)热量;
(3)物质D所属类别是________;
(4)写出F→B的化学方程式________。
四、流程题
11.(2022·辽宁营口·统考中考真题)某工厂产生的工业废料中主要含氧化铜和氧化铁,如果不处理,任意排放会造成环境污染,经过处理后可回收铜和硫酸亚铁(不考虑其它杂质对流程的影响),过程①、过程③所加试剂相同。根据下图所示流程回答问题:(已知:)
(1)写出过程①中发生反应的化学方程式___________(任写其中一个即可);
(2)过程②的实验步骤是___________;
(3)固体B成分是___________;
(4)过程③中可观察到的现象有___________;
(5)废料处理除了可以防止环境污染,还能起到___________的作用。
五、实验题
12.(2022·辽宁营口·统考中考真题)根据下图所示的实验回答问题:
(1)A实验________(填“能”或“不能”)用来测定空气中氧气的含量;
(2)B实验现象说明:空气中的氧气含量比呼出气体中的________(“高”或“低”);
(3)C实验中小灯泡发亮,说明石墨具有_________性;
(4)D实验用来验证质量守恒定律,其中气球的作用是________。
六、计算题
13.(2021·辽宁营口·统考中考真题)小明用含碳酸钠的氢氧化钠样品进行了如图所示的实验。请回答:
(1)此实验中发生反应的化学方程式是 。
(2)过滤后滤液中溶质为 ,其质量分数是 。
14.(2022·辽宁营口·统考中考真题)某学习小组的同学取Na2SO4和MgSO4的固体混合物40g放入烧杯中,加入113.6g水使其完全溶解,再逐步滴加溶质质量分数一定的NaOH溶液,反应的化学方程式为,反应过程中滴加NaOH溶液的质量与生成沉淀的质量关系如图所示。请计算:
(1)m的值为__________;
(2)当滴加NaOH溶液质量为_________g时,恰好完全反应;
(3)恰好完全反应时,所得溶液中溶质的质量分数为_________。
七、科普阅读题
15.(2022·辽宁营口·统考中考真题)阅读下列短文,根据短文内容和所学知识回答问题:
“人类只有一个地球!”为防止温室效应进一步增强,可多措并举,控制二氧化碳的排放,或将其转化、再利用等。
二氧化碳经过聚合可以变成性能与聚乙烯相似的塑料,由这种塑料制成的薄膜理在土壤里几天后就会被细菌吞噬掉。如果用这种材料制作一次性快餐盒的话,不但解决了二氧化碳造成的环境问题,也解决了白色污染问题。
树叶是大自然的杰作,它只用二氧化碳、水和阳光就能制造出有机物和氧气。人造树叶的原理很简单,由一块普通的硅太阳能电池将光能转化为电能,在催化剂与电流的共同作用下,像真正的树叶那样使水和二氧化碳转化为糖类并释放出氧气。
为控制二氧化碳的排放量;科学家采取新技术,将二氧化碳和氢气在催化剂和加热条件下转化为重要的化工原料乙烯(C2H4)和水。
(1)温室效应进一步增强可能带来的后果有________(任写一条即可);
(2)用二氧化碳聚合成的塑料制作一次性快餐盒的优点是________;
(3)人造树叶可以将二氧化碳转化为________;
(4)文中将二氧化碳转化为乙烯的化学方程式是________。
参考答案:
1.C
【详解】根据题意,该反应的方程式为C2H6O+3O22CO2+3H2O。
A、生成物是水与二氧化碳,两者均是由两种元素组成的化合物,且其中一种是氧元素,因此都是氧化物,故A正确;
B、甲即为乙醇,则甲中碳、氢、氧三种元素的质量比=(12×2):(1×6):16=12:3:8,故B正确;
C、反应中生成丙和丁的质量比等于其相对分子质量和化学计量数乘积的比,即:(3×16)(2×44)=54:88=27:44,故C错误;
D、由反应方程式可知在该反应中,甲和乙两种物质的分子个数比为1:3,故D正确;
故选C。
2.C
【详解】A、雪糕融化,只有状态的改变,没有新的物质生成,是物理变化,不符合题意;
B、电灯泡通电发光,只有温度、颜色的改变,没有新的物质生成,是物理变化,不符合题意;
C、吃进的食物被消化,有新的物质生成,是化学变化,符合题意;
D、晾晒衣物,只有状态的改变,没有新的物质生成,是物理变化,不符合题意。
故选C。
3.A
【分析】物理变化就是没有生成新物质的变化,化学变化就是生成新物质的变化。
【详解】A、合成新药,生成了新物质,属于化学变化,符合题意;
B、铁水铸锅,液态的铁变成了固态的铁,没有生成新物质,属于物理变化,不符合题意;
C、酒精挥发,液态的酒精变成了气态的酒精,没有生成新物质,属于物理变化,不符合题意;
D、矿石粉碎,没有生成新物质,属于物理变化,不符合题意。
故选A。
【点睛】本题考查了化学变化和物理变化的判断,依据是有无新物质的生成。
4.A
【分析】该微观示意图表示的反应是:2H2S+3O22SO2 +2H2O。
【详解】A、参加反的硫化氢和氧气的质量比为(2×34 ):(3×32 )=17:24,说法正确,符合题意;
B、反应前后硫元素由-2价变为+4价,氧元素由0价变为-2价,硫元素和氧元素化合价发生了变化,说法错误,不符合题意;
C、未注明反应条件,说法错误,不符合题意;
D、置换反应是单质和化合物生成单质和化合物的反应,该反应后没有单质生成,该反应不属于置换反应,说法错误,不符合题意;
故选A。
【点睛】本题考查对微观图的理解,根据微观示意图写出反应的化学方程式是解决本题的关键。由微观示意图找出反应物的个数时,要注意未参加反应的反应物的个数不能计算在内。
5.D
【详解】A.由图可知反应方程式为,此选项错误;
B.置换反应是单质与化合物反应生成单质与化合物,此反应的生成物都是化合物,不属于置换反应,此选项错误;
C.因为反应方程式为,所以参加反应的甲、乙的质量比= ,此选项错误;
D. 因为反应方程式为,所以生成的丙、丁的分子个数比=4:6=2:3,此选项正确;
故选D。
6.A
【详解】A.火上浇油,发生了燃烧反应,产生了二氧化碳水等物质,所以燃烧属于化学变化,故A符合题意;
B.绳锯木断,没有新物质产生,属于物理变化,故B选项不符合题意;
C.刻舟求剑,没有新物质产生,属于物理变化,故C选项不符合题意;
D.披荆斩棘,没有新物质产生,属于物理变化,故D选项不符合题意;
故选A。
7.D
【详解】A、紫红色不需要通过化学变化就能体现出来,属于物理性质,不符合题意;
B、导热性不需要通过化学变化就能体现出来,属于物理性质,不符合题意;
C、延展性不需要通过化学变化就能体现出来,属于物理性质,不符合题意;
D、易锈蚀需要与物质发生化学变化才能体现出来,属于化学性质,符合题意。
故选D。
8. 有机合成材料 分子在不断运动 < 乳化 +1 NaCl 2 98
【详解】(1)聚丙烯是由丙烯聚合而成,不含有金属元素,丙烯属于有机物,丙烯通过化学反应合成聚丙烯,所以聚丙烯属于有机合成材料;
故答案为:有机合成材料。
(2)分子具有不断运动的特点,所以经过分子的不断运动,使消毒液中分子分布满了整个房间,充满了味道;
故答案为:分子在不断运动。
(3)酸性溶液稀释后,酸性变弱,pH会增大,某消毒液稀释后pH=6,则稀释前其 pH<6;
故答案为:<。
(4)洗洁精去除油污是利用乳化的原理,将油污去除,因此洗洁精起到乳化作用;
故答案为:乳化。
(5)次氯酸钠化学式为NaClO,其中钠元素为+1价,氧元素为-2价,根据化合物中元素代数和为零的原则,可以求得氯元素化合价为+1价;根据质量守恒定律,反应后还应有1个钠原子和一个氯原子,正好满足反应前后原子数目不变,所以X的化学式为NaCl;
故答案为:+1;NaCl。
(6)溶液稀释前后溶质质量不变,设需要10%过氧乙酸溶液的质量为m,则m×10%=100kg×0.2%,m=2kg,加入水的质量为n,则n=100kg-20kg=98kg;
故答案为:2;98。
【点睛】由浓溶液稀释成为稀溶液时,溶液稀释前后所含有的溶质质量不变。
9. 煮沸 CD A SO2、NO2
【详解】(1)硬水中含较多可溶性钙、镁化合物,生活中常用煮沸的方法软化硬水,水在煮沸的过程中,一些可溶性钙、镁化合物转化为沉淀;故填:煮沸。
(2)A、馒头中主要含有淀粉,淀粉属于糖类,即馒头中富含糖类;
B、西红柿属于蔬菜,含有丰富的维生素;
C、牛肉属于肉制品,含有丰富的蛋白质;
D、黄花鱼属于肉制品,含有丰富的蛋白质。
故填:CD。
(3)A、生石灰是氧化钙的俗称,氧化钙与水反应生成氢氧化钙,生石灰具有吸水性,可以用作食品干燥剂;
B、熟石灰即氢氧化钙,氢氧化钙粉末不具有吸水性,不能用作食品干燥剂;
C、火碱即氢氧化钠,氢氧化钠固体虽然具有吸水性,但同时也具有强烈的腐蚀性,不能用作食品干燥剂;
D、纯碱是碳酸钠的俗称,碳酸钠不具有吸水性,不能用作食品干燥剂。
故填:A。
(4)未经处理的煤燃烧时排放出SO2、NO2等气体,二氧化硫与空气中的水结合生成亚硫酸,二氧化氮与水和氧气反应生成硝酸,从而溶于雨水会形成酸雨;故填:SO2、NO2。
(5)根据题干信息,甲醛(CH2O)在催化剂的作用下和氧气反应生成两种最常见的氧化物,根据化学反应前后元素的种类不变,反应物中含有碳、氢、氧元素,则生成的两种氧化物是二氧化碳和水,即甲醛和氧气在催化剂的作用下生成二氧化碳和水,反应的化学方程式为:。
10.(1)CuCl2
(2)放热
(3)盐
(4)
【分析】由题中信息可知A是最常用的溶剂,则A是水;B是胃酸的主要成分,则B是盐酸;A、B、C、D、E属于五种不同类别的物质,D、E、C都能与盐酸发生反应,则D、E、C是单质、碱、盐其中的一种,且E和G反应会产生蓝色沉淀氢氧化铜、并能和水相互转化,则E是氢氧化钙;D能够生成水,则D是一种盐;G可以由HCl反应得到,并含有铜离子,则G是氯化铜;C能和氯化铜反应,则C是一种比铜活泼的金属,可以是铁;F能和盐、金属单质反应并且能生成盐酸,则F是硫酸。
(1)
物质G的化学式是CuCl2。
(2)
A→E是水和氧化钙反应生成氢氧化钙的的过程,过程中会放出热量。
(3)
物质D所属类别是盐。
(4)
F是硫酸,B是盐酸,硫酸和氯化钡反应生成盐酸和硫酸钡沉淀,故F→B的化学方程式为。
11.(1)(或)
(2)过滤
(3)Fe、Cu##铁、铜
(4)固体部分溶解,溶液变为浅绿色
(5)废物再利用
【解析】(1)
工业废料中主要含氧化铜和氧化铁,由于过程①、过程③所加试剂相同,则在氧化铜和氧化铁中加入硫酸,其中氧化铁和硫酸反应生成硫酸铁和水,在步骤②中加入铁粉,且已知:Fe+Fe2(SO4)3=3FeSO4,反应后可以得到硫酸亚铁溶液。则①中发生的化学方程式为或。
(2)
步骤②可以将固液分离,故该操作是过滤。
(3)
步骤②中发生的反应分别是Fe+Fe2(SO4)3=3FeSO4,,固体B在加入硫酸后能够生成硫酸亚铁,说明在步骤②中加入了过量的铁,则固体B的组成是铁和铜。
(4)
在铁和铜的混合物中加入硫酸后,铁和硫酸反应而铜不反应,且铁和硫酸反应生成的硫酸亚铁溶液为浅绿色,故现象为固体部分溶解,溶液变为浅绿色。
(5)
废料处理除了可以防止环境污染,还能起到废物再利用的作用。
12.(1)不能
(2)高
(3)导电
(4)缓冲气压,以防气压过大冲出橡胶塞
【详解】(1)A实验所用药品为木炭,木炭燃烧生成的二氧化碳为气体,集气瓶内无法形成气压差,因此不能用来测定空气中氧气的含量。
(2)B实验中燃着的木条在空气中正常燃烧,在呼出气体中很快熄灭,则说明空气中的氧气含量比呼出气体中的高。
(3)C实验中小灯泡发亮,说明石墨具有导电性。
(4)D实验中红磷燃烧会放热,导致锥形瓶内气压变大,因此气球的作用是缓冲气压,以防气压过大冲出橡胶塞。
13.(1)
(2)氢氧化钠;10%
【详解】(1)氢氧化钠样品含有碳酸钠,向样品中加入氢氧化钡溶液,碳酸钠与氢氧化钡反应生成碳酸钡沉淀和氢氧化钠,反应的化学方程式是:。
(2)根据图示信息,加入101.7g氢氧化钡恰好完全反应,则反应后滤液中溶质只含有氢氧化钠,包括样品中的氢氧化钠和反应生成的氢氧化钠;
设生成19.7g碳酸钡沉淀需要碳酸钠的质量为,生成氢氧化钠的质量为,则:
则氢氧化钠样品中氢氧化钠的质量为:,滤液中氢氧化钠的质量分数为:。
故分别填:氢氧化钠;10%。
14.(1)5.8
(2)80
(3)解:设反应整个过程中参与反应的硫酸镁的质量为x,设反应整个过程中生成的硫酸钠质量为y,
固体混合物中硫酸钠的质量为:40g-24g=16g,
根据质量守恒得知反应后溶液的质量为: ,
则恰好完全反应时,所得溶液中溶质的质量分数为:
答:恰好完全反应时,所得溶液中溶质的质量分数为20%。
【详解】(1)通过题干和图示得知,因为该体系中仅有一个反应就是硫酸镁和氢氧化钠的反应,且所滴加NaOH溶液的质量是依次以20g进行增加的,故产生沉淀的质量也应该以2.9进行递增,所以m=2.9+2.9=5.8;
(2)观察图示得知,在滴加NaOH溶液的质量为80g时,产生沉淀的质量达到最大值11.6g,之后再滴加NaOH溶液产生沉淀的质量也不增加,所以当滴加NaOH溶液质量为80g,时,恰好完全反应;
(3)见答案。
15.(1)冰川融化,海平面上升
(2)易降解,可以解决白色污染问题
(3)糖类
(4)
【详解】(1)温室效应进一步增强,会引起全球气温升高,进而导致冰川融化海平面上升;
(2)通过“由这种塑料制成的薄膜理在土壤里几天后就会被细菌吞噬掉”和“也解决了白色污染问题”可以得知其优点是易降解,可以解决白色污染问题;
(3)通过“像真正的树叶那样使水和二氧化碳转化为糖类并释放出氧气” 可以得知人造树叶可以将二氧化碳转化为糖类;
(4)二氧化碳和氢气在催化剂和加热条件下转化为重要的化工原料乙烯(C2H4)和水,配平化学方程式后得: 。
云南2020-2022三年中考化学真题知识点分类汇编-01物质的化学变化: 这是一份云南2020-2022三年中考化学真题知识点分类汇编-01物质的化学变化,共24页。试卷主要包含了单选题,科学探究题,计算题,流程题,科普阅读题,实验题等内容,欢迎下载使用。
西藏2020-2022三年中考化学真题知识点分类汇编-01物质的化学变化: 这是一份西藏2020-2022三年中考化学真题知识点分类汇编-01物质的化学变化,共15页。试卷主要包含了单选题,实验题,填空题,科学探究题,计算题,推断题等内容,欢迎下载使用。
天津2020-2022三年中考化学真题知识点分类汇编-01物质的化学变化: 这是一份天津2020-2022三年中考化学真题知识点分类汇编-01物质的化学变化,共24页。试卷主要包含了单选题,多选题,填空题,推断题,计算题等内容,欢迎下载使用。

