2022-2023学年山东省济南市莱钢高级中学高一上学期期中考试物理试题含解析
展开一、选择题(1-8为单项选择题,9-12为多项选择题。每小题4分,共44分。)
1. 下列说法正确的是( )
A. 木块放在桌面上受到一个向上的弹力,这是由于木块发生微小形变而产生的
B. 质量均匀分布、形状规则的物体的重心可能在物体上,也可能在物体外
C. 摩擦力的方向总是与物体的运动方向相反
D. 由磁铁间存在相互作用可知:力可以离开物体而单独存在
【答案】B
【解析】
【详解】A.木块放在桌面上受到一个向上的弹力,这是由于桌面发生微小形变而产生的,选项A错误;
B.质量均匀分布、形状规则的物体的重心可能在物体上,也可能在物体外,选项B正确;
C.摩擦力的方向与物体的运动方向可能相同,也可能相反,选项C错误;
D.磁铁间存在相互作用,是通过磁场这种物质发生的作用力,力仍没有离开物体单独存在,故D错误。
故选B。
2. 如图所示,将铅笔一端放在水平桌面上,另一端用细线悬吊,则铅笔受到力的个数为( )
A. 5个B. 4个C. 3个D. 2个
【答案】B
【解析】
【详解】如图所示
铅笔受重力、支持力、细线的拉力,拉力方向沿线的方向,故铅笔还受一个向右的静摩擦力,共4个力。
故选B。
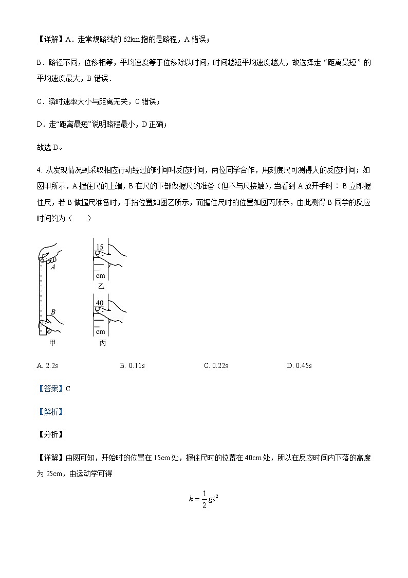
3. 手机导航越来越多地成为人们出行的必备工具,荆门市景区多而优美,某游客游完漳河后驾车去钟祥莫愁湖,他打开手机导航,搜索了驾车线路,线路显示走常规路线距离62km,需用时70分钟,选择走“距离最短”则有54km,需用时66分钟,如果走“高速优先”则有75km,需用时73分钟,则下列判断正确的是( )
A. 走常规路线的62km指的是位移
B. 走“高速优先”,平均速度最大
C. 选择走“距离最短”,则瞬时速率一定最大
D. 走“距离最短”说明路程最小
【答案】D
【解析】
【详解】A.走常规路线的62km指的是路程,A错误;
B.路径不同,位移相等,平均速度等于位移除以时间,时间越短平均速度越大,故选择走“距离最短”的平均速度最大,B错误.
C.瞬时速率大小与距离无关,C错误;
D.走“距离最短”说明路程最小,D正确;
故选D。
4. 从发现情况到采取相应行动经过的时间叫反应时间,两位同学合作,用刻度尺可测得人的反应时间;如图甲所示,A握住尺的上端,B在尺的下部做握尺的准备(但不与尺接触),当看到A放开手时∶ B立即握住尺,若B做握尺准备时,手抬位置如图乙所示,而握住尺时的位置如图丙所示,由此测得B同学的反应时间约为( )
A. 2.2sB. 0.11sC. 0.22sD. 0.45s
【答案】C
【解析】
【分析】
【详解】由图可知,开始时的位置在15cm处,握住尺时的位置在40cm处,所以在反应时间内下落的高度为25cm,由运动学可得
解得
故选C。
5. 关于运动物体的速度和加速度的关系,下列说法中正确的是( )
A. 速度变化越快,其加速度可能很小
B. 速度变化率减小,其加速度一定减小
C. 速度为零,其加速度也一定为零
D. 速度增大时,其加速度不可能减小
【答案】B
【解析】
【分析】
【详解】A.加速度是反映速度变化快慢的物理量,速度变化越快,则加速度越大,故A错误;
B.根据
可知,速度变化率减小,其加速度一定减小,故B正确;
C.速度为零,加速度不一定为零,例如:火箭发射瞬间,速度为零,但加速度不为零,故C错误;
D.若加速度方向与速度方向相同,当加速度减小时,速度也是增大的,故D错误;
故选B。
6. 如图所示,手用力握住一个竖直的瓶子,瓶子静止。下列说法正确的是( )
A. 手握的力越大,瓶子受到手的摩擦力越大
B. 如果瓶子上有油,但仍保持静止,摩擦力减小
C. 如果手拿着瓶子水平匀速运动,则摩擦力消失
D. 瓶子受到手的摩擦力的大小不随手握的力大小而改变
【答案】D
【解析】
【详解】AB.由于瓶子处于静止状态,根据平衡条件,竖直方向瓶子受到的重力与摩擦力相等,故AB错误;
C.当瓶子在水平方向匀速运动时,所受到的摩擦力的大小仍然等于重力的大小,故C错误;
D.瓶子受到手的静摩擦力作用,其大小与手握瓶子的力大小无关,但当手握瓶子的力增大时,手与瓶子间的最大静摩擦力增大,故D正确。
故选D。
7. 以下物理量中全部是矢量的是( )
A. 位移、时间、力
B. 位移、速度、加速度
C. 平均速率、质量、力
D. 速率、加速度、力
【答案】B
【解析】
【分析】
【详解】位移、力、速度、加速度既有大小、也有方向,是矢量,时间、平均速率、质量、速率只有大小没有方向,是标量,B正确。
故选B。
8. 以下关于速度概念的说法正确的是( )
A. 子弹以900m/s的速度从枪口射出,指的是平均速度
B. 汽车在高速公路上的行驶速度约为30km/h,指的是平均速度
C. 某城区道路汽车的限速为40km/h,指的是平均速度
D. 比较汽车和火车从上海开往北京的行驶快慢,应比较它们的瞬时速度
【答案】B
【解析】
【分析】
【详解】A.子弹以900m/s的速度从枪口射出,指的是瞬时速度,A错误;
B.汽车在高速公路上的行驶速度约为30km/h,是指某一过程中的速度,指的是平均速度,B正确;
C.某城区道路汽车的限速为40km/h,指的是瞬时速度,C错误;
D.比较汽车和火车从上海开往北京的行驶快慢,是指某一过程中的速度,应比较它们的平均速度,D错误;
故选B。
9. 如图所示为甲、乙两个物体在同一直线上运动的x-t图象,下列说法正确的是( )
A. 两物体速度大小相等,方向相反
B. t=1s时,甲、乙两物体相遇
C. 在前2s时间内,甲、乙两物体的位移相同
D. 在t=2s时,乙物体的运动方向发生了变化
【答案】AB
【解析】
【详解】A.位移时间图像的斜率表示速度大小,甲的速度为,乙的速度为,负号表示运动方向,所以两者的速度大小相等,方向相反,A正确;
B.在t=1s时,两者位移大小相同,都到达了x=5m位置,两者相遇,B正确;
C.前2s甲的位移为10m,乙的位移为-10m,位移大小相同,方向不同,C错误;
D.乙的速度一直为负,即一直朝着负方向运动,D错误;
故选AB。
10. 物体沿一直线做匀加速直线运动,已知它在第2s内的位移为4.0m,第3s内的位移为6.0m,则下列说法正确的是( )
A. 它在第2s初到第3s末的平均速度的大小是5.0m/s
B. 它在第1s内的位移是2.0m
C. 它的初速度为零
D. 它的加速度大小是2.0m/s2
【答案】ABD
【解析】
【详解】A.第2s初到第3s末总位移为10.0m,时间为2s,根据平均速度定义可得
故A正确;
B.根据匀变速直线运动规律的推论可得
可得第1s内的位移为2.0m,故B正确;
CD.根据Δx=aT2可得加速度为
根据解得物体的初速度
v0=1m/s
不为零,故C错误,D正确。
故选ABD。
11. 物体沿x轴做直线运动,取x轴正方向为速度正方向,其图像如图所示,则下列说法正确的是( )
A. 在0.5s末,物体速度为2m/s
B. 内,物体加速度为2.0m/s2
C. 4~5s内,物体做速度方向沿x轴负方向的加速运动
D. 7~8s内,物体做速度方向沿x轴正方向的加速运动
【答案】BC
【解析】
【详解】A.由所给图像知,物体末的速度为,选项A错误;
B.内,物体的加速度
选项B正确;
C.内,物体的速度、加速度为负值,表明它向轴负方向做加速直线运动,选项C正确;
D.内,物体的速度为负值,加速度为正值,表明它向轴负方向做减速直线运动,选项D错误。
故选BC。
12. 某同学探究一轻弹簧的弹力与弹簧形变量的关系实验时,得到弹簧弹力F与弹簧长度L的关系图像如图所示,则下列说法正确的是( )
A. 该弹簧的原长为5cm
B. 该弹簧的劲度系数为100N/m
C. 该弹簧长度为7cm时,弹簧弹力大小为7N
D. 该弹簧弹力大小为2N时,弹簧长度一定为7cm
【答案】AB
【解析】
【详解】A.当弹力为零时弹簧的长度为原长,对比图像可知,原长为5cm,A正确;
B.弹簧的劲度系数为图线的斜率,即
B正确;
C.该弹簧长度为7cm时,伸长量为2cm,由可知,弹簧弹力大小为2N,C错误;
D.该弹簧弹力大小为2N时,可知形变量为2cm,可能是伸长,长度为7cm,可能是压缩,长度为3cm,D错误。
故选AB。
二、实验题(每空2分,共8分)
13. 利用打点计时器研究小车的匀变速直线运动,完成以下问题:
(1)关于打点计时器的使用说法正确的是__________。
A.电磁打点计时器使用的是10V以下的直流电源
B.在测量物体速度时,先让物体运动,后接通打点计时器的电源
C.使用的电源频率越高,打点的时间间隔就越小
D.纸带上打点越密,说明物体运动的越快
(2)实验中,如图所示为一次记录小车运动情况的纸带(左端与小车相连),图中A、B、C、D、E为相邻的五个计数点,相邻的两计数点间的时间间隔T=0.1s。
①根据纸带可判定小车做______________运动.
②根据纸带计算打B点时,小车的速度vB=________m/s,小车运动的加速度a=________m/s2。
【答案】 ①. C ②. 匀加速直线 ③. 1.38 ④. 12.6
【解析】
【详解】(1)[1]A.电磁打点计时器应该是约8V的低压交流电,故A错误;
B.在测量物体速度时,应该先接通电源,后释放纸带,故B错误;
C.打点的时间间隔为
所以电源的频率越高,打点的时间间隔越小,故C正确;
D.纸带上打的点越密,说明在相等时间内的位移就越小,物体运动的就越慢,故D错误。
故选C。
(2)①[2]相邻的相等时间间隔内位移之差
Δx1=xBC-xAB=(27.60cm-7.50cm)-7.50cm=12.60cm
Δx2=xCD-xBC=(60.30cm-27.60cm)-(27.60cm-7.50cm)=12.60cm
Δx3=xDE-xCD=(105.60cm-60.30cm)-(60.30cm-27.60cm)=12.60cm
则小车在相邻的相等时间间隔内位移增量都相等,做匀加速直线运动。
②[3]根据中间时刻的瞬时速度等于该段时间内的平均速度,可得打B点时,小车的速度为
[4]根据逐差法
可得加速度为
三、解答题(请写出必要的解答过程)
14. 汽车以的速度在平直公路上匀减速行驶,刹车后经速度变为,求:
(1)刹车过程中的加速度;
(2)刹车后前进所用的时间;
(3)刹车后内前进的距离;
(4)驾驶员以的速度运动时,发现前方处有障碍物,若驾驶员的反应时间为,问汽车以上述加速度刹车是否会出现安全问题?
【答案】(1);(2)2s;(3)50m;(4) 不会有安全问题
【解析】
【分析】
【详解】(1)汽车刹车时的加速度为
(2)汽车速度减速到零的时间
根据
得
解得
(舍去)
(3)则刹车后内的位移等于内的位移为
(4)汽车在反应时间内的位移为
汽车匀减速运动的位移为
因为
所以不会有安全问题。
15. 小球从离地的空中由静止释放(不计空气阻力,取)。求:
(1)小球落地时间?
(2)小球落地速度?
(3)从开始落下的时刻起,最后内的位移大小。
【答案】(1)4s;(2)40m/s;(3)35m
【解析】
【分析】
【详解】(1)根据
可得小球落地时间
(2)小球落地速度
(3)小球落到地面用时4s,则从开始落下的时刻起,最后内的位移大小
16. 所受重力为500N的雪橇,在平坦的雪地上用10N的水平拉力恰好可以拉着空雪橇做匀速直线运动。求:
(1)雪橇对雪地压力FN;
(2)雪橇与雪地间的动摩擦因数μ;
(3)如果雪橇再载重500N的货物,那么,水平拉力作用下雪橇在该雪地上滑行时受到的摩擦力f′是多少?
【答案】(1)500N,方向竖直向下;(2)0.02;(3)20N
【解析】
【详解】(1)(2)雪橇在水平冰面上做匀速直线运动,水平方向受到马的拉力与滑动摩擦力,则由平衡条件得,滑动摩擦力
f1=F1=10N
雪橇对水平冰面的压力
FN=mg=500N
方向竖直向下;
雪橇和冰面间的滑动摩擦因数为
(3)当在雪橇上载货500N,摩擦力
f′=μG′=0.02×2×500N=20N
2022-2023学年山东省济南市章丘第四中学高一上学期期末模拟物理试题含解析: 这是一份2022-2023学年山东省济南市章丘第四中学高一上学期期末模拟物理试题含解析,共26页。试卷主要包含了选择题,实验题,计算题等内容,欢迎下载使用。
2022-2023学年山东省高一上学期期末测试物理试题含解析: 这是一份2022-2023学年山东省高一上学期期末测试物理试题含解析,共28页。试卷主要包含了选择题,非选择题等内容,欢迎下载使用。
2022-2023学年广东省东莞市翰林高级中学高一上学期期中考试物理试题含解析: 这是一份2022-2023学年广东省东莞市翰林高级中学高一上学期期中考试物理试题含解析,共17页。试卷主要包含了单项选择题,多项选择题,实验题等内容,欢迎下载使用。

