2022-2023学年甘肃省永昌县第一高级中学高一上学期期中考试物理试题含解析
展开
这是一份2022-2023学年甘肃省永昌县第一高级中学高一上学期期中考试物理试题含解析,共15页。试卷主要包含了 本试卷分选择题和非选择题两部, 本试卷命题范围, 下列关于加速度的说法正确的是, 关于摩擦力,下列说法正确的是等内容,欢迎下载使用。
1. 本试卷分选择题和非选择题两部。考试时间90分钟。
2. 考生作答时,请将答案答在答题卡上。选择题选出答案后,用2B铅笔把答题卡上对应题目标号的答案涂黑;非选择题请用0.5毫米的黑色墨水签字笔在答题卡上各题的作答区域内作答。超出答题区域书写的答案无效,在试题卷、草稿纸上作答无效。
3. 本试卷命题范围:必修第一册第一章、第二章、第三章的第一节重力与弹力和第二节摩擦力。
一、选择题:本题共8小题。在每小题给出的四个选项中,只有一项符合题目要求。
1. 下列有关参考系和质点的说法正确的是( )
A. 参考系必须是相对地面静止不动的物体
B. 在不同的参考系中观察同一运动的物体,其运动形式一定不同
C. 地球很大,又因为有自转,研究地球运动时不可看作质点
D. 研究花样滑冰运动员转体动作时,运动员不可看作质点
【答案】D
【解析】
【详解】A.描述一个物体的运动时,参考系可以任意选取,选取参考系时要考虑研究问题的方便,使之时运动的描述尽可能的简单,A错误;
B.参考系的选取是任意的,并且物体相对于不同的物体其运动状态可能不同,也可能相同,B错误;
C.地球很大又有自转,但在研究地球公转时,地球可看作质点,C错误;
D.研究花样滑冰运动员转体动作时,运动员不可看作质点,D正确。
故选D。
2. 在学校运动会的400m决赛上,小明同学以58.0s的成绩获得第一名。这两个物理量分别表示的是( )
A. 路程、时间B. 位移、时间
C. 路程、时刻D. 位移、时刻
【答案】A
【解析】
【详解】运动会跑道是一圈400m,“400m”指的路程;“58.0s”对应的是一圈400m的时间,指的是时间间隔,即时间。
故选A。
3. 甲、乙两物体从距地面同一高度同时做自由落体运动,且甲物体的质量是乙物体的2倍,则下列有关这两个物体运动说法正确的是( )
A. 甲运动时间是乙运动时间的2倍B. 甲运动时间是乙运动时间的一半
C. 甲运动时间与乙运动时间相等D. 甲的加速度是乙的加速度2倍
【答案】C
【解析】
【详解】D.甲、乙做自由落体运动,加速度均为重力加速度g,D错误;
ABC.因为高度相同,根据
可知,运动时间相同,甲、乙同时落地,AB错误,C正确。
故选C。
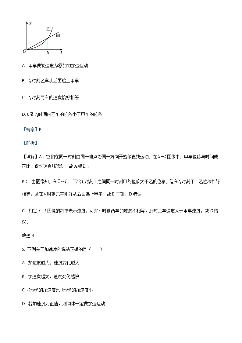
4. 甲、乙两车某时刻由同一地点沿同一方向开始做直线运动,若以该时刻作为计时起点,得到两车的位移一时间图像如图所示,两条图线的交点对应横坐标为,则( )
A. 甲车做初速度为零的匀加速运动
B. 时刻乙车从后面追上甲车
C. 时刻两车的速度恰好相等
D. 0到时间内乙车的位移小于甲车的位移
【答案】B
【解析】
【详解】A.它们在同一时刻由同一地点沿同一方向开始做直线运动,在图像中,甲车位移与时间成正比,做匀速直线运动,故A错误;
BD.由图像知,在(不含时刻)之间同一时刻甲的位移大于乙的位移,但在时刻甲、乙位移恰好相等,故在时刻乙车刚好从后面追上甲车,故B正确,D错误;
C.根据图像的斜率表示速度,可知时刻两车的速度不相等,此时乙车速度大于甲车速度,故C错误;
故选B。
5. 下列关于加速度的说法正确的是( )
A. 加速度越大,速度变化越大
B. 加速度越大,速度变化越快
C. -2m/s2的加速度比1m/s2的加速度小
D. 若加速度为正值,则物体一定做加速运动
【答案】B
【解析】
【详解】AB.加速度越大,表示速度变化越快,而与速度变化量无关,故A错误,B正确;
C.加速度是失量,其正、负只表示方向不表示大小,则加速度-2m/s2比1m/s2大,故C错误;
D.因不知道速度方向,故加速度为正值时,物体也不一定做加速运动,故D错误。
故选B。
6. 关于摩擦力,下列说法正确的是( )
A. 受静摩擦力作用的物体一定静止
B. 物体受到摩擦力作用时,一定受到弹力作用
C. 滑动摩擦力和静摩擦力都阻碍物体的运动
D. 用手竖直握住瓶子,握得越紧越不容易滑落,是因为增大了静摩擦力
【答案】B
【解析】
【详解】A.受静摩擦力作用的物体与接触的物体有相对运动趋势,但不一定静止,故A错误;
B.产生摩擦力的条件之一是接触面间有弹力,可见有摩擦力时一定受到弹力作用,故B正确;
C.滑动摩擦力和静摩擦力都可以与运动方向相同,故都可以充当动力,故C错误;
D.手中瓶子握得越紧越不容易滑落,是因为最大静摩擦变大,但所受静摩擦力与重力平衡,故D错误。
故选B。
7. 物体从某一高度自由下落,第1s内就通过了下落高度一半,物体还要下落多长时间才会落地( )
A. 1sB. sC. 2sD. s
【答案】D
【解析】
【详解】初速度为零的匀加速运动中,连续相等的时间间隔内物体运动的时间之比为
所以
故选D。
8. 甲、乙两车在一平直路面的两个平行车道上同向运动,其v-t图像如图所示,两条图线的交点对应横坐标为t0,t0时刻两车刚好相遇。下列说法正确的是( )
A. 0~t0时间内,两车的间距先增加后减少
B. 0~t0时间内,两车的平均速度相等
C. t=t0时刻前,乙车一直处于甲车后方
D. t=t0时刻前,乙车的加速度一直大于甲车的加速度
【答案】C
【解析】
【详解】A.在0~t0时间内,乙车速度比甲车大,所以两车距离减小,故A错误;
B.v-t图像与坐标轴围成的面积表示位移,0~t0时间内,两车的位移不相等,平均速度不相等,故B错误;
C.t=t0时,乙车位移大于甲车,且两车相遇,故初始时甲车在乙车前方,故C正确;
D.v-t图像的斜率表示加速度,t=t0时,乙车的斜率先大于甲车后小于甲车,故乙车加速度先大于后小于甲车的加速度,故D错误。
故选C。
二、选择题:本题共4小题。在每小题给出的四个选项中,有多个选项符合题目要求。
9. 物体在做匀变速直线运动的过程中,在任何相等的时间内,下列哪些量是相等的( )
A. 位移B. 加速度C. 平均速度D. 速度的变化量
【答案】BD
【解析】
【详解】A.物体在做匀变速直线运动过程中,在任何相等的时间内,加速度相同,初速度不同,根据,位移不一定同,故A错误;
B.物体在做匀变速直线运动,加速度恒定,故B正确;
C.物体在做匀变速直线运动的过程中,在任何相等的时间内,位移不一定相同,根据,平均速度不一定相同,故C错误;
D.物体在做匀变速直线运动,根据△v=at,在任何相等时间内,速度改变量相同,故D正确;
故选BD。
10. 关于重力和弹力,下列说法正确的是( )
A. 重力的方向总是竖直向下
B. 只有物体的重心才受地球的吸引力
C. 轻绳中的弹力方向一定沿着绳子方向
D. 在弹性限度内弹簧的弹力大小与弹簧长度成正比
【答案】AC
【解析】
【详解】A.重力的方向总是竖直向下,A正确;
B.物体的各部分均受到重力作用,重心只是各部分受重力的等效作用点,B错误;
C.轻绳中的弹力方向一定沿着绳子方向,C正确;
D.在弹性限度内,弹力大小与弹簧的形变量成正比,D错误。
故选AC。
11. 一物体静止在水平桌面上,则以下说法正确的是( )
A. 物体对桌面的压力就是重力
B. 桌面的形变产生了桌面对物体的支持力
C. 物体对桌面的压力使桌面发生了形变
D. 桌面对物体的支持力使桌面发生了形变
【答案】BC
【解析】
【详解】A.物体对桌面的压力是物体发生形变而对桌面产生的弹力不是重力,A错误;
B.桌面的形变产生了桌面对物体的支持力,B正确;
C.物体对桌面的压力使桌面发生了形变,C正确;
D.桌面对物体的支持力使物体发生了形变,D错误;
故选BC。
12. 一物体做匀加速直线运动,第2s末的速度为6m/s,第3s末的速度为8m/s,则下列说法中正确的是( )
A. 物体的初速度为4m/s
B. 物体在前2s内的平均速度为5m/s
C. 物体在第4s内的位移为9m
D. 物体在任何1s内速度的变化都为2m/s
【答案】CD
【解析】
【详解】A.规定初速度方向为正方向,根据加速度定义式,得物体的加速度
根据得
故A错误;
B.由平均速度的推论公式可得前2s的平均速度
故B错误;
C.由位移公式可求得第4秒内的位移
故C正确;
D.加速度为2m/s2,则物体在任何1s内速度的变化均为2m/s,故D正确。
故选CD。
三、非选择题:本题共5小题。
13. 某同学利用如图甲所示装置研究小车的匀变速直线运动。
(1)图甲中,电磁打点计时器是一种使用交流电源的计时仪器,它的工作电压约为______V,当电源的频率为50Hz时,它每隔______s打一次点。
(2)某同学实验中获得一条纸带,如图所示,其中两相邻计数点间有四个点未画出。已知所用电源的频率为50Hz,则打下计数点1时小车的速度大小为______m/s,小车运动的加速度大小为______m/s2。(结果要求保留两位有效数字)
【答案】 ①. 8V ②. ③. ④.
【解析】
【详解】(1)[1][2]电磁打点计时器是一种使用约8V低压交流电源的计时仪器。电源的频率为50Hz时,每隔0. 02s打一次点。
(2)[3][4]由于两相邻计数点之间还有4个点未画出来,故计数点之间的时间间隔为
根据某段时间内的平均速度等于这段时间中间时刻的瞬时速度,得
根据逐差法,可得小车的加速度
14. 某同学利用如图甲所示的装置做“探究弹力和弹簧伸长量的关系”实验。
(1)将不计重力的轻弹簧悬挂在铁架台上,刻度尺固定在弹簧一侧。弹簧轴线和刻度尺都应在______(选填“水平”或“竖直”)方向。
(2)他通过实验得到如图乙所示的弹力大小F与弹簧长度x的关系图线。图线与横轴的交点表示的物理量为______,弹簧的劲度系数k=______N/m,他利用本实验原理把图甲中的弹簧做成一把弹簧测力计,当示数如图丙所示时,该弹簧的伸长量=______cm。
【答案】 ①. 竖直 ②. 弹簧的原长 ③. 50 ④. 6
【解析】
【详解】(1)[1]刻度尺应该和弹簧平行,弹簧竖直,则刻度尺也应竖直;
(2)[2]图线与横轴的交点的读数为弹簧原长,即
[3]劲度系数为图线的斜率
[4]因为弹簧测力计上的示数为3.0N,由可得
15. 有一个质量为m=5kg的物体静止在水平地面上,在水平拉力的作用下,能沿着水平地面做匀速直线运动。假设最大静摩擦力等于滑动摩擦力,g取10m/s2,则:
(1)物体与地面之间的动摩擦因数为多少?
(2)若物体静止时改用水平拉力作用于该物体上,则物体受到的摩擦力大小为多少?
(3)若改用水平拉力作用于该物体上,则物体受到的摩擦力大小为多少?
【答案】(1);(2);(3)
【解析】
【详解】(1)当时,物体做匀速直线运动,根据平衡条件有
解得
(2)因为
即物体在15N的拉力作用下处于静止状态. 根据平衡条件,得
(3)因
即物体在40N的拉力作用下向前运动,受滑动摩擦力,有
16. 一辆汽车以20m/s的速度行驶,现因紧急事故刹车并最终停止运动。已知汽车刹车过程中的加速度大小为4m/s2,若从刹车瞬间开始计时,求:
(1)汽车2s末的速度;
(2)汽车前2s的位移;
(3)汽车前6s的位移。
【答案】(1)12m/s;(2)32m;(3)50m
【解析】
【分析】
【详解】(1)根据
v=v0-at
解得
t=5s
所以汽车经5s停下,根据
v2=v0-at2
可得汽车2s末的速度
v2=12m/s
(2)根据
x2=v0t2-at22
可得汽车前2s的位移
x2=32m
(3)6s>5s,所以时间为5s
根据
17. 在平直的公路上,一辆小汽车前方24m处有一辆大客车正以10m/s的速度匀速前进,这时小汽车从静止出发以2m/s2的加速度追赶。试求:
(1)小汽车何时追上大客车;
(2)追上时小汽车的速度有多大;
(3)追上前小汽车与大客车之间的最远相距是多少。
【答案】(1)12s;(2)24m/s;(3)49m
【解析】
【详解】(1)由题知,x0=24m,v1=10m/s,a=2m/s2,设经过时间t小汽车追上大客车,则有
解得
t=12s
(2)追上时,小汽车的速度
v2=at=24m/s
(3)追上前,两车速度相等时,两车之间的距离△x最大,则有
=5s
则最远距离为
代入数据解得
=49m
相关试卷
这是一份2022-2023学年甘肃省金昌市永昌县第一高级中学高二下学期第一次月考物理试题 (解析版),共12页。试卷主要包含了选择题,实验题,计算题等内容,欢迎下载使用。
这是一份2021-2022学年甘肃省永昌县第一高级中学高一(下)期末物理试题(学考)含解析,共14页。试卷主要包含了选择题,实验题,计算题等内容,欢迎下载使用。
这是一份2021-2022学年甘肃省永昌县第一高级中学高二(下)期末物理试题(理)含解析,共26页。试卷主要包含了选择题,实验题,计算题等内容,欢迎下载使用。

