所属成套资源:2023年高中英语学业水平考试必备考点归纳与测试【全国通用版+14份】
专题01 五大基本句型和句子成分 -2023年高中英语学业水平考试必备考点归纳与测试(通用版)
展开
必过01 五大基本句型和句子成分
知识过关
一.简单句
简单句就是由一个主语(或并列主语)和一个谓语(或并列谓语)构成的句子。简单句有五种基本句式,其他各种句式都是由这五种基本句式演变而来。
基本句型一:S+V (主+谓)
释义:此句型的句子有一个共同特点,即句子的谓语动词都能表达完整的意思。这类动词叫做不及物动词,后面可以跟副词、介词短语、状语从句等。
S
V (不及物动词)
1.Time
flies.
2.The moon
rose.
3.She
sings beautifully.
4.They
talked for half an hour.
5.He
walked yesterday.
[特别注意]
主语可有修饰语——定语,谓语可有修饰语——状语。
The red sun rises in the east.红色的太阳从东方升起。
基本句型二:S+V+O (主+谓+宾)
释义:此句型的句子有一个共同特点,谓语动词都具有实义,都是主语产生的动作,但不能表达完整的意思,必须跟有一个宾语,即动作的承受者,才能使意思完整。
S
V (及物动词)
O (宾语)
1.Who
knows
the answer?
2.She
laughs at
her.
3.They
ate
some apples.
4.Danny
likes
swimming.
5.I
want
to have a cup of tea.
基本句型三:S+V+IO+DO (主+谓+间宾+直宾)
释义:此句型的句子有一个共同特点,谓语动词必须跟有两个宾语才能表达完整的意思。这两个宾语一个是动作的直接承受者,另一个是动作的间接承受者。
S
V (及物)
IO (多指人)
DO (多指物)
1.She
passed
him
a new dress.
2.She
cooked
her husband
a delicious meal.
3.I
showed
him
my pictures.
4.I
told
him
how to run the machine.
5.He
showed
me
the bus over there.
基本句型四:S+V+O+C (主+谓+宾+宾补)
释义:此句型的句子有一个共同特点,动词虽然是及物动词,但是只跟一个宾语还不能表达完整的意思,必须加上一个补充成分来补足宾语,才能使意思完整。
S
V (及物)
O (宾语)
C (宾补)
1.We
keep
the table
clean.
2.What
makes
him
sad?
3.We
saw
him
out.
4.He
asked
me
to come back soon.
5.I
saw
them
getting on the bus.
基本句型五:S+V+P (主+系+表)
释义:此句型的句子有一个共同特点,句子谓语动词都不能表达一个完整的意思,必须加上一个表明主语身份或状态的表语构成复合谓语,才能表达完整的意思。
S
LinkingV (系动词)
P (表语)
1.This
is
an English dictionary.
2.The dinner
smells
good.
3.He
fell
happy.
4.The book
is
interesting.
5.The weather
became
warmer.
[知识拓展] 6类系动词
(1)状态系动词,用来表示主语状态,只有be (am, is, are, was, were)一词。
(2)持续系动词,用来表示主语继续或保持一种状况或态度,主要有keep, remain, stay, lie, stand。
(3)表象系动词,用来表示“看起来像”这一概念,主要有seem, appear, look。
(4)感官系动词,主要有feel, smell, sound, taste。
(5)变化系动词,表示主语变成什么样,主要有become, grow, turn, fall, get, go, come。
(6)终止系动词,表示主语已终止动作,主要有prove, turn out。
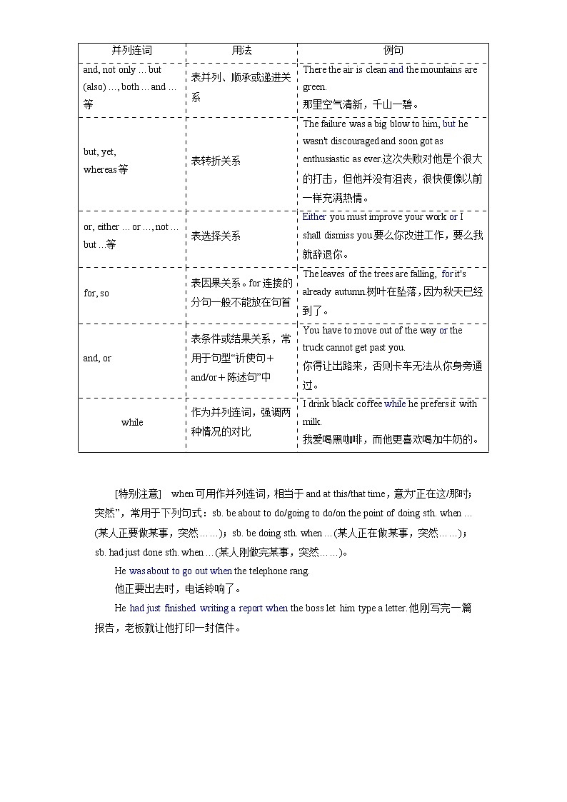
二.并列句
并列句由两个或两个以上并列而又独立的简单句构成。在并列句中,这些简单句常由并列连词(短语)连在一起。
并列连词
用法
例句
and, not only ... but (also) ..., both ... and ... 等
表并列、顺承或递进关系
There the air is clean and the mountains are green.
那里空气清新,千山一碧。
but, yet,
whereas等
表转折关系
The failure was a big blow to him, but he wasn't discouraged and soon got as enthusiastic as ever.这次失败对他是个很大的打击,但他并没有沮丧,很快便像以前一样充满热情。
or, either ... or ..., not ... but ...等
表选择关系
Either you must improve your work or I shall dismiss you.要么你改进工作,要么我就辞退你。
for, so
表因果关系。for连接的分句一般不能放在句首
The leaves of the trees are falling, for it's already autumn.树叶在坠落,因为秋天已经到了。
and, or
表条件或结果关系,常用于句型“祈使句+and/or+陈述句”中
You have to move out of the way or the truck cannot get past you.
你得让出路来,否则卡车无法从你身旁通过。
while
作为并列连词,强调两种情况的对比
I drink black coffee while he prefers it with milk.
我爱喝黑咖啡,而他更喜欢喝加牛奶的。
[特别注意] when可用作并列连词,相当于and at this/that time,意为“正在这/那时;突然”,常用于下列句式:sb. be about to do/going to do/on the point of doing sth. when ... (某人正要做某事,突然……);sb. be doing sth. when ... (某人正在做某事,突然……);sb. had just done sth. when ... (某人刚做完某事,突然……)。
He was about to go out when the telephone rang.
他正要出去时,电话铃响了。
He had just finished writing a report when the boss let him type a letter.他刚写完一篇报告,老板就让他打印一封信件。
一、单项选择
1.Shenzhen Experimental School, one of the most renowned schools in Shenzhen, lies at the foot of Guanlong Mountain.
What sentence element does the underlined part serve as?
A.adverbial (状语) B.complement (补语)
C.attributive (定语) D.appositive (同位语)
2.Please leave the lights on when you walk out of the room.
What sentence element does the underlined part serve as?
A.adverbial (状语) B.complement (补语)
C.attributive (定语) D.appositive (同位语)
3.I enjoyed the evening when we stayed together by the sea.
What sentence element (句子成分) does the underlined part serve as?
A.adverbial (状语) B.complement (补语)
C.attributive (定语) D.appositive (同位语)
4.Please analyze the structure of the sentence; “He started an IT company after graduation.”
A.SVOC B.SVA C.SVOA D.SPA
5.She didn’t fancy the idea of going home in the dark.
A.花哨的 B.自认为是 C.想要 D.精致的
6.The four countries that belong to the United Kingdom work together in some areas.主句中的主语是:________。
A.the four countries B.the United Kingdom C.Some areas D.belong to
7.Born in the USA, Whitacre began studying music at the University of Nevada. 句子中的谓语动词是________。
A.Born B.began C.Whitacre D.studying
8.Robin, a rocket scientist, agrees and thinks starting with Mars makes the most sense.句子中非谓语动词是:
A.agrees B.thinks C.starting D.makes
9.The singer fell in love with Mozart’s music when he sang for the college choir.从句中主语是:
A.The singer B.Mozart’s music C.he D.the college choir
10.Riding on the only steam engine still working in the southeastern United States is a special treat when you pay a visit to the country. 主句主语的主干部分是?
A.the only steam engine B.southeastern United States
C.Riding on the only steam engine D.working in the southeastern United States
11.After studying for another year, he managed to pass the exam, entering college in 1896. 句子谓语是?
A.studying B.managed C.pass D.entering
12.Whether she will keep it a secret is unknown to all of us. 句子的主语是:
A.a secret B.Whether she will keep it a secret
C.all of us D.it
13.In fact, an art movement called the “Mission School” started here. 句子中的谓语动词是________。
A.fact B.movement C.called D.started
14.My hotel is near downtown, in the Mission District, one of the oldest parts of the city.句中的主语是: ________。
A.My hotel B.downtown C.Mission District D.the city
15.As far as I know, Han Gan’s talent and years of hard work ______ his success.
A.are due to B.contribute to C.are used to D.apologize to
16.He said he would start very early in the morning ________ miss the train to Beijing.
A.not so as to B.so not as to C.so as to not D.so as not to
17.The spacecraft, Shenzhou 12 was planned to stay in space for a much longer time, serving for the next decade (十年). 句子中的谓语是?
A.stay B.serving C.was planned D.was
18.Zhang Lei knows the destination quite well. 划线部分是什么短语?在句子中做什么成分?
A.AdjP, 定语 B.AdjP, 状语 C.AdvP, 状语 D.AdvP, 定语
19.The soldier’s bag is full of medals. 划线部分是什么短语?
A.NP B.AdjP C.AdvP D.VP
20.The sentence structure of the sentence "You will find English easy to learn."is ________.
(S: subject V: verb O: object C: complement)
A.S+V+O B.S+V+O1+O2 C.S+V+O+C D.S+V
21.The sentence"We can fly a kite in the park."shares the same structure with________.
A.She saw a white-haired man B.He gave me a smile.
C.He was friendly D.He wrote a letter in the classroom
22.That dream comes true! 以上句子中comes的成分是:
A.主语 B.谓语 C.宾语 D.状语
23.选出以下句子的结构类型: He tells them a funny story.
A.SVO B.SVOC C.SV IO DO D.SV
24.The maths homework looks easy. 以上句子中The maths homework的成分是:
A.主语 B.谓语 C.宾语 D.状语
25.The first week was a little confusing. 以上句子中黑体加粗的是 ________.
A.名词短语 B.形容词短语 C.介词短语 D.副词短语
26.She has been a student for ten years. 句子的谓语是 ________.
A.has been B.She C.a student D.for ten years
27.With the rapid development of science and technology, more and more people believe that environmental pollution has become a problem we have to face.该句中,主句是?
A.with the rapid development of science and technology
B.more and more people believe that...
C.environmental pollution has become a problem
D.we have to face
28.The girl he gave the flowers to is Rose. 从句的主语是?
A.The girl B.he C.the flowers D.Rose
29.There were not many things we could do when it was raining.主句的谓语动词是?
A.were B.could C.do D.was
30.We will make him our monitor. (分析句子结构)
A.S+V+O B.S+V+DO+IO C.S+V+P D.S+V+O+OC
31.My father bought me a new bike last week.(分析句子结构)
A.S+V B.S+V+C C.S+V+IO+DO D.S+V+P
32.The young man offered the old man his own seat. ( )
A.宾语 B.定语 C.宾语补足语 D.表语
33.—I must be off now.
—Why don't you stay here and________?
A.keep Emma company B.keep company in Emma
C.company Emma D.company with Emma
34.When entering the office, ____.
A.Roger was found sitting at a desk B.we found Roger seated at a desk
C.Roger was found sat at a desk D.it was we who found Roger seat at a desk
35.The sentence structure of “He lent me a book.” is ______
A.S+V+O B.S+V+IO+DO C.S+V+DO+OC D.S+V+P
36.Analyze the structure of the following sentence: “We should keep the classroom clean and tidy.”
A.SV (主+谓) B.SVO (主+谓+宾) C.SVIO DO (主+谓+间宾+直宾) D.SVOC (主+谓+宾+宾补)
37.She never lies.中下划线部分是什么成分?
A.O B.V C.A D.P
38.“Every morning, I hear the birds sing in the park.”中下划线部分是什么成分?
A.P B.DO C.C D.IO
39.In the sentence “I can read well enough without glasses.”, the underlined part is a ________.
A.NP B.AdjP C.AdvP D.VP
40.Analyze the structure of the following sentence: “We should keep the classroom clean and tidy.”
A.SV B.SVO C.SV IO DO D.SVOC
41.In the sentence “The first week was a little confusing”, the underlined part is a________.
A.Noun Phrase (NP) B.Adjective Phrase (AdjP) C.Adverb Phrase (AdvP) D.Verb Phrase (VP)
42.Choose the correct structure of this sentence “He lent me a book.”
A.S+V+O B.S+V+IO+DO C.S+V+P D.S+V+DO+OC
43.The sentence structure of “He often makes me happy" is ________.
A.S+V+O B.S+V+IO+DO C.S+V+O+OC D.S+V+P
44.At the foot of the mountain ________ many lakes. Some are large enough to hold several towns.
A.lies B.lie C.lying D.lay
45.“The news makes me feel very happy.” The structure of this sentence is “________”.
A.S+V+O B.S+V+IO+DO
C.S+V+P D.S+V+O+C
46.He didn’t tell him the truth.该句子结构为
A.SV B.SVO C.SV IO DO D.SVOC
47.He likes dancing very much.该句子结构为
A.SV B.SVO C.SV IO DO D.SVOC
48.We should keep the classroom clean and tidy.该句子结构为
A.SV B.SVO C.SV IO DO D.SVOC
49.We should remain modest and honest.该句子结构为
A.SVP B.SVO C.SV IO DO D.SVOC
50.The shop____________until 7 o'clock.
A.stays open B.stays opened C.continues open D.continues opened
一、完成句子
1.没有医生能提出更好的解决方案。因此,病人不得不接受保守疗法。
No doctors could come up with a better solution. ______ ______ ______, the patient had to receive conservative treatments.
2.虽然里夫认为他只会在舞台上表演,但他参加了选拔,并最终在一部《超人》电影中担任主角。
Although he believed he would only ever act on stage, Reeve ________ ________ ________, and was eventually given the lead role in a Superman film.
3.这位著名作曲家时隔12年首次走上舞台时,观众们毫不犹豫地热烈鼓掌。
The audience ________ ________ ________ to applaud loudly as the famous composer walked out onto the stage for the first time in 12 years.
4.然而,在回来的路上,他们找时间找石头。他们一路上带着20公斤的石头。
However,________ ________ ________ back they found time to look for rocks. They carried twenty kilos of rocks all the way with them.
5.作为社会的一个重要部分,节日反映了人们的愿望,信仰,信念以及对生活的态度。
As an important part of society, festivals ________, and attitudes towards life.
6.I’m still ___________(处于震惊中) after hearing that bad news. (根据汉语提示完成句子)
7.我们需要让孩子们走出教学楼,给他们一个直接了解世界的机会。
We need to get kids out of the school buildings, give them a chance to learn about the world at ________ ________.
8.事实上,疾病和年龄使他变得面目全非。
As a matter of fact, illness and age changed him ______ ______.
9.做计划的好处在于它详细地规定了如何做我们想做的事情。
Planning is good as it decides __________ _________ how we do what we want to do.
10.这座纪念碑是为了纪念保卫国家而死去的战士。
The monument is in memory of the soldiers who died ________ ________ ________their country.
11.令我们欣慰的是,交易没有出现任何问题。
________ ________ ________,the deal went through without any problems.
12.如果你提前让我知道你是否会来,我会非常感激的。
I'd appreciate it if you could let me know ________ ________ whether or not you will come.
13.举止恰当会帮助你给你的老板和同事留下良好的印象。
Using proper manners will help you ________ ________ ________ ________ ________ your boss and your co - worker.
14.We should be________(为……负责)our health. (根据汉语提示完成句子)
15.会谈的主题提前一周宣布。
The subject of the talk is announced a week __________ __________.
16.请把这篇文章的大意归纳一下。
Will you please ________ ________ the main ideas of this article?
17.虽然面临很多挑战,屠呦呦和她的团队成员坚持以身试药,以确保安全。
Although ________ lots of challenges, Tu Youyou and her team members ________ ________ ________ the medicine on themselves to make sure that it was safe.
18.Titanic sank to the bottom of the sea, killing the majority of people ________.
泰坦尼克号沉入了深海,船上大部分人都未能幸免。
19.这个公司毫不费劲地摆脱了它面向低消费阶层的形象。
Without effort, the company _______ its downmarket image.
20.她所说的激起了我的兴趣。
What she said really________ my interest.
21.全世界人民都应该意识到水资源短缺的真实情况。
People around the world should________ the real situation of water shortage.
22.看到人们生活在水深火热中,他转向了医学的学习和实践
Seeing so many people suffering, he ______the study and practice of medicine.
23.这封信和房子的销售有关。
The letter ________the sale of the house.
24.了解灾难发生时如何自救是非常重要的。
It is ________ great ________ to know how to save yourself when disaster happens.
25.每年泰山都会吸引来自世界各地的游客。
Every year Mount Tai attracts tourists from____.
参考答案:
1.D
【详解】考查句子成分。句意:深圳实验学校位于 Guanlong Mountain 脚下,是深圳最著名的学校之一。分析可知,划线部分是对主语Shenzhen Experimental School的解释,所以属于同位语,故选D。
2.B
【详解】考查句子成分。句意:你走出房间时,请把灯开着。分析句子可知,这是一个祈使句,是“leave+宾语+宾语补足语”结构,leave是谓语动词,“the lights”是名词作宾语,“on”是副词,在句中作宾语补足语,表示宾语的状态,when引导时间状语从句。故选B项。
3.C
【详解】考查句子成分。句意:我很喜欢我们一起在海边度过的那个夜晚。划线部分是什么句子成分?根据句意及所给句子可知,when we stayed together by the sea是定语从句,修饰先行词evening。故选C。
4.C
【详解】考查句子成分。句意:毕业后他创办了一家IT公司。分析可知,He是句子主语,started是句子谓语,an IT company是宾语,after graduation是时间状语,因此句子是的结构是“主谓宾状”,即SVOA。故选C。
5.C
【详解】考查动词。句意:她不喜欢摸黑回家的想法。句中fancy作谓语,为动词词性,表示“想要”。故选C。
6.A
【详解】考查句子结构。句意:这四个属于英国的国家在某些领域合作。分析句子结构可知,句子的主语为The four countries ,that belong to the United Kingdom 为定语从句,修饰名词The four countries,work together为谓语动词,in some areas为地点状语。故选A。
7.B
【详解】考查句子成分。句意:出生在美国,惠特克内华达大学开始学习音乐。分析句子结构可知,句中Whitacre为主语,began为谓语动词,studying music 为宾语, at the University of Nevada.为地点状语,Born in the USA为过去分词作状语。故选B。
8.C
【详解】考查句子结构。句意:火箭科学家罗宾表示同意,他认为从火星开始是最有意义的。分析句子可知,并列谓语动词是agrees和thinks,makes是省略了that的宾语从句的谓语动词,starting是动名词做主语,故选C。
9.C
【详解】考查句子成分分析。句意:这位歌手在大学唱诗班演唱时爱上了莫扎特的音乐。分析可知,本句是含有时间状语从句的复合句。when为时间状语从句的引导词,he为从句的主语,sang为谓语,for the college choir为状语。故选C。
10.C
【详解】考查句子成分。句意:当你造访美国东南部时,乘坐唯一仍在运转的蒸汽机是一种特殊的享受。分析句子结构可知,句中有两个谓语,这是一个复合句,其中主句为“Riding on the only steam engine still working in the southeastern United States is a special treat.”,是一个主系表结构,根据系动词的位置可确定,主语为is前面的“Riding on the only steam engine still working in the southeastern United States ”,其中“Riding on the only steam engine”为主语的主干部分,而“still working in the southeastern United States ”为修饰成分,修饰前面的steam engine。故选C项。
11.B
【详解】考查句子结构。句意:在又学习了一年之后,他设法通过了考试,在1896年进入大学。分析句子结构可知,本句为主谓宾状结构。 he 是主语,managed是谓语,to pass the exam是宾语;After studying for another year和entering college in 1896是状语。故选B。
12.B
【详解】考查主语从句。句意:她是否会保守这个秘密我们大家都不知道。根据句子结构,句子的主语是“Whether she will keep it a secret ”系动词为is,表语为unknown。故选B。
13.D
【详解】考查谓语,句意:事实上,一场名为“教会学校”的艺术运动就是从这里开始的。分析句子结构可知,called是非谓语动词,与movement是被动关系,所以此处是过去分词表被动做后置定语,所以真正的动词是started。故选D项。
14.A
【详解】考查句子成分。句意:我的酒店在市中心附近,在教会区,是这个城市最古老的地区之一。分析句子结构可知,本句主语是My hotel,downtown是表语。故选A项。
15.B
【详解】考查固定(动词)短语词义辨析。句意:据我所知,Han Gan的成功得益于他的才华和多年的努力。A. are due to是由于;B. contribute to贡献给,促成,有助于;C. are used to习惯于;D. apologize to向……道歉。根据前文“talent and years of hard work”和后文“his success”可知,才华和努力有助于成功。故选B项。
16.D
【详解】考查固定短语。句意:他说他明天一大早就动身,以免错过去北京的火车。so as not to“以免......”是固定短语。故选D。
17.C
【详解】考查句子结构。句意:神舟12号宇宙飞船计划在太空停留更长的时间,为未来十年服务。分析句子可知,句子是一般过去时的被动语态,主语是The spacecraft,Shenzhou 12是主语的同位语,was planned是谓语部分,in space for a much longer time是状语,serving for the next decade是现在分词短语作状语,动词不定式和现在分词均属于非谓语形式。故选C项。
18.C
【详解】考查句子成分。句意:张磊很清楚目的地。分析句子结构可知,划线部分quite well是副词短语(AdvP),在句中作状语。故选C。
19.B
【详解】考查句子结构。句意:士兵的包里装满了奖章。The soldier’s bag 为主语,is为系动词,all of medals为形容词短语(AdjP)作表语。故选B。
20.C
【详解】考查句子结构。句意:你会发现英语很容易学。句子主语为you,谓语动词为will find,宾语为English,to learn作宾语补足语。所以本句为主谓宾补结构。故选C。
21.D
【详解】考查句子结构。句意:我们可以在公园里放风筝。“We can fly a kite in the park.”这句话的句子结构是:主语+谓语+宾语+状语。A选项“She saw a white-haired man”这句话的句子结构是:主语+谓语+宾语;B选项“He gave me a smile.”这句话的句子结构是:主语+谓语+间接宾语+直接宾语;C选项“He was friendly”这句话的句子结构是:主语+系动词+表语;D选项“He wrote a letter in the classroom”他在教室里写了一封信,这句话的句子结构也是:主语+谓语+宾语+状语。故选D。
22.B
【详解】考查句子成分。句意:梦想成真了!此处主语为dream,come为谓语。故选B。
23.C
【详解】考查句子结构。句意:他给他们讲了一个有趣的故事。句中He为主语, tells为谓语动词,them为间接宾语,a funny story为直接宾语,所以本句为主谓宾宾结构。故选C。
24.A
【详解】考查句子结构。句意:数学作业看起来很简单。The maths homework 为主语,谓语动词为系动词looks,easy为表语,所以本句为主系表结构。故选A。
25.A
【详解】考查句子成分。句意:第一周有点混乱。The first week为名词短语,作主语;a little confusing为形容词短语,作表语,故选A。
26.A
【详解】考查句子成分分析。句意:她当了十年的学生。分析句子结构可知,主语是she;句子时态是现在完成时,谓语是has been;宾语是a student;状语是for ten days。故选A。
27.B
【详解】考查宾语从句的判断和句子成分。句意:随着科学技术的迅速发展,越来越多的人认为环境污染已经成为我们必须面对的问题了。分析句子可知,“With the rapid development of science and technology”是with的复合结构,在句中作伴随状语;“more and more people”做主句中的主语,“believe ”为主句中的谓语,“environmental pollution has become a problem we have to face. ”这是that之后的宾语从句,宾语从句中包含了一个限制性定语从句,先行词是problem,关系代词that/ which做宾语,此处省略了;所以“more and more people believe that”就是主句部分。故选B项。
28.B
【详解】考查定语从句和句子成分。句意:他送花给的那个女孩是罗斯。分析句子可知,从句为“he gave the flowers to”,由于关系代词在从句中作介词to的宾语,所以该句省略了关系代词,综上,从句的主语为人称代词he,是动作的施加者。故选B项。
29.A
【详解】考查主句的谓语动词。句意:下雨的时候,我们能做的不多。分析句子结构可知,主句是There be句型,There were not many things we could do,句中we could do作后置定语,修饰many things。故谓语动词是were。故选A项。
30.D
【详解】考查句子结构。句意:我们将让他当我们的班长。分析句子可知,“We”在句中作主语(S),“will make”作谓语(V),“him”作宾语(O),“our monitor”作宾语补足语(OC),故句子为“S+V+O+OC”结构。故选D项。
31.C
【详解】考查句子结构。句意:我爸爸上周给我买了一辆新自行车。此处主语为my father;bought为谓语;me为间接宾语;a new bike为直接宾语。属于“主谓宾宾”结构。故选C。
32.A
【详解】考查句子成分。句意:那个年轻人把自己的座位让给了老人。分析句子可知,“The young man”在句中作主语,“offered”作谓语,“the old man”作间接宾语,“his own seat”作直接宾语,故画线部分在句中作宾语。故选A项。
33.A
【详解】考查固定搭配。句意:—我得走了。—你为什么不留下来陪艾玛?A.keep Emma company 陪伴艾玛 ;B. keep company in Emma 形式不对;C.company Emma 形式不对;D. company with Emma 形式不对。company 为名词“陪伴”,没有动词形式,所以C和D项不正确。keep sb. company “陪伴某人”。故选A。
34.B
【详解】考查句子结构。句意:当我们进入办公室时,发现罗杰坐在一张桌子旁。分析句子和句意可知,本句为状语从句的省略,主从句的主语都为we,还原后为:When we were entering the office,we found Roger seated at a desk。故选B项。
【点睛】
35.B
【详解】考查句子结构。句意:“他借给我一本书”的句子结构是……He是主语,lent是谓语,me是间接宾语,a book是直接宾语,因此句子结构是S+V+IO+DO。故选B。
36.D
【详解】考查基本句型和句子成分。句意:分析以下句子的结构:“我们应该保持教室干净整洁。”分析句子可知,“We”作主语,“should keep”作谓语,“the classroom”作宾语,“clean and tidy”作宾语补足语,句子为“SVOC (主+谓+宾+宾补)”结构。故选D项。
37.B
【详解】考查句子成分。句意:她从不撒谎。此处she为主语;lie作谓语,为不及物动词;never为副词,作状语,表示“从不”修饰动词lie。故选B。
38.C
【详解】考查句子成分。句意:每天早上,我听到鸟儿在公园里唱歌。此处主语为I,hear作谓语;the birds为宾语;sing作宾补。故选C。
39.C
【详解】考查句子成分。句意:我不戴眼镜也能看书。分析可知,划线部分well enough是副词短语,作状语,意为“很好”,修饰动词read,副词短语即AdvP,故选C。
40.D
【详解】考查句子结构。句意:我们应该保持教室干净整洁。分析句子结构可知,本句的主语是we,谓语动词是should keep,宾语是the classroom,形容词clean and tidy作宾语补足语。所以整个句子的结构为主谓宾补。故选D。
41.B
【详解】考查形容词短语作表语。句意:在句子“第一周有点困惑”中,下划线部分是一个形容词短语。分析句子可知,“confusing”意为“令人困惑的”,形容词词性,“a little”用来修饰“confusing”,表示困惑的程度,故“a little confusing”为一个形容词短语,在句中作表语。故选B项。
42.B
【详解】考查句子结构。句意:选择这个句子“He lent me a book.”的正确结构。分析句子可知,是主语+谓语+间接宾语+直接宾语,故选B。
43.C
【详解】考查句子结构。句意:“他经常让我开心”的句子结构是“主谓宾宾补”。He是主语,often makes是谓语动词,me是宾语,happy是宾语补足语。故选C。
44.B
【详解】考查谓语动词。句意:山脚下有许多湖泊。有些大到足以容纳几个城镇。根据句意可知,此处描述客观事实,为一般现在时;空格所在句为全倒装句型,主语many lakes为名词复数,主谓一致,谓语动词用原形。故选B项。
45.D
【详解】考查句子成分。分析句子结构可知,本句主语The news;谓语makes;宾语me;宾补feel very happy(此处使用省略to的动词不定式作宾补),S主语,V谓语,O宾语,P表语,IO间接宾语,DO直接宾语,C补语,故选择D项。
46.C
【详解】考查句子结构。分析句子成分可知,主语是He,谓语是didn’t tell,him是间接宾语,the truth是直接宾语,因此本句结构是主语+谓语+间接宾语+直接宾语。故选C项。
47.B
【详解】考查句子结构。句意:他非常喜欢跳舞。此处主语为he;谓语动词为likes;名词dancing作宾语;very much表示“非常”,修饰动词,作状语。故句子结构为“主谓宾”,缩写为SVO,故选B。
48.D
【详解】考查句子结构。句意:我们应该保持教室干净和整洁。A. SV主谓;B. SVO主谓宾;C. SV IO DO主谓双宾语;D. SVOC主谓宾宾补。分析句子可知,we作句子主语,should keep作谓语,the classroom作宾语,形容词clean and tidy作宾语补足语。故选D项。
49.A
【详解】考查句子结构。句意:我们应该保持谦虚和诚实。分析句子可知,remain“保持”是系动词,modest and honest是形容词作表语,故句子结构为“主系表”结构,A项主系表;B项主谓宾;C项主谓间宾直宾;D项主谓宾补。故选A。
50.A
【详解】考查句子结构、系动词和表语。句意:这家店开到七点钟。此处为“主系表”结构,stay为系动词,后跟形容词open作表语;continue to do sth.表示“继续做某事”。故选A。
参考答案:
1. As a consequence
【详解】考查介词短语。根据句意和汉语提示,设空处缺“因此”,表达为as a consequence,作状语。设空处在句首,单词首字母要大写。故填:①As;②a;③consequence。
2. tried out for
【详解】考查动词短语和时态。根据句意和汉语提示,设空处缺谓语动词“参加了选拔”,表达为动词短语try out for,陈述过去的动作,谓语动词用一般过去时态。故填:① tried;② out;③ for。
3. did not hesitate
【详解】考查动词时态。根据句意和汉语提示,设空处缺动词“毫不犹豫”,表达为not hesitate (to do sth),此处hesitate及物动词,作谓语。陈述过去的动作用一般过去时态,谓语动词为行为动词时,用助动词did not,表否定。故填:① did;② not;③ hesitate。
4. on their way
【详解】考查介词短语。根据汉语提示和句意,设空处缺“在回来的路上”,可用介词短语on one’s way (back),作状语,根据逻辑主语they,设空处应填on their way。故填:①on;②their;③way。
5.reflect people’s wishes, beliefs, faiths
【详解】考查动词和名词。根据句意可知,设空处缺少“反映了人们的愿望,信仰,信念”,reflect表示“反映”,在句中作谓语,由句意可知本句陈述一般事实,用一般现在时,主语festivals为复数,所以reflect用原形,“人们的”表述为“people’s”,“愿望,信仰,信念”分别用“wishes, beliefs, faiths”表示。故填reflect people’s wishes, beliefs, faiths。
6.in shock
【详解】考查介词短语。句意:在听到那条坏消息后,我仍然处于震惊中。分析句子结构和汉语意思提示可知,这里考查“处于震惊中”对应的介词短语in shock,在句子中做表语,描述主语I当时的状态。故填in shock。
7. first hand
【详解】考查短语。at first hand直接。根据句意,故填first hand。
8. inside out
【详解】考查短语。分析句子可知,设空处缺少状语,结合汉语句意可知,短语inside out“彻底地;完全地” 符合句意。故填①inside②out。
9. in detail
【详解】考查介词短语。由句意可知,空白处要表达“详细地”,属于状语部分,可用介词短语in detail,意为“详细地,全面地”。故填in detail。
10. in defence/defense of
【详解】考查介词短语。对比中英文句意可知,空处需表示“保卫……”之意;in defence/defense of…保卫……,介词短语作状语,符合题意。故填①in ②defence/defense ③of。
11. To our relief
【详解】考查固定短语。对比中英文句意可知,空处需表示“令我们欣慰的是”之意,to sb’s relief令某人欣慰的是,介词短语作状语,符合题意;our我们的,形容词性物主代词修饰relief,句首单词首字母需大写。故填①To;②our;③relief。
12. in advance
【详解】考查介词短语。表示“提前”,介词短语in advance符合题意。故填①in;②advance。
13. leave##make##create a good impression on
【详解】考查固定短语,非谓语动词。表示“给...留下良好的印象”应使用leave/make/create a good impression on ...,该动词短语在句子中作help的宾语的补足语,help sb. do sth.应使用动词原形。故填①leave或make或create;②a;③good;④impression;⑤on 。
14.responsible for
【详解】考查固定短语。句意:我们应该为我们的健康负责。根据句意及汉语提示可知,为……负责的短语为“be responsible for”。故填responsible for。
15. in advance
【详解】考查介词短语。对比中英文句意可知,空处需表示“提前”之意,in advance提前,介词短语作状语,符合题意。故填①in ②advance。
16. sum up
【详解】考查动词短语。表示“归纳一下”可用动词短语sum up,根据前文Will you please可知,用动词原形和will一起构成复合谓语。故空1填sum;空2填up。
17. facing insisted on testing
【详解】考查动词短语及非谓语动词。表示“面临”可用动词face,分析可知,此处为非谓语动词,因和主语之间是主动关系,且后面没有介词,应用其现在分词facing作状语;表示“坚持”可用动词短语insist on,分析可知,此处为谓语,根据句意可知,此处描述过去发生的事情,用一般过去时;表示“试”用及物动词test,因在介词on之后,应用其动名词形式testing作介词宾语。故填①facing;②insisted;③on;④testing。
18.on board
【详解】考查固定短语。对比中英语句意可知,空处需表示“在船上”之意,on board在船上,固定短语作后置定语修饰名词people,符合题意。故填on board。
19.broke away from
【详解】考查动词短语。分析句子可知,空格处为谓语,表示“摆脱”动词短语为break away from,后接名词短语作宾语,根据句意,用一般过去时,谓语动词用过去式。故填broke away from。
20.stirred up
【详解】考查动词短语。分析句子可知,空格处为主句谓语,表示“激起”可用动词短语stir up,根据从句时态(said)可知,主句用一般过去时,谓语动词用过去式。故填stirred up。
21.be aware of
【详解】考查动词短语、固定搭配。分析句子可知,空格处应用动词原形和情态动词should一起构成复合谓语,表示“意识到”可用短语be aware of,后接名词短语作宾语。故填be aware of。
22.turned to
【详解】考查动词短语。分析句子可知,空格处为谓语,表示“转向”动词短语为turn to,根据句意,用一般过去时,谓语动词用过去式。故填turned to。
23.relates to
【详解】考查动词短语。表示“和……有关”可用动词短语relate to,根据句意,可用一般现在时,主语The letter为第三人称单数,谓语动词用单数。故填relates to。
24. of importance
【详解】考查固定搭配。分析句子可知,空处为介词短语作表语,表示“非常重要的”,用固定短语be of great importance。故填of;importance。
25.all over the world
【详解】考查固定短语。表达“世界各地”为固定短语“all over the world”。故填all over the world。

