海南省海口市2022-2023学年八年级上学期期末生物试题(含答案)
展开时间:60分钟 满分:100分 得分:
一、选择题(本大题有35道小题,每小题2分,共70分。每小题的四个选项中,只有一项最符合题干的要求。)
1.2020年7月,有人在海南五指山某村的水井里,发现了大量的桃花水母。桃花水母为世界濒危物种,桃花水母属于腔肠动物,其显著特征是( )
A.身体呈辐射对称、有口无肛门B.身体呈两侧对称、有口无肛门
C.身体呈圆柱形,有口有肛门D.身体呈圆筒形,身体分节
2.下图是对几种动物相同点的归纳(圆圈交叉部分为相同点),下列叙述不正确的是( )
A.I是陆生脊椎动物B.II是多细胞动物
C.III是有辅助呼吸器官的生物D.IV是变温动物
3.人类研究遗传、发育、衰老等实验过程常用的重要线形动物的是( )
A.蛔虫B.蛲虫C.钩虫D.秀丽隐杆线虫
4.鹅在繁殖期间若发现卵掉落巢外,会用喙推动卵,直到把卵滚回巢中。如果在滚卵回巢过程中取走卵,鹅仍会凭空继续做这些动作。鹅的上述行为属于( )
A.防御行为B.先天性行为C.学习行为D.攻击行为
5.下列关于几种动物结构与功能关系的叙述,错误的是( )
A.蝗虫体表有坚韧的外骨骼,能防止体内水分蒸发
B.青蛙湿润的皮肤里密布毛细血管,可以进行气体交换,辅助肺呼吸
C.缢蛏、蜗牛和乌贼柔软的身体表面都有外套膜,都有两片贝壳
D.狼的牙齿有门齿、犬齿和臼齿的分化,能更好地摄取和消化食物
6.下列关于动物在自然界中的作用,叙述不正确的是( )
A.蚯蚓以枯枝败叶为食,可以促进生态系统的物质循环
B.蜜蜂汲取花蜜、采集花粉时也帮助植物传粉
C.苍耳可以钩挂在动物皮毛上,被动物带到远方
D.猴子吃野果和植物传播种子没有关系
7.人们常在田间喷洒一定量的性外激素,控制了蛾蝶类害虫数量,这种做法实际上是干扰了害虫雌雄个体间的( )
A.通讯B.摄食C.运动D.产卵
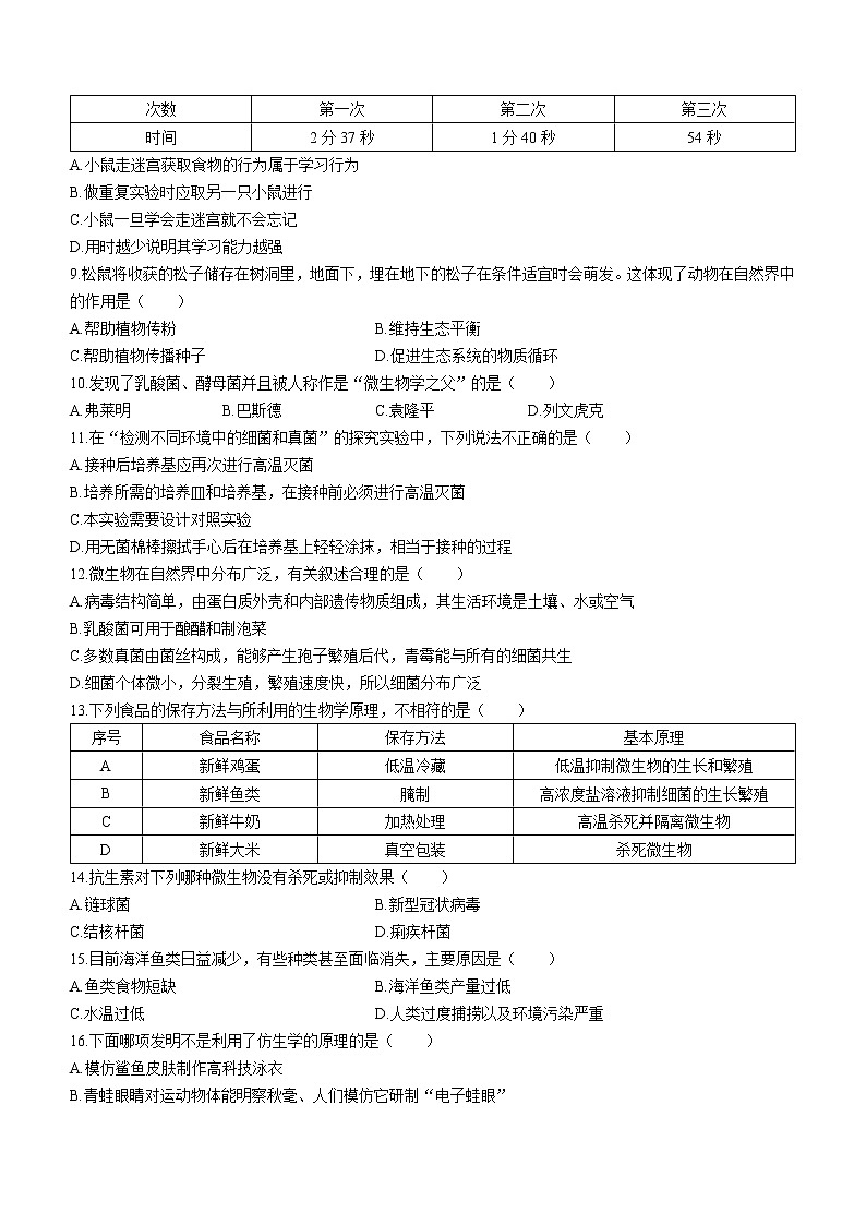
8.某生物小组探究“小鼠走迷宫获取食物的行为”时获取了如表所示实验数据,下列分析错误的是( )
A.小鼠走迷宫获取食物的行为属于学习行为
B.做重复实验时应取另一只小鼠进行
C.小鼠一旦学会走迷宫就不会忘记
D.用时越少说明其学习能力越强
9.松鼠将收获的松子储存在树洞里,地面下,埋在地下的松子在条件适宜时会萌发。这体现了动物在自然界中的作用是( )
A.帮助植物传粉B.维持生态平衡
C.帮助植物传播种子D.促进生态系统的物质循环
10.发现了乳酸菌、酵母菌并且被人称作是“微生物学之父”的是( )
A.弗莱明B.巴斯德C.袁隆平D.列文虎克
11.在“检测不同环境中的细菌和真菌”的探究实验中,下列说法不正确的是( )
A.接种后培养基应再次进行高温灭菌
B.培养所需的培养皿和培养基,在接种前必须进行高温灭菌
C.本实验需要设计对照实验
D.用无菌棉棒擦拭手心后在培养基上轻轻涂抹,相当于接种的过程
12.微生物在自然界中分布广泛,有关叙述合理的是( )
A.病毒结构简单,由蛋白质外壳和内部遗传物质组成,其生活环境是土壤、水或空气
B.乳酸菌可用于酿醋和制泡菜
C.多数真菌由菌丝构成,能够产生孢子繁殖后代,青霉能与所有的细菌共生
D.细菌个体微小,分裂生殖,繁殖速度快,所以细菌分布广泛
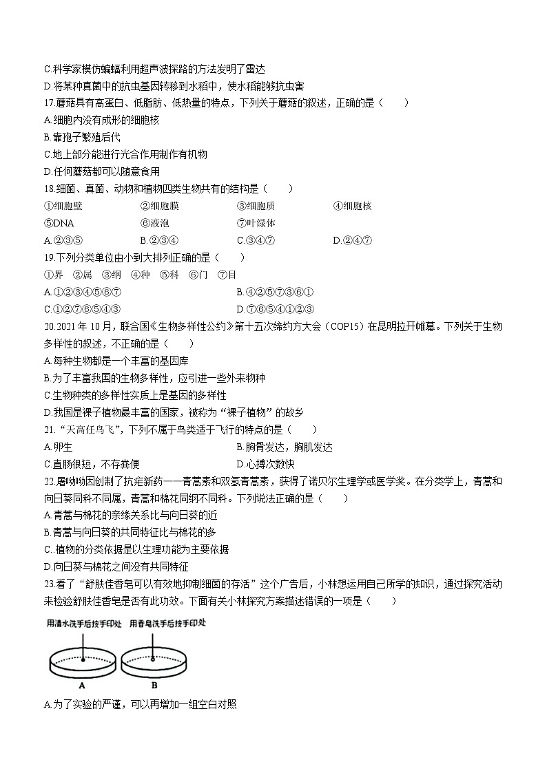
13.下列食品的保存方法与所利用的生物学原理,不相符的是( )
14.抗生素对下列哪种微生物没有杀死或抑制效果( )
A.链球菌B.新型冠状病毒
C.结核杆菌D.痢疾杆菌
15.目前海洋鱼类日益减少,有些种类甚至面临消失,主要原因是( )
A.鱼类食物短缺B.海洋鱼类产量过低
C.水温过低D.人类过度捕捞以及环境污染严重
16.下面哪项发明不是利用了仿生学的原理的是( )
A.模仿鲨鱼皮肤制作高科技泳衣
B.青蛙眼睛对运动物体能明察秋毫、人们模仿它研制“电子蛙眼”
C.科学家模仿蝙蝠利用超声波探路的方法发明了雷达
D.将某种真菌中的抗虫基因转移到水稻中,使水稻能够抗虫害
17.蘑菇具有高蛋白、低脂肪、低热量的特点,下列关于蘑菇的叙述,正确的是( )
A.细胞内没有成形的细胞核
B.靠孢子繁殖后代
C.地上部分能进行光合作用制作有机物
D.任何蘑菇都可以随意食用
18.细菌、真菌、动物和植物四类生物共有的结构是( )
①细胞壁②细胞膜③细胞质④细胞核
⑤DNA⑥液泡⑦叶绿体
A.②③⑤B.②③④C.③④⑦D.②④⑦
19.下列分类单位由小到大排列正确的是( )
①界 ②属 ③纲 ④种 ⑤科 ⑥门 ⑦目
A.①②③④⑤⑥⑦B.④②⑤⑦③⑥①
C.①②⑦⑥⑤④③D.⑦⑥⑤④①②③
20.2021年10月,联合国《生物多样性公约》第十五次缔约方大会(COP15)在昆明拉开帷幕。下列关于生物多样性的叙述,不正确的是( )
A.每种生物都是一个丰富的基因库
B.为了丰富我国的生物多样性,应引进一些外来物种
C.生物种类的多样性实质上是基因的多样性
D.我国是裸子植物最丰富的国家,被称为“裸子植物”的故乡
21.“天高任鸟飞”,下列不属于鸟类适于飞行的特点的是( )
A.卵生B.胸骨发达,胸肌发达
C.直肠很短,不存粪便D.心搏次数快
22.屠呦呦因创制了抗疟新药——青蒿素和双氢青蒿素,获得了诺贝尔生理学或医学奖。在分类学上,青蒿和向日葵同科不同属,青蒿和棉花同纲不同科。下列说法正确的是( )
A.青蒿与棉花的亲缘关系比与向日葵的近
B.青蒿与向日葵的共同特征比与棉花的多
C..植物的分类依据是以生理功能为主要依据
D.向日葵与棉花之间没有共同特征
23.看了“舒肤佳香皂可以有效地抑制细菌的存活”这个广告后,小林想运用自己所学的知识,通过探究活动来检验舒肤佳香皂是否有此功效。下面有关小林探究方案描述错误的一项是( )
A.为了实验的严谨,可以再增加一组空白对照
B.洗手后按手印相当于接种
C.A和B两组培养皿都放在28℃的环境中培养
D.若B培养皿菌落比A培养皿多,说明香皂具有抑菌功效
24.以下关于微生物的认识,正确的是( )
A.结晶体是细菌的休眠体,可以让细菌更好地度过恶劣环境
B.芽孢是病毒的生殖细胞
C.大多数细菌和真菌是生物圈的分解者
D.酵母菌是厌氧菌,所以酿酒时要密封
25.下列关于细菌、真菌的叙述正确( )
A.细菌和真菌都能够形成菌落,无法从菌落上区分细菌和真菌
B.在树林中常常可以看到蘑菇,蘑菇属于一种植物
C.防腐剂能够杀死食品中的细菌,可以大量使用防腐剂,防止食品腐败
D.根瘤菌与豆科植物共生,根瘤菌能将空气中的氮转化成植物能吸收的含氮物质
26.杂交水稻之父袁隆平成功培育出高产杂交水稻的关键是在野生水稻中发现了雄性不育株。这是利用了生物多样性中的( )
A.生物种类的多样性B.基因的多样性
C.生态系统的多样性D.生态环境的多样性
27.某同学绘制了动物分类图,下列叙述不正确的是( )
A.a处填体温恒定B.海豚属于类群②
C.蚯蚓属于类群⑤D.蝗虫属于类群⑥
28.探究实验“蚂蚁的通讯”中,在侦察蚁侦察到食物返巢的路上放好一排纸片(如图甲),当它们走过后将小纸片重新排列成圆形,并将食物放在圆心处(如图乙),再观察蚂蚁接下来的行动,据此图回答,蚂蚁将( )
A.直奔圆心处,快速找到食物
B.绕着纸片转圈,找不到食物
C.不再回来寻找食物
D.无法确定蚂蚁的行动
29.将细菌接种到培养基后,不同时间里细菌数量的变化情况如图中的曲线1,下列相关说法错误的是( )
A.I时期细菌数量增加,是接种的理想时期
B.II时期细菌数量稳定,不再进行分裂生殖
C.III时期细菌数量减少,有些可能形成芽孢
D.若在II时期补充营养物质,可能出现曲线2
30.为更好地防治新冠肺炎,让我们一起来了解新冠病毒。下图为新冠病毒的结构模式图,据图和所学知识判断下列说法正确的是( )
A.1和2分别是指新冠病毒的蛋白质外壳和遗传物质
B.对新冠病毒进行基因测序,检测的结构应该是1
C.新冠病毒利用2中的遗传信息在自己细胞内进行繁殖
D.新冠病毒能独立生活,也能寄生在活的细胞内
31.某同学为探究“大肠杆菌对不同抗生素的敏感度”,主要操作步骤有:在无菌固体培养基上均匀涂抹大肠杆菌;放置三张相同圆纸片,纸片上分别滴加三种液体。恒温培养后,实验结果如下图所示。有关分析错误的是( )
A.c在实验中起对照作用
B.大肠杆菌对阿米卡星的敏感度更高
C.培养基中含有大肠杆菌生长所需的营养物质
D.应该先放置滴加抗生素的纸片再涂抹大肠杆菌
32.右图为巴斯德的“鹅颈瓶”实验,对该实验分析不正确是( )
A.本实验所控制的变量是空气的有无
B.肉汤煮沸会将瓶内原有的微生物杀死
C.断开鹅颈管外界微生物才可进入瓶内
D.使肉汤腐败的细菌来自空气
33.下列关于生物分类及多样性的叙述,正确的是( )
A.所有的鱼类都属于一个种
B.抗锈病小麦与易染锈病小麦属于两个不同的种
C.同种的生物之间的亲缘关系最密切
D.人的肤色差异,体现了生物种类的多样性
34.下图是生物分类关系图,下列依次列出的1、2、3、4符合图中所示关系的是( )
A.脊椎动物、爬行动物、哺乳动物、眼镜蛇
B.种子植物、裸子植物、被子植物、木棉
C.孢子植物、蕨类植物、藻类植物、水绵
D.无脊椎动物、扁形动物、节肢动物、蜘蛛
35.下表所列数据来源于一个有关细菌种群数量在25小时内的变化情况的实验。图中哪个曲线最能反映表中的结果( )
A.B.C.D.
二、非选择题(本大题共有四道题,每空1分,共30分)
36.(7分)下图所示为几种常见微生物的结构模式图,请分析回答:
ABC D E
(1)没有细胞结构,只能寄生在活细胞中的生物是_____(填图中标号)。图_____(填图中标号)是细菌,它与B、C、D的结构相比,主要区别在于它的细胞内__________。
(2)善于观察的小梅同学一眼就认出了图B是________,因为它的直立菌丝顶端呈扫帚状,B能产生______,它是一种著名的抗生素类药物,可治疗多种细菌性疾病。
(3)除E外,以上生物在自然界中的作用主要是:
①作为______参与物质循环;②引起植物和人患病;③与动植物_____。
37.(7分)2022年11月海南省中学生运动会篮球赛暨体育传统项目学校篮球赛隆重举行。关于运动员运动的完成,请根据所学知识回答下列问题。
甲乙 丙
(1)图甲为关节示意图,运动员运动时,可减少摩擦,缓冲撞击的是[⑤]______。把两骨牢固联系在一起的是[②]______;[③]______内有少量滑液,对关节起润滑作用。我们通常所说的脱臼是指[①]从[______]中滑脱的现象。
(2)图乙表示屈肘动作,此时[①]肱二头肌处于______状态。
(3)当骨骼肌受到神经传来的刺激时,就会牵动骨绕关节活动,于是躯体就会产生运动。图丙为肌肉牵拉骨运动模型(①为铁钉,②和④为松紧带,③和⑤为硬纸片),运动时,起支点作用的是[_____](填标号),起杠杆作用的是[____](填标号)。
38.(7分)某兴趣小组的同学在五个相同的瓶子中分别装入等量的如表所示的相应物质,并搅拌均匀,在瓶口处套上一个挤瘪的气球。把四个瓶子同时放在一个不通风的环境中,放置一段时间后观察到了表中的现象,请据此回答问题:
(1)表中可作为验证酵母菌发酵作用的一组对照实验是_______(填装置序号);
可作为探究影响酵母菌发酵因素的一组对照实验是_______(填装置序号)
(2)当A与D为对照实验时变量是_______,据探究可知:适宜酵母菌发酵的温度是_______。
(3)试管A有气泡产生的原因是酵母菌分解白砂糖产生的________气体造成的现象。制作的面包膨大松软,因为酵母菌发酵产生这种气体会在面团中形成许多小孔,使馒头膨大和松软。而面团中所含的_______则在蒸烤过程中挥发掉了。
(4)为了保证实验的科学性,减小实验误差,你认为在上述实验基础上,该实验小组还应怎么做?____________________________
39.(9分)请根据以下资料回答问题。
资料一:2021年10月12日下午国家主席习近平以视频方式出席联合国《生物多样性公约》第十五次缔约方大会领导人峰会并发表主旨讲话。在讲话中,习近平主席宣布,中国正式设立三江源、大熊猫、东北虎豹、海南热带雨林、武夷山等第一批国家公园。
资料二:海南热带雨林国家公园生物资源非常丰富。已记录有野生维管束植物220科1142属3577种,其中有国家一级保护植物坡垒、伯乐树、海南苏铁、葫芦苏铁、龙尾苏铁、台湾苏铁6种;有脊椎动物5纲38目145科414属627种,其中有国家一级保护动物海南长臂猿、坡鹿、云豹、蟒蛇、圆鼻巨蜥、海南山鹧鸪、海南孔雀雉、鼋8种。
(1)生物多样性关系人类福祉,是人类赖以生存和发展的重要基础。资料中的划线部分体现了生物多样性中的_______多样性,实质上是_______的多样性。
(2)据联合国生物多样性大会估测,地球每小时就有3种生物灭绝,全球生物多样性面临的威胁有如对森林的_________、对野生动物的乱捕滥杀、外来物种入侵、环境污染等。保护生物多样性最有效的措施是____________________________。
(3)海南长臂猿、坡鹿、大熊猫、东北虎豹在生殖发育方面的突出特征是______________;海南山鹧鸪的体内有辅助肺呼吸的结构是______,它特有的呼吸方式是_______,保证了飞行时氧气的供应;圆鼻巨蜥的体表覆盖角质的_______,既可以保护身体又能减少水分的蒸发;这些动物在维持__________平衡方面有重要作用。
2022—2023学年度第一学期
八年级生物科期末检测题参考答案
一、选择题(本大题有35道小题,每小题2分,共70分。每小题的四个选项中,只有一项最符合题干的要求。)
二、非选择题(本大题共有四道题,除特别说明外,每空1分,共30分)
36.(7分)
(1)E A 没有成形的细胞核
(2)青霉 青霉素
(3)分解者 共生(或互利共生)
37.(7分)
(1)关节软骨 关节囊 关节腔 ④
(2)收缩
(3)① ③、⑤(错写或者漏写不得分)
(答案合理均可得分)
38.(7分)
(1)A和C A和D
(2)温 度25℃
(3)二氧化碳 酒精
(4)应进行重复实验(答案合理均可得分)
39.(9分)
(1)生物种类 基因
(2)乱砍滥伐 建立自然保护区
(3)胎生、哺乳 气囊 双重呼吸 鳞片 生态次数
第一次
第二次
第三次
时间
2分37秒
1分40秒
54秒
序号
食品名称
保存方法
基本原理
A
新鲜鸡蛋
低温冷藏
低温抑制微生物的生长和繁殖
B
新鲜鱼类
腌制
高浓度盐溶液抑制细菌的生长繁殖
C
新鲜牛奶
加热处理
高温杀死并隔离微生物
D
新鲜大米
真空包装
杀死微生物
时间
细菌数量
时间
细菌数量
0
750
15
35000
5
9000
20
11000
10
44000
25
6000
装置
物质
温度
现象
A
水+白砂糖+酵母菌
25℃
有气泡产生,气球胀大了
B
水+酵母菌
25℃
没有气泡产生,气球是瘪的
C
水+白砂糖
25℃
没有气泡产生,气球是瘪的
D
水+白砂糖+酵母菌
0℃
没有气泡产生,气球是瘪的
题序
1
2
3
4
5
6
7
8
9
10
11
12
答案
A
A
D
B
C
D
A
C
C
B
A
D
题序
13
14
15
16
17
18
19
20
21
22
23
24
答案
D
B
D
D
B
A
B
B
A
B
D
C
题序
25
26
27
28
29
30
31
32
33
34
35
答案
D
B
D
B
B
A
D
A
C
A
A
海南省海口市2023—2024学年八年级上学期生物科期末检测题+: 这是一份海南省海口市2023—2024学年八年级上学期生物科期末检测题+,共8页。
2022-2023学年海南省海口市七年级(下)期末生物试卷(含解析): 这是一份2022-2023学年海南省海口市七年级(下)期末生物试卷(含解析),共29页。试卷主要包含了选择题,简答题,实验探究题等内容,欢迎下载使用。
海南省海口市2022-2023学年七年级下学期期末生物试卷(B卷)(含答案): 这是一份海南省海口市2022-2023学年七年级下学期期末生物试卷(B卷)(含答案),共29页。试卷主要包含了选择题,简答题等内容,欢迎下载使用。

