莆田市2023届高中毕业班第二次教学质量检测(生物试卷+答案)
展开莆田市2023届高中毕业班第二次教学质量检测试卷
生 物
(考试时间:75 分钟;满分:100分)
温馨提示:
1.本试卷共8页,共21 小题,包括单项选择题和非选择题两部分。
2.情将试卷答案统一填写在答题卡上。
一、单项选择题(本题共16不题,其中,1~12 小题,每题2分;13~16 小题,每题4分、共40分,在每小题给出的四个选项中,只有一项是最符台题目要求的。)
1.氢细菌是利用氢气氧化释放的化学能,将二氧化碳和水还原成有机物的一类细菌,关于该细菌的叙述错误的是( )
A.具有核糖体 B.属于生产者 C.可进行细胞呼吸 D.可发生染色体变异
2.下列关于实验操作叙述,正确的是( )
A.将画有色素滤液细线的滤纸条用无水乙醇层析后即可观察到不同的色素带
B.将洋葱根尖解离后再固定、漂洗、染色、制片即可用于观察染色体数目
C.待酵母菌全部沉降到血球计数板的计数室底部再进行观察计数即可计算种群数量
D.将DNA溶解于2mol/L的NaCI溶液再加入二苯胺后观察颜色变化即可鉴定DNA
3.下列关于细胞中化合物的作用,叙述错误的是( )
A.细胞中的蛋白质具有催化、物质运输和信息传递等功能
B.葡裔糖、淀粉和脂肪都可通过水解为生命活动提供能量
C.某些无机盐离子对于维持细胞的酸碱平衡具有重要作用
D.几丁质是广泛存在于甲壳类动物和昆虫外骨骼中的多糖
4.细胞膜上参与Ca2+运输的载体蛋白是一种能催化ATP水解的酶,当膜内侧的Ca2+与其结合时,其活性被激活,促使Ca2+释放到膜外。下列叙述正确的是
A.Ca2+通过上述载体蛋白运输到细胞外属于协助扩散
B.Ca2+载体蛋白是一种具有专一性的高能磷酸化合物
C.Ca2+载体蛋白磷酸化后不利于将Ca2+释放到膜外
D.一定范围内,Ca2+浓度增大会提高Ca2+的运输速率
- 为探究酵母菌的细胞呼吸方式,在连通CO2和O2传感器的锥形瓶中,加入40mL活化酵母菌和60mL葡的糖培养液,密封后在最适温度下培养。培养液中O2和CO2相对含量变化如图。下列分析错误的是( )
A.在培养过程中,有氧呼吸速率逐渐减小
B.t3时,CO2 的产生来自于酵母菌的细胞质基质
C.t4时,培养液中酵母菌的呼吸速率达到最大
D.若培养温度上升,O2相对含量达到稳定所需时间会延长
6.海芋的叶片含有对昆虫有毒的毒素碱,在遭受啃食时,毒素碱的合成量会增加。某种萤叶甲会先在叶片上画圆圈,切断传递毒素碱的叶脉通道,再取食圆圈内的叶片,从而降低毒害。海芋叶被取食后,留下大小不一的孔洞,一定程度上可减少海芋在暴风雨中被折断的可能。下列叙述错误的是
A.导致叶片出现孔洞的这种变异为海芋种群的进化提供原材料
B.萤叶甲独特取食策略的形成,是毒素碱对其定向选择的结果
C.海芋的毒素碱防御体系和萤叶甲取食策略是协同进化的结果
D.萤叶甲种群基因频率的改变还会受到其他物种和环境的影响
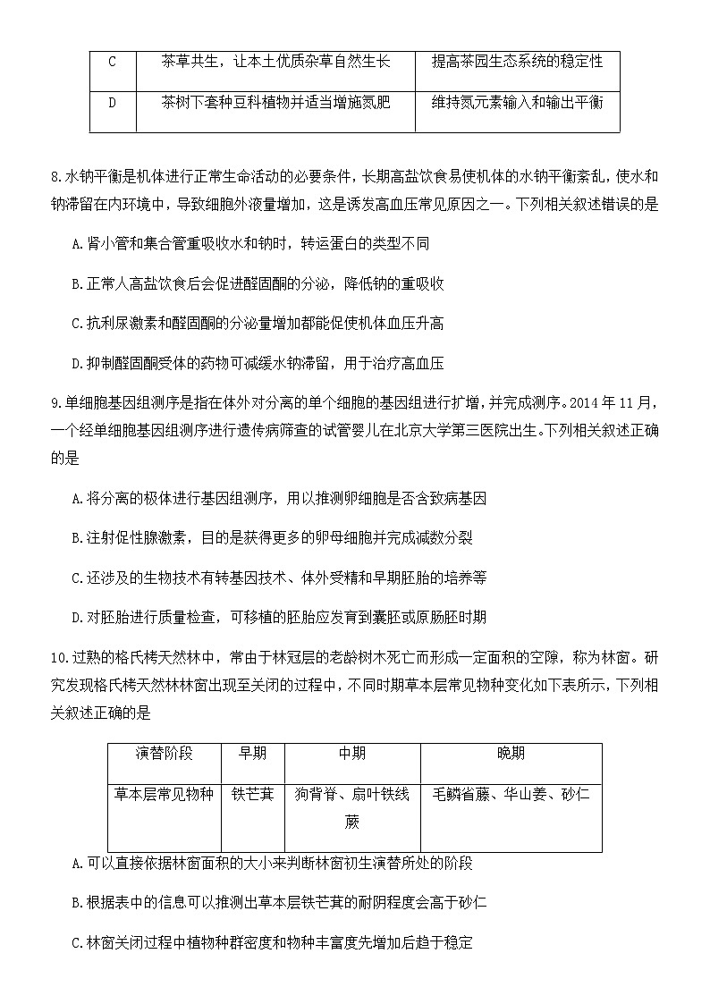
7.某地大力推进生态茶园建设,坚持生态优先,创新种植模式。下表中的相关措施与相应生态学原理不匹配的是
选项 | 相关措施 | 相应原理 |
A | 施放性信息素干扰茶小卷叶蛾求偶 | 利用化学信息进行生物防治 |
B | 利用茶树的枯干栽培茶树菇增加收入 | 提高食物链的能量传递效率 |
C | 茶草共生,让本土优质杂草自然生长 | 提高茶园生态系统的稳定性 |
D | 茶树下套种豆科植物并适当增施氮肥 | 维持氮元素输入和输出平衡 |
8.水钠平衡是机体进行正常生命活动的必要条件,长期高盐饮食易使机体的水钠平衡紊乱,使水和钠滞留在内环境中,导致细胞外液量增加,这是诱发高血压常见原因之一。下列相关叙述错误的是
A.肾小管和集合管重吸收水和钠时,转运蛋白的类型不同
B.正常人高盐饮食后会促进醛固酮的分泌,降低钠的重吸收
C.抗利尿激素和醛固酮的分泌量增加都能促使机体血压升高
D.抑制醛固酮受体的药物可减缓水钠滞留,用于治疗高血压
9.单细胞基因组测序是指在体外对分离的单个细胞的基因组进行扩增,并完成测序。2014年11月,一个经单细胞基因组测序进行遗传病筛查的试管婴儿在北京大学第三医院出生。下列相关叙述正确的是
A.将分离的极体进行基因组测序,用以推测卵细胞是否含致病基因
B.注射促性腺激素,目的是获得更多的卵母细胞并完成减数分裂
C.还涉及的生物技术有转基因技术、体外受精和早期胚胎的培养等
D.对胚胎进行质量检查,可移植的胚胎应发育到囊胚或原肠胚时期
10.过熟的格氏栲天然林中,常由于林冠层的老龄树木死亡而形成一定面积的空隙,称为林窗。研究发现格氏栲天然林林窗出现至关闭的过程中,不同时期草本层常见物种变化如下表所示,下列相关叙述正确的是
演替阶段 | 早期 | 中期 | 晚期 |
草本层常见物种 | 铁芒萁 | 狗背脊、扇叶铁线蕨 | 毛鳞省藤、华山姜、砂仁 |
A.可以直接依据林窗面积的大小来判断林窗初生演替所处的阶段
B.根据表中的信息可以推测出草本层铁芒萁的耐阴程度会高于砂仁
C.林窗关闭过程中植物种群密度和物种丰富度先增加后趋于稳定
D.林窗演替过程中动植物的改变会影响土壤微生物不同类群的比例
11.纤维素分解菌能分泌纤维素酶。已知刚果红与纤维素能形成红色复合物,当纤维素被分解后,复合物无法形成,平板上会出现以菌落为中心的透明圈(如图)。下列关于纤维素分解菌筛选实验的叙述错误的是
A.可从林下多年落叶形成的腐殖土中取样
B.除了氮源等物质外,培养基应以纤维素为唯一碳源
C.可用平板划线法或稀释涂布平板法接种后进行筛选
D.可通过透明圈大小反映细菌分解纤维素能力的差异
12.家蝇性别决定方式为XY型(2N=12),某雄性家蝇的Y染色体由于某些原因断裂后,不含s基因的片段丢失,含s基因的片段(位于Y染色体的非同源区段)移接到常染色体上。图1是该家蝇的一个精原细胞示意图,图2是该精原细胞减数分裂的某一时期示意图。下列叙述正确的是
A.图1所示精原细胞的染色体组成是10+XY
B.a基因的出现是由于同源染色体的片段交换
C.该精原细胞分裂后产生配子的种类有3种
D.该精原细胞产生染色体异常的配子比例是1/2
- 研究发现,来自海兔鳃部的喷水管皮肤感受器的信号沿传入神经传导,传通给运动神经元L7,激活鳃肌收缩产生缩鳃动作(图1)。当喷水管重复受到温和的喷水刺激时,缩鳃反射的幅度会越来越小,即产生了习惯化。科研人员用温水重复刺激喷水管,然后用微电极记录感觉神经元的动作电位和运动神经元L7的反应,结果如图2,下列相关叙述不合理的是
A.感觉神经元兴奋时,神经元膜外电位变化是从正电位变成负电位
B.皮肤感觉神经元末梢对水流的敏感性下降是导致习惯化产生的原因
C.运动神经元产生该膜电位变化可能是因为突触前膜释放神经递质减少
D.感觉神经元和运动神经元的电位变化差异还可能受到其他神经元的影响
14.狂犬病是由狂犬病毒(RABV)引起的一种人兽共患病。研究发现P蛋白可以通过抑制子代RABV逃逸,从而避免其侵染更多的细胞。我国科研人员将EDAL基因导入小鼠体内,一段时间后用 RABV感染小鼠,实验结果表明EDAL基因的转录产物EDAL(一种长链RNA)能够显著抑制RABV的逃逸,其作用机理如图所示。下列叙述错误的是
A.侵染的RABV被降解后会促进EDAL基因的转录
B.EDAL有利于侵入细胞的RABV被溶酶体降解
C.EDAL与E酶结合会抑制P基因启动子的甲基化
D.修饰后的E酶进入细胞核后会抑制RABV的逃逸
15.乙肝病毒表面主蛋白是由H基因控制合成。下图是将H基因导入某酵母菌生产乙肝疫苗的过程。5'A 和 3'TT分别是该酵母菌中某基因的启动子和终止子,此启动子还能使外源基因在酵母菌中高效表达,3'A是该基因下游的序列。科学家将改造过的P质粒与H基因连接形成重组质粒,再在重组质粒特定部位酶切,形成的重组DNA片段可以整合到酵母菌染色体上,最终实现H基因的表达。下列叙述错误的是
A.构建重组质粒时,可在H基因两侧分别接上SnaBⅠ和AvrⅡ的酶切位点
B.步骤1中,将重组质粒先导入大肠杆菌的目的是复制出大量重组质粒
C.步骤3中,用BglⅡ对重组质粒进行酶切可以获得图示的重组DNA片段
D.用含有氨苄青霉素的培养基可以筛选出含有H基因的酵母菌
16.长顺绿壳蛋鸡是我国特有的珍禽品种,性别决定方式为ZW 型。胫色的遗传受一对等位基因控制。为研究这对等位基因是位于常染色体上还是Z染色体上,选取该蛋鸡的四种品系进行了如下实验。为达成实验目的,还需补充
| 亲本组合 | F1 |
实验一 | 甲(深色胫♀)x乙(浅色胫♂) | 深色胫:浅色胫=1:1 |
实验二 | 丙(浅色胫♀)x丁(深色胫♂) | 深色胫:浅色胫=1:1 |
实验三 | 甲(浅色胫♀)x丁(浅色胫♂) | 深色胫:浅色胫=1:3 |
A.品系甲和品系乙是否为纯合子的信息
B.实验一F1中两种胫色性别比例的数据
C.实验二或三F1中两种胫色性别比例的数据
D.乙与丙杂交获取F1中胫色及性别比例的数据
二、非选择题(本题共5小题,共 60 分。)
17.营养级联是指生态系统中某个营养级的生物数量明显改变后,其他营养级的生物数量也会发生变化的效应,该效应会影响生态系统的稳定性。研究人员利用小球藻、大型溞和豆娘幼虫作为实验生物,对聚乙烯微塑料(简称微塑料)引起的营养级联效应进行研究,结果如图1和图2。
(1)调查水体中小球藻种群密度常采用的方法是__________________。
(2)据图1可知,随着微塑料污染程度增大,对大型溞运动频率的抑制作用_____________(填“增
强”、“减弱”或“先降后升”)。
(3)据图分析,在“小球藻→大型溞”体系中,微塑料污染会导致小球藻的种群密度_______________,
原因是__________________________________________________。
(4)在“小球藻→大型溞→豆娘幼虫”食物链中,营养级联的强度可用下列公式进行初步估算:
①据图可知微塑料污染会导致这种营养级联强度_______________(填“增大”或“减小”),判断依据是____________________________________________________________________________。
②营养级联强度的改变可能危及生态系统稳定性的原因是________________________________
_____________________________________________________________。
- 甘薯是我国重要的粮食、工业原料和饲料作物。在些干旱地区甘薯因干旱胁迫造成产量损失严重。科研人员以甘薯幼苗为实验材料,设计了下表三组实验,探究干旱胁迪下喷施植物生长调节剂 6-BA对甘薯光合特性的影响。结果如下表。
注:叶绿素荧光参数可用于衡量光合作用中光能的利用率
(1)①干旱胁迫下叶片光合作用受影响最明显,相关的色素分布在叶肉细胞中______________上。气孔导度的大小影响光合作用的____________________阶段。
②据表分析,施用6-BA导致净光合速率上升的原因是___________________________________。
(2)科研人员在研究中发现,喷施6-BA能提高植物内IAA的含量,由此推测:在干早条件下,6-BA 通过提高IAA的含量进而提高净光合速率。因此,他们重新设计实验验证上述推测。
实验组1:干早处理甘薯幼苗,检测植物内IAA含量(m1)和净光合速率(n1)。
实验组2:干旱处理的甘薯幼苗叶面喷施6-BA,检测植物内IAA含量(m2)和净光合速率(n2)。
请以干旱处理的甘薯幼苗为实验材料,在6-BA、IAA合成抑制剂、IAA类似物中选择合适试剂,
进一步完善实验(参照实验组1和实验组2的书写格式)并表述出预期实验结果。
。
19.水稻在长日照和短日照下都能开花,开花起始时间影响其地区适应性和最终产量。为了研
究水稻响应光周期调控开花的机制,科研人员在突变库中筛选到一个在长日照下晚开花的突变
体L,并对该突变体L株系进行了相关研究。
(1)正常开花和晚开花由一对等位基因控制,科研人员利用突变体L与野生型水稻进行杂交
实验,在长日照条件下,F1都表现为正常开花,F2出现1/4晚开花,说明晚开花的性状是由
(填“显性”或“隐性”)基因控制。
(2)水稻的染色体上有短串联重复序列(SSR),非同源染色体上的SSR、不同品种的同源染色体上的SSR都不同,因此SSR技术可用于基因在染色体上的定位。科研人员先提取不同水稻个体的DNA,再利用特定的引物对9号染色体上特异的SSR进行PCR 扩增并电泳分析,结果如图:
①野生型和突变体L的9号染色体的SSR扩增结果 (填“相同”或“不同”)。
②若控制晚开花的基因在9号染色体上,推测F2中晚开花个体SSR扩增结果,请在答题卡对应
的图中画出 4、5、41号个体的电泳条带;
若控制晚开花的基因不在9号染色体上,则F2中晚开花个体SSR扩增结果有 种类型,
比例是 ;
③根据电泳结果科研人员判断控制晚开花的基因在9号染色体上。
(3)进一步研究发现,突变体L的9号染色体上的S基因缺失。S基因编码组蛋白甲基转移酶,可以将甲基基团转移到组蛋白上。科研人员检测了突变株系L和野生型植株的开花期及开花相关基因(T和R基因)的相对表达量,结果如表所示。其它研究表明H基因可以激活T基因和R基因的转录,H基因组蛋白的甲基化水平受S基因的控制。请分析突变体L响应长日照光周期调控晚开花的机理是 。
(4)有研究表明:水稻延迟开花有利于籽粒长度和质量的增加。综合以上信息,请提出突变株系L在农业生产中的应用前景: 。
20.CAR-T细胞疗法是近年来推出的新型精准靶向治疗肿瘤的方法。Her2在肿瘤细胞中的表达量是正常细胞的40-100倍,可以作为CAR-T细胞疗法的靶点。CD28是T细胞膜上的受体分子,可以激活T细胞。将Her2单克隆抗体基因和CD28基因连接成嵌合基因,导入患者T细胞中,得到CAR-T细胞,如图所示。
(1)①恶性肿瘤细胞因为 ,细胞间黏着性降低,容易在体内分散和转移。正常机体可以识别和清除突变的细胞,防止肿瘤发生,这体现了免疫系统具有 功能。
②CAR-T细胞表达的“Her2 单抗-CD28”嵌合蛋白的作用是 。
将CAR-T细胞回输到患者体内,CAR-T细胞可以
,从而达到治疗目的。
(2)临床应用中发现CAR-T细胞可能对正常组织细胞进行攻击而引起毒副作用。为研究CAR-T细胞疗法的安全性,科研人员选用Her2表达量不同的人体细胞,并用与抗原亲和力不同的CAR-T细胞,实时监测CAR-T细胞的杀伤作用,结果如下表所示:
安全性更高的治疗手段是 亲和力CAR-T细胞疗法,理由是
。
(3)将上述(2)实验成果应用于治疗肿瘤患者之前,还需要进行的研究是
。(至少写出2点)
21.异丁醇被视为一种高性能生物燃料。某些蛋白如BmoR通常可以灵敏地响应异丁醇浓度的变化,二者结合后,可以调控相关基因表达,因此可以用作生物传感器。科研人员将BmoR基因和荧光蛋白GFP基因导入大肠杆菌,以筛选异丁醇高产菌株。
(1)将目的基因导入大肠杆菌,构建的基因表达载体应具备 等结构,以便目的基因能正常表达。在合适培养基中培养大肠杆菌,培养基除了必备的营养物质外,还需要满足生物对 (答出2点即可)等环境因素的需求。
(2)经检测大肠杆菌GFP 荧光强度与异丁醇浓度的关系如图1。推测,通过检测大肠杆菌GFP荧光强度可筛选异丁醇高产菌株的原理是 。
(3)据图,异丁醇浓度超过 mM筛选效果不理想。因此该课题组利用蛋白质工程技术对BmoR进行改造:从 出发,设计蛋白质的空间结构,推测出该有的氨基酸序列,再依据 推测出BmoR基因的核苷酸序列,进而改造BmoR基因。
(4)科研人员对改造后的基因进行PCR扩增,以便进行检测鉴定。用引物1、4进行PCR扩增,由于一些引物可能结合到错误位置而扩增出随机产物,导致PCR扩增过程有一定的错误率。因此可在原有扩增产物中加入引物2、3再进行PCR扩增,以提高正确产物的纯度,理由是
。

