高中物理人教版 (2019)选择性必修 第二册1 电磁振荡同步达标检测题
展开第13讲 电磁振荡
课程标准 | 课标解读 |
通过实验,了解电磁振荡 | 1.知道什么是振荡电流和振荡电路. 2.知道LC振荡电路中振荡电流的产生过程,知道电磁振荡过程中能量转化情况. 3.知道电磁振荡的周期和频率,知道LC电路的周期和频率与哪些因素有关,并会进行相关的计算. |
知识点01 电场振荡的产生及能量变化
1.振荡电流:大小和方向都做周期性迅速变化的电流.
2.振荡电路:能产生振荡电流的电路.最简单的振荡电路为LC振荡电路.
3.LC振荡电路的放电、充电过程
(1)电容器放电:由于线圈的自感作用,放电电流不会立刻达到最大值,而是由零逐渐增大,同时电容器极板上的电荷逐渐减少.放电完毕时,极板上的电荷量为零,放电电流达到最大值.该过程电容器的电场能全部转化为线圈的磁场能.
(2)电容器充电:电容器放电完毕时,由于线圈的自感作用,电流并不会立刻减小为零,而要保持原来的方向继续流动,并逐渐减小,电容器开始反向充电,极板上的电荷逐渐增多,电流减小到零时,充电结束,极板上的电荷最多.该过程中线圈的磁场能又全部转化为电容器的电场能.
4.电磁振荡的实质
在电磁振荡过程中,电路中的电流i、电容器极板上的电荷量q、电容器里的电场强度E、线圈里的磁感应强度B,都在周期性地变化着,电场能和磁场能也随着做周期性的转化.
【知识拓展1】
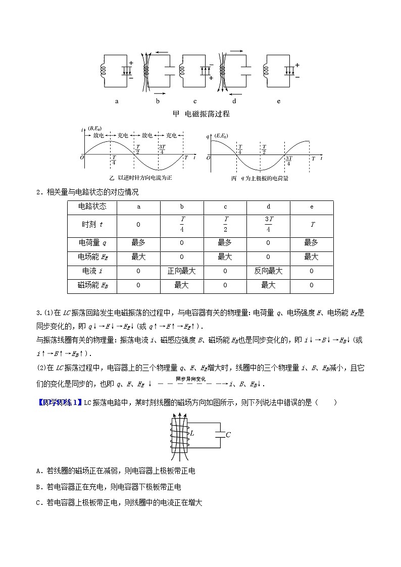
1.各物理量随时间的变化图像:振荡过程中电流i、极板上的电荷量q、电场能EE和磁场能EB之间的对应关系.
2.相关量与电路状态的对应情况
电路状态 | a | b | c | d | e |
时刻t | 0 | T | |||
电荷量q | 最多 | 0 | 最多 | 0 | 最多 |
电场能EE | 最大 | 0 | 最大 | 0 | 最大 |
电流i | 0 | 正向最大 | 0 | 反向最大 | 0 |
磁场能EB | 0 | 最大 | 0 | 最大 | 0 |
3.(1)在LC振荡回路发生电磁振荡的过程中,与电容器有关的物理量:电荷量q、电场强度E、电场能EE是同步变化的,即q↓→E↓→EE↓(或q↑→E↑→EE↑).
与振荡线圈有关的物理量:振荡电流i、磁感应强度B、磁场能EB也是同步变化的,即i↓→B↓→EB↓(或i↑→B↑→EB↑).
(2)在LC振荡过程中,电容器上的三个物理量q、E、EE增大时,线圈中的三个物理量i、B、EB减小,且它们的变化是同步的,也即q、E、EE ↓i、B、EB↓.
【即学即练1】LC振荡电路中,某时刻线圈的磁场方向如图所示,则下列说法中错误的是( )
A.若线圈的磁场正在减弱,则电容器上极板带正电
B.若电容器正在充电,则电容器下极板带正电
C.若电容器上极板带正电,则线圈中的电流正在增大
D.若电容器正在放电,则线圈的自感电动势正在阻碍电流增大
知识点02 电磁振荡的周期和频率
1.电磁振荡的周期T:电磁振荡完成一次周期性变化需要的时间.
2.电磁振荡的频率f:周期的倒数,数值等于单位时间内完成的周期性变化的次数.
如果振荡电路没有能量损失,也不受其他外界条件影响,这时的周期和频率分别叫作振荡电路的固有周期和固有频率.
3.LC电路的周期和频率公式:T=2π,f=.
其中:周期T、频率f、电感L、电容C的单位分别是秒(s)、赫兹(Hz)、亨利(H)、法拉(F).
【知识拓展2】
1.LC电路的周期和频率公式:T=2π,f=.
2.说明:(1)LC电路的周期、频率都由电路本身的特性(L和C的值)决定,与电容器极板上电荷量的多少、板间电压的高低、是否接入电路中等因素无关,所以称为LC电路的固有周期和固有频率.
(2)使用周期公式时,一定要注意单位,T、L、C、f的单位分别是秒(s)、亨利(H)、法拉(F)、赫兹(Hz).
(3)电感器和电容器在LC振荡电路中既是能量的转换器,又决定着这种转换的快慢,电感L或电容C越大,能量转换时间也越长,故周期也越长.
(4)电路中的电流i、线圈中的磁感应强度B、电容器极板间的电场强度E的变化周期就是LC电路的振荡周期T=2π,在一个周期内上述各量方向改变两次;电容器极板上所带的电荷量,其变化周期也是振荡周期T=2π,极板上电荷的电性在一个周期内改变两次;电场能、磁场能也在做周期性变化,但是它们的变化周期是振荡周期的一半,即T′==π.
【即学即练2】如图所示为一个LC振荡电路中的电流变化图线,根据图线可判断( )
A.t1时刻电感线圈两端的电压最大
B.t2时刻电容器两极板间电压为零
C.在t2~t3时间内,电路中的电场能不断增大
D.在t3~t4时间内,电容器所带电荷量不断增大
考法01 电磁振荡的产生及能量
【典例1】在如图所示的LC振荡电路中,已知某时刻电流i的方向指向A板,且正在增大,下列说法正确的是( )
A.A板带正电 B.A、B两板间的电压在增大
C.电容器C正在放电 D.磁场能正在转化为电场能
考法02 电磁振荡的周期和频率
【典例2】在如图甲所示的振荡电路中,电容器极板间电压随时间变化的规律如图乙所示,规定电路中振荡电流逆时针方向为正方向,则电路中振荡电流随时间变化的图像是( )
A. B. C. D.
题组A 基础过关练
1.如图所示是一台电子钟,其原理类似于摆钟,摆钟是利用单摆的周期性运动计时,电子钟是利用LC振荡电路来计时。有一台电子钟在家使用一段时间后,发现每昼夜总是快。造成这种现象的不可能原因是( )
A.不变,变大了 B.不变,变小了
C.变小了,不变 D.、均变小了
2.如图所示是LC振荡电路某时刻的情况,以下说法正确的是( )
A.电容器正在放电
B.电容器正在充电
C.电感线圈中的电流正在增大
D.电容器两极板间的电场能正在减小
3.如图所示的电路,电阻,电容,电感,电感线圈的电阻可以忽略。单刀双掷开关S置于“1”,电路稳定后,再将开关S从“1”拨到“2”,图中回路开始电磁振荡,振荡开始后时,下列说法正确的是( )
A.电容器正在放电
B.电容器的上极板带负电
C.电场能正在转化为磁场能
D.穿过线圈L的磁感应强度方向向上,且正在逐渐增强
4.如图所示,为某LC振荡电路图,电路中电容器极板上的电量随时间变化的曲线如图所示。则以下说法正确的是( )
A.该电路可以有效的把电磁波发射出去
B.过程中,线圈的磁场能逐渐变小
C.b、d两时刻电路中电流最大
D.a、c两时刻电路中电流最大
5.如图所示是LC振荡电路及其中产生的振荡电流随时间变化的图像,电流的正方向规定为顺时针方向,则在t1到t2时间内,电容器C的极板上所带电量及其变化情况是( )
A.上极板带正电,且电量逐渐增加,电场能逐渐增加
B.上极板带正电,且电量逐渐减小,电场能逐渐减小
C.下极板带正电,且电量逐渐增加,磁场能逐渐增加
D.下极板带正电,且电量逐渐减小,磁场能逐渐减小
6.回旋加速器中的磁感应强度为B,被加速粒子的电荷量为,质量为m,用LC振荡器作为带电粒子加速的交流高频电源,电感L和电容C的数值应该满足的关系为( )
A. B. C. D.
7.如图所示,单刀双掷开关S先打到a端让电容器充满电。 时开关S打到b端, 时LC回路中电容器下极板带正电荷且电荷量第一次达到最大值。则( )
A.LC回路的周期为0.04s B.LC回路的电流最大时电容器中电场能最大
C. 时线圈中电场能最大 D. 时回路中电流沿顺时针方向
8.在LC回路产生电磁振荡的过程中,下列说法中正确的是( )
A.回路中电流值最大时,回路中电场能最大
B.电容器充电完毕时,回路中磁场能最少
C.回路中电流减小时,电容器上电荷量也减少
D.回路中磁场能减少时,回路中电流值增大
9.在LC振荡电路中,当电容器充电完毕尚未开始放电时,下列说法正确的是( )
A.电容器中的电场最强 B.电路里的磁场最强
C.电场能已有一部分转化成磁场能 D.磁场能已有一部分转化成电场能
10.在LC电路中发生电磁振荡时,以下说法正确的是( )
A.电容器的某一极板,从带最多的正电荷放电到这一极板充满负电荷为止,这一段时间为一个周期
B.当电容器放电完毕瞬间,回路中的电流为零
C.提高充电电压,极板上带更多的电荷时,能使振荡周期变大
D.要提高振荡频率,可减小电容器极板间的正对面积
题组B 能力提升练
1.如图所示,图为振荡电路,通过点的电流如图,规定通过点向左的电流方向为正方向,下列说法正确的是( )
A.在时刻,线圈中的磁场能最大
B.在时刻,电容器的电场能最大
C.0到电容器正在充电,上极板带正电
D.到电容器正在放电,上极板带负电
2.如图所示,一回路的线圈电感,电容器电容,电容器两板最大电压为。在电容器开始放电时设为零时刻,上极板带正电,下极板带负电,则( )
A.此振荡电路的周期为
B.前内的平均电流约为
C.当时,电路中磁场能最大
D.当时,电容器上板带正电荷
3.近场通信(NFC)是一种短距高频的无线电技术,其主要结构就是线圈和电容组成的类似LC振荡电路的并联谐振电路,其终端有主动、被动和双向三种模式,最常见的被动模式广泛应用于公交卡、门禁卡、校园一卡通等,刷卡时,电路发生电谐振,给电容器充电,达到一定电压后,在读卡设备发出的射频场中响应,被读或写入信息。下列说法正确的是( )
A.LC电路的电容器在充电时,电流增大
B.LC电路中,电容器充电时,线圈中自感电动势减小
C.如果增大LC电路中电容器两极板间距离,振荡周期将减小
D.电磁波发射时,使电磁波随各种信号而改变的技术叫电谐振
4.常用的公交一卡通IC卡内部有一个由电感线圈L和电容器C构成的LC振荡电路。公交车上的读卡机向外发射某一特定频率的电磁波,刷卡时,IC卡内的线圈L中产生感应电流,给电容器C充电,达到一定的电压后,驱动卡内芯片进行数据处理和传输。下列说法正确的是( )
A.IC卡工作所需要的能量来源于卡内的电池
B.当读卡机发射该特定频率的电磁波时,IC卡就能有效工作
C.若读卡机发射的电磁波偏离该特定频率,则线圈L中不会产生感应电流
D.IC卡只能接收读卡机发射的电磁波,而不能向读卡机传输自身的数据信息
5.如图甲所示电路中,把开关K扳到1,电源对电容器充电,待充电完毕,把开关K扳到2,电容器与带铁芯的线圈L组成的振荡电路中产生振荡电流,电流传感器能实时显示流过电容器的电流,电流向下流过传感器的方向为正方向。如图乙所示的1、2、3、4是某同学绘制的四种电流随时间变化的图像。下列说法正确的是( )
A.K扳到1时电流如图线1所示,K扳到2时电流如图线4所示
B.K扳到1时电流如图线2所示,K扳到2时电流如图线3所示
C.换用电动势更大的电源,振荡电流的周期将变大
D.拔出线圈的铁芯,振荡电流的频率将降低
6.如图所示,储罐中有不导电液体,将与储罐外壳绝缘的两块平行金属板构成电容为C的电容器置于储罐中,电容器可通过开关S与自感系数为L线圈或电源相连.当开关从a拨到b开始计时,L与C构成的回路中产生振荡电流,则时间内( )
A.线圈中的电流增大 B.线圈中的自感电动势减小
C.电容器极板间的电场强度增大 D.电容器极板上的电荷量减小
7.下列说法正确的是( )
A.医学诊断时用“B超”仪器探测人体内脏,是利用超声波的多普勒效应
B.图(a)中如果灯泡灯丝突然烧断,会引起原线圈电流突然增大
C.图(b)中磁铁上下振动时,磁铁下端放一金属线圈,让磁铁振动时穿过它,它将对磁铁产生明显的阻尼
D.图(c)中LC振荡电路中,如果磁场在增大,那么电容器在放电且电容器上极板带正电
8.LC振荡电路在t1和t2时刻自感线圈中磁感线方向和电容器中极板带电情况如图所示,若,则( )
A.在t1时刻电容器正充电 B.在t2时刻电容器两极板间电场正在增强
C.在t1时刻电路中电流正在减小 D.在t2时刻自感线圈中磁场正在增强
9.如图所示为LC振荡电路在电磁振荡中电容器极板间电压随时间变化的图象
A.时间内,电路中电流强度不断增大 B.时间内,电场能越来越小
C.时刻,磁场能为零 D.时刻电流方向要改变
10.如图所示,LC电路中,电容C为0.4μF,电感L为1mH。已充电的平行板电容器两极板水平放置。开关S断开时,极板间有一带电灰尘恰好处于静止状态。当开关S闭合时,灰尘开始在电容器内运动(设灰尘未与极板相碰),此时开始计时,在一个振荡周期内,下列说法正确的是( )
A.时,回路中电流变化最快 B.时,灰尘的速度最大
C.时,灰尘的加速度最大 D.时,线圈中磁场能最大
题组C 培优拔尖练
11.麦克斯韦在前人研究的基础上,创造性地建立了经典电磁场理论,进一步揭示了电现象与磁现象之间的联系。他大胆地假设:变化的电场就像导线中的电流一样,会在空间产生磁场,即变化的电场产生磁场。以平行板电容器为例:圆形平行板电容器在充、放电的过程中,板间电场发生变化,产生的磁场相当于一连接两板的板间直导线通以充、放电电流时所产生的磁场。如图所示,若某时刻连接电容器的导线具有向上的电流,则下列说法中正确的是( )
A.电容器正在充电
B.两平行板间的电场强度E在减小
C.该变化电场产生顺时针方向(俯视)的磁场
D.两极板间电场最强时,板间电场产生的磁场达到最大值
12.某时刻LC振荡电路的状态如图所示,下列说法正确的是( )
A.此时刻电场能正在向磁场能转化
B.此时刻磁场能正在向电场能转化
C.在一个周期内,电场能向磁场能转化完成两次
D.在一个周期内,磁场能向电场能转化完成一次
13.振荡电路在测量、自动控制、无线电通讯及遥控等许多领域有广泛应用。在LC振荡电路中,某时刻线圈中的磁场及电容器中的电场如图所示,在该时刻,下列说法正确的是( )
A.电容器极板上的电荷量正在增大 B.电路中的电流正在增大
C.线圈中感应电动势正在增大 D.振荡电路中电场能正在向磁场能转化
14.关于LC振荡电路,某一时刻的电场线、磁感线方向如图所示,下列说法正确的是( )
A.电容器正在放电,电场能正在减小
B.电容器正在充电,磁场能正在减小
C.电流正在增大,电场强度正在增大
D.电流正在减小,电场强度正在增大
15.在某一LC振荡电路中,线圈的自感系数为L,电容器的电容为C,从电容器上电压达到最大值开始计时,即t=0,则有( )
A.至少经过,磁场能达到最大
B.至少经过,磁场能达到最大
C.在0到时间内,电路中的平均电流为
D.在0到时间内,电容器放出的电荷量为
16.如图甲所示为LC振荡电路,用电流传感器可以将快速变化的电流显示在计算机屏幕上,如图乙所示。规定图甲中标注的电流方向为正方向,下列说法正确的是( )
A.状态a时刻电容器正在充电
B.状态b和d电容器两端的电压相等
C.状态a和c电容器极板的电性相反
D.造成电流i不断衰减的主要原因是电路中电阻发热和向外辐射电磁波
17.实验室里有一水平放置的平行板电容器,知道其电容C=1 μF。在两极板上带有一定电荷时,发现一带负电的粉尘恰好静止在两极板间。手头上还有一个电感L=0.1 mH的电感器,现连成如图所示电路,分析以下问题:(重力加速度为g)
(1)从S闭合时开始计时,至少经过多长时间电容器电场方向向上?此时粉尘的加速度大小是多少?
(2)从S闭合时开始计时,至少经过多长时间线圈中电流最大?此时粉尘的加速度大小是多少?
18.利用雷达不但可以发现目标,还可以测量目标的速度大小。
(1)如图所示为某雷达的荧光屏,屏上标尺的最小刻度对应的时间为,雷达天线朝东方时,屏上的波形如图1中甲所示;雷达天线朝西方时,屏上的波形如图1中乙所示,雷达在何方发现了目标?目标与雷达相距多远?
(2)某机场引导雷达发现一架飞机正向雷达正上方水平匀速飞来,已知该雷达显示屏上相邻刻度线之间的时间间隔为,某时刻雷达显示屏上显示的波形如图中甲所示,A脉冲为发射波,B脉冲为目标反射波,经后雷达向正上方发射和被反射的波形如图2中乙所示,则该飞机的飞行速度约为多大?(结果保留整数)
高中物理粤教版 (2019)必修 第三册第一节 常见的电路元器件精练: 这是一份高中物理粤教版 (2019)必修 第三册<a href="/wl/tb_c4003193_t7/?tag_id=28" target="_blank">第一节 常见的电路元器件精练</a>,共11页。试卷主要包含了电阻器,电感器,二极管等内容,欢迎下载使用。
高中物理人教版 (2019)选择性必修 第二册第四章 电磁振荡与电磁波1 电磁振荡优秀精练: 这是一份高中物理人教版 (2019)选择性必修 第二册第四章 电磁振荡与电磁波1 电磁振荡优秀精练,文件包含41电磁振荡42电磁场与电磁波解析版docx、41电磁振荡42电磁场与电磁波原卷板docx等2份试卷配套教学资源,其中试卷共22页, 欢迎下载使用。
高中物理人教版 (2019)选择性必修 第二册第五章 传感器3 利用传感器制作简单的自动控制装置当堂达标检测题: 这是一份高中物理人教版 (2019)选择性必修 第二册第五章 传感器3 利用传感器制作简单的自动控制装置当堂达标检测题,共26页。试卷主要包含了实验器材和装置,电路工作原理,实验操作等内容,欢迎下载使用。

