【中考一轮复习】中考语文一轮复习课件+练习题+答案:文言文专题4《特殊句式》
展开第四讲 文言文特殊句式
文言特殊句式一般分四类:判断句、被动句、省略句、倒装句,其中较难理解的是倒装句。倒装句一般有:宾语前置句、定语后置句、谓语前置句、介词结构后置句和多项修饰语。
现代汉语习惯的常规语序,一般为“主——谓——宾”“定(状)——中心词”,即主语在谓语前,谓语在宾语前,修饰语在中心语前;但有时因修辞、强调等的需要语序会发生变化。
在初中阶段,文言文特殊句式主要有四种:判断句、被动句、省略句以及倒装句。
一.判断句
现代汉语的判断句,一般要在主语的谓语之间加判断动词“是”。文言文判断句的最大特点不是用判断词“是”,而往往以名词或名词性短语直接充当谓语,用以对主语进行判断。译为白话文时一律要加上判断词。
1.判断句的重要标志“者”“也”。
文言文判断句最显著的特点就是基本上不用判断词“是”来表示,而往往让名词或名词性短语直接充当谓语,对主语进行判断,其句式类型有如下几种:
类型 | 分析 | 示例 |
……者,……也 | 文言判断句最常见的形式。主语后用“者”,表示提顿,有舒缓语气的作用,谓语后用“也”结句,对主语加以肯定的判断或解说。 | 廉颇者,赵之良将也。(《史记·廉蔺列传》) |
……,……也 | 判断句中,有时“者”和“也”不一定同时出现,一般省略"者",只用“也”表判断。 | 此谋攻之法也。(《孙子·谋攻》) |
……者也 | 在句末连用语气词“者也”,表示加强肯定语气,“者”不表示提顿,只起称代作用。 | 晏婴,齐之习辞者也。(《晏子使楚》) |
……者,…… | 有的判断句,只在主语后用“者”表示提顿。 | 粟者,民之所种。(贾谊《论贵粟疏》) |
无标志判断句 | 文言文中的判断句有的没有任何标志,直接由名词对名词作出判断。 | 刘豫州王室之胄。(《资治通鉴》) |
注意:判断句中如果在谓语前出现的“是”一般都不是判断词,而是指示代词,翻译成“这”“这样”,作判断句的主语,而有些判断句中的“是”也并非都不表示判断,例如“问今是何世”(《桃花源记》),“是”在先秦古汉语中少作判断词,在汉以后作判断词则多起来。 | ||
2.副词“乃”“则”“即”“皆”“耳”等表判断。
例如:①当立者乃公子扶苏(《陈涉世家》)②此则岳阳楼之大观也。(《岳阳楼记》)
3.动词“为”“是”表判断。其中“是”表判断,要注意和用作代词的“是”的区别。
例如:①不知天上宫阙,今夕是何年。(《明月几时有》) ②如今人方为刀俎,我为鱼肉,何辞为? (《鸿门宴》)
4.否定副词“非”等表示否定的判断。
例如: 城非不高也,池非不深也,兵革非不坚利也……(《生于忧患 死于安乐》)
二.省略句
在一定的语言环境中,句子成分的省略,是古今汉语都有的现象,只是文言文省略的情况较为普遍,大量的句子成分都有省略。
类型 | 分析 | 示例 |
主语省略 | 省略主语的现象在古今汉语中都有,古汉语中更多一些。 | ( )见渔人,( )乃大惊,( )问所从来。( )具答之。( )便要还家, ( )设酒杀鸡作食。(《桃花源》) |
谓语省略 | 谓语是对主语加以就明,一般不省略,但在特殊情况下谓语也可以省略。 | 一鼓作气 再( )而衰,三( )而竭。(《曹刿论战》) |
宾语省略 | 宾语是动词的受动对象,根据动词谓语,分析出被省略的宾语。 | 扶苏以数谏故,上使( )外将兵。(《陈涉世家》) |
省略介词“于” | 需要根据名词或名词短语(介词宾语)同前面词语的关系,来断定是省略了什么样的介词。介词“于”、“以”在文言文中常被省略。 | 不用,则以纸帖之,每韵为一帖,( )木格贮之。(《活板》) |
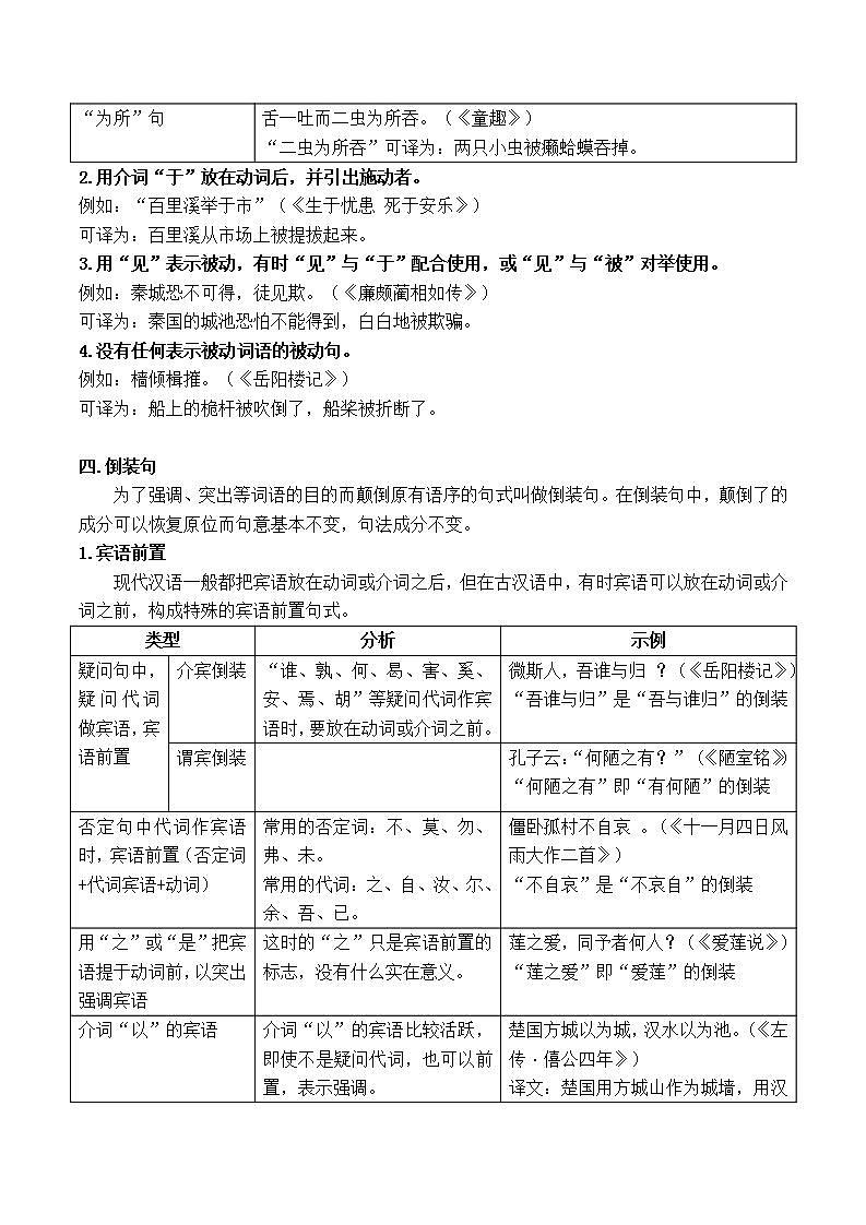
三.被动句
现在被动句常用“被”来表示,文言文常用介词“为”或“于”来表被动,有时也用“见”或“被”来表被动,但是它们的用法也各不相同。
1.用“为”或“为……所”配合表示被动。
“为”字句 | 吴广素爱人,士卒多为用者。(《陈涉世家》) 可译为: 。 |
“为……所……”句 | 山峦为晴雪所洗,娟然如拭(《满井游记》) 可译为: 。 |
“为所”句 | 舌一吐而二虫为所吞。(《童趣》) 可译为: 。 |
2.用介词“于”放在动词后,并引出施动者。
例如:“百里溪举于市”(《生于忧患 死于安乐》)
可译为: 。
3.用“见”表示被动,有时“见”与“于”配合使用,或“见”与“被”对举使用。
例如:秦城恐不可得,徒见欺。(《廉颇蔺相如传》)
可译为: 。
4.没有任何表示被动词语的被动句。
例如:樯倾楫摧。(《岳阳楼记》)
可译为: 。
四.倒装句
为了强调、突出等词语的目的而颠倒原有语序的句式叫做倒装句。在倒装句中,颠倒了的成分可以恢复原位而句意基本不变,句法成分不变。
1.宾语前置
现代汉语一般都把宾语放在动词或介词之后,但在古汉语中,有时宾语可以放在动词或介词之前,构成特殊的宾语前置句式。
类型 | 分析 | 示例 | |
疑问句中,疑问代词做宾语,宾语前置 | 介宾倒装 | “谁、孰、何、曷、害、奚、安、焉、胡”等疑问代词作宾语时,要放在动词或介词之前。 | 微斯人,吾谁与归 ?(《岳阳楼记》) “吾谁与归” ”的倒装 |
谓宾倒装 |
| 孔子云:“何陋之有?” (《陋室铭》) “何陋之有”即“ ”的倒装 | |
否定句中代词作宾语时,宾语前置(否定词+代词宾语+动词) | 常用的否定词:不、莫、勿、弗、未。 常用的代词:之、自、汝、尔、余、吾、已。 | 僵卧孤村不自哀 。(《十一月四日风雨大作二首》) “不自哀”是“ ”的倒装 | |
用“之”或“是”把宾语提于动词前,以突出强调宾语 | 这时的“之”只是宾语前置的标志,没有什么实在意义。 | 莲之爱,同予者何人?(《爱莲说》) “莲之爱”即“ ”的倒装 | |
介词“以”的宾语 | 介词“以”的宾语比较活跃,即使不是疑问代词,也可以前置,表示强调。 | 楚国方城以为城,汉水以为池。(《左传·僖公四年》) 译文: | |
其他特殊情况,表示强调 |
| 万里赴戎机,关山度若飞 (《木兰诗》) “关山度”是“ ”的倒装 | |
2.状语后置
将介宾短语放在动词后面,常用介词“于”“以”。
例如:①此所谓战胜于朝廷。(《邹忌讽齐王纳谏》)②公与之乘,战于长勺。(《曹刿论战》)③为坛而盟,祭以尉首。(《陈涉世家》)④屠惧,投以骨。(《狼》)
3.定语后置
文言文中,为了突出中心词的地位,或强调定语的内容,或使语气流畅,往往把定语放在中心词之后。
类型 | 示例 |
中心词+定语+者 | 遂率子孙荷担者三夫 (《愚公移山》), “荷担者三夫”是“ ”的倒装。 |
中心词+之+后置定语+者 | 予谓菊,花之隐逸者也。 (《爱莲说》) “花之隐逸者”是“ ”的倒装。 |
数量词做定语后置 | 我持白璧一双,欲献项王。(《鸿门宴》)“白璧一双”是“ ”的倒装。 |
4.介宾结构后置
①用介词“于”组成的介宾短语在文言文中大都后置,译成现代汉语时,除少数译作补语外,大都数都要移到动词前做状语。
例如:人固有一死,或重于泰山,或轻于鸿毛。(司马迁《报任安书》)
译文: 。
全句为“或重于泰山”的倒装句,介宾结构“于泰山”后置。
②介词“以”组成的介宾短语后置,在今译时,一般都前置做状语。
例如:醉能同其乐,醒能述以文者。“述以文”是“ ”的倒装,介宾结构“以文”后置。
5.主谓倒装
主谓倒装也叫谓语前置或主语后置。古汉语中,谓语有时为了强调和突出谓语的意义,在一些疑问句或感叹句中,会把谓语提前到主语前面。
例如:甚矣,汝之不惠。(《愚公移山》)
全句是“汝之不惠甚矣”。谓语前置,表强调的意味,可译为“ ”
文言文特殊句式在中考题型中作为独立形式出现的地区并不多,但是在文言文翻译题型和理解好文言文内容方面有重要的作用。在翻译题目中会作为3-4分的比重来考察,文言文的理解题型也占到3分以上,所以掌握好文言文的特殊句式非常重要。
1.下列句子有:A判断句,B被动句,C宾语前置,D介词结构后置,E省略句
请在句后括号内标上序号注明。是省略句的,要补出省略成分。属两种句式的,同时写出。
①彼童子之师,授之书而习其句读者,非吾所谓传其道解其惑也。( )
②句读之不知,惑之不解。( )
③不拘于时,学于余。( )
④师不必贤于弟子。( )
⑤今其智乃反不能及。( )
③其下圣人也亦远矣。( )
2.下列各句中句式与其他各句不同的一项是( )
A.时人莫之许也 B.古之人不余欺也
C.石之铿然有声者,所在皆是也 D.自书典所记,未之有也
3. 在后面的括号内标出句式类型(写序号)。
A.判断句 B.被动句 C.宾语前置 D.定语后置 E.省略句 F.介宾短语后置 G.主谓倒装
(1)信而见疑,忠而被谤,能无怨乎?( )
(2)大王来何操?( )
(3)而君幸于赵王。( )
(4)今不速往,恐为操所先。( )
(5)沛公安在?( )
(6)问今是何世,乃不知有汉,无论魏晋。( )
(7)臣诚恐见欺于王而负赵。( )
(8)身死人手,为天下笑。( )
(9)吾不能举全吴之地,十万之众,受制于人。( )
(10)宋何罪之有?( )
(11)率师以来,唯敌是求。( )
(12)项王则受璧,置之(于)座上。亚父受玉斗,置之(于)地,拔剑撞而破之。( )
(13)蚓无爪牙之利,筋骨之强,上食埃土,下饮黄泉。( )
(14)五谷者,种之美者也。(五谷是庄稼中的好种)( )
(15)善哉,祁黄羊之论也。( )
(16)战于长勺( )
(17)其故人尝与佣耕者闻之。( )
(18)臣与将军戮力而攻秦,将军战(于)河南,臣战(于)河北。( )
(19)当立者乃公子扶苏。( )
(20)杞子自郑使(人)告于秦。( )
文言文 特殊句式-中考语文一轮复习 (2)课件PPT: 这是一份文言文 特殊句式-中考语文一轮复习 (2)课件PPT,共34页。PPT课件主要包含了明确概念,什么是特殊句式,陈胜是阳城人,天下是高祖的天下,打仗靠的是勇气啊,橘生长在淮南就是橘,被动句,始知为人情所患,茅屋为秋风所破歌,卒见使于一鼠等内容,欢迎下载使用。
【中考一轮复习】中考语文一轮复习通关训练课件:文言文专项《四大特殊句式》: 这是一份【中考一轮复习】中考语文一轮复习通关训练课件:文言文专项《四大特殊句式》,共60页。PPT课件主要包含了第一关,第二关,第三关,厚厚的书,慢慢地走,狠狠地打,大杯的可乐,我的妹妹真漂亮,老师判完作业走了,判完作业老师走了等内容,欢迎下载使用。
【中考一轮复习】中考语文一轮复习课件+练习题+答案:文言文专题7《文言文综合练习 》: 这是一份【中考一轮复习】中考语文一轮复习课件+练习题+答案:文言文专题7《文言文综合练习 》,文件包含初中文言文专题7《文言文综合练习》练习题答案docx、初中文言文专题7《文言文综合练习》练习题docx、初中文言文专题7《文言文综合训练》课件pptx等3份课件配套教学资源,其中PPT共0页, 欢迎下载使用。

