2023届高考生物二轮复习专题酶和ATP作业含答案
展开第1练 酶和ATP
一、 单项选择题
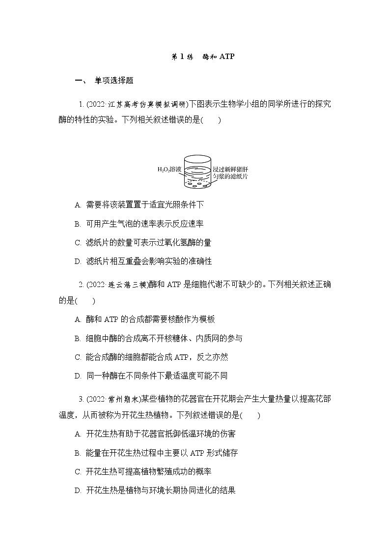
1. (2022·江苏高考仿真模拟调研)下图表示生物学小组的同学所进行的探究酶的特性的实验。下列相关叙述错误的是( )
A. 需要将该装置置于适宜光照条件下
B. 可用产生气泡的速率表示反应速率
C. 滤纸片的数量可表示过氧化氢酶的量
D. 滤纸片相互重叠会影响实验的准确性
2. (2022·连云港三模)酶和ATP是细胞代谢不可缺少的。下列相关叙述正确的是( )
A. 酶和ATP的合成都需要核酸作为模板
B. 细胞中酶的合成离不开核糖体、内质网的参与
C. 能合成酶的细胞都能合成ATP,反之亦然
D. 同一种酶在不同条件下最适温度可能不同
3. (2022·常州期末)某些植物的花器官在开花期会产生大量热量以提高花部温度,从而被称为开花生热植物。下列叙述错误的是( )
A. 开花生热有助于花器官抵御低温环境的伤害
B. 能量在开花生热过程中主要以ATP形式储存
C. 开花生热可提高植物繁殖成功的概率
D. 开花生热是植物与环境长期协同进化的结果
4. (2022·扬州中学月考)下列有关酶和ATP的叙述,正确的是( )
A. 不同温度条件下,酶促反应速率一定不同
B. 蛋白酶能催化所有的酶水解,导致其活性丧失
C. ATP水解酶合成和发挥作用时都伴随ADP的生成
D. 细胞内的酶与ATP均为多聚体
5. (2022·扬州中学月考)人体的骨骼肌纤维可分为慢肌纤维和快肌纤维两大类,慢肌纤维含有更高密度的线粒体和肌红蛋白,血液的供应较充足,更能抵抗疲劳;快肌纤维无氧代谢能力强,有较高的糖原储备。下列叙述正确的是( )
A. 快肌纤维无氧呼吸会产生大量乳酸、CO2以及少量ATP
B. 慢肌纤维中产生的ATP主要来自线粒体中葡萄糖的分解
C. 慢肌纤维和快肌纤维在细胞代谢过程中都可以产生丙酮酸和NADH
D. 与非耐力项目运动员相比,耐力项目运动员骨骼肌中快肌纤维的占比较高
6. 人体中酶与生命健康息息相关。下列有关叙述错误的是( )
A. “乳糖不耐受”儿童体内缺少乳糖酶从而不能分解乳糖,常出现腹泻、腹胀
B. 白化病患者因无法合成酪氨酸酶而常出现皮肤泛白、畏光等症状,体现了基因对性状的直接控制
C. 高烧不退患者因消化道内蛋白酶、脂肪酶等催化效率低,会出现食欲不振现象
D. 部分溶血性贫血患者因缺乏葡萄糖6磷酸脱氢酶而出现红细胞破裂,引起贫血
7. (2022·江苏省新高考基地学校模拟)抑制剂与酶结合引起酶活性降低或丧失的过程称为失活作用。根据抑制剂与底物的关系可分为竞争性抑制剂和非竞争性抑制剂,下图为两种抑制剂的作用机理模型。相关叙述错误的是( )
A. 由模型A可知,酶与底物的结构特异性契合是酶具有专一性的结构基础
B. 由模型B可知,竞争性抑制剂通过竞争酶与底物的结合位点而影响酶活性
C. 由模型C推测,可通过增加底物浓度来降低非竞争性抑制剂对酶活性的抑制
D. 非竞争性抑制剂与底物结合位点以外的位点结合,通过改变酶构象影响酶活性
8. (2022·南通海门中学期末)神经细胞在兴奋传递过程中ATP发挥重要作用。神经末梢释放的ATP,可与平滑肌细胞及神经细胞上的P2X受体结合,激活Ca2+通道,引起Ca2+内流产生兴奋。下列叙述错误的是( )
A. 在上述感觉传递过程中,ATP是一种神经递质
B. 细胞膜的流动性是神经末梢释放ATP的结构基础
C. P2X受体存在于多种细胞的质膜上,所以无特异性
D. ATP既供能又可传递信息,体现了生命是“物质—能量—信息”的统一体
9. (2022·扬州高邮期初学情调研)胃腔表面的胃黏液—碳酸氢盐屏障使胃蛋白酶不会消化胃组织自身的蛋白质。下图是胃黏液—碳酸氢盐屏障示意图。下列叙述正确的是( )
A. 胃蛋白酶原经过内质网和高尔基体的加工后形成胃蛋白酶
B. 胃蛋白酶原的分泌过程会消耗能量,体现了细胞的选择透过性
C. 胃蛋白酶不会消化胃组织自身的蛋白质是由于酶的专一性
D. 若①是促进作用,则胃蛋白酶的转化过程可能存在反馈调节
10. (2022·扬州仪征中学期初)某些蛋白质在蛋白激酶和蛋白磷酸酶的作用下,可在特定氨基酸位点发生磷酸化和去磷酸化,
参与细胞信号传递,如图所示。下列叙述错误的是( )
A. 这些蛋白质磷酸化和去磷酸化过程体现了蛋白质结构与功能相适应的观点
B. 这些蛋白质特定磷酸化位点的氨基酸缺失,不影响细胞信号传递
C. 作为能量“通货”的ATP能参与细胞信号传递
D. 蛋白质磷酸化和去磷酸化反应受温度的影响
二、 多项选择题
11. (2022·扬州期末)细胞代谢中某种酶与其底物、产物的关系如图所示。下列有关叙述错误的是( )
A. 产物B浓度高低变化对酶1活性的调节属于负反馈调节
B. 产物B与酶1变构位点的结合是可逆的
C. 增加底物的浓度,可解除产物B对酶1活性的影响
D. 酶1有两种底物且能与产物B结合,因此酶1不具有专一性
12. (2022·无锡期终)某公司利用ATP存在时荧光素酶催化荧光素氧化发光的原理生产荧光检测仪,为节约荧光素酶的用量,该公司测定了使荧光素发光的荧光素酶溶液最佳浓度,结果如下表。相关叙述正确的是( )
荧光素酶浓度 /(mg·L-1) | 0 | 10 | 20 | 30 | 40 | 50 | 60 |
发光强度/ (×104RLU) | 0 | 5.2 | 8.8 | 11.3 | 13.1 | 13.1 | 13.1 |
A. 荧光素氧化发出荧光的过程属于放能反应
B. 由表可知荧光素酶溶液的最佳浓度即为 40 mg·L-1
C. 表中发光强度不再增大的原因之一是荧光素含量有限
D. 该方法可用于测定熟肉制品中微生物的污染情况
13. (2022·南通海门中学期初)睡眠是动物界普遍存在的现象。腺苷是一种重要的促眠物质。图1为腺苷合成及转运示意图,ATP运到胞外后,可被膜上的核酸磷酸酶分解。研究发现,腺苷与觉醒神经元细胞膜上的A1受体结合,可促进K+通道开放,腺苷还可以通过A2受体激活睡眠相关神经元来促进睡眠。图2为测定基底前脑(BF)胞外腺苷水平的变化的一种腺苷传感器。下列相关叙述错误的是( )
图1
图2
A. 利用AK活性抑制剂或利用A2激动剂可改善失眠症患者睡眠
B. 由图1可知,储存在囊泡中的ATP通过自由扩散的方式转运至胞外
C. 由图2可知,可通过检测荧光强度来指示BF胞外腺苷浓度
D. ATP转运至胞外后,可被膜上的核酸磷酸酶分解,脱去2个磷酸产生腺苷
14. (2022·扬州中学月考)褐色脂肪组织(BAT)细胞中有一种特殊的载体蛋白(UCP),其作用机制如图所示。温度、ATP与ADP的比值会影响UCP的活性。激活的UCP可使电子传递链过程不产生ATP。下列叙述正确的是( )
A. 膜间隙的pH大于线粒体基质
B. 激活的UCP对H+的通透性远大于ATP合成酶
C. UCP激活时,BAT细胞的线粒体不能产生ATP
D. 寒冷激活UCP,ADP浓度上升抑制UCP活性
第1练 酶和ATP
1. A 解析:探究酶的特性实验,不需要将该装置置于适宜光照条件下,A错误;新鲜猪肝中的过氧化氢酶催化溶液中的H2O2分解,产生O2,O2气泡的速率表示反应速率,B正确;新鲜猪肝匀浆中有过氧化氢酶,滤纸片浸过了新鲜猪肝的匀浆,滤纸片数量可表示过氧化氢酶的量,C正确;如果滤纸片相互重叠,滤纸片上的过氧化氢酶不能全部和H2O2接触,会影响实验的准确性,D正确。
2. D 解析:酶的化学本质绝大多数是蛋白质,少数是RNA,无论是蛋白质还是RNA,其合成过程都需要以核酸为模板,而ATP的合成不需要模板,A错误;酶的化学本质绝大多数是蛋白质,少数是RNA,化学本质是蛋白质的酶需要在核糖体上合成,有些胞外酶还需要内质网进行加工,但化学本质是 RNA的酶合成时不需要核糖体,更不需要内质网,B错误;能合成酶的细胞都能合成ATP,能合成ATP的细胞不一定能合成酶,如哺乳动物成熟的红细胞,C错误;在底物不同、pH不同以及生存环境不同的条件下,同一种酶的最适温度可能不同,D正确。
3. B 解析:开花生热植物的花器官在开花期会产生大量热量以提高花部温度,有助于花器官抵御低温环境的伤害,A正确;植物通过有氧呼吸消耗有机物(主要是葡萄糖),释放能量,大部分能量转化为热能,少部分储存在ATP中,故能量在开花生热过程中主要以热能形式释放出去,B错误;开花生热会产生大量热量以提高花部温度,有助于花器官抵御低温环境的伤害,故可提高植物繁殖成功的概率,C正确;开花生热是植物与环境长期协同进化的结果,有利于开花生热植物抵御低温环境,D正确。
4. C 解析:酶的活性受温度的影响,在最适温度前,酶的活性随着温度的升高逐渐增强,超过最适温度后,酶的活性随着温度的升高而逐渐降低,所以在不同温度条件下,酶促反应速率可能相同,A错误;蛋白酶只能催化化学本质为蛋白质的酶的水解,不能催化化学本质是RNA的酶的水解,B错误; ATP水解酶的合成过程中消耗的能量来自ATP的水解,ATP水解酶发挥作用使ATP水解,ATP水解后产生ADP和磷酸,C正确;酶的化学本质为蛋白质和RNA,蛋白质和RNA都属于多聚体,ATP是腺苷三磷酸,属于小分子有机物,不属于多聚体,D错误。
5. C 解析:快肌纤维无氧呼吸能力强,进行无氧呼吸产生大量乳酸和少量ATP,不产生CO2,A错误;慢肌纤维中线粒体多,主要进行有氧呼吸,在还原氢和氧气结合成水的阶段会产生大量ATP,且葡萄糖不能在线粒体中分解,B错误;有氧呼吸和无氧呼吸的第一阶段相同,都是在细胞质基质中进行的,把葡萄糖分解成丙酮酸和NADH,故慢肌纤维和快肌纤维在细胞代谢过程中都可以产生丙酮酸和NADH,C正确;根据题意可知:快肌纤维主要进行无氧呼吸,负责缺氧的剧烈运动,慢肌纤维主要进行有氧呼吸,负责有氧运动,故与非耐力项目运动员相比,耐力项目运动员骨骼肌中慢肌纤维的占比较高,D错误。
6. B 解析:“乳糖不耐受”儿童体出现腹泻、腹胀,是由于体内缺少乳糖酶从而不能分解乳糖,A正确;基因通过控制酶的合成影响酶促反应,进而控制生物性状属于间接控制,B错误;发烧导致酶活性降低,导致消化道内蛋白酶、脂肪酶等催化效率低,会出现食欲不振等现象,C正确;葡萄糖6磷酸脱氢酶活性被抑制或缺乏,磷酸戊糖途径难以提供足够的还原力NADPH去还原谷胱甘肽,还原谷胱甘肽缺乏,过氧化物难以被清除,则红细胞膜被氧化,从而发生溶血现象(红细胞破裂),D正确。
7. C 解析:酶的活性部位往往与底物分子在空间结构上具有特殊的匹配关系,由模型A可知,酶与底物的结构特异性契合是酶具有专一性的结构基础,A正确;据B图可知,竞争性抑制剂与底物竞争酶的活性位点结合,导致酶不能与底物结合,从而降低酶对底物的催化效应,B正确;由模型C可知,非竞争性抑制剂能改变酶的空间结构,使酶不能与底物(反应物)结合,即使增加底物浓度也无法解除,C错误;非竞争性抑制剂和酶活性位点以外的其他位点结合,通过改变酶的结构,从而使酶失去催化活性,降低酶对底物的催化反应速率,D正确。
8. C 解析:由题干“ATP被神经末梢释放后,可与血管及内脏平滑肌细胞膜上的P2X受体结合,从而激活Ca2+通道,引起Ca2+内流而产生兴奋效应”知,在感觉传递过程中,ATP是一种神经递质,A正确; ATP在神经细胞中可作为神经递质,通过胞吐出神经细胞,该过程依赖膜的流动性,B正确; P2X受体存在特异性,C错误; ATP既是供能物质又可传递信息,体现了生命是物质、能量、信息的统一体,D正确。
9. D 解析:胃蛋白酶原转化为胃蛋白酶是在细胞外进行的,A错误;胃蛋白酶原的分泌过程会消耗能量,体现了细胞膜的流动性,B错误;胃蛋白酶不会消化胃组织自身的蛋白质是由于酶发挥作用需要温和的条件,HCO能中和胃酸,使胃细胞表面黏液层的pH接近7.0,从而使胃蛋白酶失活,C错误;若①是促进作用,则胃蛋白酶的转化过程可能存在反馈调节,D正确。
10. B 解析:通过蛋白质磷酸化和去磷酸化改变蛋白质的空间结构,进而实现细胞信号的传递,体现出蛋白质结构与功能相适应的观点,A正确;如果这些蛋白质特定磷酸化位点的氨基酸缺失,将会使该位点无法磷酸化,进而影响细胞信号的传递,B错误;根据题干信息:进行细胞信息传递的蛋白质需要磷酸化才能起作用,而ATP为其提供了磷酸基团和能量,从而参与细胞信号传递,C正确;温度会影响蛋白激酶和蛋白磷酸酶的活性,进而影响蛋白质磷酸化和去磷酸化反应,D正确。
11. CD 解析:产物B浓度低时,酶1有活性时,将两种底物合成产物A;产物A和另外一种物质在酶2的作用下合成产物B;当产物B浓度过高时,与酶1的变构位点结合,使得酶1失去活性。从而不能生成产物A,进而不能形成产物B,这样使得产物B的含量维持在稳定的水平,这属于一种负反馈调节,A正确;产物B浓度高时,酶1无活性,而当产物B浓度低时,酶1有活性,说明产物B与变构位点的结合是可逆的,B正确;底物的浓度对酶活性不产生影响,只对酶促反应速率产生影响,C错误;酶1只催化两种底物合成产物A的反应,具有专一性,D错误。
12. CD 解析:荧光素氧化发出荧光的过程属于吸能反应,该过程中有ATP的水解供能,A错误;由于该实验涉及温度跨度较大,只能说明实验范围内40 mg·L-1较为合适,但若要确定最适浓度,应在40℃左右缩小浓度梯度进一步实验,B错误;发光强度与荧光素的含量有关,40 mg·L-1以后随荧光素酶浓度增加,发光强度不再增加,原因之一是荧光素含量有限,C正确;荧光素发光需要ATP供能,微生物呼吸可产生ATP,故该方法可用于测定熟肉制品中微生物的污染情况,D正确。
13. BD 解析:通过图1可知,利用AK活性抑制剂可抑制腺苷转化为AMP,有利于睡眠;同时题干信息可知,腺苷还可以通过A2受体激活睡眠相关神经元来促进睡眠,故使用A2激动剂也可改善失眠症患者睡眠,A正确;由图1可知,储存在囊泡中的ATP通过胞吐的方式转运至胞外,B错误;由图2可知,可通过检测荧光强度来指示BF胞外腺苷浓度,C正确; ATP转运至胞外后,可被膜上的核酸磷酸酶分解,脱去3个磷酸产生腺苷,D错误。
14. BD 解析:由于H+由膜间隙进入线粒体基质不需要消耗能量,说明膜间隙H+浓度大于线粒体基质,膜间隙的pH小于线粒体基质,A错误; ATP与ADP的比值会影响UCP的活性,因此激活的UCP对H+的通透性远大于ATP合成酶,B正确; ATP与ADP的比值会影响UCP的活性,UCP激活时,BAT细胞的线粒体内膜不产生ATP,但线粒体基质仍可完成有氧呼吸第二阶段产生ATP,C错误;寒冷激活UCP,可使电子传递链过程不产生ATP,ADP浓度上升,从而抑制UCP活性, D正确。
2023届高考生物二轮复习酶和ATP作业含答案: 这是一份2023届高考生物二轮复习酶和ATP作业含答案,共11页。试卷主要包含了选择题,综合题等内容,欢迎下载使用。
2023届高考生物二轮复习酶和ATP作业含答案: 这是一份2023届高考生物二轮复习酶和ATP作业含答案,共9页。试卷主要包含了选择题,非选择题等内容,欢迎下载使用。
2023届高考生物二轮复习酶和ATP 作业含答案: 这是一份2023届高考生物二轮复习酶和ATP 作业含答案,共12页。

