中考物理二轮复习易错专练专题04 透镜叠加(焦距变化)动态成像问题(2份打包,教师版+原卷版)
展开专题04 透镜叠加(焦距变化)动态成像问题- 疑难易错题精选
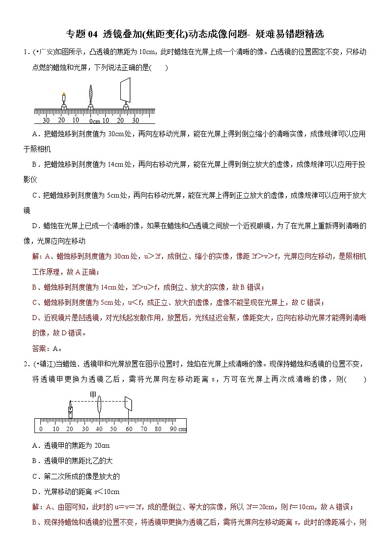
1.(•广安)如图所示,凸透镜的焦距为10cm,此时蜡烛在光屏上成一个清晰的像。凸透镜的位置固定不变,只移动点燃的蜡烛和光屏,下列说法正确的是( )
A.把蜡烛移到刻度值为30cm处,再向左移动光屏,能在光屏上得到倒立缩小的清晰实像,成像规律可以应用于照相机
B.把蜡烛移到刻度值为14cm处,再向右移动光屏,能在光屏上得到倒立放大的虚像,成像规律可以应用于投影仪
C.把蜡烛移到刻度值为5cm处,再向右移动光屏,能在光屏上得到正立放大的虚像,成像规律可以应用于放大镜
D.蜡烛在光屏上已成一个清晰的像,如果在蜡烛和凸透镜之间放一个近视眼镜,为了在光屏上重新得到清晰的像,光屏应向左移动
解:A、蜡烛移到刻度值为30cm处,u>2f,成倒立、缩小的实像,像距2f>v>f,光屏应向左移动,是照相机工作原理,故A正确;
B、蜡烛移到刻度值为14cm处,2f>u>f,成倒立、放大的实像,故B错误;
C、蜡烛移到刻度值为5cm处,u<f,成正立、放大的虚像,虚像不能呈现在光屏上,故C错误;
D、近视镜片是凹透镜,对光线起发散作用,放置后,光线延迟会聚,像距变大,应向右移动光屏才能得到清晰的像,故D错误。
答案:A。
2.(•镇江)当蜡烛、透镜甲和光屏放置在图示位置时,烛焰在光屏上成清晰的像。现保持蜡烛和透镜的位置不变,将透镜甲更换为透镜乙后,需将光屏向左移动距离s,方可在光屏上再次成清晰的像,则( )
A.透镜甲的焦距为20cm
B.透镜甲的焦距比乙的大
C.第二次所成的像是放大的
D.光屏移动的距离s<10cm
解:A、由图可知,此时的u=v=2f,成的是倒立、等大的实像,所以2f=20cm,则f=10cm,故A错误;
B、现保持蜡烛和透镜的位置不变,将透镜甲更换为透镜乙后,需将光屏向左移动距离s,此时的像距减小,则物距不变的情况下,相当于减小了焦距,所以透镜甲的焦距比乙的大;故B正确;
C、替换乙后,此时的物距大于像距,成倒立、缩小的实像,故C错误;
D、由于不知道乙透镜的焦距的大小,所以无法判定光屏移动的距离,故D错误。
答案:B。
3.(•益阳)一位同学利用如图所示的器材做实验,先用焦距为20cm的凸透镜甲进行实验,在屏上得到了清晰的缩小实像,接下来他想改用焦距为10cm的凸透镜乙继续进行实验,如果不改变发光体和凸透镜的位置,则( )
A.将光屏适当左移,可得到倒立放大的实像
B.将光屏适当左移,可得到倒立缩小的实像
C.将光屏适当右移,可得到倒立放大的实像
D.将光屏适当右移,可得到倒立缩小的实像
解:由“先用焦距为20cm的透镜甲进行实验,在屏上得到清晰缩小的实像”可知,此时u>2f;
当改用焦距为10cm的透镜乙继续实验,不改变发光体和凸透镜的位置,则相当于增大了物距,根据凸透镜成实像时,物远像近像变小,可知,要在光屏上成清晰的像,光屏将靠近透镜移动,像变小。故ACD错误,B正确,
答案:B。
4.(•雅安)在做“探究凸透镜成像规律”的实验中,某小组同学利用图甲测出了透镜的焦距后,正确安装并调节实验装置如图乙所示,在光屏上得到一个清晰的像。下列说法正确的是( )
A.乙图中成的是倒立放大的实像,符合放大镜的成像原理
B.乙图中成的是倒立放大的实像,符合照相机的成像原理
C.乙图中如果在烛焰与透镜之间放置一近视眼镜的镜片,则将光屏适当左移可得一个清晰的像
D.在乙图中保持凸透镜的位置不变,将蜡烛与光屏的位置互换,则成像情况符合投影仪的原理
解:
AB.由甲图可知该透镜焦距为40.0cm﹣30.0cm=10.0cm,由图乙可知,物距大于像距,当物距大于二倍焦距时,所成的像是缩小、倒立的实像,是照相机的成像原理,故AB错误;
C.近视眼镜的镜片是凹透镜,凹透镜对光线有发散作用,靠近凸透镜时,使光线发散,像会聚在光屏的后方,像距增大,在光屏上要得到清晰的像,光屏要远离凸透镜,即要将光屏向右移动才能在光屏上成清晰的像,故C错误。
D.根据光路的可逆性,若将光屏和蜡烛的位置互换,在光屏上仍能成像,此时物距小于像距,凸透镜成倒立放大的实像,其应用是投影仪,故D正确。
答案:D。
5.(•河北)在探究凸透镜成像的实验中,蜡烛、凸透镜和光屏的位置如图所示,烛焰在光屏上恰好成一清晰的像。下列说法正确的是( )
A.凸透镜的焦距是20cm
B.将蜡烛和光屏都向右移动,光屏上可成清晰的像,该成像规律应用在照相机上
C.在贴近凸透镜的左侧放置一眼镜片,只向左移动光屏,可在光屏上成清晰缩小的像,该镜片对光起发散作用
D.用f=15cm的凸透镜替换图中透镜,只向右移动光屏,可在光屏上成清晰的像
解:
A、由图可知u=40cm﹣20cm=20cm,光屏上得到一个清晰等大的实像,则u=2f=20cm,解得f=10cm,故A错误;
B、将蜡烛和光屏都向右移动,光屏上可成清晰的像,物体处于一倍焦距和二倍焦距之间,成倒立、放大的实像,投影仪就是利用该原理制成的,故B错误;
C、贴近凸透镜的左侧放置一眼镜片,只向左移动光屏,说明透镜对光线有会聚作用,在光屏上成清晰缩小的像,故C错误;
D、用f=15cm的凸透镜替换图中透镜,物距=20cm,f<u<2f时,成倒立、放大的实像,像距大于2倍焦距,向右移动光屏,可在光屏上成清晰的像,故D正确。
答案:D。
6.(•呼伦贝尔)如图所示,将焦距为10cm的凸透镜固定在光具座50cm刻度线处,此时在光屏中心已成烛焰清晰的像,下列说法正确的是( )
A.此时烛焰在光屏上的成像特点与投影仪成像特点相同
B.若蜡烛移至20cm刻度线处,移动光屏,可在光屏上呈现烛焰清晰缩小的像
C.若蜡烛移至45cm刻度线处,移动光屏,可在光屏上呈现烛焰清晰放大的像
D.在图示中的烛焰和凸透镜之间放一副近视镜,将光屏左移可再次成清晰的像
解:A、由图可知,物距大于像距,成的是倒立、缩小的实像,其应用是照相机,故A错误;
B、蜡烛移至20cm刻度线处,当u>2f、f<v<2f时,成倒立、缩小的实像,物距变大,并将光屏向左移动,像距变小,像变小。故B正确;
C、若蜡烛移至45cm刻度线处,u<f时,成正立,放大的虚像,光屏上没用像,故C错误;
D、在图示中的烛焰和凸透镜之间放一副近视镜,近视镜是发散透镜,对光线由发散作用,成的像要远离凸透镜,故将光屏右移可再次成清晰的像,故D错误。
答案:B。
7.(•绵阳)如图所示,在“探究凸透镜成像规律”的实验中,凸透镜焦距是10cm,蜡烛放在A处,位于C处的光屏(图中未画出)上得到了清晰的像;保持透镜位置不变,将蜡烛移到B处,移动光屏再次得到清晰的像。关于光屏移动的方向和移动距离L屏与蜡烛移动距离L烛的大小关系,正确的是( )
A.向右移动光屏,L屏<L烛 B.向左移动光屏,L屏<L烛
C.向左移动光屏,L屏>L烛 D.向右移动光屏,L屏>L烛
解:将蜡烛放在A处时,此时的物距大于二倍焦距,光屏上得到了清晰的缩小像:保持透镜位置不变,向右移动蜡烛至B处,物距等于二倍焦距,光屏上得到清晰的等大的像,像变大了,则像距变大,由于实像与成像物体位于凸透镜的两侧,光屏应向右移动;
在物距大于像距时,移动蜡烛,蜡烛移动的距离要大于像移动的距离,即L屏<L烛;故A正确。
答案:A。
8.(•天水)小明将一支点燃的蜡烛放在凸透镜(f=10cm)前18cm处,光屏上得到了烛焰倒立、 放大 的清晰像。然后他在蜡烛和凸透镜之间放置了一个远视眼镜片,由于远视眼镜片对光线有 会聚 作用,所以光屏上烛焰的清晰像变模糊了(如图所示)。若想在光屏上重新得到清晰的烛焰像,他可将光屏 靠近 凸透镜。
解:已知f=10cm,则2f=20cm,蜡烛在凸透镜前18cm处,处于f和2f之间,成倒立放大的实像;
远视眼镜片是凸透镜,所以远视眼镜片对光线有会聚作用;
将远视眼镜片放在蜡烛和凸透镜之间,经过凸透镜的光线会比原来提前会聚成像,所以将光屏靠近凸透镜,才能在光屏上重新得到清晰的像。
答案:放大;会聚;靠近。
9.(•遵义)在探究“凸透镜成像规律”的实验中,经正确组装并调节后,如图所示,在光屏上接收到了清晰的倒立、 放大 的实像;若保持蜡烛和凸透镜位置不动,更换一个焦距更小的凸透镜,光屏上的像变模糊了,要使像重新变清晰,可将光屏向 左 (选填“左”或“右”)调节。
解:
(1)由图可知,物距u小于像距v,则光屏上的实像应是倒立、放大的;
(2)焦距更小的凸透镜,其聚光能力更强,像将靠近凸透镜,所以需将光屏向左调节。
答案:放大;左。
10.(•眉山)某同学“探究凸透镜成像规律”时,用焦距为10cm的凸透镜按如图位置得到了清晰的像。若将蜡烛靠近凸透镜一些,光屏上的像会模糊,此时应该将光屏 远离 (选填“远离”或“靠近”)凸透镜,光屏上的像才又会清晰。如果不移动光屏,要得到清晰的像,可以在蜡烛和凸透镜之间放个 远视眼镜 (选填“近视眼镜”或“远视眼镜”)。
解:①某同学“探究凸透镜成像规律”时,用焦距为10cm的凸透镜按如图位置得到了清晰的像。若将蜡烛靠近凸透镜一些,光屏上的像会模糊,根据凸透镜成实像时,物近(物距变小)像远(像距变大)像变大,若采用移动光屏的方法,则应将光屏远离凸透镜;
②若不移动光屏,根据凸透镜对光线有会聚作用,则可在蜡烛和凸透镜之间再放上一个焦距合适的凸透镜(远视眼镜),提前了对光线会聚,可以再次在光屏上得到清晰的像;
答案:远离;远视眼镜。
11.(•鞍山)在探究“凸透镜成像规律”的实验中,将凸透镜固定在光具座上50cm刻度线处不动,移动蜡烛和光屏至如图所示的位置时,在光屏上得到烛焰清晰的像。
(1)该凸透镜的焦距为 15.0 cm。
(2)将蜡烛移到10cm刻度线处,烛焰所成的像是 缩小 (填“放大”、“缩小”或“等大”)的,生活中的 照相机 (填“照相机”、“投影仪”或“放大镜”)利用了该原理工作。
(3)在烛焰和凸透镜之间放一眼镜的镜片,发现光屏上的像由清晰变模糊了。将光屏向靠近凸透镜的方向移动适当距离后,光屏上再次呈现清晰的像,则该眼镜的镜片是 凸透镜 (填“凸透镜”或“凹透镜”),可用于矫正 远视眼 (填“近视眼”或“远视眼”)。
(4)蜡烛随着燃烧而变短,为了使像仍能成在光屏中央,这时需要 向上 (填“向上”或“向下”)移动光屏。
解:(1)根据图可知,烛焰距凸透镜50cm﹣20cm=30cm时,移动光屏至某一位置,在光屏上得到一等大清晰的像,说明此时满足80.0cm﹣50.0cm=30.0cm=u=2f,所以f=15.0cm;
(2)把蜡烛A移到10cm刻度线处,物距为40cm大于两倍焦距,物距大于二倍焦距成倒立缩小实像,像距在一倍焦距和两倍焦距之间,生活中照相机就是依据此原理制成的;
(3)在烛焰和凸透镜之间放一眼镜的镜片,发现光屏上的像由清晰变模糊了,将光屏向靠近凸透镜的方向移动适当距离后,光屏上再次呈现清晰的像,说明该镜片把光线会聚了,凸透镜对光线有会聚作用,凸透镜可以矫正远视眼;
(4)蜡烛在燃放中不断缩短,向下移动,光屏上的像向上移动,要使像能够成在光屏中央,需要将光屏向上移动一些。
答案:(1)15.0;(2)缩小;照相机;(3)凸透镜;远视眼;(4)向上。
12.(•陕西)如图所示是利用光具座探究凸透镜成像就律的实验装置。
(1)实验时,调节烛焰、透镜和光屏三者中心在同一高度,目的是使像呈现在 光屏中央 。
(2)固定透镜的位置,调整物距,再移动光屏,直到烛焰在光屏上成倒立、缩小的像,这个像是 实 (选填“实”或“虚”)像,生活中的 照相机 (选填“照相机”“投影仪”或“放大镜”)就是利用这一成像规律制成的。
(3)当物距 小于一倍焦距 时,无论怎样移动光屏,都不能在光屏上得到烛焰的像,但此时眼睛在 光屏 (选填“烛焰”或“光屏”)一侧通过透镜观察,可以看到一个正立、放大的虚像。
(4)某次实验中,小明将自己的近视眼镜放在烛焰和透镜之间,调节光屏,在光屏上得到一个清晰的像。移去眼镜,光屏上的像变模糊了,为了再次在光屏上得到清晰的像,蜡烛和透镜的位置不变,可将光屏 靠近 (选填“靠近”或“远离”)透镜。
(5)小明为探究焦距不同的凸透镜成实像时,像的大小与焦距之间的关系,用三个焦距不同的凸透镜和一个“F”形LED光源(代替蜡烛)进行实验,实验记录如表:
凸透镜焦距/cm | 物距a/cm | 像距a′/cm | 像的大小 |
5.0 | 15.0 | 7.5 | 较小 |
10.0 | 25.0 | 16.7 | 较大 |
15.0 | 35.0 | 26.3 | 最大 |
老师指出,根据小明的实验记录,无法得出凸透镜成实像时,像的大小与焦距之间的关系,其原因是 没有控制物距相同 。
解:(1)实验前,依次将蜡烛、凸透镜、光屏放在光具座上,应先调整烛焰中心、凸透镜光心、光屏中心大致在同一高度的目的是为了使像成在光屏的中央;
(2)由图可知,此时的物距大于二倍焦距,成倒立、缩小的实像,其应用是照相机;
(3)当物距小于焦距时,成正立、放大的虚像,虚像不能成在光屏上,所以无论怎样移动光屏,都不能在光屏上得到烛焰的像;此时的像与物体在凸透镜的同侧,所以眼睛在光屏一侧通过透镜观察,可以看到一个正立、放大的虚像;
(4)近视眼镜是凹透镜,对光线具有发散作用,当移去眼镜时,像会提前会聚,所以应将光屏靠近凸透镜,才能在光屏上呈现清晰的像;
(5)探究焦距不同的凸透镜成实像时的特点,采用的是控制变量法,实验中需要控制物距不变,改变焦距的大小,根据表格中的数据可知,物距发生了变化,所以无法得出正确的结论。
答案:(1)光屏中央;(2)实;照相机;(3)小于一倍焦距;光屏;(4)靠近;(5)没有控制物距相同。
13.(•烟台)在“探究凸透镜成像的规律”的实验中,小明利用如图所示的装置进行实验,他先调整烛焰中心、透镜中心及光屏中心位于同一高度上,然后将它们调节到图示位置时,光屏上得到清晰的像。
(1)此时像的特点是什么?(说明像的倒正、大小和虚实)
(2)若保持透镜位置不动,把蜡烛移到零刻度处,则应向 左 (选填“左”或“右”)移动光屏才能在光屏上再次得到清晰的像,且像的大小 变小 (选填“变大”、“变小”或“不变”)。
(3)若将蜡烛移到20cm刻度处透镜保持不动,移动光屏后再次得到清晰的像,则此时蜡烛经凸透镜成 缩小 (选填“放大”、“缩小”或“等大”)的像。
(4)人的眼睛是通过改变晶状体的厚度来看清远近不同物体的,现将图中虚线圆圈部分当做是人的“眼睛”,当蜡烛远离“眼睛”时,“眼睛”需调节凸透镜的厚度使其 变薄 (选填“变薄”或“变厚”),
改变其对光线的偏折能力,从而在光屏上成清晰的像。若该“眼睛”无法调节凸透镜达到应有的厚度,则该“眼睛”为 近视眼 (选填“近视眼”或“远视眼”),应该佩戴 凹透镜 (选填“凸透镜”或“凹透镜”)进行矫正。
解:
(1)由图可知,此时的物距为40.0cm,像距为15.0cm,物距大于像距,成的是倒立、缩小的实像;
此时40.0cm>2f,f<15.0cm<2f,解得:7.5cm<f<15cm;
(2)若保持透镜位置不动,把蜡烛移到零刻度处,此时物距变大,像距应该变小,即应向左移动光屏才能在光屏上再次得到清晰的像,像距变小了,则像会变小;
(3)若将蜡烛移到20cm刻度处透镜保持不动,此时的物距为30.0cm>2f,移动光屏后会得到倒立、缩小的实像;
(4)当蜡烛远离“眼睛”时,物距变大,像距变小,像会向前移动,为了使像仍然能成在光屏上,需要增大眼睛的焦距,所以“眼睛”需调节凸透镜的厚度使其变薄;
若该“眼睛”无法调节凸透镜达到应有的厚度,像成在了光屏的前方,为近视眼,需要佩戴具有发散作用的凹透镜来矫正。
答案:(1)倒立、缩小的实像;(2)左;变小;(3)缩小;(4)变薄;近视眼;凹透镜。
14.(•云南)现有如下器材:光具座、焦距为12.5cm的凸透镜、光屏、蜡烛、火柴。小明根据上述实验器材,进行了“探究凸透镜成像规律”的实验。
(1)实验前应将蜡烛、凸透镜、光屏依次放到光具座上,把烛焰、凸透镜、光屏的中心大致调到 同一高度处 。为了验证凸透镜的焦距是否等于12.5cm,小明把蜡烛和凸透镜放在如图所示的刻度线处,把光屏移到光具座的 75.0 cm刻度线处,观察光屏上是否承接到等大、清晰的像。经验证,凸透镜的焦距准确。
(2)实验进行一段时间后,发现光屏上烛焰的像上移了一段距离,在没有移动器材的情况下,造成上述现象的原因是 蜡烛在燃烧过程中不断缩短,向下移动 。保持蜡烛、凸透镜的位置和高度不动,需将光屏 向上 (选填“向上”或“向下”)移动,使烛焰的像呈现在光屏中央。
(3)分别把蜡烛放在如图所示的A、B、C、D四个点对应的刻度线处,在 C 点能够在光屏上承接到清晰、最大的烛焰的像,在 A 点所成像的性质与眼睛的相同。
(4)实验结束后,小明又将一只眼镜片放在蜡烛与凸透镜之间且较靠近凸透镜,结果光屏上原来清晰的像变得模糊,将光屏远离凸透镜移动到某一位置时,光屏上又看到烛焰清晰的像,由此可知该眼镜片可用来矫正 近视 眼(选填“近视”或“远视”)。
解:(1)实验前的规范操作是将蜡烛、凸透镜、光屏依次放到光具座上,并使它们的中心大致在同一高度处,这样像才能成在光屏中央;
凸透镜焦距f=12.5cm,当物距等于25.0cm时,像距也等于25.0cm,小明把蜡烛和凸透镜放在如图所示的刻度线处,把光屏移到光具座的75.0cm刻度线处,观察光屏上是否承接到等大、清晰的像。经验证,凸透镜的焦距准确。
(2)蜡烛在燃烧过程中不断缩短,向下移动,光屏上的像向上移动,要使像能够成在光屏中央,可向上移动光屏;
(3)物距大于一倍焦距小于二倍焦距成倒立放大实像,把蜡烛放在如图所示的A、B、C、D四个点对应的刻度线处,在C点能够在光屏上承接到清晰、最大的烛焰的像;
在A点所成像的性质与眼睛的相同,照相机是利用凸透镜成倒立、缩小的实像来工作的;
(4)当该眼镜放在蜡烛和凸透镜之间时,将光屏远离透镜移动时,才能在光屏上看到烛焰清晰的像,说明该眼镜对光线起发散作用,是凹透镜,由此可知该眼镜片可用来矫正近视眼。
答案:(1)同一高度处;75.0;(2)蜡烛在燃烧过程中不断缩短,向下移动;向上;(3)C;A;(4)近视。
中考物理二轮复习易错专练专题12 复杂电学计算(2份打包,教师版+原卷版): 这是一份中考物理二轮复习易错专练专题12 复杂电学计算(2份打包,教师版+原卷版),文件包含中考物理二轮复习易错专练专题12复杂电学计算教师版doc、中考物理二轮复习易错专练专题12复杂电学计算原卷版doc等2份试卷配套教学资源,其中试卷共21页, 欢迎下载使用。
中考物理二轮复习易错专练专题11 电热器档位问题(2份打包,教师版+原卷版): 这是一份中考物理二轮复习易错专练专题11 电热器档位问题(2份打包,教师版+原卷版),文件包含中考物理二轮复习易错专练专题11电热器档位问题教师版doc、中考物理二轮复习易错专练专题11电热器档位问题原卷版doc等2份试卷配套教学资源,其中试卷共17页, 欢迎下载使用。
中考物理二轮复习易错专练专题10 动态电路(2份打包,教师版+原卷版): 这是一份中考物理二轮复习易错专练专题10 动态电路(2份打包,教师版+原卷版),文件包含中考物理二轮复习易错专练专题10动态电路教师版doc、中考物理二轮复习易错专练专题10动态电路原卷版doc等2份试卷配套教学资源,其中试卷共19页, 欢迎下载使用。

