初中生物中考复习 专题09 生物的生殖和发育-冲刺2020年中考生物易错点集中专项训练(解析版)
展开专题09 生物的生殖和发育
1.下列有关鸟类的说法正确的是( )
A. 所有的鸟都有孵卵和育雏的繁殖行为 B. 一个鸡卵就是一个卵细胞
C. 母鸡下的蛋都可以孵化出小鸡 D. 鸟类的繁殖行为是对复杂多变的陆地环境的适应
【答案】 D
【考点】鸟类的生殖和发育
【解析】【解答】解:A、不同鸟类的生殖和发育过程有所不同,如有些鸟类杜鹃鸟就不筑巢、孵卵、育雏,但都必须要具备求偶、交配、产卵的行为.故A项说法错误.
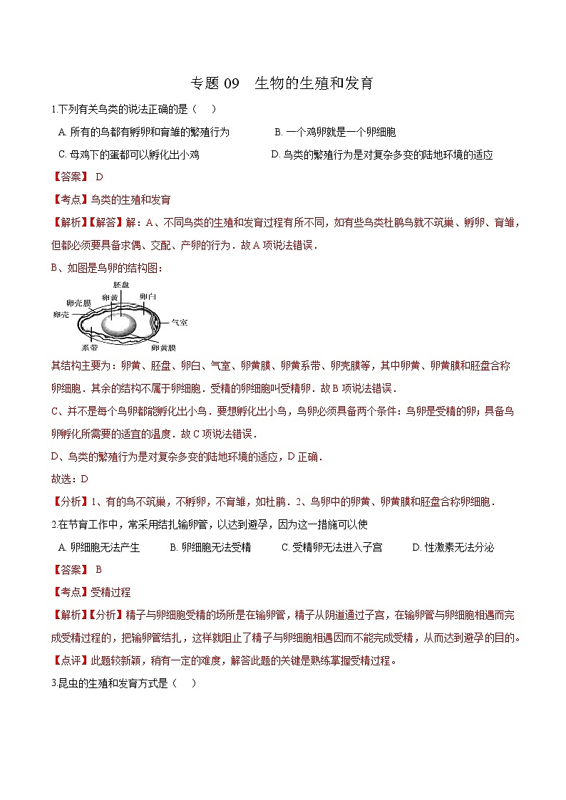
B、如图是鸟卵的结构图:
其结构主要为:卵黄、胚盘、卵白、气室、卵黄膜、卵黄系带、卵壳膜等,其中卵黄、卵黄膜和胚盘合称卵细胞.其余的结构不属于卵细胞.受精的卵细胞叫受精卵.故B项说法错误.
C、并不是每个鸟卵都能孵化出小鸟.要想孵化出小鸟,鸟卵必须具备两个条件:鸟卵是受精的卵;具备鸟卵孵化所需要的适宜的温度.故C项说法错误.
D、鸟类的繁殖行为是对复杂多变的陆地环境的适应,D正确.
故选:D
【分析】1、有的鸟不筑巢,不孵卵,不育雏,如杜鹃.2、鸟卵中的卵黄、卵黄膜和胚盘合称卵细胞.
2.在节育工作中,常采用结扎输卵管,以达到避孕,因为这一措施可以使
A. 卵细胞无法产生 B. 卵细胞无法受精 C. 受精卵无法进入子宫 D. 性激素无法分泌
【答案】 B
【考点】受精过程
【解析】【分析】精子与卵细胞受精的场所是在输卵管,精子从阴道通过子宫,在输卵管与卵细胞相遇而完成受精过程的,把输卵管结扎,这样就阻止了精子与卵细胞相遇因而不能完成受精,从而达到避孕的目的。
【点评】此题较新颖,稍有一定的难度,解答此题的关键是熟练掌握受精过程。
3.昆虫的生殖和发育方式是( )
A. 体外受精、体内发育 B. 体内受精、体内发育
C. 体外受精、体外发育 D. 体内受精、体外发育
【答案】 D
【考点】昆虫的生殖和发育
【解析】【解答】解:昆虫是雌雄异体,体内受精,卵生,体外变态发育,分为完全变态发育和不完全变态发育.昆虫的完全变态发育:昆虫在个体发育中,经过卵、幼虫、蛹和成虫等4个时期的叫完全变态发育.完全变态发育的幼虫与成虫在形态构造和生活习性上明显不同,差异很大.如蝶、蚊、蝇、菜粉蝶、蜜蜂,蚕等.不完全变态发育:幼体与成体的形态结构和生活习性非常相似,但各方面未发育成熟,发育经历卵、若虫、成虫三个时期.例如:蜻蜓、蟑螂、蝼蛄、蟋蟀、蝗虫等.故选项D符合题意,
故选:D
【分析】不经过生殖细胞的结合,由母体直接产生新个体的生殖方式叫做无性生殖.由亲本产生的有性生殖细胞(也叫配子),经过两性生殖细胞的结合,成为受精卵(也叫合子),再由受精卵发育成新个体的生殖方式.据此答题.
4.2013年习总书记提出了与东盟国家共建“丝绸之路经济带”的战略倡议,我国是丝绸之国,养蚕时为了提高蚕丝产量,应在其发育的哪个时期往桑叶上喷洒促进吐丝的物质( )
A. 成虫 B. 受精卵 C. 幼虫 D. 蛹
【答案】 C
【考点】昆虫的生殖和发育
【解析】【解答】解:蚕的发育过程包括:受精卵、幼虫、蛹、成虫四个过程,为完全变态发育,春蚕由卵孵化成幼虫后,取食桑叶,每隔5、6天就蜕一次皮,经过4次蜕皮后,停止取食吐丝,将身体围绕起来结茧化蛹.春蚕到了蛹期,蛹皮就硬起来了,无法吐丝了,所以一般养蚕的人,要想让蚕多吐丝,会在桑叶上喷洒一种化学物质给蚕食用可适当的增加幼虫期内营养物质的积累.故选:C
【分析】昆虫的发育包括完全变态发育和不完全变态发育,蚕的发育属于完全变态发育.
5.胎儿是指( )
A. 受精卵开始到婴儿出生以前的胚胎 B. 受精卵分裂开始到婴儿出生以前的胚胎
C. 胚胎发育到第一个月末,到出生以前的胚胎 D. 胚胎发育到8周左右,到出生以前的胚胎
【答案】 D
【考点】受精过程
【解析】【解答】解:生殖细胞包括睾丸产生的精子和卵巢产生的卵细胞,含精子的精液进入阴道后,精子缓慢地通过子宫,在输卵管内与卵细胞相遇,有一个精子进入卵细胞,与卵细胞相融合,形成受精卵;受精卵不断进行分裂,逐渐发育成胚泡,此时胚胎发育初期所需要的营养物质来源于卵黄;胚泡缓慢地移动到子宫中,最终植入子宫内膜,这是怀孕;胚泡中的细胞继续分裂和分化,形成组织,并进一步形成器官,逐渐发育成胚胎,并于怀孕后8周左右发育成胎儿,胎儿已具备人的形态;胎儿生活在子宫内半透明的羊水中,通过胎盘、脐带与母体进行物质交换.怀孕到40周左右,胎儿发育成熟,成熟的胎儿和胎盘一起从母体的阴道排出,即分娩.
所以胎儿是指胚胎发育到8周左右,到出生以前的胚胎.
故选:D.
【分析】卵细胞到胎儿的过程是:卵细胞→受精卵→胚泡→胚胎→胎儿.
6.在下列各项中,不属于青春期发育特点的是( )
A. 身高迅速增长 B. 身体迅速长胖 C. 出现第二性征 D. 神经系统的调节功能增强
【答案】 B
【考点】青春期的生理变化及其卫生
【解析】【解答】A、身高迅速增长属于青春期的发育特点,A不合题意;
B、身体迅速长胖不属于青春期的发育特点,B符合题意;
C、出现第二性征属于青春期的发育特点,C不合题意;
D、神经系统的调节功能增强属于青春期发育特点,D不合题意。
故答案为:B
【分析】青春期是一个生长和发育发生重要变化的时期,其中身高突增是青春期的一个显著特点,另外,神经系统和心、肺等器官的功能也显著增强,青春期是人一生中身体发育和智力发展的黄金时期.
7.下列几种动物在发育过程中,具有“蛹”阶段的是( )
A. 蝗虫 B. 蟋蟀 C. 家蚕 D. 蝼蛄
【答案】 C
【考点】昆虫的生殖和发育
【解析】【分析】完全变态发育,昆虫在个体发育中,经过卵、幼虫、蛹和成虫等4个时期,叫完全变态发育,完全变态发育的幼虫与成虫在形态构造和生活习性上明显不同,差异很大,如苍蝇、蜜蜂、家蚕、菜粉蝶、蚊子的发育经过卵、幼虫、蛹和成虫等4个时期,属于完全变态发育;不完全变态发育:幼体与成体的形态结构和生活习性非常相似,但各方面未发育成熟,发育经历卵、若虫、成虫三个时期,例如:蝗虫、蟋蟀、蝼蛄、螳螂、蜻蜓的发育经历卵、若虫、成虫三个时期,属于不完全变态发育,所以说具有“蛹”时期的是家蚕。
【点评】此题为基础题,难度一般,解答此类题目的关键是熟记昆虫的发育过程特点。
8.下列四种生物的无性生殖方式中,属于出芽生殖的是( )
A. 葡萄 B. 马铃薯 C. 酵母菌 D. 水蜜桃
【答案】 C
【考点】植物的无性生殖
【解析】【解答】A.利用葡萄糖的茎进行生殖,即扦插,茎属于营养器官,因此属于无性生殖中的营养生殖。故该选项A不符合题意;
B、马铃薯利用块茎的芽进行繁殖,也属于扦插,因此属于无性生殖中的营养生殖。故该选项B不符合题意;
C、酵母菌身上的芽体进行生殖,符合出芽生殖的特点,因此属于出芽生殖。故该选项C符合题意;
D、水蜜桃是利用嫁接进行的无性生殖,故D不符合题意。
故答案为:C
【分析】出芽生殖是由亲代体表细胞分裂产生子代,在一定部位长出与母体相似的芽体,即芽基,芽基并不立即脱离母体,而与母体相连,继续接受母体提供养分,直到个体可独立生活才脱离母体.是一种特殊的无性生殖方式,如酵母菌、水螅等。“出芽生殖”中的“芽”是指在母体上长出的芽体,而不是高等植物上真正的芽的结构。营养生殖是利用植物的营养器官来进行繁殖,只有高等植物具有根茎叶的分化,因此,它是高等植物的一种无性生殖方式,低等的植物细胞不可能进行营养生殖,而出芽生殖是低等植物的一种无性生殖方式。
9.推广使用乙醇汽油可以减轻污染、缓解能源紧张,所使用的燃料乙醇是以非粮作物木薯为原料生产的。在农业生产中木薯的繁殖方式是
A. 有性生殖 B. 扦插 C. 种子繁殖 D. 嫁接
【答案】 B
【考点】植物的无性生殖
【解析】【分析】扦插一般是指把植物的茎进行切断,经过处理之后,插在土壤中,然后每一段枝条都可以生根发芽,长出一个新的植株.扦插可以大量快速的繁殖,柳树、杨树、木薯、红薯、月季等植物适合用茎进行扦插繁殖,植物的根、茎、叶属于营养器官,用根、茎、叶进行的繁殖又叫营养繁殖。
【点评】此题为基础知识题,解题的关键是掌握扦插的概念及应用。
10.下列关于组织培养技术的叙述中,错误的说法是:( )。
A. 植物的组织培养利用的是有性生殖的原理
B. 植物的组织培养必须在无菌的条件下进行
C. 利用植物茎尖组织培养可以有效脱去病毒,获得更加健康的植株
D. 利用组织培养可以在短时间内繁殖大量的新个体
【答案】 A
【考点】植物的无性生殖
【解析】【解答】植物组织培养是无性生殖,可以加速植物生殖,提高植物的繁殖效率,由于没有两性细胞的结合,所以属于无性生殖,利用的是无性生殖的原理,故答案选:A。
【分析】组织培养是在无菌条件下,将植物器官或组织(如芽、茎尖、根尖或花药)的一部分切下来,放在适当的人工培养基上进行培养,这些器官或组织就会进行细胞分裂,形成新的没有发生分化的愈伤组织。在适合的光照、温度和一定的营养物质与激素等条件下,愈伤组织分化出植物的各种组织和器官,进而发育成一棵完整的植株。
11.蝌蚪变态发育过程中最先消失的器官是( )
A. 外腮 B. 尾 C. 心脏 D. 侧线
【答案】 A
【考点】两栖动物的生殖和发育
【解析】【解答】青蛙属于两栖动物,其发育过程为:受精卵→蝌蚪→幼蛙→青蛙。
【分析】青蛙的发展过程包括受精卵 →蝌蚪(先长出外鳃→外鳃消失长出内鳃)→蝌蚪长出后肢、前肢→尾和内鳃逐渐萎缩消失,肺形成→幼蛙→成蛙。所以在蝌蚪的发育过程中最先消失的是外鳃。本题考查两栖动物的发育。
12.下列关于“探究骨的成分和特性”的说法中,不正确的是( )
A. 用盐酸浸泡的鱼骨对折易断 B. 煅烧后的鱼骨轻敲即碎
C. 不作处理的鱼骨既有硬度又有弹性 D. 用盐酸浸泡鱼骨,表面会有气泡产生
【答案】 A
【考点】骨的结构与成分,人体概述
【解析】【解答】骨的成分包括有机物和无机物,将鱼骨用火烧,有机物能燃烧,剩余物为无机物不易燃烧,骨会慢慢变成灰白色,变得脆硬,用镊子轻敲煅烧后的骨,骨会碎裂;无机物在与盐酸发生化学反应是能被溶解出来,剩余的为有机物,使骨变软,并具有一定的弹性。故答案选:A
【分析】骨的成分包括有机物和无机物,其物理特性表现为弹性和硬度,无机物在与盐酸发生化学反应是能被溶解出来,有机物经煅烧后会只剩下无机物,据此答题。
13.某育龄妇女因患病摘除了子宫。这将会对她造成怎样的影响?( )
A. 能正常排卵,但不会形成月经 B. 月经正常,但将不能孕育胎儿
C. 不能正常排卵,但能形成月经 D. 不能排卵,也不会形成月经
【答案】A
【考点】女性生殖系统
【解析】【解答】卵巢是女性的生殖腺和主要性器官,它的作用是产生生殖细胞并分泌雌性激素;育龄妇女每隔一个月左右,子宫内膜发生一自主增厚,血管增生、腺体生长分泌以及子宫内膜崩溃脱落并伴随出血的周期性变化,这种周期性阴道排血或子宫出血现象,称为月经,可见子宫不但是胎儿发育的场所也是形成月经的地方,所以根据题意,如果此人子宫摘除,但卵巢是完好的话,那么此人能正常排卵,但是不会形成月经了,故A符合题意。
故答案为:A
【分析】此题考查女性生殖系统的组成及各部分的功能,为基础题型,需要明确的是:卵巢能产生生殖细胞并分泌雌性激素;子宫是胎儿发育的场所也是形成月经的地方。
14.2014年9月,杂交水稻之父袁隆平成功实现了超级稻第四期目标﹣﹣亩产超过1000千克.杂交水稻之父袁隆平院士指出,倡导节约,反对“舌尖上的浪费”.请你判断下列说法错误的是( )
A. 利用野生水稻与普通水稻杂交培育出高产的杂交水稻,利用了基因的多样性
B. 水稻加工成的大米主要成分是淀粉,淀粉的起始消化场所是口腔
C. 能为水稻高产保驾护航的“田园卫士”——青蛙的发育方式属于变态发育
D. 一粒水稻就是一个种子,它是由胚珠发育而成的
【答案】 D
【考点】两栖动物的生殖和发育,果实与种子的形成,食物的消化,生物多样性的内涵
【解析】【解答】A、利用野生水稻与普通水稻杂交培育出高产的杂交水稻,利用了基因的多样性,A正确;
B、水稻加工成的大米的主要成分是淀粉,淀粉的起始消化场所是口腔,B正确;
C、青蛙的发育过程:受精卵→蝌蚪→幼蛙→成蛙,青蛙的幼体和成体在形态结构和生活习性上差异很大,这样的发育属于变态发育.C正确;
D、一粒水稻就是一个果实,受精后子房将发育成果实,胚珠发育成种子,错误.
故选:D
【分析】(1)生物多样性通常有三个主要的内涵,即生物种类的多样性、基因(遗传)的多样性和生态系统的多样性.
(2)淀粉的起始消化场所是口腔.
(3)青蛙的发育过程:受精卵→蝌蚪→幼蛙→成蛙,青蛙的幼体和成体在形态结构和生活习性上差异很大,这样的发育属于变态发育.
(4)花受精后子房将发育成果实,胚珠发育成种子.
15.郑郑设计了一个关于斑鸠的实验,实验分三个组:
第1组为雌斑鸠,单独饲养,不提供筑窝材料;第2组雌斑鸠与雄斑鸠配对饲养,不提供筑窝材料;第3组雌斑鸠与雄斑鸠配对饲养,提供筑窝材料然后给各实验组每只雌斑鸠一窝卵,检查孵窝情况结果发现:第(1)组的雌斑鸠没有一只孵卵;第(2)组雌斑鸠,从第6,7和8天,孵卵的雌性斑鸠比例越来越高,但不是所有的雌斑鸠都孵卵;第(3)组中,第8天,所有的雌斑鸠都开始孵卵.基于这个实验我们可以初步认为( )
A. 雄性配偶能够引起雌斑鸠的全部孵卵行为 B. 筑窝材料是引起雌斑鸠孵卵行为的前提条件
C. 雄性配偶和筑窝材料都是影响雌斑鸠孵卵的因素 D. 实验设计不合理,不能得出任何结论
【答案】 C
【考点】鸟类的生殖和发育
【解析】【解答】通过对比可知,没有雄鸟,无窝筑材料,绝对没有雌鸟孵蛋;但有雄鸟,无窝筑材料,雌鸟不一定孵蛋;有雄鸟,有窝筑材料,雌鸟一定孵蛋.说明雌鸟孵蛋的前提条件是雄性配偶和筑窝材料.
故选:C
【分析】分析题干中的三组实验:1组全为雌鸟,单独饲养,无窝筑材料,无雌鸟孵蛋;2组雌鸟,雄鸟,无窝筑材料,有雌鸟孵蛋,但不是全部;3组,雌鸟雄鸟,有窝筑材料,全部雌鸟孵蛋.
16.生活在英国的胡椒蛾有浅灰色和黑色两种体色,它们都喜欢栖息在树干上.18世纪后期,英国工业革命导致工厂大量排烟,使树干由浅灰色变为黑色,胡椒蛾也由浅灰色是常见类型逐渐变为黑色是常见类型.请分析回答:
(1)胡椒蛾的发育过程与临朐桑蚕一样,属于________ 发育.
(2)胡椒蛾的两种体色由一对基因控制,显性基因用A表示,隐性基因用a表示.遗传学上,将胡椒蛾体色的黑色与浅灰色称为________ .
(3)胡椒蛾体色由浅到深的变化是长期________ 的结果.
(4)科学家做了如下实验:
实验一:任意选取多对浅灰色胡椒蛾进行交配,其后代的体色总是浅灰色;
实验二:将一只浅灰色胡椒蛾与一只黑色的胡椒蛾交配,后代既有黑色,又有浅灰色.
由上述实验可知,黑色与浅灰色的显隐关系是________ .
【答案】 (1)完全变态
(2)相对性状
(3)自然选择
(4)黑色是显性性状,浅灰色是隐性性状
【考点】昆虫的生殖和发育
【解析】【解答】解:(1)蛾、蝶、蝇等昆虫的发育,要经过卵、幼虫、蛹和成虫四个阶段,而且幼虫和成虫在形态结构和生活习性上差别很明显,这样的变态发育称为完全变态发育.胡椒蛾的发育过程与临朐桑蚕一样,属于完全变态发育.
(2)生物体的形态特征、生理特征和行为方式叫做性状,同种生物同一性状的不同表现形式叫做相对性状;胡椒蛾体色的黑色与浅灰色就属于相对性状.
(3)胡椒蛾的个体之间存在间黑色与浅灰色的变异,当树干由浅灰色变为黑色时,具有浅灰色变异的个体容易被敌害发现而被吃掉,具有黑色变异的个体由于体色与环境颜色一致,不容易被敌害发现而生存下来,并能繁殖后代,这样一代代的选择下去,胡椒蛾也由浅灰色是常见类型逐渐变为黑色是常见类型,可见出现这种现象的原因是自然选择的结果.
(4)由实验一可知,浅灰色胡椒蛾控制体色的基因是纯合的,因为任意选取多对浅灰色胡椒进行交配,其后代的体色总是浅灰色,没有出现黑色的个体;由实验二可知,胡椒蛾的黑色是显性性状,浅灰色是隐性性状.
故答案为:(1)完全变态
(2)相对性状
(3)自然选择
(4)黑色是显性性状,浅灰色是隐性性状.
【分析】(1)昆虫的变态发育分为完全变态发育和不完全变态发育.
(2)生物的性状由基因控制,基因有显性和隐性之分;显性 基因是控制显性性状发育的基因,隐性基因,是控制隐性性状的基因;生物体的某些性状是由一对基因控制的,当细胞内控制某种性状的一对基因都是显性或一个是 显性、一个是隐性时,生物体表现出显性基因控制的性状;当控制某种性状的基因都是隐性时,隐性基因控制的性状才会表现出来.
17.如图中的动物是麻雀,请据图回答:
(1)写出图中数字①所示结构的名称:________;能为胚盘或胚胎发育提供营养物质的是数字①和④所示结构,④为________结构.
(2)图示麻雀的生殖方式是________生殖.
(3)麻雀的繁殖行为比较复杂,如图中的甲为________,乙为________,丙为________.
【答案】 (1)卵黄;卵白
(2)有性
(3)交配;产卵;育雏
【考点】鸟类的生殖和发育
【解析】【解答】(1)写出图中数字①所示结构的名称:卵黄;能为胚盘或胚胎发育提供营养物质的是数字①卵黄和④卵白;
(2)图示麻雀的生殖方式是卵生,由两性生殖细胞结合形成受精卵,是 有性生殖;
(3)麻雀的繁殖行为比较复杂,如图中的甲为 交配,乙为 产卵,丙为 育雏.
故答案为:(1)卵黄 卵白
(2)有性
(3)交配 产卵 育雏
【分析】(1)鸟卵的结构包括:②胚盘,卵壳,③系带,卵黄膜,①卵黄,气室,④卵白,卵壳膜;(2)鸟类一般具有筑巢、求偶、交配、产卵、孵卵和育雏等行为.
18.如图是“人的由来”的相关概念图,请据图回答问题.
(1)在A、B两处填入恰当的词;
A________ ; B________ .
(2)产生精子的器官是________ . B的形成发生在________ 内.胎儿是在母体的________ 中发育的,并通过________ 从母体获得营养和氧气,同时将废物排出.
【答案】 (1)森林古猿;受精
(2)睾丸;;输卵管;;子宫;;胎盘和脐带.
【考点】现代类人猿和人类的共同祖先,受精过程
【解析】【解答】人类和现代类人猿的共同祖先是森林古猿.现代类人猿包括:大猩猩、黑猩猩、长臂猿和猩猩.人类的进化历程是、南方古猿、能人、直立人、智人和现代入.因此A是森林古猿;精子和卵细胞结合形成受精卵,因此B是受精卵,人类的B受精卵的形成是在输卵管内完成的;
(2)产生精子的器官是睾丸;输卵管能输送生殖细胞,是精子与卵细胞相融合形成受精卵的场所.胎儿生活在子宫内半透明的羊水中,通过胎盘、脐带从母体中获得所需要的营养物质和氧,胎儿每时每刻所产生的二氧化碳等废物,也是通过胎盘经母体排出的.
答案为:(1)森林古猿;受精;
(2)睾丸;输卵管;子宫;胎盘和脐带.
【分析】人类和现代类人猿的共同祖先是森林古猿.女性的生殖系统包括输卵管、卵巢、子宫、阴道等.阴道都是生殖细胞的通道.受精是精子与卵细胞相融合的过程,据此解答.
19.近期,北京生命科学研究所的科研团队发表了对肺泡发育过程的研究成果。如下图所示。
(1)肺泡上皮祖细胞位于树枝状的支气管末端。胚胎发育后期,祖细胞通过________形成扁平的Ⅰ型细胞和立方体状的Ⅱ型细胞。其中,Ⅰ型细胞主要行使气体交换功能;Ⅱ型细胞可分泌表面活性物质,还可作为成年肺泡的上皮干细胞,帮助肺泡再生。由图可知,肺泡Ⅰ型、Ⅱ型细胞交替排列,均为________层细胞。
(2)从图中可以看出肺泡外还有________细胞构成的弹性纤维,使肺泡有良好的弹性。
(3)由于胎儿肺泡内充满羊水,无法进行呼吸运动,生命活动所需氧气通过________从母体获得。羊水逐渐对肺泡祖细胞产生压力,使部分肺泡祖细胞被拉伸成扁平状形成肺泡________细胞。
(4)羊水减少导致胎儿的肺功能不全,根据此项研究,请分析原因________。
【答案】 (1)分化(细胞分化);单(一)
(2)成纤维
(3)胎盘、脐带;Ⅰ型
(4)羊水减少,给以祖细胞压力不足,无法形成扁平的Ⅰ型细胞,影响气体交换
【考点】细胞分化成组织,肺泡与血液的气体交换,胚胎发育和营养
【解析】【解答】解:(1)研究者发现,在肺泡祖细胞开始分化之前,部分肺泡祖细胞会在成纤维细胞生长因子的诱导下,向基底侧伸出由肌球蛋白构成的伪足;随后这部分祖细胞的细胞体迁移到终末气管基底侧。随着胚胎的发育,肺的呼吸运动开始增强,羊水被吸入到终末气管中。这种呼吸运动对肺泡祖细胞产生机械力,从而导致没有迁移的那部分肺泡祖细胞被拉伸成扁平状并最终分化成肺泡Ⅰ型细胞;迁移的那部分肺泡祖细胞则可以抵抗胚胎呼吸运动产生的机械力,并维持了这些细胞的立方体细胞形态,最终分化成肺泡Ⅱ型细胞。肺泡是由单层上皮细胞构成的,非常非常薄,最薄的地方只有40纳米。(2)肺是气体交换的主要器官,与这个功能相适应的特点是:肺泡数目多,增加了气体交换的面积;肺泡壁很薄,仅由一层细胞构成;肺泡外表面缠绕着丰富的毛细血管和成纤维细胞构成的弹性纤维,使肺泡有良好的弹性。(3)胎儿是通过脐带连接到胎盘,母亲的动脉血(充满氧气)同时输送到子宫,氧气通过胎盘进入胎儿的血液。羊水逐渐对肺泡祖细胞产生压力,使部分肺泡祖细胞被拉伸成扁平状形成肺泡Ⅰ型细胞。(4)羊水减少,给以祖细胞压力不足,无法形成扁平的Ⅰ型细胞,影响气体交换,导致胎儿的肺功能不全。
【分析】肺泡是肺的功能单位,肺泡外面缠绕着丰富的毛细血管和弹性纤维,肺泡壁和毛细血管壁都很薄,只由一层上皮细胞构成,有利于肺泡与血液进行气体交换。
20.从一个细胞到青春洋溢的初中生,生命给了我们太多的惊奇,请根据人的由来相关知识回答下列问题:
(1)从生命个体来说,我们每个人的生命都是从一个细胞开始的,这个细胞就是________。
(2)胎儿发育所需的营养物质和氧,可通过________和脐带从母体获得。
(3)进入青春期的你们开始身高突增,一般来说,女孩________(填“早于”或“晚于”)男孩。
【答案】 (1)受精卵
(2)受精卵
(3)早于
【考点】受精过程,青春期的生理变化及其卫生
【解析】【解答】解:(1)从生命个体来说,我们每个人的生命都是从一个细胞开始的,这个细胞就是受精卵。(2)胎儿发育所需的营养物质和氧,可通过胎盘和脐带从母体获得。(3)进入青春期的你们开始身高突增,一般来说,男生从12~14岁、女生从10~12岁开始进入青春期,女孩早于男孩2年。
【分析】(1)人的生命起点是受精卵。(2)胚胎在母体子宫内发育,通过胎盘和脐带从母体获得所需要的营养物质和氧气;胎儿产生的二氧化碳等废物。也是通过胎盘经母体排出。(3)青春期是童年到成年的过渡时期,是一个人发育的重要时期。一般地说,男生从12~14岁、女生从10~12岁开始进入青春期。
初中生物中考复习 专题07 人体生命活动的调节-冲刺2020年中考生物易错点集中专项训练(解析版): 这是一份初中生物中考复习 专题07 人体生命活动的调节-冲刺2020年中考生物易错点集中专项训练(解析版),共19页。试卷主要包含了下列属于条件反射,饭后,你的胰岛细胞很活跃等内容,欢迎下载使用。
初中生物中考复习 专题09 生物的生殖和发育-冲刺2020年中考生物易错点集中专项训练(原卷版): 这是一份初中生物中考复习 专题09 生物的生殖和发育-冲刺2020年中考生物易错点集中专项训练(原卷版),共4页。试卷主要包含了下列有关鸟类的说法正确的是,昆虫的生殖和发育方式是,胎儿是指等内容,欢迎下载使用。
初中生物中考复习 专题08 生物圈中的其他生物-冲刺2020年中考生物易错点集中专项训练(解析版): 这是一份初中生物中考复习 专题08 生物圈中的其他生物-冲刺2020年中考生物易错点集中专项训练(解析版),共14页。试卷主要包含了关于动物行为的叙述,不正确的是,下列各项属于动物学习行为的是,下列说法中不正确的是等内容,欢迎下载使用。

