初中生物中考复习 专题07 人体生命活动的调节-冲刺2020年中考生物易错点集中专项训练(解析版)
展开专题07 人体生命活动的调节
1.糖尿病是影响人们健康的“现代文明病”之一,引起糖尿病的原因是( )
A. 肾上腺素分泌不足 B. 生长激素分泌不足 C. 甲状腺激素分泌过多 D. 胰岛素分泌不足
【答案】 D
【考点】人体内分泌腺及其分泌的激素
【解析】【解答】人体内胰岛素分泌不足时,血糖合成糖元和血糖分解的作用就会减弱,结果会导致血糖浓度升高而超过正常值,一部分血糖就会随尿排出体外,形成糖尿病。
故答案为:D
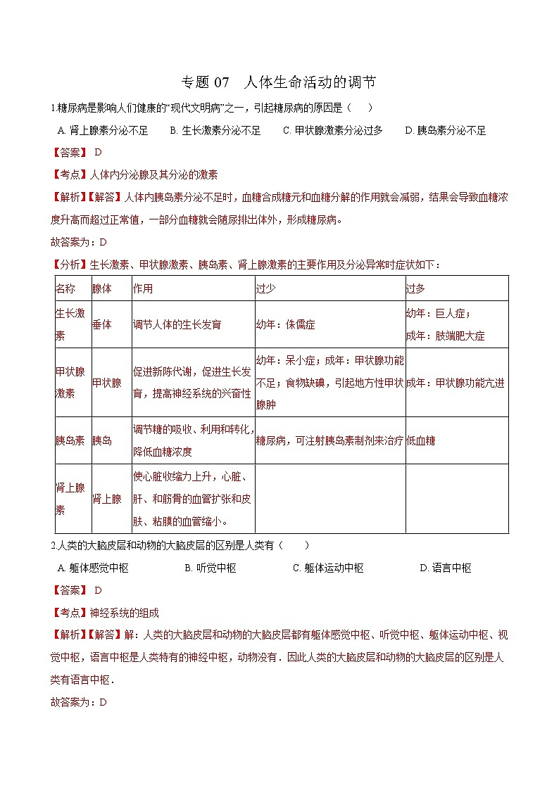
【分析】生长激素、甲状腺激素、胰岛素、肾上腺激素的主要作用及分泌异常时症状如下:
名称
腺体
作用
过少
过多
生长激素
垂体
调节人体的生长发育
幼年:侏儒症
幼年:巨人症;
成年:肢端肥大症
甲状腺激素
甲状腺
促进新陈代谢,促进生长发育,提高神经系统的兴奋性
幼年:呆小症;成年:甲状腺功能不足;食物缺碘,引起地方性甲状腺肿
成年:甲状腺功能亢进
胰岛素
胰岛
调节糖的吸收、利用和转化,降低血糖浓度
糖尿病,可注射胰岛素制剂来治疗
低血糖
肾上腺素
肾上腺
使心脏收缩力上升,心脏、肝、和筋骨的血管扩张和皮肤、粘膜的血管缩小。
2.人类的大脑皮层和动物的大脑皮层的区别是人类有( )
A. 躯体感觉中枢 B. 听觉中枢 C. 躯体运动中枢 D. 语言中枢
【答案】 D
【考点】神经系统的组成
【解析】【解答】解:人类的大脑皮层和动物的大脑皮层都有躯体感觉中枢、听觉中枢、躯体运动中枢、视觉中枢,语言中枢是人类特有的神经中枢,动物没有.因此人类的大脑皮层和动物的大脑皮层的区别是人类有语言中枢.
故答案为:D
【分析】大脑由两个大脑半球组成,大脑半球的表层是灰质,叫大脑皮层,大脑皮层是调节人体生理活动的最高级中枢,比较重要的中枢有:躯体运动中枢(管理身体对侧骨骼肌的运动)、躯体感觉中枢(与身体对侧皮肤、肌肉等处接受刺激而使人产生感觉有关)、语言中枢(与说话、书写、阅读和理解语言有关,是人类特有的神经中枢)、视觉中枢(与产生视觉有关)、听觉中枢(与产生听觉有关).
3.下列属于条件反射(复杂反射)的是( )
A. 吃酸梅分泌唾液 B. 针扎手立即缩回 C. 看小说开怀大笑 D. 眼中落入沙子会流泪
【答案】 C
【考点】非条件反射与条件反射
【解析】【解答】解:ABD、吃酸梅分泌唾液、针扎手立即缩回、眼中落入沙子会流泪,都是生来就有的,由大脑皮层以下的神经中枢控制的简单反射,因此都不属于条件反射,ABD不正确;
C、看小说开怀大笑,是在简单反射的基础上,在大脑皮层参与下完成的反射,因此属于复杂反射,C正确.
故答案为:C.
【分析】(1)非条件反射是指人生来就有的先天性反射.是一种比较低级的神经活动,由大脑皮层以下的神经中枢(如脑干、脊髓)参与即可完成. (2)条件反射是人出生以后在生活过程中逐渐形成的后天性反射,是在简单反射的基础上,经过一定的过程,在大脑皮层参与下完成的,是一种高级的神经活动,是高级神经活动的基本方式.
4.某同学在课堂上听到老师讲课的声音,这是因为声波刺激了( )的听觉感受器,然后传递给听觉中枢.
A. 耳蜗 B. 鼓膜 C. 外耳道 D. 咽鼓管
【答案】 A
【考点】听觉的形成
【解析】【解答】解:听觉的形成过程是:外界的声波经过外耳道传到鼓膜,引起鼓膜的振动;振动通过听小骨传到内耳,刺激耳蜗内的听觉感受器,产生神经冲动;神经冲动通过与听觉有关的神经传递到大脑皮层的听觉中枢,就形成了听觉.
故选:A
【分析】如图:耳的结构包括外耳、中耳和内耳.外耳包括耳廓和外耳道;中耳包括鼓膜、鼓室和听小骨;内耳包括半规管、前庭和耳蜗.
耳廓,收集声波;
外耳道,将声波传至鼓膜;
鼓膜,把声波振动转为机械振动;
听小骨,听小骨把鼓膜的振动扩大并传到内耳;
咽鼓管,连通鼓室和鼻咽部;
耳蜗,里面有听觉感受器,接受震动刺激产生神经冲动;
听神经,将耳蜗产生的神经冲动传到大脑皮层的听觉中枢,形成听觉.
前庭内有感受头部位置变动的位觉(平衡觉)感受器;
半规管内有感受头部位置变动的位觉(平衡觉)感受器.
5.突遇身边巨大声响,为保护听力,正确的做法是( )
A. 双手捂住耳朵,迅速张开口 B. 不要捂住耳朵,迅速张开口,使咽鼓管张开
C. 迅速找地方躲避 D. 不用处理,等着适应就可以了
【答案】 B
【考点】听觉的形成
【解析】【解答】解:当听到巨大声响时,空气震动剧烈导致鼓膜受到的压力突然增大,容易击穿鼓膜.这时张大嘴巴,可以使咽鼓管张开,因咽鼓管连通咽部和鼓室.这样口腔内的气压即鼓室内的气压与鼓膜外,即外耳道的气压保持平衡.保持鼓膜内外大气压的平衡,以免振破鼓膜.如果闭嘴同时用双手堵耳也是同样道理,这样就避免了压强的突然改变对鼓膜的影响.
故答案为:B.
【分析】要知道巨大的声音能量很大,会对人的耳膜造成伤害,如果耳膜两边有较大的压强差,耳膜会受到严重伤害.
6.饭后,你的胰岛细胞很活跃。这时下列管道中胰岛素浓度最高的是
A. 胰小动脉 B. 胰小静脉 C. 胰淋巴管 D. 胰管
【答案】 B
【考点】血液循环的途径,人体内分泌腺及其分泌的激素
【解析】【分析】胰腺包括内分泌部和外分泌部,胰岛属于内分泌部,分泌的激素叫胰岛素,在饭后一小时内,由于摄入一些糖类,从而使得胰静脉内血糖的浓度最高,此时胰岛素的分泌量增加,促使血糖合成糖元,降低血糖的浓度,体循环的一个分支经过胰腺,血液从胰小动脉进入胰脏从胰小静脉出来,胰岛分泌的胰岛素进入血液,进入胰小静脉,所以胰小静脉中胰岛素浓度最高。
【点评】此题为基础题,难度一般,解答此题的关键是熟记胰岛素的作用及其内分泌腺分泌异常时的症状。
7.画流程图有利于我们对所学知识进行整理和归纳,以下几幅流程图正确的是( )
A. 尿液的形成:血液→肾小管→原尿→肾小球→尿液
B. 神经冲动的传递:感受器→传入神经→神经中枢→传出神经→效应器
C. 人的生长过程:婴儿期→儿童期→幼儿期→青春期→中年期→老年期
D. 食物经过消化道的顺序:食物→口腔→咽→食道→小肠→胃→大肠→肛门
【答案】 B
【考点】食物的消化,尿的形成和排出,反射及其结构基础,人的发育时期
【解析】【解答】解:A、当血液流经肾小球时,除了血细胞和大分子的蛋白质外,血浆中的一部分水、无机盐、葡萄糖和尿素等物质,都可以经过肾小球滤过到肾小囊内,形成原尿;当原尿流经肾小管时,其中对人体有用的物质,包括大部分水、全部葡萄糖和部分无机盐,被肾小管重新吸收回血液里;原尿中剩下的其他废物,如尿素、一部分水和无机盐等由肾小管流出,形成尿液.可见尿液的形成是:血液→肾小球→肾小囊→肾小管→尿液,A错误.
B、反射的结构基础是反射弧,包括感受器、传入神经、神经中枢、传出神经、效应器五部分,感受器受到刺激产生神经冲动,神经冲动的传导途径是:外界刺激→感受器→传入神经→神经中枢→传出神经→效应器.B正确;
C、人体的发育包括胚胎发育和胚后发育两个过程,胚后发育即人的生长过程,依次是:婴儿期→幼儿期→儿童期→青春期→中年期→老年期.C错误.
D、消化道包括口腔、咽、食道、胃、小肠、大肠、肛门,因此,食物通过消化道的次序:食物→口腔→咽→食道→胃→小肠→大肠→肛门,D错误.
故选:B
【分析】(1)当血液流经肾小球时,除了血细胞和大分子的蛋白质外,血浆中的一部分水、无机盐、葡萄糖和尿素等物质,都可以经过肾小球滤过到肾小囊内,形成原尿;当原尿流经肾小管时,其中对人体有用的物质,包括大部分水、全部葡萄糖和部分无机盐,被肾小管重新吸收回血液里;(2)反射的结构基础是反射弧,包括感受器、传入神经、神经中枢、传出神经、效应器五部分.(3)人体的发育依次是:婴儿期→幼儿期→儿童期→青春期→中年期→老年期.(4)消化道包括口腔、咽、食道、胃、小肠、大肠、肛门,据此解答.
8.下面是科学家为揭开糖尿病的发病原因,以狗为实验动物进行研究的结果.对该实验结果的分析,不正确的是( )
实验组
实验操作
实验结果
①
切除胰腺
出现糖尿
②
结扎胰腺,胰腺大部分萎缩,胰岛细胞活着
不出现糖尿
③
切除胰腺,注射胰岛提取液
不出现糖尿
A. 由①③实验可知:胰岛提取液可防止糖尿的出现 B. 由①②实验可知:胰腺由内分泌腺和外分泌腺组成
C. 由①②③实验可知:胰岛提取液是由胰岛细胞分泌的 D. 该研究证明:糖尿病的发病可能与胰岛细胞的分泌物有关
【答案】B
【考点】人体内分泌腺及其分泌的激素
【解析】【解答】解:A、①和③实验是一组对照实验,变量为是否注射了胰岛素提取液,注射胰岛素的动物不出现糖尿,不注射胰岛素的狗出现糖尿,说明胰岛提取液可防止糖尿的出现,A不符合题意;
B、①和②也能形成对照,变量是胰岛素.①组切除了胰腺,胰岛随着被切除,不能分泌胰岛素,出现了糖尿;②组结扎了胰管,胰腺萎缩,不能产生胰液,但胰岛细胞活着,能够分泌胰岛素,故而能够分泌胰岛素,没有出现糖尿.说明胰岛素可以防止糖尿的产生.胰腺分为外分泌腺和内分泌腺两部分.但该对照组没有涉及内分泌部位和外分泌部的问题,B不符合题意;
C、胰腺由内分泌部(胰岛)和外分泌部组成,①、②、③能形成对照,变量是胰岛素,说明了胰岛素是由胰岛分泌的,C不符合题意;
D、②和③实验中动物的体内都有胰岛素,动物都不出现糖尿,而①切除了胰腺即没有胰岛素,出现了糖尿,说明了糖尿病的发病可能与胰岛素有关,D不符合题意.
故答案为:B.
【分析】1、胰岛素:胰岛素是由胰脏内的胰岛β细胞受内源性或外源性物质如葡萄糖、乳糖、核糖、精氨酸、胰高血糖素等的刺激而分泌的一种蛋白质激素。胰岛素是机体内唯一降低血糖的激素,同时促进糖原、脂肪、蛋白质合成。外源性胰岛素主要用来糖尿病治疗。
2、对照实验是指在研究一种条件对研究对象的影响时,所进行的除了这种条件不同之外,其他条件都相同的实验,其中不同的条件就是实验变量。对照实验的设计原则是:一组对照实验中只能有一个变量,且只能以所研究的条件为变量,其它条件应相同,这样便于排除其他因素的影响、干扰实验结果。
9.如图是人体某生理过程示意图.下列各项描述中正确的是( )
A. 图中A是呼吸系统,B是消化系统,C是皮肤
B. ③生理过程形成的液体是尿液
C. 通过A排出体外的气体都是二氧化碳
D. 图中细胞通过②分泌某种激素,能维持体内血糖相对稳定,那么该细胞组成胰腺中的胰岛
【答案】 D
【考点】排泄及其途径,消化系统的组成,呼吸系统的组成,人体内分泌腺及其分泌的激素
【解析】【分析】A、由图解可以判断,A、B、C代表的人体系统或器官分别是呼吸系统、消化系统、肾脏.不符合题意;
B、③表示肾小球的滤过作用,③生理过程形成的液体是原尿,不符合题意;
C、通过A呼吸系统排出体外的气体有二氧化碳、氮气、氧气等气体,不符合题意;
D、胰岛散布于胰腺中,胰岛素是由胰岛分泌的.人体内胰岛素分泌不足时,血糖合成糖元和血糖分解的作用就会减弱,结果会导致血糖浓度升高而超过正常值,导致肾小管不能把原尿中的葡萄糖全部重吸收,一部分血糖就会随尿排出体外,形成糖尿.因此糖尿是由于胰岛分泌的胰岛素不足引起的,可注射胰岛素制剂来治疗.符合题意;
故选D
【点评】此题是一道综合性的题目,牵扯的知识点较多,需要同学们系统的掌握,有一定的难度.
10.用体重相近,发育正常且程度相似的甲、乙、丙三个雄性小狗进行实验,甲不作处理,乙、丙分别切除某种内分泌腺,几个月后分别测定其血液中的激素含量,如下表所示(单位:微克/100ml血液).对表分析错误的是( )
激素名称
甲
乙
丙
甲状腺激素
3
0.1
2.8
生长激素
6
5.8
0.1
A. 甲在实验中起对照作用 B. 乙切除的是甲状腺 C. 丙切除的是垂体 D. 手术后乙狗发育正常
【答案】 D
【考点】人体内分泌腺及其分泌的激素
【解析】【解答】通过分析此实验表中的数据可知,甲不做任何处理,乙、丙分别切除某种内分泌腺,因此甲组是对照组,乙、丙是实验组.乙组的小狗甲状腺激素过少,因此乙组切除的是甲状腺.丙组的生长激素含量过低,切除的是垂体,甲状腺激素是由甲状腺分泌的,有促进人体生长发育的作用,因此乙组的小狗会发育迟缓.生长激素是由垂体分泌的,有促进生长的作用.如果幼年时生长激素分泌不足,则生长迟缓,身材矮小,因此丙组的小狗会生长缓慢.
故选:D
【分析】人体的生长与生长激素的调节作用有密切关系,人的生长发育的速度与血液中生长激素的含量是一致的,能促进人体的生长发育;甲状腺激素的作用是促进新陈代谢和生长发育,提高神经系统的兴奋性,而不是抑制生长发育.只要熟练掌握了生长激素和甲状腺激素的作用,结合分析本探究中的表格数据,即可解答.
11.如图为反映某生理过程或现象不正确的是( )
A. 若Y表示肺泡的容积,则AB曲线表示呼吸过程中吸气,肋间肌肉和膈肌收缩,肺内气压下降,膈顶下降
B. 若Y表示饭后血液中葡萄糖含量变化,则BC段曲线是由于胰岛素的作用,血液中部分葡萄糖转化为肝糖元,使血糖浓度降低
C. 若Y表示某温室大棚二氧化碳浓度变化,B点是傍晚时段(18时)
D. 在某封闭草原,食物链:草→兔→狼,若大量捕杀狼群,Y表示兔的数量变化
【答案】C
【考点】生态系统的结构,光合作用与呼吸作用区别与联系,肺与外界的气体交换,激素调节
【解析】【解答】解:A、若y表示肺泡的容积,则AB曲线表示肺泡容积增大,因此表示呼吸过程中的吸气,吸气时肋间肌肉和膈肌收缩,胸廓的容积扩大,肺随之扩张,造成肺内气压下降,膈顶下降.故A不符题意;
B、胰岛素调节血糖的代谢,促进血糖合成糖元,加速血糖的分解,降低血糖的浓度.若Y表示饭后血液中葡萄糖含量变化,则BC段曲线表示血糖浓度下降,是由于胰岛素的作用,将血液中葡萄糖合成糖元.故B不符合题意;
C、植物的光合作用吸收二氧化碳,呼吸作用释放二氧化碳.植物在白天进行光合作用吸收大量的二氧化碳,在晚上进行呼吸作用吸收氧气,因此温室中二氧化碳浓度最低的是傍晚,最高的是早晨.若Y表示某温室二氧化碳浓度变化,B点二氧化碳浓度最高,应该是早晨时段,不是傍晚.故C符合题意;
D、在某封闭草原,食物链:草→兔→狼,若大量捕杀狼群,兔由于天敌大量减少,食物充足就会大量繁殖,导致兔的数量短期内会增多,当兔的数量过多时,由于食物不足,兔的数量又大量减少.故D不符合题意。
故答案为:C
【分析】A、呼吸运动,吸气时:膈肌和肋间的肌肉收缩,膈顶部下降,使胸廓的上下径增大,肺便扩大,肺内气压相应减小;呼气时:膈肌和肋间的肌肉舒张,膈顶部回升,使胸廓的上下径缩小,肺便收缩,肺内气压相应增大。
B、胰腺中的胰岛细胞可分泌胰岛素,流入血液调节人体血糖浓度。
C、碳—氧平衡:即大气中的二氧化碳和氧气的含量相对平衡。光合作用吸收二氧化碳释放氧气,呼吸作用吸收氧气呼出二氧化碳。
D、不同关系生物之间的数量关系:
12.验证某种降血糖药物X能使患糖尿病的小鼠的血糖浓度下降,下列实验和对照组小鼠的选择和操作,正确的是( )
实验组
对照组
A
正常小鼠,注射降血糖药物X
患糖尿病小鼠,注射等量的生理盐水
B
患糖尿病小鼠,注射降血糖药物X
患糖尿病小鼠,注射等量的生理盐水
C
正常小鼠,注射降血糖药物X
正常小鼠,注射等量的生理盐水
D
患糖尿病小鼠,注射生理盐水
患糖尿病小鼠,注射等量的降血糖药物X
A. A B. B C. C D. D
【答案】 B
【考点】激素调节,科学探究的过程
【解析】【解答】A、本组有两个变量正常和患病、降血糖药物X,A错误;
B、患病小鼠组和正常小鼠组,注射生理盐水;一个实验组,注射一定量的X;B正确;
C、虽然只有一个变量,但正常小鼠注射降糖药物X,不能体现出药物作用,C错误;
D、改变条件的是实验组,未改变的是对照组,D错误;
故选:B
【分析】实验目的是验证X的降血糖作用,那么此实验的自变量是有无X,而因变量是血糖的变化,基本思路是,建立一个对照组和一个实验组,测得两组小鼠血糖浓度,在分别注射一定量的生理盐水和等量的X,一段时间之后测两组小鼠的血糖浓度.若实验组相比对照组有明显的血糖下降,则证明X有降低血糖的作用.
13.流程图可以表示连续发生的一系列生理活动,以下流程图正确的是( )
A. 空气→鼻腔→咽→喉→气管→支气管→肺
B. 声波→鼓膜→耳蜗→听小骨→听神经→听觉中枢
C. 血液→肾小球→肾小囊→尿液
D. 光线→瞳孔→角膜→晶状体→视网膜→视神经→视觉中枢
【答案】 A
【考点】呼吸系统的组成,尿的形成和排出,视觉的形成,听觉的形成
【解析】【解答】A、呼吸系统包括呼吸道和肺两部分.呼吸道的组成由上到下依次是鼻腔、咽、喉、气管和支气管,外界的空气进入肺依次经过鼻腔、咽、喉、气管和支气管,最后进入肺,在肺里完成气体交换.即:鼻→咽→喉→气管→支气管→肺,故A正确.
B、听觉的形成过程:外界的声波经过外耳道传到鼓膜,引起鼓膜的振动;振动通过听小骨传到内耳,刺激耳蜗内的听觉感受器,产生神经冲动;神经冲动通过与听觉有关的神经传递到大脑皮层的听觉中枢,就形成了听觉.故B流程图错误.
C、尿的形成过程是,血液由肾动脉流入入球小动脉,再由入球小动脉流入肾小球,经过肾小球的过滤作用,在肾小囊腔中形成原尿,原尿再流经肾小管,经过肾小管的重吸收作用,形成尿液,即:血液→肾动脉→入球小动脉→肾小球→肾小囊腔→肾小管→尿液,故D错误
D.视觉的形成过程是:外界光线→角膜→瞳孔→晶状体和玻璃体的折射作用→视网膜上的感光细胞产生神经冲动→视觉神经→大脑皮层的视觉中枢→视觉.故D错误.
故选:A
【分析】呼吸系统包括呼吸道和肺两部分.呼吸道的组成由上到下依次是鼻腔、咽、喉、气管和支气管,结合听觉的形成、视觉的形成以及尿的形成过程包括肾小球的滤过作用和肾小管的重吸收作用进行解答.
14.如图为反映生物体内某生理过程或现象的曲线,下列叙述,正确的是( )
A. 若y表示肺泡的容积,则AB曲线表示呼吸过程中的呼气,此时肋间肌肉和膈肌收缩,肺内气压下降,膈顶下降
B. 若y表示饭后血液中葡萄糖含量变化,则BC段曲线表示的是胰岛素对血糖的调节
C. 若y表示某温室二氧化碳浓度变化,则BC段表示夜晚时段
D. 若y表示在一定时间内食物链草→兔→狼中某种生物的数量变化,则AC曲线表示的是大量捕杀狼群后草的数量变化情况
【答案】 B
【考点】生态系统的稳定性,光合作用与呼吸作用区别与联系,肺与外界的气体交换,激素调节
【解析】【解答】解:A.呼吸运动是指人体胸廓有节律的扩大和缩小的运动,包括吸气过程和呼气过程,呼吸运动主要与肋间肌和膈肌的运动有关。人在平静状态下,肋间肌收缩时,肋骨向上向外运动,使胸廓的前后径和左右径都增大,同时膈肌收缩,膈顶部下降,使胸廓的上下径都增大,这样胸廓的容积就增大,肺也随着扩张,外界空气通过呼吸道进入肺,完成吸气的过程。呼气过程与吸气过程大致相反。因此,若y表示肺泡的容积,则AB曲线表示呼吸过程中吸气,肋间肌肉和膈肌收缩,肺内气压下降,膈顶下降,A错误。
B.胰岛素的作用是调节糖的代谢,促进血糖合成糖原,加速血糖的分解,降低血糖的浓度。“若Y表示饭后血液中葡萄糖含量变化,则BC段曲线是由于胰岛素作用,血液中的葡萄糖被利用、转化”,B正确。
C.植物的光合作用吸收二氧化碳,呼吸作用释放二氧化碳。植物在白天进行光合作用吸收大量的二氧化碳,在晚上进行呼吸作用吸收氧气,释放二氧化碳。因此,温室中二氧化碳浓度最低的是傍晚,最高的是早晨。若Y表示某温室二氧化碳浓度变化,B点二氧化碳浓度最高,则AB段表示夜晚时段。C错误。
D.在某封闭草原存在食物链:草→兔→狼,若大量捕杀狼群,兔由于天敌大量减少,食物充足就会大量繁殖,导致兔的数量短期内会增多,当兔的数量过多时,由于食物不足,兔的数量又大量减少。因此AC曲线表示的是大量捕杀狼群后草的数量变化情况。D错误。
故答案为:B。
【分析】吸气时,膈肌与肋间肌收缩,胸廓的容积扩大,肺随之扩张,造成肺内气压减小,外界气体进入肺内,形成主动的吸气运动;胰岛素调节血糖的代谢,植物的光合作用吸收二氧化碳、呼吸作用释放二氧化碳、生态系统具有自动调节能力。据此解答。
15.如图为反应生物体内某生理过程或现象的曲线,下列的叙述错误的是( )
A. 若y表示胸腔容积,则bd段表示呼气过程
B. 若y表示血液中葡萄糖含量变化,则可以用ac段表示进食后一段时间内血糖的浓度变化
C. 在某封闭草原,有食物链:草→兔→狼,若大量捕杀狼群,则可以用ac段表示在一段时间内兔的数量变化
D. 若y表示某温室大棚二氧化碳浓度,则b点是傍晚时段
【答案】 D
【考点】生态系统的稳定性,光合作用与呼吸作用区别与联系,肺与外界的气体交换,激素调节
【解析】【解答】解:A、呼吸运动是指人体胸廓有节律的扩大和缩小的运动,包括吸气过程和呼气过程,呼吸运动主要与肋间肌和膈肌的运动有关。人在平静状态下,肋间肌收缩时,肋骨向上向下运动,使胸廓的前后景和左右镜都增大,同时膈肌收缩,膈顶部下降,使胸廓的上下径都增大这样胸廓的容积就增大,肺也随着扩张,外界空气通过呼吸道进入肺,完成吸气的过程.相反呼气与之过程大致相反.若y表示胸腔容积,则bcd段表示呼气过程,A正确。B、胰岛素的作用是调节糖的代谢,促进血糖合成糖原,加速血糖的分解,若y表示血液中葡萄糖含量变化,则可以用abc段表示进食后一段时间内血糖的浓度变化,B正确。C、在某封闭草原存在食物链:草→兔→狼,若大量捕杀狼群,兔因失去天敌,数量会增加,而后受草的控制,又减少,在某封闭草原,有食物链:草→兔→狼,若大量捕杀狼群,则可以用abc段表示在一段时间内兔的数量变化,C正确。D、晚上只进行呼吸作用,不进行光合作用,凌晨二氧化碳积累到最高值,若y表示某温室二氧化碳浓度变化,则b点是凌晨快天亮前,D错误。故答案为:D。
【分析】(1)吸气时,膈肌与肋间肌收缩,胸廓的容积扩大,肺随之扩张,造成肺内气压减小,外界气体进入肺内;呼气时,肋间肌和膈肌舒张,肺内气压上升,膈顶上升;(2)胰岛素的作用是调节糖代谢,促进糖原的合成,加速血糖分解,降低血糖浓度;(3)生态系统具有自动调节能力;(4)植物的光合作用吸收二氧化碳、呼吸作用释放二氧化碳;据此解答。
16.人体的各个器官、系统协调配合,才能使人体内各种复杂的生命活动正常进行,图中甲是心脏结构示意图,乙是人体部分代谢过程模式图,请据图回答下列问题:
(1)在甲图中[A]与[B]、[C]与[D]之间防止血液倒流的结构是 7 (填数字),PM2.5可以直接进入肺,当它随着血液循环再次回到肺,经过图甲中心脏各腔的先后顺序是________(用字母和箭头表示)
(2)在乙图中进行过程①和②的主要器官是________.
(3)我们在对溺水者实施人工呼吸之前,首先要消除其口、鼻内的异物和污物,这是为了保持________的通畅.人体各器官系统能密切配合、协调统一,并且能适应复杂的内外环境的变化,主要受神经系统的调节,但也受激素的影响.如图丙是膝跳反射示意图,丁是血糖含量变化曲线
(4)请用字母和箭头表示膝跳反射弧的完整组成________.
(5)如果D部位损伤,叩击膝盖下的韧带,反射能否发生?________,其原因是________.
(6)如果人有意识地收紧腿,膝跳反射就不能完成,这说明________.
(7)如图丁所示正常人和糖尿病人在食入葡萄糖1小时后,血糖浓度明显增高的原因是________.然后下降,糖尿病人血糖浓度下降不同于正常人的一条途径是________,血糖超过正常水平,肾单位中的________无法重新吸收全部的葡萄糖,一部分葡萄糖随________排出体外.
【答案】 (1)C→D→A→B
(2)小肠
(3)呼吸道
(4)E→D→A→B→C
(5)不能;传入神经受到损伤,反射弧不完整
(6)脊髓里的神经中枢是受大脑皮层控制的
(7)葡萄糖被吸收进入血液;过多的糖分通过泌尿系统随尿液排出;肾小管;尿液
【考点】血液循环的途径,营养物质的吸收,呼吸系统的组成,尿的形成和排出,反射及其结构基础
【解析】【解答】解:(1)心房与心室之间、心室与动脉之间,都有能开闭的瓣膜:这些瓣膜只能向一个方向开:房室瓣只能朝向心室开,动脉瓣只能朝向动脉开.静脉血管内有静脉瓣,使血液只能从静脉流向心房.这样就保证了血液只能按一定的方向流动:血液只能从静脉流向心房,心房流向心室,从心室流向动脉,而不能倒流.故甲图中[A]与[B]、[C]与[D]之间防止血液倒流的结构是7房室瓣.PM2.5吸入人体,首先进入肺,经过肺泡内的气体交换,进入肺静脉,然后依次流经:肺静脉→左心房→左心室→主动脉→全身毛细血管→上下腔静脉→右心房.即PM2.5经过心脏的先后顺序是:C左心房→D左心室→A右心房→B右心室.(2)图乙中进行过程①和②是淀粉的消化和吸收过程,消化吸收的主要场所是小肠.(3)在对溺水者实施人工呼吸之前,首先要清除其口、鼻内的异物和污物,这是为了保持呼吸道的畅通. (4)膝跳反射的神经中枢位于脊髓 内,是低级神经活动的基本方式,属于非条件反射,因此,图中膝跳反射的基本途径:E感受器→D传入神经→A神经中枢→B传出神经→C效应器.(5)如果D传入神经受到损伤,反射弧不完整,效应器接收不到神经传来的神经冲动,因此膝跳反射不能进行.(6)膝跳反射的神经中枢位于灰质,属于非条件反射.人能有意识地控制膝跳反射,表明脊髓里的神经中枢是受大脑皮层控制的.(7)饮用葡萄糖溶液后,葡萄糖被吸收进入血液,导致血糖浓度暂时性升高.糖尿病患者出现尿糖现象,即过多的糖分肾小管无法重吸收,通过泌尿系统随尿液排出,使血糖浓度也下降.这时胰岛分泌的胰岛素也增多,促进血糖合成糖元,加速血糖分解,从而使血糖下降并维持在正常范围.(4)、由(1)可知乙患有糖尿病,出现尿糖现象,即过多的糖分通过泌尿系统从尿中排出,使血糖浓度也下降.因此乙血糖浓度下降不同于甲的另一条途径是通过泌尿系统排出了体外.
故答案为:(1)7;C→D→A→B;(2)小肠;(3)呼吸道;(4)E→D→A→B→C.(5)不能;传入神经受到损伤,反射弧不完整(6)脊髓里的神经中枢是受大脑皮层控制的.;(7)葡萄糖被吸收进入血液;过多的糖分通过泌尿系统随尿液排出;肾小管;尿液
【分析】(1)心脏有四个腔:D左心室、B右心室、A右心房、C左心房,与心脏各腔相连的血管,其中1是主动脉,2是肺动脉,3是肺静脉,4是上腔静脉,5是下腔静脉,6是动脉瓣,7是房室瓣.(2)图乙中①是淀粉的消化,②是吸收过程,过程③和④表示肺泡内的气体交换,人体的废物是组织细胞产生的;(3)反射活动必须通过反射弧来实现.反射弧的组成为:E感受器→D传入神经→A神经中枢→B传出神经→C效应器.
17.学校里戴眼镜的同学越来越多,这引起了社会的高度关注。如图是近视眼的成像示意图,请据图回答。
(1)在眼球的成像过程中,起调节作用的主要结构是________。
(2)刚从电影院出来,光线刺得睁不开眼,过一阵后就没这种感觉了,此过程中瞳孔的变化是________。
(3)预防近视眼,除了注意用眼卫生外,还应注意平时的饮食营养,缺乏________易患夜盲症。
(4)长时间近距离看书写字,就容易造成晶状体曲度________,以后如果仍不注意用眼卫生,成像就有可能如图所示,这种情况下要想看清楚远处的物体,就需配戴________加以矫正。
【答案】 (1)晶状体
(2)由大变小
(3)维生素A
(4)变大;凹透镜
【考点】眼球的结构及功能,视觉的形成,近视、远视
【解析】【解答】(1)晶状体依靠悬韧带与睫状体相连,眼睛通过睫状体来调节晶状体的曲度,来看清远近不同的物体,因此一个眼睛正常的人既能看清远处的物体也能看清近处的物体,在成像过程中,起调节作用的主要结构是晶状体。
(2)虹膜可以调节瞳孔的大小,当人体进入暗处时,瞳孔开大肌收缩,瞳孔变大,使更多的光线进入眼球;当光线太强时,瞳孔括约肌收缩,瞳孔变小,减少光线的进入。刚从电影院出来,光线刺得睁不开眼,过一阵后就没这种感觉了,此过程中瞳孔的变化是由大变小。
(3)维生素A能够促进人体正常发育,增强抵抗力,维持人的正常视觉,人体缺乏维生素A会患夜盲症,在晚上时看不清东西。
(4)近处物体时,必须通过睫状肌的收缩作用,使晶状体(双凸透镜状)的凸度增加,使近处的物体像能够落在视网膜上,才能看的清楚。如果仍不注意用眼卫生,导致晶状体过度变凸,不能恢复成原状;严重时使眼球的前后径过长,使远处物体反射来的光线形成的物像,落在视网膜(眼球壁的最内层)的前方,因此不能看清远处的物体。形成近视。需要佩戴凹透镜进行矫正。
【分析】视觉的形成过程是:外界物体反射来的光线,经过角膜、房水,由瞳孔进入眼球内部,再经过晶状体和玻璃体的折射作用,在视网膜上能形成清晰的物像,物像刺激了视网膜上的感光细胞,这些感光细胞产生的神经冲动,沿着视神经传到大脑皮层的视觉中枢,就形成视觉.
18.图是人体部分生理活动示意图,数字表示的是生理过程.请据图回答问题:
(1)A系统表示的是________,图中①表示的生理过程是________,完成该过程的主要器官是________.
(2)C________系统内的液体只能按照一定的方向流动,而不能倒流,其主要原因是心脏内和静脉内都有
________.
(3)在寒冷的冬天,人的饮水量尽管没有增加,但排尿量却往往比其它季节还要多,其原因是水分由生理过程________(填数字)的排出量大大减少的缘故.
(4)上述各种生理活动之所以能够顺利进行,都有赖于________和________的调节作用,也依靠各种器官、系统的分工协作.
【答案】 (1)消化系统;营养物质的吸收;小肠;
(2)循环;能防止血液倒流的瓣膜
(3)③
(4)神经系统;内分泌系统
【考点】血液循环的途径,食物的消化,呼吸系统的组成,尿的形成和排出,激素调节与神经调节的关系
【解析】【解答】解:(1)通过识图分析可知食物中的营养成分必须经过消化吸收过程,变成溶于水的物质才能进入血液循环系统,A系统是食物进入体内的系统应该判定为消化系统,人体完成消化和吸收功能的主要器官是小肠.因此完成图中①营养物质吸收过程的主要器官是小肠.(2)血液循环系统中,血液保证按一定的方向流动,而不能倒流的原因是在心血管系统中存在有一些防止血液倒流的瓣膜,如在心脏内有房室瓣保证了血液由心房流向心室,在肺动脉、主动脉基部有动脉瓣,防止血液倒流回心室.在静脉中有防止血液倒流的静脉瓣.(3)人体内废物的排出有三个过程一个是以气体的形式通过呼吸系统排出;另一个是以汗液的形式通过皮肤排出;第三个是以尿的形式通过泌尿系统排出.在这个三个过程中水分的排出都有,水分的排出主要是通过泌尿系统以尿的形式排出.而在炎热的夏天,人的饮水量增加,人体为了降温排出了大量的汗液,所以有一部分水分是以汗液的形式被排出了,而冬季人体的排汗量极少,故冬天的排尿量比夏天的排尿量多.水分通过呼吸系统排出的较少,而且随季节的变化也不大,在这里可不做考虑.(4)人体内的各种生理活动都不是一个器官或系统能独立完成的,需要在神经系统和内分泌系统的支配下,各个器官、系统分工协作共同完成的.
故答案为:(1)消化系统;营养物质的吸收;小肠;(2)循环;能防止血液倒流的瓣膜;(3)③;(4)神经系统;内分泌系统.
【分析】根据所学的知识分析可知:A系统是食物进入体内的系统应该判定为消化系统,C系统是循环系统,通过模式图也可以看出该系统把几个系统有机的联系到一起,是因为它具有运输功能的原因.B系统所示是空气与人体进行交换的过程,故为呼吸系统.在图示中①是在消化系统中食物的营养成分进入血液循环的过程,代表消化吸收过程;图示中②是肺泡内的气体交换过程;图示中③是汗液的分泌过程;图示中④是肾小球的过滤与肾小管的重吸收过程
19.“守道路畅通,保一方平安”是东营“最美警察”李英江的不懈追求.下面是他工作中的寻常一幕.
(1)李警官看到一辆行驶不稳的汽车由远而近驶来,主要是由于图1中[________]________的曲度可以调节,在[________]________上形成物像,最终在大脑皮层的视觉中枢形成视觉.
(2)他迅速做出“靠边停车”的交通手势,司机看到手势后,将车停下,属于________反射.
(3)“请你出示你的驾照”,随着李警官声音的响起,司机图2中[________]________产生神经冲动,沿着一听觉有关的神经传到大脑皮层的听觉中枢形成听觉.
(4)李警官要求司机对着酒精测试仪吹气,此时司机的膈肌处于________状态.
(5)李警官怀疑司机是酒后驾驶,要求司机作进一步的抽血检验.酒精主要在消化道最膨大的________中吸收进入血液,随后进入人体内最大的消化腺________中分解,若过量饮酒,对该器官伤害极大.
(6)酒精首次进入司机心脏四腔①左心房,②左心室,③右心房,④右心室的先后顺序是________.
(7)检查车辆时,李警官不慎被车后备箱内尖锐物品刺到手指,他立即缩手,请用图3中的字母和箭头表示出缩手反射的神经冲动传导途径________.
【答案】 (1)2;晶状体;4;视网膜
(2)条件
(3)4;耳蜗
(4)舒张
(5)胃;肝脏
(6)③④①②
(7)a→b→f→c→d
【考点】视觉的形成,听觉的形成,非条件反射与条件反射,骨、关节和肌肉的配合
【解析】【解答】解:(1)外界物体反射来的光线,经过角膜、房水,由瞳孔进入眼球内部,再经过2晶状体和玻璃体的折射作用,在视网膜上能形成清晰的物像,物像刺激了4视网膜上的感光细胞,这些感光细胞产生的神经冲动,沿着视神经传到大脑皮层的视觉中枢,就形成视觉.(2)司机看见交警靠边停车的手势后,是对手势这种信号的刺激做出的一种反应,此反射过程中,有大脑皮层的参与,因此属于条件反射.(3)听觉的形成过程是:外界的声波经过外耳道传到鼓膜,引起鼓膜的振动;振动通过听小骨传到内耳,刺激耳蜗内的听觉感受器,产生神经冲动;神经冲动通过与听觉有关的神经传递到大脑皮层的听觉中枢,就形成了听觉.(4)呼吸运动是由呼吸肌的收缩和舒张引起的;当膈肌与肋间肌收缩,引起胸腔前后、左右及上下径均增大,肺随之扩大,造成肺内气压小于外界大气压,外界气体进入肺内,形成主动的吸气运动;当膈肌和肋间外肌舒张时,肋骨与胸骨因本身重力及弹性而回位,结果胸廓缩小,肺也随之回缩,造成肺内气压大于外界气压,肺内气体排出肺,形成被动的呼气运动.故司机吹气时膈肌状态应是舒张的;(5)酒精进入人体后,主要是被胃吸收,随着血液循环输送到人体最大的消化腺肝脏,在此处分解酒精,因此,长期饮酒对肝脏伤害最大.(6)以下是血液循环途径示意图:
根据图中的箭头:酒精被胃吸收,经下腔静脉进入心脏的右心房、右心室,经肺动脉、肺部毛细血管、肺静脉流回心脏的左心房、左心室,再经主动脉、各级动脉循环流动.可见酒精首次进入司机心脏四腔的先后顺序是③右心房,④右心室①左心房,②左心室.(7)反射弧中神经冲动传导的路线:感受器→传入神经→神经中枢→传出神经→效应器,缩手反射神经冲动传导的途径是:a→b→f→c→d.
故答案为:(1)2晶状体;4视网膜;(2)条件;(3)4耳蜗;(4)舒张;(5)胃;肝脏;(6)③④①②(7)a→b→f→c→d
【分析】图1中1角膜,2晶状体,3玻璃体,4视网膜,5视神经.图2中1鼓膜,2听小骨,3半规管,4耳蜗.图3反射弧包括a感受器、b传入神经、f神经中抠、c传出神经、d效应器五部分.正确识图是做好该题的关键.
20.下图表示人耳和脑的联系示意图,请据图分析回答
(1)看电视文艺节目时,你能听到演员优美动听的歌声。那么,图中接受声波信息的感受器位于________内;听觉产生的部位是________。(填数字代号)
(2)如果某人标号④所示部分受损,则________(能,不能)产生听觉。
(3)跳水运动员参加比赛时,动作协调、姿态优美。这与图中数字________ 所示结构的调节有关。
【答案】 (1)⑤;①
(2)不能
(3)③
【考点】神经系统的组成,听觉的形成,反射及其结构基础
【解析】【解答】从图可以看出:①是大脑皮层的听觉中枢;②是脑干;③是小脑;④是听神经;⑤是耳蜗;⑥是咽鼓管;⑦是听小骨;⑧是鼓膜。
(1)听觉的形成过程是外界的声波经过外耳道传到⑧鼓膜,引起鼓膜的振动;振动通过⑦听小骨传到内耳,刺激⑤耳蜗内的听觉感受器,产生神经冲动;神经冲动通过④与听觉有关的神经传递到①大脑皮层的听觉中枢,就形成了听觉。
(2)若④听神经受损,耳蜗产生的神经冲动不能传到大脑皮层的听觉中枢,就不能形成听觉。
(3)在人体的神经系统中,小③脑能够维持人体躯体的平衡,使运动协调准确。
【分析】听觉形成的过程是:外界的声波经过外耳道传到鼓膜,引起鼓膜的振动;振动通过听小骨传到内耳,刺激了耳蜗内的听觉感受器,产生神经冲动;神经冲动通过与听觉有关的神经传递到大脑皮层的听觉中枢,就形成了听觉.
脑位于颅腔内,包括大脑、小脑和脑干三部分,大脑由两个大脑半球组成,大脑半球的表层是灰质,叫大脑皮层,大脑皮层是调节人体生理活动的最高级中枢;小脑位于脑干背侧,大脑的后下方,小脑的主要功能是使运动协调、准确,维持身体的平衡;脑干位于大脑的下方和小脑的前方,它的最下面与脊髓相连,脑干的灰质中含有一些调节人体基本生命活动的中枢(如心血管中枢、呼吸中枢等);脊髓位于脊柱的椎管内,上端与脑相连,下端与第一腰椎下缘平齐,脊髓有反射和传导的功能.
初中生物中考复习 专题08 生物圈中的其他生物-冲刺2020年中考生物易错点集中专项训练(解析版): 这是一份初中生物中考复习 专题08 生物圈中的其他生物-冲刺2020年中考生物易错点集中专项训练(解析版),共14页。试卷主要包含了关于动物行为的叙述,不正确的是,下列各项属于动物学习行为的是,下列说法中不正确的是等内容,欢迎下载使用。
初中生物中考复习 专题07 人体生命活动的调节-冲刺2020年中考生物易错点集中专项训练(原卷版): 这是一份初中生物中考复习 专题07 人体生命活动的调节-冲刺2020年中考生物易错点集中专项训练(原卷版),共6页。试卷主要包含了下列属于条件反射,饭后,你的胰岛细胞很活跃等内容,欢迎下载使用。
初中生物中考复习 专题08 生物圈中的其他生物-冲刺2020年中考生物易错点集中专项训练(解析版): 这是一份初中生物中考复习 专题08 生物圈中的其他生物-冲刺2020年中考生物易错点集中专项训练(解析版),共14页。试卷主要包含了关于动物行为的叙述,不正确的是,下列各项属于动物学习行为的是,下列说法中不正确的是等内容,欢迎下载使用。

