初中数学中考复习 专题15 分式(原卷版)
展开知识点1:分式
1.分式:形如A/B,A、B是整式,B中含有未知数且B不等于0的整式叫做分式(fractin)。其中A叫做分式的分子,B叫做分式的分母。
2.分式有意义的条件:分母不等于0
3.约分:把一个分式的分子和分母的公因式(不为1的数)约去,这种变形称为约分。
4.通分:异分母的分式可以化成同分母的分式,这一过程叫做通分。
5.分式的基本性质:
分式的分子和分母同时乘以(或除以)同一个不为0的整式,分式的值不变。
用式子表示为:A/B=(AC)/(BC), A/B=(A÷C)/(B÷C) (A,B,C为整式,且C≠0)
6.最简分式:一个分式的分子和分母没有公因式时,这个分式称为最简分式.约分时,一般将一个分式化为最简分式.
知识点2:分式的运算
1.同分母分式加减法则:
同分母的分式相加减,分母不变,把分子相加减.用字母表示为:a/c±b/c=a±b/c
2.异分母分式加减法则:
异分母的分式相加减,先通分,化为同分母的分式,然后再按同分母分式的加减法法则进行计算.用字母表示为:a/b±c/d=ad±cb/bd
3.分式的乘法法则:
两个分式相乘,把分子相乘的积作为积的分子,把分母相乘的积作为积的分母.用字母表示为:(a/b )(c/d)=ac/bd
4.分式的除法法则:
1)两个分式相除,把除式的分子和分母颠倒位置后再与被除式相乘.a/b÷c/d=ad/bc
2)除以一个分式,等于乘以这个分式的倒数:(a/b)÷(c/d)=(a/b)(d/c)
知识点3:分式方程
1.分式方程的意义:分母中含有未知数的方程叫做分式方程.
2.分式方程的解法:①去分母(方程两边同时乘以最简公分母,将分式方程化为整式方程);②按解整式方程的步骤求出未知数的值;③验根(求出未知数的值后必须验根,因为在把分式方程化为整式方程的过程中,扩大了未知数的取值范围,可能产生增根).
3.重点在分式方程解实际应用问题。
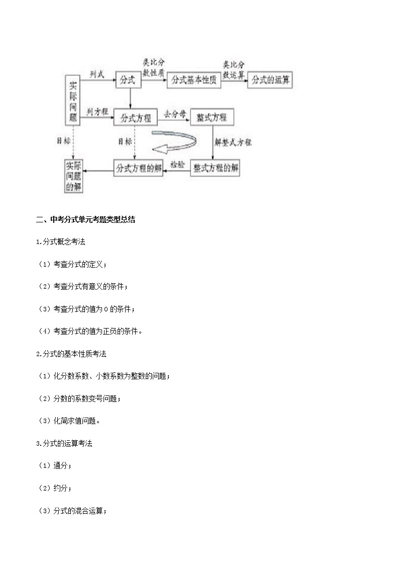
一、记忆理解分式单元重难点思维导图
二、中考分式单元考题类型总结
1.分式概念考法
(1)考查分式的定义;
(2)考查分式有意义的条件;
(3)考查分式的值为0的条件;
(4)考查分式的值为正负的条件。
2.分式的基本性质考法
(1)化分数系数、小数系数为整数的问题;
(2)分数的系数变号问题;
(3)化简求值问题。
3.分式的运算考法
(1)通分;
(2)约分;
(3)分式的混合运算;
(4)分式化简求值;
(5)求待定字母的值。
4.分式方程类型题考法
(1)用常规方法解分式方程;
(2)增根类问题;
(3)列分式方程解应用题
1)营销类应用性问题;
2)工程类应用型问题;
3)行程中应用型问题;
4)轮船顺水逆水应用性问题;
5)浓度应用性问题;
6)货物运输应用性问题;
7)其他类应用性问题。
【例题1】(2020•台州)计算1x-13x的结果是 .
【例题2】(2020•徐州)方程9x=8x-1的解为 .
【例题3】(2020•乐山)已知y=2x,且x≠y,求(1x-y+1x+y)÷x2yx2-y2的值.
【例题4】(2020•福建)我国古代著作《四元玉鉴》记载“买椽多少”问题:“六贯二百一十钱,倩人去买几株椽.每株脚钱三文足,无钱准与一株椽.”其大意为:现请人代买一批椽,这批椽的价钱为6210文.如果每株椽的运费是3文,那么少拿一株椽后,剩下的椽的运费恰好等于一株椽的价钱,试问6210文能买多少株椽?设这批椽的数量为x株,则符合题意的方程是( )
A.3(x﹣1)=6210xB.6210x-1=3
C.3x﹣1=6210xD.6210x=3
【例题5】(2020•黔西南州)随着人们“节能环保,绿色出行”意识的增强,越来越多的人喜欢骑自行车出行,也给自行车商家带来商机.某自行车行经营的A型自行车去年销售总额为8万元.今年该型自行车每辆售价预计比去年降低200元.若该型车的销售数量与去年相同,那么今年的销售总额将比去年减少10%,求:(1)A型自行车去年每辆售价多少元?
(2)该车行今年计划新进一批A型车和新款B型车共60辆,且B型车的进货数量不超过A型车数量的两倍.已知A型车和B型车的进货价格分别为1500元和1800元,计划B型车销售价格为2400元,应如何组织进货才能使这批自行车销售获利最多?
《分式》单元精品检测试卷
本套试卷满分120分,答题时间90分钟
一、选择题(每小题3分,共30分)
1.(2020•哈尔滨)方程2x+5=1x-2的解为( )
A.x=﹣1B.x=5C.x=7D.x=9
2.(2020•成都)已知x=2是分式方程kx+x-3x-1=1的解,那么实数k的值为( )
A.3B.4C.5D.6
3.(2020•甘孜州)分式方程3x-1-1=0的解为( )
A.x=1B.x=2C.x=3D.x=4
4.(2020•黑龙江)已知关于x的分式方程xx-3-4=k3-x的解为非正数,则k的取值范围是( )
A.k≤﹣12B.k≥﹣12C.k>﹣12D.k<﹣12
5.(2020•齐齐哈尔)若关于x的分式方程3xx-2=m2-x+5的解为正数,则m的取值范围为( )
A.m<﹣10B.m≤﹣10
C.m≥﹣10且m≠﹣6D.m>﹣10且m≠﹣6
6.(2020•泸州)已知关于x的分式方程mx-1+2=-31-x的解为非负数,则正整数m的所有个数为( )
A.3B.4C.5D.6
7.(2020•黑龙江)已知关于x的分式方程xx-2-4=k2-x的解为正数,则k的取值范围是( )
A.﹣8<k<0B.k>﹣8且k≠﹣2C.k>﹣8 且k≠2D.k<4且k≠﹣2
8.(2020•长沙)随着5G网络技术的发展,市场对5G产品的需求越来越大,为满足市场需求,某大型5G产品生产厂家更新技术后,加快了生产速度,现在平均每天比更新技术前多生产30万件产品,现在生产500万件产品所需时间与更新技术前生产400万件产品所需时间相同.设更新技术前每天生产x万件产品,依题意得( )
A.400x-30=500xB.400x=500x+30
C.400x=500x-30D.400x+30=500x
9.(2020•牡丹江)若关于x的方程mx+1-2x=0的解为正数,则m的取值范围是( )
A.m<2B.m<2且m≠0C.m>2D.m>2且m≠4
10.(2020•重庆)若关于x的一元一次不等式组3x-12≤x+3,x≤a的解集为x≤a;且关于y的分式方程y-ay-2+3y-4y-2=1有正整数解,则所有满足条件的整数a的值之积是( )
A.7B.﹣14C.28D.﹣56
二、填空题(每空3分,共33分)
11.(2020•湖州)化简:x+1x2+2x+1= .
12.(2020•遂宁)先化简,(x2+4x+4x2-4-x﹣2)÷x+2x-2,然后从﹣2≤x≤2范围内选取一个合适的整数作为x的值代入求值.这个值可能是_______.
13.(2020•徐州)方程9x=8x-1的解为 .
14.(2020•广元)关于x的分式方程m2x-1+2=0的解为正数,则m的取值范围是 .
15.(2020•南京)方程xx-1=x-1x+2的解是 .
16.(2020•绥化)某工厂计划加工一批零件240个,实际每天加工零件的个数是原计划的1.5倍,结果比原计划少用2天.设原计划每天加工零件x个,可列方程 .
17.(2020•嘉兴)数学家斐波那契编写的《算经》中有如下问题:一组人平分10元钱,每人分得若干;若再加上6人,平分40元钱,则第二次每人所得与第一次相同,求第一次分钱的人数.设第一次分钱的人数为x人,则可列方程 .
18.(2020•内江)若数a使关于x的分式方程x+2x-1+a1-x=3的解为非负数,且使关于y的不等式组y-34-y+13≥-13122(y-a)<0的解集为y≤0,则符合条件的所有整数a的积为 .
19.(2020•陕西)分式方程:x-2x-3x-2=1.的解为_______。
20.(2020•常德)第5代移动通信技术简称5G,某地已开通5G业务,经测试5G下载速度是4G下载速度的15倍,小明和小强分别用5G与4G下载一部600兆的公益片,小明比小强所用的时间快140秒,则该地4G下载速度是每秒______兆,5G的下载速度是每秒______兆.
三、解答题(8个小题,共57分)
21.(6分)(2020•甘孜州)化简:(3a-2-1a+2)•(a2﹣4).
22.(6分)(2020•遂宁)先化简,(x2+4x+4x2-4-x﹣2)÷x+2x-2,然后从﹣2≤x≤2范围内选取一个合适的整数作为x的值代入求值.
23.(6分)(2020•常德)先化简,再选一个合适的数代入求值:(x+1-7x-9x)÷x2-9x.
24.(6分)(2020•衢州)先化简,再求值:aa2-2a+1÷1a-1,其中a=3.
25.(6分)(2020•湘潭)解分式方程:3x-1+2=xx-1.
26.(9分)(2020•广东)某社区拟建A,B两类摊位以搞活“地摊经济”,每个A类摊位的占地面积比每个B类摊位的占地面积多2平方米.建A类摊位每平方米的费用为40元,建B类摊位每平方米的费用为30元.用60平方米建A类摊位的个数恰好是用同样面积建B类摊位个数的35.
(1)求每个A,B类摊位占地面积各为多少平方米?
(2)该社区拟建A,B两类摊位共90个,且B类摊位的数量不少于A类摊位数量的3倍.求建造这90个摊位的最大费用.
27.(9分)(2020•牡丹江)某商场准备购进A,B两种书包,每个A种书包比B种书包的进价少20元,用700元购进A种书包的个数是用450元购进B种书包个数的2倍,A种书包每个标价是90元,B种书包每个标价是130元.请解答下列问题:
(1)A,B两种书包每个进价各是多少元?
(2)若该商场购进B种书包的个数比A种书包的2倍还多5个,且A种书包不少于18个,购进A,B两种书包的总费用不超过5450元,则该商场有哪几种进货方案?
(3)该商场按(2)中获利最大的方案购进书包,在销售前,拿出5个书包赠送给某希望小学,剩余的书包全部售出,其中两种书包共有4个样品,每种样品都打五折,商场仍获利1370元.请直接写出赠送的书包和样品中,B种书包各有几个?
28.(9分)(2020•泰州)近年来,我市大力发展城市快速交通,小王开车从家到单位有两条路线可选择,路线A为全程25km的普通道路,路线B包含快速通道,全程30km,走路线B比走路线A平均速度提高50%,时间节省6min,求走路线B的平均速度.
初中数学中考复习 专题15动点综合问题(原卷版): 这是一份初中数学中考复习 专题15动点综合问题(原卷版),共29页。
初中数学中考复习 专题15 动点综合问题(原卷版): 这是一份初中数学中考复习 专题15 动点综合问题(原卷版),共23页。
初中数学中考复习 专题15 分式(解析版): 这是一份初中数学中考复习 专题15 分式(解析版),共24页。试卷主要包含了分式,分式有意义的条件,约分,通分,分式的基本性质,最简分式,5×90+0等内容,欢迎下载使用。

