备战2023生物新中考二轮复习考点精讲精练(北京专用)专题12生命的起源和生物的进化
展开
重点梳理
1、植物的生殖
有性生殖 定义:种子的胚,是由精子和卵细胞结合成受精卵而发育来的,这种由卵细胞发育成新个体的生殖方式叫有性生殖
优点:具有更大的 适应环境 能力和 变异 性,对生物的 进化 具有重要意义
(受精卵中的染色体一半来自父方,一半来自母方,因而由受精卵发育成的后代具备双亲的遗传性状),
举例:生物界中绝大多数动物、开花植物都进行 有性 生殖
定义:不经过 精子卵细胞 结合,由 母体 直接产生新个体
优点:繁殖速度 快 ,产生的后代个体数量 多 ,变异 小 。
有利于保持亲本的 优良 性状
分裂生殖(如 草履虫 )出芽生殖(如 酵母菌 )
无性生殖 压条:
嫁接 方式: 枝 接和 芽 接
种类 组成: 砧木 和 接穗
营养繁殖 方法(关键): 使砧木和接穗的形成层紧密贴合
嫁接后结出的果实性状(如果实的品质、形状)与 接穗 的一致。
用 叶 :椒草叶 不定根
扦插 用 茎 :马钤薯块茎、葡萄菊花月季
用 根 :甘薯块根
组织培养 过程:用植物的芽尖、花粉、花药等,在无菌 条件下,在 培养基 培养成 完整植物体 。
意义:名贵花卉的繁育、制作脱毒苗等,能快速产生大量个体
2、扦插材料怎样处理才能更容易成活呢?
扦插材料上方切口 水平 ,(为了 减少水分蒸发 )
下方切口 斜向 ,(为了 容易生根 、 吸水面积大 )
茎段带个节,下面节的叶 去掉 ,上面节的叶片 剪去一部分 (为了减少水分蒸发 ),有利于新个体的成活。
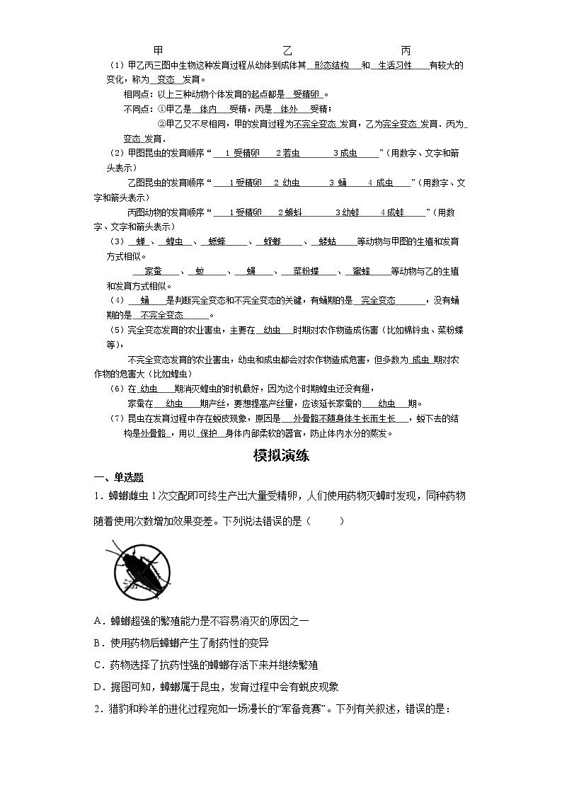
3、如图是两种昆虫的发育过程,请据图回答:
甲 乙 丙
(1)甲乙丙三图中生物这种发育过程从幼体到成体其 形态结构 和 生活习性 有较大的变化,称为 变态 发育。
相同点:以上三种动物个体发育的起点都是 受精卵 。
不同点:①甲乙是 体内 受精,丙是 体外 受精;
②甲乙又不尽相同,甲的发育过程为不完全变态 发育,乙为完全变态 发育.丙为 变态 发育.
(2)甲图昆虫的发育顺序“ 1 受精卵 2若虫 3成虫 ”(用数字、文字和箭头表示)
乙图昆虫的发育顺序“ 1受精卵 2 幼虫 3 蛹 4 成虫 ”(用数字、文字和箭头表示)
丙图动物的发育顺序“ 1受精卵 2蝌蚪 3幼蛙 4成蛙 ”(用数字、文字和箭头表示)
(3) 蝉 、 蝗虫 、 蟋蟀 、 螳螂 、 蝼蛄 等动物与甲图的生殖和发育方式相似。
家蚕 、 蚊 、 蝇 、 菜粉蝶 、 蜜蜂 等动物与乙的生殖和发育方式相似。
(4) 蛹 是判断完全变态和不完全变态的关键,有蛹期的是 完全变态 ,没有蛹期的是 不完全变态 。
(5)完全变态发育的农业害虫,主要在 幼虫 时期对农作物造成伤害(比如棉铃虫、菜粉蝶等),
不完全变态发育的农业害虫,幼虫和成虫都会对农作物造成危害,但多数为 成虫 期对农作物的危害大(比如蝗虫)
(6)在 幼虫 期消灭蝗虫的时机最好,因为这个时期蝗虫还没有翅,
家蚕在 幼虫 期产丝,要想提高产丝量,应该延长家蚕的 幼虫 期。
(7)昆虫在发育过程中存在蜕皮现象,原因是 外骨骼不随身体生长而生长 ,蜕下去的结构是外骨骼 ,用以 保护 身体内部柔软的器官,防止体内水分的蒸发。
模拟演练
一、单选题
1.蟑螂雌虫1次交配即可终生产出大量受精卵,人们使用药物灭蟑时发现,同种药物随着使用次数增加效果变差。下列说法错误的是( )
A.蟑螂超强的繁殖能力是不容易消灭的原因之一
B.使用药物后蟑螂产生了耐药性的变异
C.药物选择了抗药性强的蟑螂存活下来并继续繁殖
D.据图可知,蟑螂属于昆虫,发育过程中会有蜕皮现象
【答案】B
【解析】
达尔文把在生存斗争中,适者生存、不适者被淘汰的过程叫自然选择。
【详解】
A.蟑螂属于昆虫,卵生,超强的繁殖能力是不容易消灭的原因之一,A正确。
B. 人们使用药物灭蟑螂,同种药物随着使用次数增加效果变差,抗药性的形成是杀虫剂对蟑螂定向自然选择的结果,B错误。
C.在生存斗争中,适者生存、不适者被淘汰的过程叫自然选择,药物选择了抗药性强的蟑螂存活下来并继续繁殖,C正确。
D. 蟑螂属于昆虫,体外有外骨骼,发育过程中会有蜕皮现象,发育经过受精卵、若虫、成虫三个时期,属于不完全变态发育,D正确。
故选:B。
2.猎豹和羚羊的进化过程宛如一场漫长的“军备竞赛”。下列有关叙述,错误的是:
A.跑得慢的猎豹和跑得慢的羚羊被淘汰
B.对猎豹与羚羊而言,有利变异的个体被保留下来
C.猎豹为捕食羚羊产生了跑得快的变异
D.猎豹与羚羊在相互选择中共同进化
【答案】C
【解析】
(1)不同物种间、生物与无机环境之间在相互影响中不断进化和发展,这就是共同进化。生物多样性的形成是共同进化的结果。
(2)自然界中的生物,通过激烈的生存斗争,适应者生存下来,不适应者被淘汰,这就是自然选择。自然选择的主要内容是:过度繁殖、生存斗争、遗传和变异、适者生存。
【详解】
AB.跑得慢的猎豹捕不到羚羊而饿死,而跑得慢的羚羊会被猎豹捕食,故两者都会被淘汰,跑得慢属于不利变异,跑得快属于有利变异,所以最终留下来的都是跑得快(有利变异)的猎豹和羚羊,AB正确。
C.变异具有不定向性,变异不是生物的自主选择,因此,猎豹不可能做到“为捕食羚羊产生了跑得快的变异”,C错误。
D.猎豹与羚羊之间是捕食关系,在长期的捕食过程中有优势(跑的快)的个体会存活下来,并将有利的变异遗传给后代,实现了二者的共同进化,D正确。
故选C。
3.我国发现一种长有牙齿的鸟类化石,下图为化石及其复原图。这些鸟类可以咬开昆虫、螃蟹等坚硬的外壳。传统观点认为,鸟类牙齿退化和食性有关。此外,没有牙齿鸟类的体重减轻,更利于飞行。遗传学研究发现,鸟类没有牙齿是因为与牙齿发育相关的基因发生了变异。下列说法不正确的是( )。
A.化石是科学家研究鸟类牙齿演化过程的直接证据
B.鸟类食性从肉食转为杂食可能是牙齿退化的原因
C.鸟类牙齿的消失是为了减轻体重形成的有利变异
D.环境因素和遗传变异共同决定了鸟类牙齿的消失
【答案】C
【解析】
自然选择是指生物在生存斗争中适者生存、不适者被淘汰的现象。图片表示一种长有牙齿的鸟类化石及其复原图。
【详解】
A.化石就是生活在远古的生物的遗体或遗迹,在某种因素作用下变成了石头,因此化石是科学家研究鸟类牙齿演化过程的直接证据,A不符合题意。
B.长有牙齿的鸟类可以咬开昆虫、螃蟹等坚硬的外壳,而没有牙齿的鸟类既吃动物性食物,又吃植物性食物,因此可以推断出鸟类食性从肉食转为杂食可能是牙齿退化的原因,B不符合题意。
C.生物个体都有遗传和变异的特性,生物产生的各种变异中,有的能遗传,有的不能遗传,有的对生存有利,有的对生存不利。具有有利变异的个体获得了生存机会,并大量繁殖后代,同时将有利变异遗传给下一代;具有不利变异的个体因不适应环境而被淘汰。因此鸟类牙齿的消失属于有利变异,而非形成有利变异,C符合题意。
D.生物通过遗传、变异和自然选择不断进化,即环境因素和遗传变异共同决定了鸟类牙齿的消失,D不符合题意。
故选C。
4.达尔文发现在南美加拉帕戈斯群岛的不同岛屿上生活着不同种的地雀,它们的食物不同,喙形不同。造成这种现象的原因是( )
A.人工选择的结果 B.自然选择的结果
C.变异的方向不同 D.岛上的生物都不进化
【答案】B
【解析】
自然界中的生物,通过激烈的生存斗争,适应者生存下来,不适应者被淘汰掉,这就是自然选择;达尔文的自然选择学说,于达尔文于1859年发表《物种起》,其主要内容有四点:过度繁殖,生存斗争(也叫生存竞争),遗传和变异,适者生存。
【详解】
达尔文认为,自然选择过程是一个长期的、缓慢的、连续的过程。由于生存斗争不断地进行,因而自然选择也是不断地进行,通过一代代的生存环境的选择作用,物种变异被定向地向着一个方向积累,于是性状逐渐和原来的祖先不同了,这样,新的物种就形成了。
因此达尔文发现在南美加拉帕戈斯群岛的不同岛屿上生活着不同种的地雀,它们的食物不同,喙形不同。这是自然选择的结果。在不同岛屿的特定条件下,岛上的地雀通过激烈的生存斗争具有有利变异的个体容易生存下来并繁殖,具有不利变异的个体被淘汰掉。
故选B。
5.生物进化的总趋势是生物体的结构由简单到复杂。下图是不同动物肺的结构,请判断它们进化的顺序最可能是
A.①→②→③ B.②→①→③ C.③→①→② D.③→②→①
【答案】B
【解析】
生物进化的总趋势:由简单到复杂,由低等到高等,由水生到陆生。
【详解】
生物进化的总趋势由简单到复杂,从图示可以看出②是两栖动物的肺,成囊状,每个肺当中只有一个大的空腔,结构最简单;①是爬行动物的肺,每个肺中分为许多的“小室”;③是人的肺,基本单位是肺泡,大约由7亿个肺泡组成,结构最复杂,因此这3种动物进化的顺序是②→①→③,B正确。
故选B。
6.研究者调查发现,生活在特定区域内的某鸟类种群,嘴型细长的个体比例明显增加。根据自然选择理论解释此种现象,下列最合理的一项是
A.嘴型细长的鸟是为适应特定环境而定向变异产生的
B.昆虫栖息场所对鸟类的嘴型起到了不定向的选择作用
C.嘴型细长的鸟在种群中所占比例增加受昆虫栖息场所的影响
D.嘴型厚短的鸟为了要吃到树洞里的昆虫而努力使嘴型变得细长
【答案】C
【解析】
达尔文的自然选择学说,是生物进化论的核心内容。自然选择学说的中心论点是:物种是可变的,而且生物具有多样性和适应性。达尔文认为,在生存斗争中,具有有利变异的个体,容易在生存斗争中获胜而生存下去。反之,具有不利变异的个体,则容易在生存斗争中失败而死亡。这就是说,凡是生存下来的生物都是适应环境的,而被淘汰的生物都是对环境不适应的,这就是适者生存。
【详解】
自然界中,通过激烈的生存斗争,适应者生存下来,不适应者被淘汰,这就是自然选择。环境的选择是定向的,而鸟类的变异是不定向的。环境导致的变异,遗传物质没有改变是不能遗传的。已知某一鸟类种群中具有嘴型细长、厚短等不同类型的个体,皆以树洞里的昆虫为食,则嘴型细长鸟类由于能更好的摄取昆虫,从而能获取到足够的食物,所以容易存活并能大量繁殖后代,而嘴型厚短的鸟类由于不能获取到足够的食物,则更容易死亡,经过一段时间后该鸟类种群中嘴型细长的个体比例明显增加,由此说明嘴型细长的鸟在种群中所占比例增加受昆虫栖息场所的影响。
故选C。
7.竹节虫的形态酷似竹节,这种形态结构形成的原因是( )
A.竹节虫有意识的模仿 B.这是大自然奇妙的巧合现象
C.竹节虫由竹节进化而来 D.这是自然选择的结果
【答案】D
【解析】
一种生物模拟另一种生物或模拟环境中的其他物体从而蒙蔽敌害,保护自身的现象叫拟态,是动物在自然界长期演化中形成的特殊行为,是自然选择的结果。
【详解】
竹节虫的身体与竹枝极为相似,不容易被敌害发现而生存下来,是竹节虫对环境(竹枝)的一种适应,有利于竹节虫捕食和避敌,是一种拟态现象。自然选择是自然界对生物的选择作用,适者生存,不适者被淘汰。竹节虫的形态酷似竹节是竹节虫在长期的生存斗争过程中经过自然选择的结果。
故选D。
8.下列有关脊椎动物在地球上出现的时间,按照从早到晚的顺序正确的是( )
A.两栖类、鱼类、爬行类、哺乳类、鸟类
B.两栖类、鱼类、哺乳类、鸟类、爬行类
C.鱼类、两栖类、爬行类、鸟类、哺乳类
D.鱼类、两栖类、爬行类、哺乳类、鸟类
【答案】C
【解析】
地球上最初没有生命,生命经历了从无到有的发展过程。产生了最初的生命,地球上最早出现的植物--原始的藻类植物与最早出现的动物——原始的单细胞动物。动、植物在地球上发展进化,无脊椎动物的进化历程:原始单细胞动物→原始腔肠动物→原始扁形动物→原始线形动物→原始环节动物→原始软体动物→原始节肢动物→原始棘皮动物;无脊椎动物→脊椎动物;脊椎动物的进化历程:原始鱼类→原始两栖类→原始爬行类→原始鸟类、哺乳类。
【详解】
有关脊椎动物在地球上出现的时间,按照从早到晚的顺序正确的是:鱼类→两栖类→爬行类→鸟类、哺乳类。
故选C。
9.研究发现黑猩猩与人类在基因上的相似程度达到96%以上。这个事例可以说明( )
A.人类和黑猩猩的共同祖先是类人猿
B.人类是由黑猩猩经过漫长的年代进化而来的
C.人类和黑猩猩有较近的亲缘关系
D.黑猩猩将来可能成为人类
【答案】C
【解析】
亲缘关系越近,遗传物质的相似程度越高,解答时可以从人类的起、人类和黑猩猩的关系方面来切入。
【详解】
A.黑猩猩与人类在基因上的相似程度达到96%以上,只能表明人类和黑猩猩的较近的亲缘关系,不能表明共同祖先是森林古猿,A不符合题意。
B.人类和黑猩猩都是由森林古猿经过漫长的年代进化而来的,人类不是由黑猩猩进化而来的,B不符合题意。
C.黑猩猩与人类在基因上的相似程度达到96%以上。表明人类和黑猩猩有较近的亲缘关系,C符合题意。
D.这个事例不可以说明黑猩猩将来可能成为人类,D不符合题意。
故选C。
10.森林中,某种蛾有三种不同体色的个体。为了解环境对其体色的影响,研究人员进行了第一次调查,结果如图甲。多年后再次调查,结果如图乙。下列分析错误的是( )
A.自然选择导致两次调查结果出现差异 B.在此期间,白色蛾最不适于在此地生存
C.白色蛾可通过改变自身体色适应环境 D.这种蛾的不同体色属于相对性状
【答案】C
【解析】
分析调查结果:第一次,森林中白色和灰色个体更多,即浅色个体多,深色个体少。第二次调查的结果则是,黑色多,白色、灰色少,即深色个体多,浅色个体少。据此结果分析解答。
【详解】
A.环境的改变,使森林中该种蛾类不同体色的个体数量发生改变,这是自然选择的结果,A正确。
B.从甲乙两次结果对比发现,白色个体减少的最多,由此,得出在此期间,白色蛾最不适于在此地生存,B正确。
C.生物的变异是不定向的,由基因的改变引起的, 白色蛾不能改变身体色适应环境,C错误。
D.这种蛾类的不同体色,是同种生物同一性状的不同表现,属于相对性状 ,D正确。
二、综合题
11.分析下面生物进化的大致过程图,请回答
(1)图中A、B、C代表的生物类群分别是______、______、______。
(2)分析此图,结合大量证据科学家们一般认为:生物进化的总趋势是由简单到_____,由低等到高等,由水生到陆生。
(3)下列有关植物的进化顺序中,正确的是( )
A.原始植物→苔藓植物→蕨类植物→裸子植物→被子植物
B.原始植物→蕨类植物→苔藓植物→裸子植物→被子植物
C.原始植物→苔藓植物→蕨类植物→被子植物→裸子植物
D.原始植物→苔藓植物→裸子植物→蕨类植物→被子植物
【答案】 哺乳动物(或哺乳类) 被子植物 两栖动物(或两栖类) 复杂 A
【解析】
(1)生物进化的总体趋势是由简单到复杂,由水生到陆生,由低等到高等。(2)图中:A哺乳类、B被子植物、C两栖类。
【详解】
(1)从图中可以看出,A、B、C代表的生物类群分别是哺乳类、被子植物、两栖类。
(2)生物进化的趋势是:从低等到高等,从水生到陆生,从简单到复杂。
(3)植物的进化历程:原始藻类植物→原始苔藓植物和原始蕨类植物→原始的种子植物(包括原始裸子植物和原始被子植物)。因此,它们在进化历程中由低级到高级的顺序是:藻类植物→苔藓植物→蕨类植物→裸子植物→被子植物,A正确。
12.稻飞虱是水稻生产上重要的害虫。某地自1991年开始,使用杀虫剂吡虫啉防治稻飞虱,效果非常好。随着吡虫啉的大量使用,2002年监测到该地区稻飞虱对吡虫啉具有低水平抗抗性,2005年达到极高水平抗性。如图①—④表示在一段时间内抗药性不同的稻飞虱的数量变化。
(1)随着吡虫啉的使用,对稻飞虱群体中抗药性个体数量变化的排序最合理的是( )
A.③→喷洒杀虫剂①→一段时间后②→喷洒杀虫剂①
B.②→喷洒杀虫剂④→一段时间后③→喷洒杀虫剂①
C.③→喷洒杀虫剂④→一段时间后②→喷洒杀虫剂①
D.②→喷洒杀虫剂①→③→一段时间后喷洒杀虫剂④
(2)从1991年至2005年短短的十多年间,稻飞虱群体的抗议药性水平从低向高进化,主要原因是:
①稻飞虱具有很强的_____能力,能产生大量后代。
②未使用吡虫啉之前,这些后代中既有抗药性强的个体,也有抗议药性弱的个体,这种现象在遗传学上称为_____。
③当喷洒吡虫琳时,抗药性强的个体就容易生存下来,并且繁殖后代,抗药性强的个体将基因传递给了后代,这种现象为_____。经过许多代后群体的抗药性水平起来越高。
(3)由此可见,吡虫啉在稻飞虱的进化中起了_____作用,最终使稻飞虱表现出对该环境具有一定的_____。
【答案】 B 繁殖 变异 遗传 选择 适应能力
【解析】
达尔文人为:任何一种生物在生活过程中都必须为生存而斗争,生存斗争包括生物与无机环境之间的斗争,生物种内的斗争,如为食物、配偶和栖息地等的斗争,以及生物种间的斗争。
【详解】
(1)害虫抗药性形成的过程:使用农药时把一部分抗药性弱的害虫杀死,害虫群体密度减少;一段时间药效过后,害虫大量繁殖,害虫群体密度增加;再使用农药又把一部分抗药性弱害虫杀死,剩余的是大都是抗药性强的害虫。可见B符合题意。
(2)①达尔文认为,生物普遍具有很强的繁殖力,即过度繁殖。
②生物的亲代与子代之间,以及子代的个体之间在性状上的差异叫变异。未使用吡虫啉之前,这些后代中就有抗药性强的个体,也有抗药性弱的个体,这种现象在遗传学上被称为变异。
③生物体的形态特征、生理特征和行为方式叫做性状,生物的性状传给后代的现象叫遗传。抗药性强的个体将基因传递给了后代,这种现象称为遗传。
备战2023生物新中考二轮复习考点精讲精练(北京专用)专题16生物技术: 这是一份备战2023生物新中考二轮复习考点精讲精练(北京专用)专题16生物技术,文件包含备战2023生物新中考二轮复习考点精讲精练北京专用专题16生物技术解析版docx、备战2023生物新中考二轮复习考点精讲精练北京专用专题16生物技术原卷版docx等2份试卷配套教学资源,其中试卷共14页, 欢迎下载使用。
备战2023生物新中考二轮复习考点精讲精练(北京专用)专题15健康地生活: 这是一份备战2023生物新中考二轮复习考点精讲精练(北京专用)专题15健康地生活,文件包含备战2023生物新中考二轮复习考点精讲精练北京专用专题15健康地生活解析版docx、备战2023生物新中考二轮复习考点精讲精练北京专用专题15健康地生活原卷版docx等2份试卷配套教学资源,其中试卷共15页, 欢迎下载使用。
备战2023生物新中考二轮复习考点精讲精练(北京专用)专题14生物与环境: 这是一份备战2023生物新中考二轮复习考点精讲精练(北京专用)专题14生物与环境,文件包含备战2023生物新中考二轮复习考点精讲精练北京专用专题14生物与环境解析版docx、备战2023生物新中考二轮复习考点精讲精练北京专用专题14生物与环境原卷版docx等2份试卷配套教学资源,其中试卷共16页, 欢迎下载使用。

