精品解析:辽宁省锦州市2019-2020学年高一下学期期末考试化学试题
展开2019—2020学年度第二学期期末考试
高一化学
可能用到的相对原子质量:H 1 C12 N 14 O 16 Fe 56 I 127
一、选择题:在每小题给出的四个选项中,只有一个选项符合题意。
1. 下列表示物质结构的化学用语或模型正确的是
A. 丙烯的结构简式CH2CHCH3 B. 甲烷分子的空间充填模型
C. 羟基的电子式 D. 苯的最简式C6H6
2. 下列关于药品和食品添加剂的说法中正确的是
A. 处方药的包装上印有“OTC”标识
B. 阿司匹林化学名称为水杨酸,具有解热镇痛作用,长期大量服用对人体无害
C. 果汁饮料中可以添加适量苯甲酸钠,苯甲酸钠是一种抗氧化剂
D. 味精能增加食品的鲜味,是一 种常用的增味剂,其化学名称为谷氨酸钠
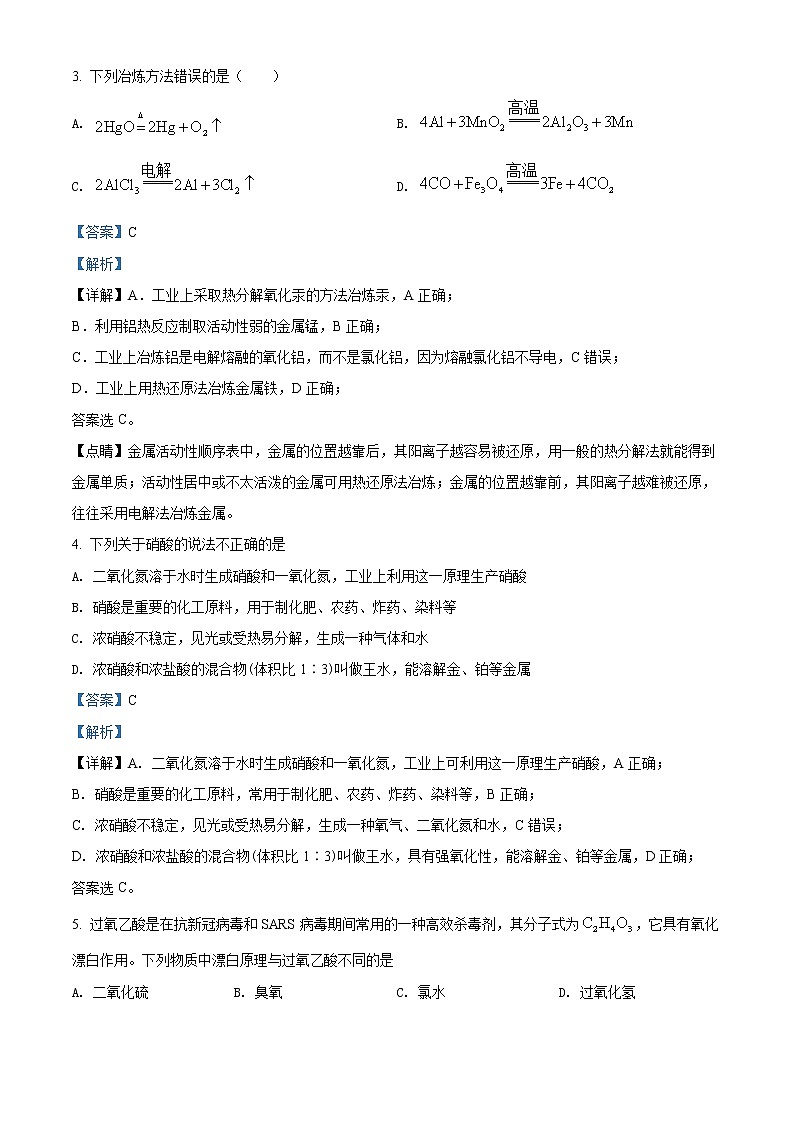
3. 下列冶炼方法错误的是( )
A. B.
C. D.
4. 下列关于硝酸说法不正确的是
A. 二氧化氮溶于水时生成硝酸和一氧化氮,工业上利用这一原理生产硝酸
B. 硝酸是重要的化工原料,用于制化肥、农药、炸药、染料等
C. 浓硝酸不稳定,见光或受热易分解,生成一种气体和水
D. 浓硝酸和浓盐酸的混合物(体积比1∶3)叫做王水,能溶解金、铂等金属
5. 过氧乙酸是在抗新冠病毒和SARS病毒期间常用的一种高效杀毒剂,其分子式为,它具有氧化漂白作用。下列物质中漂白原理与过氧乙酸不同的是
A. 二氧化硫 B. 臭氧 C. 氯水 D. 过氧化氢
6. 下列实验中,所选装置不合理的是
A | B | C | D |
|
|
| |
灼烧海带 | 比较乙醇中羟基氢原子和水分子中氢原子的活泼性 | 用SO2做喷泉实验 | 验证反应的热量变化 |
A. A B. B C. C D. D
7. 下列有关材料的说法正确的是
A. “神舟”飞船航天员穿的航天服使用的多种合成纤维是天然有机高分子材料
B. “超轻海绵”使用的石墨烯是新型无机非金属材料
C. “辽宁舰”上用于舰载机降落的阻拦索是一种特种钢缆,属于纯金属材料
D. “天宫二号”空间实验室的太阳能电池板的主要材料是二氧化硅
8. 乙醇分子中的各种化学键如图所示,关于乙醇在各种反应中断裂键的说法不正确的是
A. 和金属钠反应时断裂①键
B. 在加热和有铜催化下与O2反应时断裂①和③键
C. 和乙酸反应制备乙酸乙酯时断裂②键
D. 在空气中完全燃烧时断裂①②③④⑤键
9. 硫元素几种化合物及其单质存在下列转化关系(反应条件省略)。
浓H2SO4SO2Na2SO3Na2S2O3S
下列判断不正确的是
A. 反应①中氧化剂与还原剂物质的量之比为1∶1
B. 反应②表明SO2具有酸性氧化物的性质
C. 反应③的原子利用率是100%
D. 反应④中稀H2SO4作氧化剂
10. 2020年世界环境日主题:关爱自然,刻不容缓。下列有关环境保护的说法不正确的是
A. 推广使用燃煤脱硫技术,防治CO2、SO2污染空气,减少形成pH=5.6的酸雨
B. 实施绿色化学,即利用化学原理和技术手段,从源头上减少或消除环境污染
C. 工业上对溶解在水中的污染物可以采用中和法、氧化还原法和沉淀法等进行处理
D. 合理施用化肥和农药,减少使用不当对土壤、大气、水源造成的污染
11. 为提纯下列物质(括号内为杂质),所用的除杂试剂和分离方法都正确的是
选项 | 不纯物 | 除杂试剂 | 分离方法 |
A | CH4(C2H4) | 酸性KMnO4溶液 | 洗气 |
B | 乙酸(C2H5OH) | NaOH溶液 | 分液 |
C | C2H5OH(水) | 生石灰 | 蒸馏 |
D | 乙酸乙酯(乙酸) | NaOH溶液 | 蒸馏 |
A. A B. B C. C D. D
12. 下列有关基本营养物质的叙述正确的是
A. 花生油属于高分子化合物,不能用来萃取溴水中的溴单质
B. 总质量一定时,乙酸和葡萄糖无论以何种比例混合,完全燃烧消耗氧气的量不变
C. 一定条件下,所有的油脂、糖类和蛋白质都能发生水解反应
D. 重金属盐能使蛋白质变性,所以吞服钡餐会引起中毒
13. 以下是镍催化乙烯与氢气的反应机理示意图,下列说法不正确的是
A. 乙烯与氢气发生加成反应
B. 过程②吸收能量,过程③、④释放能量
C. 反应中有非极性键断裂、极性键形成
D. 催化剂可改变反应的能量变化
14. 用NA表示阿伏加德罗常数的值,下列叙述正确的是
A. 17 g NH3中含有的电子数为8NA
B. 1 mol乙烷中含有极性键数目为7NA
C. 标准状况下,22.4L四氯化碳所含分子数为NA
D. 28g C2H4和C3H6的混合物中含有的碳原子数为2NA
15. 某化学小组为了探究铝电极在原电池中的作用,进行了一系列实验,实验结果记录如下:
编号 | 电极材料 | 电解质溶液 | 电流计指针偏转方向 |
1 | Mg、Al | 稀盐酸 | 偏向Al |
2 | Al、Cu | 稀盐酸 | 偏向Cu |
3 | Al、C(石墨) | 稀盐酸 | 偏向石墨 |
4 | Mg、Al | 氢氧化钠溶液 | 偏向Mg |
5 | Al、Zn | 浓硝酸 | 偏向Al |
下列说法不正确的是
A. 实验1中Al作原电池的正极
B. 实验2、3中溶液中的移向Al
C. 实验4中负极的电极反应式为
D. 实验5中Al比Zn活泼,但Zn作负极,因为Zn与浓硝酸能反应,但Al与浓硝酸不能反应
16. 下列有关实验操作、现象和解释或结论都正确的是
选项 | 操作 | 现象 | 解释或结论 |
A | 向某无色溶液中加入足量稀盐酸酸化的Ba(NO3)2溶液 | 出现白色沉淀 | 溶液中一定存在 |
B | 用光照射装有甲烷和氯气的混合气体气体的试管 | 颜色逐渐变浅,试管内壁出现油状液滴 | 甲烷与氯气发生了反应 |
C | 向蔗糖溶液中加3~5滴稀硫酸,将混合液煮沸几分钟,冷却;向冷却后的溶液中加入银氨溶液,水浴加热 | 没有银镜产生 | 蔗糖未发生水解 |
D | 向盛有某溶液的试管中滴加稀NaOH溶液,将湿润红色石荔试纸置于试管口 | 试纸不变蓝 | 原溶液中无 |
A. A B. B C. C D. D
17. “神十”宇航员使用的氧气瓶的原料为聚酯玻璃钢。甲、乙、丙三种物质是合成聚酯玻璃钢的基本原料。下列说法不正确的是
A. 丙物质的分子中,所有原子可能共平面
B. 1mol乙物质可与2 mol钠完全反应生成1 mol氢气
C. 甲、乙、丙三种物质都能够使酸性高锰酸钾溶液褪色
D. 甲在酸性条件下水解产物之一与乙互为同系物
18. 下列关于有机物的说法中,正确的一组是
①“乙醇汽油”是在汽油里加入适量乙醇而形成的一种燃料,它是一种新型化合物
②汽油、柴油和植物油都是碳氢化合物,完全燃烧只生成CO2和H2O
③石油的分馏、裂化和煤的干馏都是化学变化
④正丁烷的熔沸点高于异丁烷的熔沸点
⑤将a g铜丝灼烧成黑色后趁热插入乙醇中,铜丝变红,再次称量铜丝的质量等于a g
⑥向鸡蛋清溶液中滴入浓硝酸并加热,溶液呈黄色
A. ④⑤⑥ B. ③⑤⑥ C. ①②⑤ D. ②④⑥
19. 对利用甲烷消除NO2污染进行研究,反应方程式:。在1L密闭容器中,控制不同温度,分别加入0.50 mol CH4和1.50 mol NO2,测得CH4的物质的量随时间变化的有关实验数据见下表。
组别 | 温度 | 时间/min n/mol | 0 | 10 | 20 | 40 | 50 |
① | T1 | n(CH4) | 0.50 | 0.35 | 0.25 | 0.10 | 0.10 |
② | T2 | n(CH4) | 0.50 | 0.30 | 018 | a | 0.15 |
下列说法不正确的是
A. 表格中对应的数据a应为0.15
B. 组别①中,0~20min内,用NO2的浓度变化表示反应的平均速率为
C. 组别①中,反应达平衡时,CH4的转化率为80%
D. 组别②中,T2温度下各物质均为气态,10min时容器内气体压强与初始气体压强比为11∶10
20. 在标准状况下,2.24 L的某气态烷烃和具有一个双键的烯烃的混合气体完全燃烧后,将高温下产生的气体缓慢通过浓硫酸,浓硫酸增重4.05g,剩余气体通过碱石灰,破石灰增重6.60g。另再取2.24 L标准状况下的该混合气体,将它通入过量的溴水中,溴水增重1.05g。下列说法不正确的是
A. 烷烃属于饱和烃,烯烃属于不饱和烃
B. 混合气体中烷烃的一氯代物只有一种
C. 混合气体中的烯烃不存在同分异构体
D. 混合气体中烷烃与烯烃的体积比为3∶1
二、非选择题
21. 某化学实验小组通过实验探究SO2和NO2的性质。
第一组:利用如图装置来检验SO2的性质
序号 | X | 实验现象 | |
Ⅰ | 紫色石蕊溶液 | 现象a | |
Ⅱ | Na2S溶液 | 溶液中有淡黄色沉淀生成 | |
Ⅲ | 酸性KMnO4溶液 | 溶液由紫色变为无色 |
(1)实验I中,现象a是____________。
(2)根据实验II,推断SO2具有的化学性质是_________。
(3)根据实验III,推断无色溶液中一定含有的离子是K+、Mn2+、H+、OH-和_______。
(4)烧杯中发生反应的离子方程式是_________。
第二组:利用如图装置探究NO2能否被NH3还原(K1、K2为止水夹,夹持固定装置略去)。
(1)A装置中盛放浓氨水的仪器名称是________。
(2)甲、乙分别是______(填字母)。
a.浓硫酸、五氧化二磷 b.碱石灰、碱石灰 c.碱石灰、无水氯化钙 d.无水氯化钙、五氧化二磷
(3)E装置中发生反应的化学方程式是_______。
(4)若NO2能够被NH3还原,预期观察到C装置中的现象是______。
(5)此实验装置存在一个明显的缺陷是______。
22. 利用催化氧化反应将SO2转化为SO3是工业上生产硫酸的关键步骤,发生反应:2SO2(g)+O2(g)2SO3(g)。请回答下列问题:
(1)反应过程的能量变化如图所示,则该反应为_______(填“放热”或“吸热”)反应。
(2)恒温恒容时,下列措施能使该反应速率增大的是_______(填字母)。
a.增加O2的浓度 b.选择高效催化剂 c.充入氦气 d.适当降低温度
(3)下列情况能够说明该反应达到化学平衡状态的是_______(填字母)。
a. 2v正(O2)= v逆(SO2)
b.恒温恒容时,混合气体的密度不再随时间变化
c.SO3的物质的量不再变化
d.SO2、O2、SO3三者的浓度之比为2∶1∶2
(4)某次实验中,在容积为2 L的恒温密闭容器中通入10 mol SO2和a mol O2,反应过程中部分物质的物质的量随反应时间的变化如图所示。
①2 min时,v正(SO2) _______(填“>”、“<”或“=”) v逆(SO2)。
②用SO3的浓度变化表示0~5 min内反应的平均速率是_______mol·L-1·min-1。
③反应达到平衡时,O2的体积分数为20%,则a=_______mol。
(5)下图是利用原电池原理,将SO2转化为重要的化工原料H2SO4的原理示意图,催化剂a表面发生反应的电极反应式为_________。
23. 烃A是一种重要的基本有机化工原料,A与CO、H2O按物质的量比1∶1∶1反应生成B,G是一种高分子化合物。有关物质的转化关系如图所示:
请回答下列问题:
(1)E中官能团的名称为_________。
(2)G的结构简式为_______。
(3)F中无双键,A→F的反应类型为_______。
(4)下列说法正确的是_______(填字母)。
a.有机物A能使溴的四氯化碳溶液褪色
b.有机物B与乙酸互为同系物
C.等物质的量的B、C分别与足量钠反应产生氢气的质量:B<C
d.A、B、C、D中能使酸性高锰酸钾溶液褪色的物质有3种
(5)D的所有含羧基的同分异构体的结构简式为_________。
(6)B+C→D的化学反应方程式为__________。
(7)实验室利用下图装置制取D,试管甲中为B、C和浓硫酸的混合物,并加入少量碎瓷片。
请回答下列问题:
①浓硫酸起到_______和_______的作用。
②试管乙中盛放的溶液是_______。
③试管乙中导管不伸入液面下,是为了_______。
④实验后试管乙中观察到的现象是_________。
24. 金属矿物资源以及海水资源的利用有着非常重要的意义。
Ⅰ.工业海水淡化及从海水中提取溴的过程如下:
请回答下列问题:
(1)历史最久,技术和工艺也比较成然,但成本较高的海水淡化的方法是_______法。
(2)从海水中可以得到食盐,为了除去粗盐中的Ca2+、Mg2+、,可将粗盐溶于水,然后进行下列五项操作:①过滤 ②加过量NaOH溶液 ③加适量盐酸 ④加过量Na2CO3溶液 ⑤加过量BaCl2溶液。正确的操作顺序是______(填字母)。
A.⑤④②③① B.④①②⑤③ C.②⑤④①③ D.②④⑤①③
(3)步骤Ⅰ中已获得Br2,步骤Ⅱ中又将Br2还原为Br-,其目的为_______。
(4)步骤Ⅱ用SO2水溶液吸收Br2,反应的离子方程式为_______。
(5)从理论上考虑,下列物质的溶液也能与Br2反应的是______(填字母)。
A.NaCl B.Na2CO3 C. Na2SO3 D.FeCl3
Ⅱ.金属矿物冶炼得到的铁屑和海带中提取的碘可以用于生产KI,工艺流程如图所示:
请回答下列问题:
(1)KI的溶解度随温度变化比较大,操作A包括______、______、过滤。
(2)用冰水洗涤的目的是除去附着在KI表面的可溶性杂质,同时______。
(3)反应Ⅰ生成了铁与碘的化合物X,若X中铁元素与碘元素的质量比为21∶127,则X的化学式为___。
(4)写出反应Ⅱ的化学方程式______。
辽宁省锦州市2022-2023学年高一下学期期末考试化学试题: 这是一份辽宁省锦州市2022-2023学年高一下学期期末考试化学试题,共9页。
精品解析:山东省德州市2019-2020学年高一下学期期末考试化学试题: 这是一份精品解析:山东省德州市2019-2020学年高一下学期期末考试化学试题,文件包含精品解析山东省德州市2019-2020学年高一下学期期末考试化学试题解析版doc、精品解析山东省德州市2019-2020学年高一下学期期末考试化学试题原卷版doc等2份试卷配套教学资源,其中试卷共28页, 欢迎下载使用。
精品解析:北京市延庆区2019-2020学年高一下学期期末考试化学试题: 这是一份精品解析:北京市延庆区2019-2020学年高一下学期期末考试化学试题,文件包含精品解析北京市延庆区2019-2020学年高一下学期期末考试化学试题解析版doc、精品解析北京市延庆区2019-2020学年高一下学期期末考试化学试题原卷版doc等2份试卷配套教学资源,其中试卷共29页, 欢迎下载使用。

