2021-2022学年四川省成都市树德中学高二4月月考生物试题 (解析版)
展开2021-2022学年四川省成都市树德中学高二4月月考生物试题
(解析版)
一、选择题
1. 下列关于果酒、果醋和泡菜制作的叙述中,不正确的是( )
A. 菌种为异养生物 B. 将原料灭菌后再发酵
C. 制作过程都不必严格无菌操作 D. 发酵液最终呈现酸性
【答案】B
【解析】
【分析】1、果酒制作菌种是酵母菌,代谢类型是兼性厌氧型真菌,属于真核细胞,条件是18~25℃、前期需氧,后期不需氧。
2、果醋制作的菌种是醋酸菌,代谢类型是需氧型细菌,属于原核细胞,条件是30~35℃、一直需氧。
3、腐乳的制作原理:参与豆腐发酵的微生物有青霉、酵母、曲霉、毛霉等多种,其中起主要作用的是毛霉,其代谢类型为异养需氧型,适宜温度为15℃~18℃;毛霉能够产生蛋白酶和脂肪酶,将蛋白质和脂肪分别水解成小分子的肽和氨基酸、甘油和脂肪酸。
【详解】A、果酒、果醋和泡菜制作的菌种分别为酵母菌、醋酸菌和乳酸菌,都是异养生物,A正确;
B、果酒、果醋和泡菜的传统制作所需菌种来源于原料本身,若将原料灭菌,则会导致菌种死亡,不能发酵成功,B错误;
C、制作过程都不必严格无菌操作,发酵过程的环境使其他杂菌无法生存,如在果酒制作的酸性缺氧环境,大多数微生物无法生存,C正确;
D、果酒制作产生的二氧化碳溶于水使发酵液呈酸性,果醋制作产生的醋酸使发酵液呈酸性,泡菜制作产生的乳酸使发酵液呈酸性,D正确。
故选B。
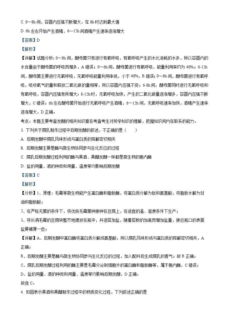
2. 家庭酿酒过程中,密闭容器内酵母菌呼吸速率变化情况如图所示,下列叙述正确的是
A. 0~8h间,容器内的水含量由于酵母菌的呼吸消耗而不断减少
B. 0~6h间,酵母菌的能量转换效率与6~12h间能量转换效率大致相同
C. 0~8h间,容器内压强不断增大,在8h时达到最大值
D. 6h左右开始产生酒精,6~12h间酒精产生速率逐渐增大
【答案】D
【解析】
【详解】试题分析:0~8h间,酵母菌只有进行有氧呼吸,有氧呼吸产生的水比消耗的水多,所以容器内的水含量由于酵母菌的呼吸而增多,A错误;0~6h间,酵母菌进行有氧呼吸,能量利用率约为40%;6-12h间,酵母菌主要进行无氧呼吸,无氧呼吸能量利用率低,小于40%,B错误;0~6h间,酵母菌进行有氧呼吸,吸收氧气的量和释放二氧化碳的量相等,所以容器内压强不变;6-8h间,酵母菌同时进行无氧呼吸和有氧呼吸,容器内压强有所增大;8-12h时,无氧呼吸加快,产生的二氧化碳量逐渐增多,容器内压强不断增大,C错误;6h左右酵母菌开始进行无氧呼吸产生酒精,6~12h间,无氧呼吸速率加快,酒精产生速率逐渐增大,D正确。
考点:本题主要考查发酵的相关知识意在考查考生对所学知识的理解,把握知识间内在联系的能力。
3. 下列关于腐乳制作过程中后期发酵的叙述,不正确的是( )
A. 后期发酵中腐乳风味形成与蛋白质的降解密切相关
B. 后期发酵主要是酶与微生物协同参与生化反应的过程
C. 腐乳后期发酵过程利用的酶与果酒、果醋发酵一样都是微生物的胞内酶
D. 盐的用量、酒的种类和用量、温度等均影响后期发酵
【答案】C
【解析】
【分析】1、原理:毛霉等微生物能产生蛋白酶和脂肪酶,将蛋白质分解为肽和氨基酸,将脂肪水解为甘油和脂肪酸;
2、在严格无菌的条件下,将优良毛霉菌种接种在豆腐上,在适宜的温、湿度条件下生产;
3、将长满毛霉的豆腐块整齐地摆放在瓶中,并逐层加盐,随着层数的加高而增加盐量,接近瓶口的表面盐要铺厚一些;
【详解】A、后期发酵中蛋白酶将蛋白质分解成氨基酸,所以腐乳风味形成与蛋白质的降解密切相关,A正确;
B、后期发酵主要是酶与微生物协同参与生化反应的过程,加入配料后生成腐乳的香气;故B正确;
C、腐乳后期发酵过程利用的酶主要是毛霉分泌到细胞外的蛋白酶和脂肪酶等,属于胞内酶,C错误;
D、盐的用量、酒的种类和用量、温度等均影响后期发酵,D正确。
故选C。
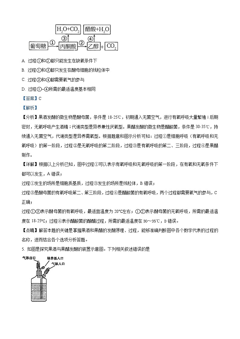
4. 如图表示果酒和果醋制作过程中的物质变化过程,下列叙述正确的是
A. 过程①和②都只能发生在缺氧条件下
B. 过程①和③都只发生在酵母细胞的线粒体中
C. 过程③和④都需要氧气的参与
D. 过程①~④所需的最适温度基本相同
【答案】C
【解析】
【分析】果酒发酵的微生物是酵母菌,条件是18-25℃,初期通入无菌空气,进行有氧呼吸大量繁殖;后期密封,无氧呼吸产生酒精;代谢类型是异养兼性厌氧型。果醋发酵的微生物是醋酸菌,条件是30-35℃,持续通入无菌空气,代谢类型是异养需氧型。根据题意和图示分析可知:过程①是细胞呼吸(有氧呼吸和无氧呼吸)的第一阶段,过程②是无氧呼吸的第二阶段,过程③是有氧呼吸的第二、三阶段,过程④是果醋制作。
【详解】根据以上分析已知,图中过程①可以表示有氧呼吸和无氧呼吸的第一阶段,在有氧和无氧条件下都可以发生,A错误;
过程①发生的场所是细胞质基质,过程③发生的场所是线粒体,B错误;
过程③是酵母菌的有氧呼吸第二、第三阶段,过程④是醋酸菌的有氧呼吸,两个过程都需要氧气的参与,C正确;
过程①③表示酵母菌的有氧呼吸,最适宜温度为20℃左右;①②表示酵母菌的无氧呼吸,所需的最适温度在18-25℃;过程④表示醋酸菌的酿醋过程,所需的最适温度在30~35℃,D错误。
【点睛】解答本题的关键是掌握果酒和果醋的发酵原理、过程,能够准确判断图中各个数字代表的过程的名称,进而结合各个选项分析答题。
5. 如图是探究果酒与果醋发酵的装置示意图。下列相关叙述错误的是
A. 改变通入气体种类,可以研究呼吸作用类型对发酵的影响
B. 果酒发酵过程中通入N2,酵母菌将从有氧呼吸转变为无氧呼吸
C. 果醋的发酵周期与实验设定的温度密切相关
D. 气体入口与气体出口可以交换使用
【答案】D
【解析】
【分析】果酒与果醋制作的比较
果酒制作
果醋制作
菌种
酵母菌
醋酸菌
菌种来源
附着在葡萄皮上的野生型酵母菌
变酸酒表面的菌膜
发酵过程
有氧条件下,酵母菌通过有氧呼吸大量繁殖:C6H12O6+6O2→6CO2+6H2O;
无氧条件下,酵母菌通过无氧呼吸产生酒精:C6H12O6→2C2H5OH+2CO2
氧气、糖源充足时:C6H12O6+2O2→2CH3COOH+2CO2+2H2O;
缺少糖源、氧气充足时:
C2H5OH+O2→CH3COOH+H2O
温度
一般酒精发酵18~25 ℃,繁殖最适为20 ℃左右
最适为30~35 ℃
气体
前期:需氧,后期:无氧
需要充足的氧气
时间
10~12天
7~8天
【详解】A、酵母菌属于兼性厌氧菌,醋酸菌属于需氧菌,控制氧气的进入,可以研究呼吸作用类型对发酵的影响,A正确;B、果酒发酵初期通入氧气,酵母菌进行有氧呼吸,可以提供较多能量,使酵母菌快速繁殖,中期通入氮气,酵母菌将从有氧呼吸转变为无氧呼吸,B正确;
C、温度影响酶活性,果醋的发酵周期与实验设定的温度密切相关,C正确;
D、气体入口与气体出口不能交换使用,否则会使发酵液溢出,D错误。
故选D。
6. 传统的酱油制作工艺采用面粉、黄豆做成酱饼,通过蒸熟、发酵、摊晒,然后将酱饼捣碎和盐汤盛入缸中,主要利用黑曲霉发酵,经5-6个月日晒夜露,不断搅动酱缸里的酱,进行“捣缸”,待酱料完全熟化,再进行压榨过滤。下列说法错误的是( )
A. 加盐的目的主要是赋予酱油一定的咸味
B. “蒸熟”使大豆蛋白质适度变性,淀粉蒸熟糊化,并杀灭附着在原料上的微生物
C. “捣缸”的目的是通风降温,混合均匀,以利于曲霉正常生长繁殖
D. 黑曲霉产生的蛋白水解酶等多种酶可水解原料中的蛋白质,增加酱油的鲜味
【答案】A
【解析】
【分析】黑曲霉是一种好氧菌,因此发酵过程中需要提供氧气;发酵前要对材料进行灭菌处理,通过“蒸熟”达到目的;发酵过程中注意氧气供应,黑曲霉产生的蛋白水解酶等多种酶可水解原料中的蛋白质等物质。
【详解】A、加盐起到抑制某些腐生微生物的活动,同时赋予酱油一定的咸味的作用,A错误;
B、“蒸熟”使大豆蛋白质变性,有利于后期发酵,同时起到杀灭附着在原料上的微生物的作用,B正确;
C、黑曲霉是一种好氧菌,“捣缸”的目的是通风供氧,降低温度,混合均匀,以利于黑曲霉正常生长繁殖,C正确;
D、黑曲霉有复杂的酶系统,主要是蛋白水解酶等,多种酶可水解原料中的蛋白质,增加酱油的鲜味,D正确。
故选A。
7. 列关于腐乳生产过程中毛豆腐形成阶段的叙述正确的是( )
A. 豆腐块之间相互交错的“白毛”不利于毛霉吸收外界营养物质
B. 豆腐长“白毛”所需要的温度与果酒果醋生产时的温度不同
C. 豆腐中的蛋白质进入毛霉细胞后水解成多肽和氨基酸
D. 豆腐块表面形成的致密菌皮有利于毛霉进行无氧发酵
【答案】B
【解析】
【分析】参与腐乳制作的微生物主要是毛霉,其新陈代谢类型是异养需氧型。腐乳制作的原理:毛霉等微生物产生的蛋白酶能将豆腐中的蛋白质分解成小分子的肽和氨基酸;脂肪酶可将脂肪分解成甘油和脂肪酸。
【详解】A、豆腐块表面长出相互交错的“白毛”(毛霉的匍匐菌丝)有利于毛霉吸收外界营养物质,A错误;
B、豆腐长“白毛”是毛霉,培养温度一般是15℃-18℃,果酒发酵温度一般是18℃-25℃,醋酸菌最适宜的生长温度为30-35℃,B正确;
C、毛霉细胞分泌蛋白酶到细胞外,水解豆腐中的蛋白质成多肽和氨基酸,C错误;
D、豆腐块表面形成的致密菌皮不有利于毛霉进行有氧发酵,D错误;
故选B。
8. 豆豉是大豆经过发酵制成的一种食品,为了研究影响豆豉发酵效果的因素,某小组将等量的甲、乙两菌种分别加入等量的A、B两桶煮熟的大豆中并混匀,再将两者敞口置于适宜条件下进行发酵,并定期取样观测发酵效果。以下推测不合理的是( )
A. 该实验的自变量是菌种的类型,温度属于无关变量
B. 若容器内上层大豆发酵效果优于底层,则发酵菌为厌氧菌
C. 豆豉的独特风味与发酵过程中大豆中蛋白质水解产生的氨基酸等有关
D. 煮熟大豆使大豆中的蛋白质变性,有利于菌体分泌的酶作用于蛋白质
【答案】B
【解析】
【分析】解答本题可借鉴腐乳制作的相关原理。参与腐乳制作的微生物主要是毛霉,其新陈代谢类型是异养需氧型。腐乳制作的原理:毛霉等微生物产生的蛋白酶能将豆腐中的蛋白质分解成小分子的肽和氨基酸;脂肪酶可将脂肪分解成甘油和脂肪酸。
【详解】A、该实验是将等量的甲、乙两菌种分别加入等量的A、B两桶煮熟的大豆中并混匀发酵,自变量是菌种,温度属于无关变量,A正确;
B、容器内上层为有氧环境,底层为无氧环境,若容器内上层大豆发酵效果优于底层,则说明该发酵菌是好氧菌,B错误;
C、大豆发酵过程中部分蛋白质在蛋白酶的作用下,分解成小分子的肽和氨基酸,形成豆豉的独特风味,C正确;
D、煮熟大豆使蛋白质变性,蛋白质的空间结构改变,有利于菌体分泌的酶作用于蛋白质,D正确。
故选B。
9. 下列有关“泡菜的腌制和亚硝酸盐的测定”的叙述,正确的是( )
A. 泡菜腌制过程中,醇类物质由乳酸菌进行厌氧呼吸产生
B. 随着泡菜腌制时间的延长,亚硝酸盐含量会越来越高
C. 亚硝酸盐直接与N-1-萘基乙二胺发生重氮化反应,形成紫红色产物
D. 用光电比色法定量测定时,需要通过测定的OD值(吸光度,用于测定物质含量)进行计算
【答案】D
【解析】
【分析】1、泡菜的制作原理泡菜的制作离不开乳酸菌。在无氧条件下,乳酸菌将葡萄糖分解成乳酸。
2、测定亚硝酸盐含量的原理在盐酸酸化条件下,亚硝酸盐与对氨基苯磺酸发生重氮化反应后,与N-1-萘基乙二胺盐酸盐结合形成玫瑰红色染料。将显色反应后的样品与已知浓度的标准液进行目测对比,可以大致估算出亚硝酸盐的含量。
【详解】A、泡菜腌制过程中醇类是由假丝酵母进行厌氧呼吸产生,A错误;
B、一般情况下,随着腌制时间的延长,亚硝酸盐含量先增加后减少,最后基本不变,B错误;
C、在盐酸酸化的条件下,亚硝酸盐与对氨基苯磺酸发生重氮化反应后,与N-1-萘基乙二胺盐酸盐结合形成玫瑰红色染料,C错误;
D、用光电比色法定量测定亚硝酸盐含量时,需要通过测定的OD值(吸光度,用于测定物质含量)进行计算,D正确。
故选D。
10. 泡菜起源于中国,是我国的传统食品之一。贾思勰《齐民要术》中已有制作泡菜的专述:“作盐水,令极咸,于盐水中洗菜。若先用淡水洗者,菹烂。洗菜盐水,澄取清者,泻者瓮中,令没菜把即止,不复调和。”该表述说明食盐的用量非常关键。研究小组探究泡菜制作过程中不同浓度的食盐对亚硝酸盐产生的影响,结果如图。下列相关叙述正确的是( )
A. 腌制过程中,坛中出现溶液量增多现象的主要原因是细胞呼吸产生水
B. 在泡菜发酵过程中,微生物无氧环境的创设主要依靠盐水的浸没
C. 食盐的浓度越低,亚硝酸盐含量的峰值越高,这与杂菌繁殖数量有关
D. 达到峰值后,亚硝酸盐含量下降的原因是亚硝酸盐被微生物转变成亚硝胺
【答案】C
【解析】
【分析】泡菜制作的原理是乳酸菌发酵。由于在泡菜制作过程中,微生物会将原料中的硝酸盐还原形成亚硝酸盐,因此在发酵初期亚硝酸盐含量会逐渐升高,发酵后期亚硝酸盐又会被某些微生物氧化成硝酸盐,亚硝酸盐含量又会逐渐下降,因此在泡菜制作过程中要检测亚硝酸盐的含量,确定合适的取食时间。
【详解】A、腌制过程中,坛中出现溶液量增多现象的主要原因是蔬菜在盐水中失水,A错误;
B、为了保证坛内乳酸菌发酵所需的无氧环境:①选择的泡菜坛要闭封性好;②加入蔬菜后要注入煮沸冷却的盐水,使盐水没过全部蔬菜;③盖上坛盖后要在坛边沿的水槽中注满清水,主要依赖①③,B错误;
C、由于食盐用量过低,造成微生物大量繁殖,将蔬菜中的硝酸盐还原成亚硝酸盐,所以制作泡菜时食盐的浓度越低,亚硝酸盐含量的峰值出现得越早,且峰值较高,C正确;
D、据图分析可知,食盐用量和腌制时间都会影响亚硝酸盐含量;亚硝酸盐含量达到峰值后下降,是因为缺氧和酸性环境抑制杂菌生长,使亚硝酸盐的产生量降低;同时产生的亚硝酸盐会被分解,最终导致亚硝酸盐含量下降,D错误。
故选C。
11. 酸甜香脆的泡菜能令人胃口大开,这离不开相关微生物的发酵作用。下列叙述正确的是( )
A. 乳酸菌通过乳酸发酵可以产生乳酸和CO2
B. 泡菜制作过程中要定期通气,以促进乳酸菌的繁殖
C. 在泡菜制作过程中,食盐用量过低,不会影响亚硝酸盐含量
D. 在泡菜制作时加入“陈泡菜水”可以缩短发酵吋间
【答案】D
【解析】
【分析】1、泡菜的制作所使用的微生物是乳酸菌,代谢类型是异养厌氧型,在无氧条件下乳酸菌能够将蔬菜中的葡萄糖氧化为乳酸。
2、泡菜的制作流程是:选择原料、配置盐水、调味装坛、密封发酵。
【详解】A、乳酸菌通过乳酸发酵可以产生乳酸,不产生CO2,A错误;
B、乳酸菌是厌氧微生物,在泡菜制作过程中需要无氧环境,以促进乳酸菌的繁殖,B错误;
C、在泡菜制作过程中,随着腌制时间延长,亚硝酸盐含量表现为先上升而后下降,C错误;
D、在泡菜制作时加入“陈泡菜水”相当于增加了泡菜中乳酸菌的含量,因此,可以缩短发酵时间,D正确。
故选D。
12. 泡菜与酸奶均采用乳酸菌进行发酵,从泡菜汁中获取可用于酸奶发酵的乳酸菌菌种。下列叙述错误的是( )
A. 泡菜发酵后期,由于乳酸产生过多,会使乳酸菌受到抑制,发酵逐步停止
B. 从泡菜汁中获取的乳酸菌移至含有碳酸钙的固体培养基上,厌氧培养48h后,可发现有部分菌落周围出现透明圈
C. 制作泡菜过程中,有机物的干重和种类将减少
D. 含有抗生素的牛奶不能发酵成酸奶
【答案】C
【解析】
【分析】1、泡菜的制作原理:泡菜的制作离不开乳酸菌。在无氧条件下,乳酸菌将葡萄糖分解成乳酸。
2、乳酸菌的代谢类型为异养厌氧性。
【详解】A、泡菜发酵后期,由于乳酸菌代谢产生的乳酸过多,会使乳酸菌受到抑制,发酵逐步停止,A正确;
B、从泡菜汁中获取的乳酸菌移至含有碳酸钙的固体培养基上,厌氧培养48h后,由于乳酸菌代谢产生的乳酸可分解碳酸钙,故可发现有部分菌落周围出现透明圈,B正确;
C、制作泡菜过程中,乳酸菌代谢消耗有机物,导致有机物的干重减少,代谢过程中会产生多种代谢中间产物,故有机物种类将增多,C错误;
D、酸奶制作需要乳酸菌,抗生素会抑制乳酸菌的生长,甚至杀死乳酸菌,故含有抗生素的牛奶不能发酵成酸奶,D正确;
故选C。
13. 下列关于制作泡菜过程的叙述,错误的是( )
A. 将新鲜蔬菜与煮沸冷却的盐水(盐和清水的质量比为4:1)混匀装瓶
B. 在发酵的初期,乳酸的产生有利于乳酸菌的生长
C. 泡菜发酵时间长短受室内温度的影响
D. 制作泡菜时温度过高,容易造成细菌大量繁殖,亚硝酸盐含量增加
【答案】A
【解析】
【分析】1、泡菜发酵的实验原理:
(1)乳酸菌在无氧条件下,将糖分解为乳酸。
(2)利用乳酸菌制作泡菜的过程中会引起亚硝酸盐的含量的变化。温度过高,食盐用量不足10%、腌制时间过短,容易造成细菌大量繁殖,亚硝酸盐含量增加。一般在腌制10天后,亚硝酸盐的含量开始下降。
2、测定亚硝酸盐含量的原理:在盐酸酸化条件下,亚硝酸盐与对氨基苯磺酸发生重氮化反应后,与N-1-萘基乙二胺盐酸盐结合形成玫瑰红色染料,与已知浓度的标准显色液目测比较,估算泡菜中亚硝酸盐含量。
【详解】A、盐与水的比例为1:10,A错误;
B、在发酵的初期,乳酸菌产生的乳酸可以抑制其它微生物的生长,有利于乳酸菌的生长,B正确;
C、温度会影响酶的活性,故发酵时间长短受室内温度影响,C正确。
D、制作泡菜时温度过高,食盐用量太低,容易造成细菌大量繁殖,亚硝酸盐含量增加,D正确。
故选A。
14. 测定亚硝酸盐含量的有关叙述,不正确的是( )
A. 亚硝酸盐为白色粉末,易溶于水,在食品生产中用作食品添加剂
B. 亚硝酸盐经显色反应后呈玫瑰红色
C. 把显色反应样品与标准显色液进行比较,可估算出泡菜中亚硝酸盐含量
D. 配制溶液所用的提取剂为氯化镉与氢氧化铝乳液
【答案】D
【解析】
【分析】1、泡菜的制作原理:泡菜的制作离不开乳酸菌。在无氧条件下,乳酸菌将葡萄糖分解成乳酸。
2、泡菜中亚硝酸盐含量的测定原理是在盐酸酸化的条件下,亚硝酸盐与对氨基苯磺酸发生重氮化反应后,与N-1-萘基乙二胺盐酸盐形成玫瑰红色染料。
【详解】A、亚硝酸盐为白色粉末,易溶于水,在食品生产中用作食品添加剂,但加入的量极少,A正确;
B、在盐酸酸化条件下,亚硝酸盐与对氨基苯磺酸发生重氮化反应后,与N-1-萘基乙二胺盐酸结合形成玫瑰红色染料,B正确;
C、将显色反应样品与已知浓度的标准显色液目测比较,可估算出泡菜中亚硝酸盐含量,C正确;
D、配制溶液所用的提取剂为氯化镉和氯化钡溶液,氢氧化铝乳液能吸附色素等杂质,使泡菜液变澄清,即对滤液起到净化作用,故使样品溶液变得无色透明的是氢氧化铝乳液,D错误。
故选D。
15. 人们按照微生物对营养物质的不同需求,配制出供其生长繁殖的培养基。如表为某培养基的成分,有关叙述错误的是( )
成分
牛肉膏
葡萄糖
K2HPO4
青霉素
蒸馏水
含量
10g
10g
2g
1万单位
1000mL
A. 根据物理性质划分,该培养基属于液体培养基
B. 根据功能用途划分,该培养基属于选择培养基
C. 能在此培养基上生长的细菌,细胞核中有抗青霉素的基因
D. 根据培养基的配方可知,该培养基培养的微生物的同化作用类型是异养型
【答案】C
【解析】
【分析】
1.微生物培养基一般都含有水、碳源、氮源、无机盐,此外还要满足微生物生长对pH、特殊营养物质以及氧气的要求.对异养微生物来说,含C、N的化合物既是碳源,也是氮源,即有些化合物作为营养要素成分时并不是起单一方面的作用。
2.选择培养基是指一类根据特定微生物的特殊营养要求或其对某理化因素抗性的原理而设计的培养基。具有只允许特定的微生物生长,而同时抑制或阻止其他微生物生长的功能。
【详解】A、根据物理性质划分,该培养基属于液体培养基,因为其中不含琼脂,A正确;
B、根据功能用途划分,该培养基属于选择培养基,青霉素能抑制细菌的生长,从而将霉菌筛选出来,B正确;
C、能在此培养基上生长的细菌,细胞质中有抗青霉素的基因,因为细菌没有细胞核,C错误;
D、表中培养基的配方中加入的有机碳源和有机氮源,因此,该培养基培养的微生物的同化作用类型是异养型,D正确。
故选C。
【点睛】
16. 下列关于培养基的叙述,正确的是( )
A. 倒平板时,应将打开的皿盖放在一边,以免培养基溅到皿盖上
B. 在培养霉菌时,需要将培养基调至中性或弱碱性
C. 培养基中的营养物质浓度越高,对微生物生长越有利
D. 在培养乳酸杆菌时,在培养基中添加的维生素属于特殊营养物质
【答案】D
【解析】
【分析】培养基是人们按照微生物对营养物质的不同需求,配制出的供其生长繁殖的营养基质,根据物理性质分为固体培养基和液体培养基;根据作用分为鉴别培养基和选择培养基等。营养构成:各种培养基一般都含有水、碳源、氮源、无机盐,此外还要满足微生物生长对pH、特殊营养物质以及氧气的要求。
【详解】A、倒平板时,用左手将培养皿打开一条稍大于瓶口的缝隙,右手将锥形瓶中的培养基(约10~20mL)倒入培养皿,左手立即盖上培养皿的皿盖,A错误;
B、在培养霉菌时,需要将培养基调至酸性,培养细菌时需要将pH调至中性或微碱性,B错误;
C、培养基中的营养物质浓度过高会导致微生物不能从培养基中吸水,将出现失水过多而死亡的现象,对生长不利,C错误;
D、除提供碳源、氮源、水、无机盐外,培养基还需要满足微生物生长对pH、特殊营养物质以及氧气的需求,如在培养乳酸杆菌时需要在培养基中添加维生素,D正确。
故选D。
17. 下列关于微生物实验操作的叙述,错误的( )
A. 培养基要进行高压蒸汽灭菌
B. 菌种分离和菌落计数都可以使用固体培养基
C. 实验中锥形瓶、培养皿常用干热灭菌法灭菌
D. 消毒的目的是杀死物体表面或内部所有微生物
【答案】D
【解析】
【分析】1、消毒是指用较为温和的物理或化学方法仅杀死物体体表或内部的一部分微生物的过程。常用的方法有煮沸消毒法、巴氏消毒法、紫外线或化学药物消毒法等。
2、灭菌是指使用强烈的理化因素杀死物体内外一切微生物的细胞、芽孢和孢子的过程,常用的方法有灼烧灭菌、干热灭菌和高压蒸汽灭菌。
【详解】A、培养基常用高压蒸汽灭菌法灭菌,A正确;
B、菌落只能在固体培养基中形成,菌种分离和菌落计数都可以使用固体培养基,B正确;
C、实验中锥形瓶、培养皿为玻璃器皿,常用干热灭菌法灭菌,C正确;
D、消毒的目的是杀死物体表面或内部一部分微生物的过程,灭菌的目的是杀死物体表面或内部所有微生物,包括芽孢和孢子,D错误;
故选D。
18. 下列关于微生物的培养相关叙述中,正确的是( )
A. 扩大培养酵母菌应该使用液体培养基并使用摇床振荡培养
B. 琼脂在培养基中不仅可以作为凝固剂,还可以作为碳源
C. 划线分离操作过程,若划线4次,则接种环需要灼烧4次
D. 待培养基冷却至室温后,在酒精灯火焰附近倒平板
【答案】A
【解析】
【分析】1、琼脂是一种从红藻中提取的多糖,常作为固体培养基中的凝固剂。
2、平板划线法每次接种前和接种后均需要对接种环灼烧灭菌。
【详解】A、酵母菌是异养兼性厌氧微生物,在有氧条件下能大量繁殖,液体培养基能增大菌体与营养物质的接触,使用摇床振荡培养能增加溶氧量,故扩大培养酵母菌应该使用液体培养基并使用摇床振荡培养,A正确;
B、琼脂不能提供碳源,只能作为凝固剂,B错误;
C、每次划线前后均需要对接种环灼烧,所以若划线4次,则接种环需要灼烧5次,C错误;
D、待培养基冷却至50℃左右时,在酒精灯火焰附近倒平板,D错误。
故选A。
19. 下列关于涂布分离法和划线分离法的操作,错误的是( )
A. 两次划线之间灼烧接种环是为了杀死上次划线结束后接种环上残留的菌种
B. 不同浓度的菌液经涂布后均可在固体培养基表面形成单菌落
C. 在获取菌种前和接种完毕后均要将试管口通过火焰
D. 同一浓度的稀释液应至少涂布三个平板用来计数
【答案】B
【解析】
【分析】微生物常见的接种的方法:
①平板划线法:将已经熔化的培养基倒入培养皿制成平板,接种,划线,在恒温箱里培养.在划线的开始部分,微生物往往连在一起生长,随着线的延伸,菌数逐渐减少,最后可能形成单个菌落。
②稀释涂布平板法:将待分离的菌液经过大量稀释后,均匀涂布在培养皿表面,经培养后可形成单个菌落.
【详解】A、两次划线之间灼烧接种环是为了杀死上次划线结束后接种环上残留的菌种,使得下次划线的菌种来自上次划线的末端,A正确;
B、若菌液浓度过大,形成的菌落就连在一起,则得不到单个的菌落,当菌液稀释度足够高的情况下,菌液经涂布后可在固体培养基表面形成单菌落,B错误;
C、在获取菌种前和接种完毕后均要将试管口通过火焰,进行灼烧灭菌,目的是防止杂菌污染,C正确;
D、同一浓度的稀释液应至少涂布三个平板,取平均值,以减小误差,D正确。
故选B。
20. 如图是某课题小组培养从土壤中分离出能够分解尿素的细菌的结果示意图,以下相关说法正确的是( )
A. 运用图1所示的接种方法统计的活菌数比实际值偏低
B. 运用图2所示接种方法需要把接种环深入到培养基中进行接种
C. 选择培养基是根据微生物的代谢产物与培养基中特定试剂反应而设计的
D. 对尿素分解菌进行分离时需要在选择培养基中加入酚红指示剂
【答案】A
【解析】
【分析】常用的微生物接种方法:①平板划线分离法:先倒制无菌琼脂培养基平板,待充分冷却凝固后,在无菌条件下,用接种环沾取少量待分离的含菌样品,在无菌琼脂平板表面进行有规则的划线,注意接种环不能划破培养基表面。划线的方式有连续划线、平行划线、扇形划线或其它形式的划线。通过这样在平板上进行划线稀释,微生物细胞数量将随着划线次数的增加而减少,并逐步分散开来。经培养后,可在平板表面形成分散的单个菌落。但单个菌落并不一定是由单个细胞形成的,需再重复划线1-2次,并结合显微镜检测个体形态特征,才可获得真正的纯培养物。②稀释涂布平板法:该法是将已熔化并冷却至约50℃(减少冷凝水)的琼脂培养基,先倒入无菌培养皿中, 制成无菌平板。待充分冷却凝固后,将一定量(约0.1 ml)的某一稀释度的样品悬液滴加在平板表面,再用三角形无菌涂布器涂布,使菌液均匀分散在整个平板表面,倒置温箱培养后挑取单个菌落。
【详解】A、图1菌落均匀分布,可知所示接种方法为稀释涂布平板法,由于当两个或多个细胞连在一起时,平板上显示的只是一个菌落,故统计的活菌数比实际值偏低,A正确;
B、划线分离时,不能把接种环深入到培养基中进行接种,只能在培养基表面进行划线操作,B错误;
C、选择培养基是根据某种微生物的特殊营养要求或其对某化学、物理因素的抗性而设计的培养基,C错误;
D、对尿素分解菌进行分离时,需要在选择培养基中加入尿素作为唯一氮源,在鉴定培养基中加入酚红指示剂,D错误。
故选A。
21. 油烟污染由多种有害物质组成,不易降解。某同学从长期受到金龙鱼油产生的油烟污染的土壤中分离出油烟降解菌,其筛选分离过程如下图所示,下列叙述错误的是( )
A. 图中①~③的过程称为梯度稀释
B. 在④中的固体培养基加入金龙鱼油,其作用是为微生物提供碳源和能源
C. 若要判断④固体培养基是否起到了选择的作用,应设计一个牛肉膏蛋白胨培养基作对照
D. 分离得到的降解菌可采用甘油管藏的方法长期保存
【答案】A
【解析】
【分析】
1、结合题干分析题图:图中以“金龙鱼油”作为唯一碳源的培养基来培养土壤样品,可分离出能够分解油烟的微生物。
2、选择培养基是根据某种微生物的特殊营养要求或其对某化学、物理因素的抗性而设计的培养基使混合菌样中的劣势菌变成优势菌,从而提高该菌的筛选率。
【详解】A、分析图解可知,图中①~③的培养过程中加入金龙鱼油作为唯一碳源,能够初步筛选出能分解油烟的微生物,并增大其浓度,该过程称为选择培养,A错误;
B、金龙鱼油可作为油烟分解菌的碳源和能源,所以在④中的固体培养基加入金龙鱼油,其作用是为微生物提供碳源和能源,B正确;
C、若要判断④固体培养基是否起到了选择的作用,应再设置一个牛肉膏蛋白胨培养基作对照,在对照培养基和选择培养基上接种等量的菌液后比较两培养基中菌落的数目,若固体培养基中菌落数明显少于对照组,则可说明该培养基起到了选择作用,C正确;
D、对分离得到的降解菌若要进行长期保存,可采用甘油管藏的方法在-20℃的冷冻箱中保存,D正确。
故选A。
22. 研究小组利用稀释涂布平板法来探究某河流中大肠杆菌的数量。每一个浓度涂布四个平板,并且设置空白对照组。下列关于操作步骤的叙述正确的是( )
A. 涂布前,将沾有少量酒精的涂布器在火焰上引燃,燃尽后还要冷却8~10s
B. 涂布完成后,在培养皿的皿盖上做标记,以避免混淆,并将培养皿倒置培养
C. 计算平板上的菌落数时,四个培养皿上的菌落数无论多少,都要全部平均
D. 若空白对照组上有5个菌落,则实验组数据基础上减去5,以获得最准确数据
【答案】A
【解析】
【分析】常用的接种方法有平板划线法和稀释涂布平板法,目的是让聚集在一起的微生物分散成单个细胞,然后得到由这个细胞繁殖而来的肉眼可见的单个群落。稀释涂布法是将菌液进行一系列的梯度稀释,然后将不同稀释度的菌液分别涂布到琼脂固体培养基的表面,在适宜条件下培养,在稀释度足够高的菌液里,聚集在一起的微生物将被分散成单个细胞,从而能在培养基表面形成单个的菌落。
【详解】A、使用涂布器在酒精灯下涂布时,要先将涂布器沾有少量酒精进行灼烧灭菌,燃尽后还要冷却8~10s再进行涂布,A正确;
B、涂布完成后,在培养皿的皿底上做标记,B错误;
C、计算平板上的菌落数时,应选择菌落数在30~300的平板进行计数,C错误;
D、若空白对照组上有5个菌落,说明培养基灭菌不彻底,需要重新进行实验,D错误。
故选A。
【点睛】本题考查微生物分离与计数的相关知识,意在考查考生对实验过程、细节的掌握,能结合所学知识,准确作答。
23. 下列关于微生物培养所需营养物质的叙述,正确的是( )
A. 碳源物质不可能同时是氮源
B. 无机氮源也能提供能量
C. 凡是碳源都能提供能量
D. 异养微生物只能利用有机氮源
【答案】B
【解析】
【分析】培养基的营养构成:各种培养基一般都含有水、碳源、氮源、无机盐,此外还要满足微生物生长对pH、特殊营养物质以及氧气的要求。
【详解】A、有的碳源可同时是氮源,如NH4HCO3,A错误;
B、有些无机氮源也能提供能量,如NH3可为硝化细菌提供能量和氮源,B正确;
C、有的碳源不能提供能量,如硝化细菌利用CO2,C错误;
D、异养微生物也能利用无机氮源,如NH4NO3,D错误。
故选B。
24. 从土壤中分离分解尿素的细菌实验过程如下图所示。下列有关叙述正确的是( )
A. 选肥沃、湿润的土壤,在距表层3cm的深处取样
B. 图中A应为加入蒸馏水,B应为高压蒸汽灭菌
C. 涂布平板时,取各浓度土壤稀释液1mL涂布于平板
D. 倒平板后要进行高压蒸汽灭菌
【答案】A
【解析】
【分析】从土壤中分离以尿素为氮源的细菌的实验流程:土壤取样→样品的稀释→将稀释液涂布到以尿素为唯一氮源的培养基上→挑选能生长的菌落→鉴定。
【详解】A、土壤取样时,选肥沃、湿润土壤,应铲去表层3cm土再取样,A正确;
B、土壤样品不能灭菌处理,会导致其中的细菌全部死亡,B错误;
C、稀释涂布平板法可用于微生物的接种和计数,涂布平板时,将样液分别稀释不同倍数分别涂布在不同的平板上,目的是在平板上获得数量适中的菌落,C错误;
D、倒平板时需要先灭菌后再倒平板,D错误。
故选A。
25. 大平板计数异常是指在对自然样品(如土壤)中微生物细胞数进行评估时,显微镜直接计数法得到的菌体数远远大于平板计数法得出的菌体数。出现大平板计数异常的原因不包含( )
A. 一种培养基和培养条件不能符合全部微生物的生长需求
B. 培养时间较短时,平板上的菌落数目没有达到最大值
C. 平板上两个或多个细胞连在一起形成一个菌落
D. 显微镜直接计数能逐一对细胞进行统计,比平板计数精确
【答案】D
【解析】
【分析】稀释涂布平板法统计菌落数目的原理:1、当样品的稀释度足够高时,培养基表面生长的一个菌落,来源于样品稀释液中的一个活菌;2、通过统计平板上的菌落数来推测样品中大约含有的活菌数。
【详解】A、由于一种培养基和培养条件不能符合全部微生物的生长需求,所以显微镜直接计数得到的菌体数远远大于平板计数法得出的菌体数,A不符合题意;
B、利用稀释涂布平板法计数时,由于培养时间较短时,平板上的菌落数目没有达到最大值,可能造成显微镜直接计数法得到的菌体数远远大于平板计数法得出的菌体数,B不符合题意;
C、平板上两个或多个细胞连在一起时形成一个菌落,造成统计的菌落数偏少,C不符合题意;
D、显微镜直接计数不能区分活菌和死菌,平板上的均为活菌形成的菌落,所以显微镜直接计数精确度没有平板计数高,D符合题意;
故选D。
26. 下列有关分解尿素的细菌,说法正确的是( )
A. 以尿素为唯一氮源的固体培养基平板上可以分离出根瘤菌
B. 筛选分解尿素的细菌时,培养基中唯一的营养物质是尿素
C. 加有酚红的以尿素为唯一氮源的培养基,兼有选择与鉴别目标菌种的功能
D. 脲酶需要经过内质网和高尔基体的加工后才具有生物学活性
【答案】C
【解析】
【分析】培养基选择分解尿素的微生物的原理:培养基的氮源为尿素,只有能合成脲酶的微生物才能分解尿素,以尿素作为氮源。缺乏脲酶的微生物由于不能分解尿素,缺乏氮源而不能生长发育繁殖,而受到抑制,所以用此培养基就能够选择出分解尿素的微生物。
【详解】A、以尿素为唯一氮源的固体培养基平板上是分离分解尿素的微生物,而根瘤菌是共生固氮菌,所以早该培养基上不可以分离出根瘤菌,A错误;
B、筛选分解尿素的细菌时,培养基中唯一的氮源是尿素,但培养基中还含有其他营养物质,例如水和无机盐,B错误;
C、分解尿素的细菌的鉴定细菌合成的脲酶将尿素分解成氨,氨会使培养基的碱性增强。在以尿素为唯一氮源的培养基中加入酚红指示剂培养细菌,若指示剂变红,可确定该种细菌能够分解尿素,故加有酚红的尿素培养基,兼有选择与鉴别目标菌种的功能,C正确;
D、分解尿素的细菌属于原核生物,无内质网、高尔基体,D错误。
故选C。
27. 下列关于尿素分解菌的说法正确的是( )
A. 获得尿素分解菌纯培养物的关键是防止杂菌污染
B. 培养基中加入尿素为唯一氮源的原因是只有尿素分解菌能分解尿素为生命活动供能
C. 尿素分解菌的代谢类型是自养需氧型,所以实验中需要振荡培养,为其提供更多的氧气
D. 培养基中KH2PO4等的作用只有作为缓冲剂保持pH稳定
【答案】A
【解析】
【分析】1、土壤中分解尿素的细菌的分离与计数实验中,需要使用以尿素为唯一氮源的选择培养基。
2、微生物的分离:
①利用该分离对象对某一营养物质的“嗜好”,专门在培养基中加入该营养物质,使该微生物大量增殖,这些物质主要是一些特殊的碳源、氮源,如纤维素可用来富集纤维素分解微生物,尿素可用来富集尿素分解微生物。
②利用该分离对象对某种抑制物质的抗性,在混合培养物中加入该抑制物质,经培养后,由于原来占优势的它种微生物的生长受到抑制,而分离对象却可趁机大量增殖,使之在数量上占优势,如筛选酵母菌和霉菌,在培养基中加入青霉素,因青霉素可抑制细菌和放线菌的细胞壁的合成,从而抑制两类微生物的生长,而酵母菌和霉菌正常生长增殖。
【详解】A、微生物培养的关键是防止杂菌污染,A正确;
B、培养基中加入尿素为唯一氮源的原因是只有尿素分解菌能分解尿素为生命活动提供氮源,B错误;
C、尿素分解菌的代谢类型是异养需氧型,C错误;
D、无机盐可以作为缓冲剂保持细胞生长过程中pH稳定,所以培养基中KH2PO4等的作用之一是作为缓冲剂保持pH稳定,D错误。
故选A。
28. 下列关于微生物实验的叙述,错误的是( )
A. 从有哺乳动物排泄物的地方取土样,分离到尿素分解菌的概率高
B. 圆褐固氮菌生长过程中不需要氮源
C. 在以尿素为唯一氮源固体培养基上生长的微生物不都是以尿素为氮源
D. 每克样品中的菌株数=(C÷V)×M,C为某一稀释度下平板上的平均菌落数
【答案】B
【解析】
【分析】1、分离某种以尿素为氮源的细菌实验过程:土壤取样→样品的稀释→将稀释液涂布到以尿素为唯一氮源的培养基上→挑选能生长的菌落→鉴定。
2、稀释涂布平板法可对活菌进行计数。每克样品中的菌株数=(C÷V)×M,C为某一稀释度下平板上的平均菌落数,V为涂布的体积,M为稀释的倍数。
【详解】A、哺乳动物排泄物含有尿素,从有哺乳动物排泄物的地方取土样,分离到尿素分解菌的概率高,A正确;
B、圆褐固氮菌能固氮,其生长过程中所需的氮源可来自空气中的氮气,B错误;
C、在以尿素为唯一氮源固体培养基上生长的微生物不都是以尿素为氮源,有些微生物可能是固定空气中氮气的微生物,有些可能是能利用尿素分解菌的含氮代谢产物为氮源的微生物,C错误;
D、每克样品中的菌株数=(C÷V)×M,C为某一稀释度下平板上的平均菌落数,V为涂布的体积,M为稀释的倍数,D正确;
故选B。
29. 下列对刚果红染色法的叙述,正确的是( )
A. 加入培养基的刚果红不需要先进行灭菌处理
B. 透明圈的产生的原因是由于培养基中的刚果红被分解
C. 既可以先培养微生物,再加入刚果红进行颜色反应,也可以在倒平板时就加入刚果红
D. 可以将刚果红与培养基中的其他物质混合后再灭菌倒平板
【答案】C
【解析】
【分析】
刚果红可以与纤维素形成红色复合物,当纤维素被纤维素酶分解后,红色复合物无法形成,出现以纤维素分解菌为中心的透明圈,可以通过是否产生透明圈来筛选纤维素分解菌。
【详解】A、加入培养基的刚果红也需要进行灭菌处理,以防杂菌的侵入,A错误;
B、刚果红可以与纤维素形成红色复合物,当纤维素被纤维素酶分解后,红色复合物无法形成,出现以纤维素分解菌为中心的透明圈,B错误;
C、既可以先培养微生物,再加入刚果红进行颜色反应,也可以在倒平板时就加入刚果红,则所加刚果红要进行灭菌,C正确;
D、可以将刚果红与培养基分别灭菌,按一定的比例将刚果红加入到培养基中,然后倒平板,D错误。
故选C。
【点睛】
30. 下列关于分解纤维素的微生物分离实验的叙述,正确的是( )
A. 纤维素酶是一种复合酶,其中纤维素分解为纤维二糖仅由C1酶催化
B. 鉴别纤维素分解菌的培养基中,羧甲基纤维素钠(CMC-Na)主要为细菌提供碳源
C. 在筛选分解纤维素的细菌实验中,用于选择培养的培养基属于固体培养基
D. 倒平板时加入刚果红染色,优点是显示的颜色反应基本上就是纤维素分解菌的作用
【答案】B
【解析】
【分析】在纤维素分解菌的分离实验中,刚果红可以与纤维素形成红色复合物,当纤维素被纤维素酶分解后,红色复合物无法形成,出现以纤维素分解菌为中心的透明圈,这样可以通过是否产生透明圈来筛选纤维素分解菌。刚果红染色法有两种:第一种,先培养微生物再加入刚果红进行颜色反应;优点:显示出的颜色反应基本上是纤维素分解菌的作用;缺点:操作繁琐,加入的刚果红会使菌落之间发生混杂。第二种,在倒平板时就加入刚果红。优点:不存在菌落的混杂问题;缺点:①在纤维素粉和琼脂、土豆汁中都含有淀粉类物质,可以使能够产生淀粉酶的微生物产生假阳性反应,②有些微生物有降解色素的功能。
【详解】A、纤维素酶是一种复合酶,包括C1酶、Cx酶和葡萄糖苷酶,其中C1酶和Cx酶能使纤维素分解成纤维二糖,葡萄糖苷酶能将纤维二糖分解成葡萄糖,A错误;
B、鉴别纤维素分解菌的培养基中,羧甲基纤维素钠(CMC-Na)主要为细菌提供碳源,B正确;
C、筛选分解纤维素的细菌的实验中,用于选择培养的培养基属于液体培养基,C错误;
D、在倒平板时就加入刚果红。优点:不存在菌落的混杂问题;缺点:①在纤维素粉和琼脂、土豆汁中都含有淀粉类物质,可以使能够产生淀粉酶的微生物产生假阳性反应,②有些微生物有降解色素的功能。D错误。
故选B。
31. 下列有关果汁中的果胶和果胶酶的叙述,正确的是( )
A. 在水果匀浆中加入水使果胶溶于水而提高出汁率
B. 果胶酶需在最适温度和pH条件下保存效果最好
C. 果胶酶水解果胶的最终产物是半乳糖醛酸
D. 可用LB培养基扩大培养苹果青霉,从而大量提取果胶酶
【答案】C
【解析】
【分析】1、果胶: (1)作用:细胞壁的主要成分包括纤维素和果胶; (2)成分:由半乳糖醛酸聚合而成的一种高分子化合物; (3)特点:在果汁加工中,影响果汁的出汁率和澄清度;
2、果胶酶: (1)作用:能够分解果胶,瓦解植物的细胞壁及胞间层,使榨取果汁变得容易,也是果汁变得澄清; (2)组成:果胶酶是分解果胶的一类酶总称,包括半乳糖醛酸酶、果胶分解酶、果胶酯酶。
【详解】A、果胶不溶于水,因此在水果匀浆中加入水不能使果胶溶于水而提高出汁率,A错误;
B、果胶酶需在低温和最适pH条件下保存效果最好,B错误;
C、果胶的彻底水解产物是半乳糖醛酸,C正确;
D、LB液体培养基是细菌培养基,苹果青霉是真菌,不适合用LB培养基培养,D错误;
故选C。
32. 四川为爱媛橙的高产区,为拓宽爱媛橙的销路提高附加值,研究人员利用其果实生产果酒的过程及相关物质变化如图。下列叙述错误的是( )
A. 发酵前需将发酵罐口打开通入空气,目的是增加酵母菌数量
B. 破碎打浆和酶解处理可提高爱媛橙果汁出汁率
C. 采样检测发酵中总糖和酒精度等变化,可有效控制发酵进程
D. 过滤处理可除去陈酿后溶液中的沉淀物和颗粒悬浮物
【答案】A
【解析】
【分析】1、分析上图:上图中加入果胶酶作用是瓦解细胞壁和胞间层,使果汁澄清,提高出汁率。加入活化的酵母菌是为发酵提供菌种。
2、分析下图:随着取样时间的延长,总糖量逐渐降低,直至为0。而随着取样时间延长,酒精度逐渐增加,直至稳定。开始时酒精度接近0,说明开始一段时间菌体主要进行有氧呼吸。
【详解】A、酵母菌为兼性厌氧型,在有氧的条件下,进行有氧呼吸大量繁殖,在无氧条件下,可发酵产生酒精,但该实验是加入的纯化的活化菌种,为防止杂菌污染,不能将发酵罐口打开通入空气,应向密闭装置中通入无菌空气,A错误;
B、破碎打浆可有利于酶与底物充分接触,果胶酶可将不溶性的果胶分解,从而提高爱媛橙果汁的出汁率,B正确;
C、采样检测发酵中总糖和酒精度等变化,可及时了解发酵装置中糖的剩余量和酒精的生成量,可有效控制发酵进程,C正确;
D、过滤可除去陈酿后溶液中的沉淀物和颗粒悬浮物,D正确。
故选A。
33. 果胶酶在果汁生产中的作用显著,下列对酶及相关实验的叙述,错误的是( )
A. 在各种条件下均可探究出果胶酶的最适温度
B. 酶的活性是指酶催化一定化学反应的能力
C. 酶促反应速率改变,酶的活性不一定改变
D. 探究不同pH对果胶酶活性的影响可用质量分数为0.1%的氢氧化钠和盐酸溶液调节
【答案】A
【解析】
【分析】1、果胶酶:
(1)作用:能够分解果胶,瓦解植物的细胞壁及胞间层,使榨取果汁变得更容易;果胶分解成可溶性的半乳糖醛酸,使得浑浊的果汁变得澄清。
(2)组成:不是特指某一种酶,而是分解果胶的一类酶的总称,包括多聚半乳糖醛酸酶、果胶分解酶和果胶酯酶等。
2、在最适宜的温度或pH值条件下,酶的活性最高;温度和pH偏高或偏低,酶的活性都会明显降低。过酸或过碱、温度过高都会使酶的空间结构遭到破坏,使酶失活。低温只是使酶的活性降低,酶分子结构未遭到破坏,温度升高可恢复酶活性。
【详解】A、强酸、强碱会导致酶失活,强酸和强碱条件下不能探究出果胶酶的最适温度,A错误;
B、酶的活性是指酶催化一定化学反应的能力,可用单位时间单位体积中底物的减少量和产物的增加量表示,B正确;
C、温度、pH、酶浓度,底物浓度等可改变酶促反应速率,温度、pH能通过改变酶的活性来改变酶促反应速率,酶浓度、底物浓度不改变酶的活性,C正确;
D、探究不同pH对果胶酶活性的影响,自变量为pH,可用质量分数为0.1%的氢氧化钠和盐酸溶液调节,D正确;
故选A。
34. 与普通洗衣粉相比,通常加酶洗衣粉能更有效地清除污渍,下列有关叙述错误的是( )
A. 水质、水量、水温、表面活性剂等都会影响加酶洗衣粉的洗涤效果
B. 加酶洗衣粉中主要添加了碱性蛋白酶和碱性脂肪酶
C. 探究加酶洗衣粉和普通洗衣粉的洗涤效果时,最好选择同一品牌的洗衣粉进行实验
D. 毛织品、棉织品、蚕丝织品等衣物均不宜使用添加蛋白酶的洗衣粉洗涤
【答案】D
【解析】
【分析】1、加酶洗衣粉是指含有酶制剂的洗衣粉,目前常用的酶制剂有四类:蛋白酶、脂肪酶、淀粉酶和纤维素酶,其中,应用最广泛、效果最明显的是碱性蛋白酶和碱性脂肪酶。碱性蛋白酶能将血渍、奶渍等含有的大分子蛋白质水解成可溶性的氨基酸或小分子的肽,使污迹从衣物上脱落.脂肪酶、淀粉酶和纤维素酶也能分别将大分子的脂肪、淀粉和纤维素水解为小分子物质,使洗衣粉具有更好的去污能力。
2、影响加酶洗衣粉活性的条件:温度、pH和水量、影响加酶洗衣粉的效果的因素:水温、水量、水质、洗衣粉的用量、衣物的质地、大小、浸泡和洗涤的时间。
【详解】A、水质、水量、水温和表面活性剂都会影响加酶洗衣粉的洗涤效果,A正确;
B、加酶洗衣粉中主要添加了碱性蛋白酶和碱性脂肪酶,B正确;
C、探究加酶洗衣粉和普通洗衣粉的洗涤效果时,应选择同一品牌的洗衣粉进行实验形成对照,C正确;
D、毛织品和蚕丝织品的主要成分是蛋白质,会被碱性蛋白酶水解,因此不适宜洗涤用添加碱性蛋白酶的洗衣粉清洗,但棉织品的主要成分是纤维素,可以用添加蛋白酶的洗衣粉洗涤,D错误。
故选D。
35. 某学生为探究某洗衣粉中酶催化作用的最适温度,实验结果如图,下列说法不准确的是( )
A. 该实验中,温度、pH分别属于自变量和无关变量
B. 由图可知,该加酶洗衣粉的最适宜使用温度为45℃
C. 洗衣服时不小心加入了75℃的水,需加入冷水调温恢复洗衣效果
D. 使用普通洗衣粉和加酶洗衣粉手洗衣服后均需彻底清洗双手
【答案】C
【解析】
【分析】酶是活细胞产生的具有生物催化能力的有机物,大多数是蛋白质,少数是RNA;酶的催化具有高效性(酶的催化效率远远高于无机催化剂)、专一性(一种酶只能催化一种或一类化学反应的进行)、需要适宜的温度和pH值(在最适条件下,酶的催化活性是最高的,低温可以抑制酶的活性,随着温度升高,酶的活性可以逐渐恢复,高温、过酸、过碱可以使酶的空间结构发生改变,使酶永久性的失活) 。
【详解】A、由题意可知该实验中的温度、pH分别属于自变量和无关变量,A正确;
B、分析题图曲线可知,该洗衣物中的酶催化的最适温度为45℃,高于或低于45℃,酶的活性都会降低,B正确;
C、在洗衣服时如不小心加入了75℃的水,酶的催化效率基本都降为零,后者在加入冷水调温催化作用也不能恢复,因为75℃的水时酶的空间结构已遭到破坏,使酶永久失活,C错误;
D、在使用普通洗衣粉和加酶洗衣粉手洗衣服后皮肤细胞中合蛋白质,若不彻底洗手,就会使手部皮肤受到损伤,D正确。
故选C。
36. 下图为酶促反应曲线,Km表示反应速率为1/2Vmax时的底物浓度。竞争性抑制剂与底物结构相似,可与底物竞争性结合酶的活性部位;非竞争性抑制剂可与酶的非活性部位不可逆性结合,从而使酶的活性部位功能丧失。下列分析错误的是
A. Km值越大,酶与底物亲和力越高
B. 加入竞争性抑制剂,Km值增大
C. 加入非竞争性抑制剂,Vmax降低
D. 非竞争性抑制剂破坏酶的空间结构
【答案】A
【解析】
【分析】影响酶促反应速率的因素有:①底物浓度,底物浓度不影响酶的活性,通过影响底物与酶的接触面积而影响酶促反应速率;②酶浓度,通过影响底物与酶的接触面积而影响酶促反应速率;③pH和温度通过影响酶的活性,从而影响酶促反应速率;④抑制剂和激活剂。
【详解】A、据图分析,Km值越小,达到1/2Vmax需要的底物浓度越低,说明酶与底物亲和力越高,A错误;
B、加入竞争性抑制剂,酶与底物结合的机会减少,则Km值增大,B正确;
C、加入非竞争性抑制剂,使酶的活性部位功能丧失,导致Vmax降低,C正确;
D、非竞争性抑制剂可与酶的非活性部位不可逆性结合,从而破坏了酶的空间结构,D正确。
故选A。
37. 固定化酶是指在一定的空间范围内起催化作用,并能反复和连续使用的酶。固定化酶用于生产前,需要获得酶的有关数据。如图:曲线①表示相对酶活性,即某种酶在各种温度下酶活性相对最高酶活性的百分比:曲线②表示残余酶活性,即将该种酶在不同温度下保温足够时间,再在酶活性最高的温度下测得的酶活性。下列分析错误的是( )
A. 曲线①的自变量是温度,无关变量需保持相同且适宜
B. 由曲线①可知,该酶在温度为80℃时的催化效率最高
C. 曲线②是在其它条件适宜,温度为80℃时测得的数据
D. 若该种酶固定化后用于生产,使用的最佳温度是80℃
【答案】D
【解析】
【分析】曲线①表示酶在各种温度下酶活性相对最高酶活性的百分比,由曲线可以看出,在温度为80℃酶活性相对最高酶活性的百分比最高;曲线②是将酶在不同温度下保温足够长的时间,再在酶活性最高的温度下测其残余酶活性,由曲线可以看出,在较低的温度条件下保温足够长时间后,在最适宜温度下测得酶的活性随保温温度的升高,酶活性增强,在60~70℃之间保温够长时间,在最适宜温度下,酶活性较高,温度超过70℃保温,足够长时间,在最适宜温度下,酶活性急剧下降。
【详解】A、曲线①表示相对酶活性,即某种酶在各种温度下酶活性相对最高酶活性的百分比,所以自变量是温度,其他条件属于无关变量,因此是在其它条件适宜,不同温度时测得的数据,A正确;
B、由曲线①可知,该酶催化效率最高的温度是80℃,此时相对酶的活性最高,B正确;
C、根据题干信息,曲线②是该种酶在不同温度下保温足够时间,再在酶活性最高的温度下测得的酶活性,由曲线可知,该酶的最适宜温度是80℃,所以曲线②是在其它条件适宜,温度为80℃时测得的数据 ,C正确;
D、由曲线②可知,温度超过70℃保温足够长时间,在最适宜温度下,酶活性急剧下降,在60~70℃条件下保温足够长时间,在最适宜温度下,酶活性较高,因此使用该酶时的最适宜温度范围是60~70℃,D错误。
故选D。
38. 图是根据多酶固定化技术将a-淀粉酶、葡糖淀粉酶和支链淀粉酶形成三功能酶聚合体,将不同结构的淀粉进行分解,下列关于该技术的说法错误的是( )
A. 该固定化酶技术可以催化一系列生化反应
B. 该技术既有利于酶与反应物接触,又能与反应物分离
C. 图示固定化技术属于物理吸附法
D. 固定化酶可再次利用,降低了生产成本
【答案】C
【解析】
【分析】固定化酶和固定化细胞技术是利用物理或化学方法将酶或细胞固定在一定空间内的技术,包括包埋法、化学结合法和物理吸附法。固定化细胞多采用包埋法、物理吸附法,如用海藻酸钠进行包埋。固定化酶固定的是一种具体的酶,不能催化一系列化学反应;与直接使用酶相比,固定化酶使酶既能与反应物接触,又能与产物分离,还可以被反复利用。一般来说,酶更合适采用化学结合和物理吸附法固定化,而细胞多采用包埋法固定化。这是因为细胞体积大,而酶分子小;体积大的细胞难以被吸附或结合,而体积小的酶容易从包埋材料中漏出。
【详解】A、由题干信息可知,该固定化酶技术将α-淀粉酶、葡糖淀粉酶和支链淀粉酶形成三功能酶聚合体,能够将不同结构的淀粉进行分解,由此推测该固定化酶技术可以催化一系列生化反应,A正确;
B、该技术既有利于酶与反应物接触,又能与反应物分离,B正确;
C、图示固定化技术属于化学结合法,C错误;
D、固定化酶使酶既能与反应物接触,又能与产物分离,还可以被反复利用,从而降低生产成本,D正确。
故选C。
【点睛】
39. 下面是制备固定化酵母细胞的步骤,正确的是( )
A. 应使干酵母与自来水混合并搅拌,以利于酵母菌活化
B. 制备固定化酵母细胞的关键操作步骤是配制海藻酸钠溶液
C. 向刚溶化好的海藻酸钠溶液中加入已活化的酵母细胞,充分搅拌并混合均匀
D. 将与酵母细胞混匀海藻酸钠溶液缓慢倒入CaCl2溶液中,会观察到CaCl2溶液中有球形或椭圆形的凝胶珠
【答案】B
【解析】
【分析】固定化酵母细胞的制作步骤包括:
(1)酵母细胞的活化。
(2)配制氯化钙溶液:要用蒸馏水配置。
(3)配制海藻酸钠溶液:小火、间断加热、定容,如果加热太快,海藻酸钠会发生焦糊。
(4)海藻酸钠溶液与酶母细胞混合:冷却后再混合,注意混合均匀,不要进入气泡。
(5)制备固定化酵母细胞:高度适宜,并匀速滴入。
【详解】A、应使干酵母与蒸馏水混合并搅拌,以利于酵母菌活化,这是因为自来水中含有微生物和离子等物质,会影响酵母菌的活化效果,A错误;
B、制备固定化酵母细胞的关键操作步骤是配制海藻酸钠溶液,海藻酸钠溶液浓度过低,包埋的酵母细胞太少,海藻酸钠溶液浓度过高,不易形成凝胶珠,B正确;
C、刚溶化好的海藻酸钠溶液需要冷却后才能加入已经活化的酵母细胞,以免高温影响酵母细胞的活性,C错误;
D、应用注射器将与酵母细胞混匀的海藻酸钠溶液注入CaCl2中形成凝胶珠,而不是直接倒入,D错误。
故选B。
40. 下列关于酶制剂和固定化酵母细胞的叙述,正确的是( )
A. 从酶的固定方式看,吸附法比化学结合法对酶活性影响大
B. 可用海藻酸钠包埋消化酶制成多酶片用于缓解消化不良症状
C. 将海藻酸钠凝胶珠用无菌水冲洗,目的是洗去残留的氯化钙
D. 固定化细胞含有多种酶,可以催化各种反应底物的一系列反应
【答案】C
【解析】
【分析】固定化酶和固定化细胞技术是利用物理或化学方法将酶或细胞固定在一定空间内的技术,包括包埋法、化学结合法和物理吸附法。固定化细胞多采用包埋法、物理吸附法,如用海藻酸钠进行包埋。固定化酶固定的是一种具体的酶,不能催化一系列化学反应;与直接使用酶相比,固定化酶使酶既能与反应物接触,又能与产物分离,还可以被反复利用。一般来说,酶更合适采用化学结合和物理吸附法固定化,而细胞多采用包埋法固定化。这是因为细胞体积大,而酶分子小;体积大的细胞难以被吸附或结合,而体积小的酶容易从包埋材料中漏出。
【详解】A、化学结合法可能影响酶的活性部位而影响反应效果,而吸附法是物理方法,不影响酶的分子结构,对酶活性影响小,A错误;
B、酶分子较小,容易从包埋材料中漏出,因此不一般不用包埋法固定化酶,并且多酶片中的酶不需要重复使用,B错误;
C、凝胶珠用无菌水冲洗2~3次,其目的是洗去CaCl2,C正确;
D、固定化细胞含有多种酶,可以催化特定反应底物的一系列反应,不是催化各种反应底物的一系列反应,D错误。
故选C。
41. 杨梅是特色水果之一,为对其进行深加工,某厂进行了杨梅酒和杨梅醋的研制,基本工艺流程如下:请回答:
(1)要发酵前,为使酵母菌迅速发生作用,取适量的干酵母制成酵母菌液时,加入温水和一定量的蔗糖,原因是______________。
(2)在制备杨梅酒过程中,甲罐顶上弯管中加水的主要目的是______________。发酵一定时间后,观察到发酵罐内液面不再有______________,说明发酵基本完毕。
(3)酿制杨梅酒时,并不需要对杨梅进行严格的消毒处理,原因是______________。
(4)为提高杨梅的利用率,可加入果胶酶,在工厂化生产时,其中果胶酶主要来自______________提供。
(5)在制备杨梅醋过程中,乙罐内先填充经______________处理的木材刨花,然后加入含醋酸杆菌的培养液,使该菌附着在刨花上,再让甲罐中发酵完毕的杨梅酒流入乙罐进行杨梅醋发酵,可通过控制杨梅酒的______________来调节杨梅醋的pH。
【答案】(1)适宜的温度和适量的碳源(能源),可使酵母菌数量(浓度)增多
(2) ①. 防止外界空气进入 ②. 气泡冒出
(3)在缺(无)氧、酸性的发酵液中,绝大多数微生物无法适应这一环境而受抑制
(4)霉菌 (5) ①. 灭菌 ②. 流速
【解析】
【分析】分析图1:图1是某厂进行果酒和果醋生产的基本工艺流程,甲罐进行的是酒精发酵,参与该过程的微生物主要是酵母菌;乙罐进行的是果醋发酵,参与该过程的微生物主要是醋酸菌。
分析图2:图2表示在杨梅酒和杨梅醋发酵的整个过程中,某物质浓度随时间变化的示意图。
【小问1详解】
要发酵前,为使酵母菌迅速发生作用,要进行活化,即加入温水和一定量的蔗糖,提供适宜的温度和适量的碳源(能源),可使酵母菌数量(浓度)增多。
【小问2详解】
甲罐进行的是酒精发酵,需要在无氧环境中进行,因此甲罐顶上弯管中加水的主要目的是防止空气进入;酒精发酵过程中除了产生酒精,还产生二氧化碳,若发酵一定时间后,观察到甲罐内液面不再有气泡冒出,则说明发酵基本完毕。
【小问3详解】
因为在缺氧、呈酸性的发酵液中,绝大多数微生物无法适应这一环境而受抑制,所以酿酒时,并不需要对杨梅进行严格的消毒处理。
【小问4详解】
果胶酶可来自霉菌的发酵,如黑曲霉或苹果青霉的发酵。
【小问5详解】
参与果醋发酵的微生物是醋酸菌,在制备杨梅醋过程中,乙罐内先填充经灭菌处理的木材刨花,然后加入含醋酸杆菌的培养液,使该菌附着在刨花上,再让甲罐中发酵完毕的杨梅酒流入乙罐进行杨梅醋发酵,杨梅醋的pH可通过控制杨梅酒的流速来调节。
【点睛】本题结合发酵装置图,考查果酒和果醋的制作,考生识记参与果酒和果醋制作的微生物及其代谢类型,掌握果酒和果醋制作的原理及发酵条件,能结合图中信息准确答题是解答本题的关键。
42. 苹果干腐病是一种名为茶藤子葡萄座腔菌真菌引起的疾病,病菌通常由枝条伤口入侵感染,在伤口处形成溃疡。某中学的科研小组计划分离出该真菌,并进行药物防治实验,为苹果干腐病的防治提供合理的建议。经过查阅资料,确定了分离时所用的PDA培养基配方,如下表所示:
物质
马铃薯
葡萄糖
自来水
氯霉素
含量
200g
20g
1000mL
0.3g
(该真菌在上述PDA培养基上生长时有特定的形态特征:辐射状白色匍匐菌丝,绒毛状。氯霉素是一种常用抗生素,对多种细菌的繁殖起抑制作用。)
(1)PDA培养基中马铃薯的作用是______________,要获得菌落,则上表中还应添加的成分是______________。培养基的制备步骤包括计算、称量、______________、灭菌、倒平板。其中“灭菌”的目的是______________。
(2)用剪刀从染病枝条溃疡处剪取1×1cm2的患病组织,消毒后置于培养基中心,在适宜条件下进行培养,共培养五组。待菌落形态特征稳定后,可用______________法将该致病菌分别转移至含有等量0.5%苦水碱剂.40%福美砷.清水的上述PDA培养基中进行抗药性实验,并每隔24h记录一次最后划线区域的菌落数目。
①选取______________的记录作为结果,这样可以防止因培养时间不足而导致遗漏的菌落数目。
②记录结果如下:
小组
0.5%苦水碱剂
40%福美砷
清水
菌落数目
2
8
17
从结果分析可得出的结论是______________。
【答案】(1) ①. 提供氮源、碳源、无机盐 ②. 琼脂(或凝固剂) ③. 溶化 ④. 杀死培养基中的微生物芽孢和孢子(或所有的微生物)
(2) ①. 平板划线 ②. 菌落数目稳定 ③. 0.5%苦水碱剂和40%福美砷均能抑制该真菌的生长,且0.5%苦水碱剂的抑制作用更强
【解析】
【分析】1、微生物培养基一般都含有水、碳源、氮源、无机盐,此外还要满足微生物生长对pH、特殊营养物质以及氧气的要求。一般固体培养基中会加入琼脂作为凝固剂。
2、分析第一个表格:氯霉素能够抑制细菌的生长,但真菌可以生存。
3、分析第二表格:加入0.5%苦水碱剂时,菌落数目最少,说明0.5%苦水碱剂能很好地抑制该真菌的生长。
【小问1详解】
微生物培养基一般都含有水、碳源、氮源、无机盐,PDA培养基中马铃薯的作用是提供氮源、碳源、无机盐。要获得菌落,需要使用固体培养基,因此需要在培养基中加入凝固剂--琼脂。培养基的制备步骤包括计算、称量、溶化、灭菌、倒平板。其中“灭菌”的目的是杀死培养基中的微生物芽孢和孢子。
【小问2详解】
用0.1%的升汞进行消毒;根据题干信息“每隔24h记录一次最后划线区域的菌落数目”可知分离微生物的方法为平板划线法。
①选取菌落数目稳定的记录作为结果,这样可以防止因培养时间不足而导致遗漏的菌落数目。
②分析表格数据可知,0.5%苦水碱剂和40%福美砷均能抑制该真菌的生长,而0.5%苦水碱剂作用后菌落数最少,因此0.5%苦水碱剂能很好的抑制该真菌的生长,适合防治苹果干腐病。
【点睛】本题考查了微生物的分离和培养的有关知识,要求考生能够掌握培养基的成分以及制作步骤,能够根据题干以及表格信息准确答题。
43. 某生物兴趣小组想对土壤中能分解尿素的细菌进行分离,并统计每克土壤样品中的活菌数目,确定了培养基配方(如下表)。将配方中各种物质溶解后,用蒸馏水定容到l000mL,再经高温灭菌,制成固体培养基以备用。
KH2PO4
NaHPO4
MgSO4•7H2O
蛋白胨
葡萄糖
尿素
琼脂
11.4g
2.1g
0.2g
1.0g
10.0g
1.0g
15.0g
(1)为保持干燥,培养皿用_____法灭菌;待培养基冷却到_____℃(填“20”“30”“50” 或“80”)左右时,在酒精灯附近倒平板;待平板冷却凝固后,将平板倒过来放置,可以防止_____,防止造成污染。
(2)根据培养基的成分判断,该同学不能分离出土壤中分解尿素的细菌,原因是_____。
(3)该同学采用稀释涂布平板法检测样液中细菌含量。在涂布接种前,随机取若干灭菌后的空白平板先行培养了一段时间,这样做的目的是_______;然后,将 l mL 样液稀释 l00 倍,在 3 个平板上用涂布法分别接入 0.1 mL 稀释液;经适当培养后,3 个平板上的菌落数分别为 39、38 和 37, 据此可得出每升样液中的活菌数为_________。
(4)该同学还做了不同稀释倍数的实验,且实验操作都正确规范,但通过菌落计数计算后发现,稀释倍数低的组计算结果往往比稀释倍数高的组计算结果略低,可能的原因是__________。
【答案】 ①. 干热灭菌 ②. 50 ③. 培养皿盖上的水珠落入培养基 ④. 培养基含蛋白胨,尿素不是唯一氮源,(培养基含蛋白胨,蛋白胨中含有氮元素) ⑤. 检测培养基平板灭菌(或制备) 是否合格 ⑥. 3.8×107 ⑦. 稀释倍数低的组菌液浓度更大,更易出现两个或多个细胞连在一起形成一个菌落,导致菌落计数偏低
【解析】
【分析】1.制备牛肉膏蛋白胨固体培养基的基本过程为计算、称量、溶化、调pH、灭菌、倒平板;
2.分离尿素分解菌的方法:能合成脲酶的细菌才能分解尿素。配制以尿素为唯一氮源的培养基,能够生长的细菌就是能分解尿素的细菌;
3.鉴定尿素分解菌的方法:分解尿素的细菌的鉴定:细菌合成的脲酶将尿素分解成氨,氨会使培养基的碱性增强,在以尿素为唯一氮源的培养基中加入酚红指示剂培养细菌,若指示剂变红,可确定该种细菌能够分解尿素。
【详解】(1)为保持干燥,培养皿用干热法进行灭菌;待培养基冷却到50℃左右时进行倒平板操作,该温度条件下为刚好不烫手的状态,在酒精灯附近倒平板,因为酒精灯火焰旁为无菌区;待平板冷却凝固后,将平板倒过来放置,这样可防止培养皿盖上的水珠落入培养基,防止造成污染。
(2)表中的培养基成分中含蛋白胨,即尿素不是唯一氮源,因此该同学不能分离出土壤中分解尿素的细菌。
(3)该同学采用稀释涂布平板法检测样液中细菌含量。在涂布接种前,为检测制备的培养基是否合格,通常随机取若干灭菌后的空白平板先行培养一段时间观察是否有菌落出现;然后,将 l mL 样液稀释 l00 倍,在 3 个平板上用涂布法分别接入 0.1 mL 稀释液;经适当培养后,3 个平板上的菌落数分别为 39、38 和 37, 平板中的菌落数的平均值为38,则1升样液中的活菌数为38÷0.1×100×1000=3.8×107个。
(4)该同学还做了不同稀释倍数的实验,且实验操作都正确规范,但通过菌落计数计算后发现,稀释倍数低的组计算结果往往比稀释倍数高的组计算结果略低,显然是因为稀释倍数低的样液中菌体的数量太多而使得在涂布时更容易出现两个或多个细胞连在一起形成一个菌落的情况,从而导致菌落计数偏低,而稀释倍数高的菌液中由于菌体数目少,在涂布时,出现两个或多个细胞连在一起形成一个菌落的情况的机会更少,因此,稀释倍数低的组计算结果往往比稀释倍数高的组计算结果略低。
【点睛】熟知稀释涂布平板法的原理及其操作流程和相关的计算是解答本题的关键,能正确分析分离尿素的细菌的原理和操作流程是解答本题的另一关键。
44. 关于酶的应用请分析回答下列问题:
(1)某同学将某种酶加入洗衣粉后欲探究该酶的去污能力,设计并进行了相关实验,结果如图。该实验的自变量是_____________。相对于无酶洗衣粉,加酶洗衣粉去渍效果好的原因是___________。该同学在使用加酶洗衣粉时,发现用温水洗涤效果要好一些,如果直接用冷水洗涤,效果并不好,分析其中的原因是_____________。
根据实验数据分析,该同学得出以下五项实验结论:
①该酶可以显著提高洗衣粉的去污力;
②不同类型洗衣粉影响该酶的去污力;
③该酶对污布类型2和3的去污力不同;
④该酶对污布类型2的去污力最强;
⑤加大酶用量可以提高洗衣粉的去污力。
另一同学认为其中只有部分是正确的,其中正确是____________________。
(2)关于酶的应用,除上面提到的加酶洗衣粉外,固定化酶也在生产实践中得到应用,如固定化葡萄糖异构酶已经用于高果糖浆生产。固定化酶技术是指___________。固定化酶在生产实践中应用的优点是_________(答出1点即可)。
【答案】(1) ①. 污布类型、洗衣粉的类型和酶用量 ②. 酶可以将大分子有机物分解为小分子有机物,小分子有机物易溶于水,从而将污渍与洗涤物分开 ③. 水温过低时酶活性较低(或温度适宜酶的活性高) ④. ①③
(2) ①. 利用物理或化学方法将酶固定在一定空间内的技术 ②. 固定在载体上的酶可以被反复利用,可降低生产成本(或产物容易分离,可提高产品的产量和质量,或固定化酶稳定性好,可持续发挥作用)
【解析】
【分析】1、分析柱形图:实验的自变量为污布类型、洗衣粉类型、酶用量,因变量为去污力。
2、加酶洗衣粉是指含有酶制剂的洗衣粉,目前常用的酶制剂有四类:蛋白酶、脂肪酶、淀粉酶和纤维素酶,其中,应用最广泛、效果最明显的是碱性蛋白酶和碱性脂肪酶。
3、碱性蛋白酶能将血渍、奶渍等含有的大分子蛋白质水解成可溶性的氨基酸或小分子的肽,使污迹从衣物上脱落。脂肪酶、淀粉酶和纤维素酶也能分别将大分子的脂肪、淀粉和纤维素水解为小分子物质,使洗衣粉具有更好的去污能力。
4、固定化酶技术是指利用物理或化学方法将酶固定在一定空间内技术。
【小问1详解】
分析柱形图可知,该实验的自变量是污布类型、洗衣粉的类型和酶用量,因变量为去污力。酶可以将大分子有机物分解为小分子有机物,小分子有机物易溶于水,从而将污渍与洗涤物分开,故加酶洗衣粉去渍效果比无酶洗衣粉好。
该同学在使用加酶洗衣粉时,发现用温水洗涤效果要好一些,如果直接用冷水洗涤,由于水温过低时酶活性较低,因此效果并不好,温度适宜时酶的活性高。
①根据柱形图,加酶和不加酶的进行对照,加酶可以显著提高洗衣粉的去污力,①正确;
②若不考虑是否加酶,图中自变量有三种,即洗衣粉类型、污布类型及酶用量,因此不能说明不同类型洗衣粉影响该酶的去污力,②错误;
③第2组和第3组相比,单一变量是污布的类型,结果第2组去污力明显高于第3组,由此说明该酶对污布类型2和3的去污力不同,③正确;
④若不考虑是否加酶,图中自变量有三种,即洗衣粉的种类、污布的种类及酶用量,虽然污布类型2中加酶的去污力最高,但不能说明该酶对污步类型2的去污力最强,④错误;
⑤根据实验结果不能说明加大酶用量可以提高洗衣粉的去污力,只能说明有酶洗衣服比无酶洗衣服的去污力强,⑤错误。故正确的有①③。
【小问2详解】
固定化酶技术是指利用物理或化学方法将酶固定在一定空间内的技术。固定化酶在生产实践中应用的优点是固定化酶能够反复利用(或产物容易分离,可提高产品的产量和质量,或固定化酶稳定性好,可持续发挥作用)。
四川省成都市树德中学2023-2024学年高二上学期期中生物试题(Word版附解析): 这是一份四川省成都市树德中学2023-2024学年高二上学期期中生物试题(Word版附解析),共38页。试卷主要包含了选择题,非选择题等内容,欢迎下载使用。
四川省成都市树德中学2023-2024学年高二上学期期中生物试题(Word版附解析): 这是一份四川省成都市树德中学2023-2024学年高二上学期期中生物试题(Word版附解析),共38页。试卷主要包含了选择题,非选择题等内容,欢迎下载使用。
四川省成都市树德中学2022-2023学年高二生物下学期5月月考试题(Word版附解析): 这是一份四川省成都市树德中学2022-2023学年高二生物下学期5月月考试题(Word版附解析),共41页。试卷主要包含了选择题,非选择题等内容,欢迎下载使用。

