2023届高考生物二轮复习人体的稳态与免疫调节作业含答案
展开微专题限时集训(十) 人体的稳态与免疫调节
(建议用时:40分钟)
一、选择题
1.(2022·江苏二模)内环境稳态是维持机体正常生命活动的必要条件。下列相关叙述正确的是( )
A.正常情况下抗体、氨基酸、糖原均会出现在内环境中
B.细胞内高Na+或细胞外高K+都有利于神经细胞产生兴奋
C.如果饮食中长期缺乏蛋白质,血浆渗透压会下降
D.葡萄糖在内环境中彻底氧化分解,为生命活动提供能量
C [糖原存在于细胞中,不属于内环境的成分,A错误;动作电位由Na+内流形成,细胞内高K+、细胞外高Na+有利于神经细胞产生兴奋,B错误;血浆的渗透压主要来源于蛋白质和无机盐,如果饮食中长期缺乏蛋白质,血浆蛋白含量下降,渗透压会下降,C正确;葡萄糖的氧化分解发生在细胞内,不属于内环境,D错误。]
2.(2022·广东执信中学高三测试)为验证影响血糖调节的因素,某科研小组进行了实验,他们选择若干健康且生理状况相同的家兔,并均分为Ⅰ~Ⅴ组,实验流程如下图所示。下列分析错误的是( )
A.X是生理盐水,注射X后Ⅴ组家兔无明显变化
B.第二次注射后,与Ⅱ组家兔相比,Ⅳ组家兔缓解低血糖状态滞后
C.第二次注射后,Ⅲ组家兔可能会出现昏迷、体温下降等现象
D.第二次注射后,与Ⅱ组家兔相比,Ⅴ组家兔血浆中胰高血糖素的浓度较低
D [首次注射时,Ⅰ组不作特殊处理,属于对照组,所以X是生理盐水,注射X后Ⅴ组家兔无明显变化,A正确;低血糖时快速升血糖的方法是注射葡萄糖,所以第二次注射后,与Ⅱ组家兔相比,Ⅳ组家兔缓解低血糖状态滞后,B正确;第二次注射前,Ⅲ组家兔已经出现低血糖症状,第二次注射胰岛素后其血糖浓度会更低,所以此时家兔可能会出现昏迷、体温下降等现象,C正确;Ⅴ组家兔注射的是生理盐水,血糖浓度变化不大,Ⅱ组家兔注射的是葡萄糖,血糖浓度升高,因此第二次注射后,与Ⅱ组家兔相比,Ⅴ组家兔血浆中血糖浓度较低,胰高血糖素的浓度较高,D错误。]
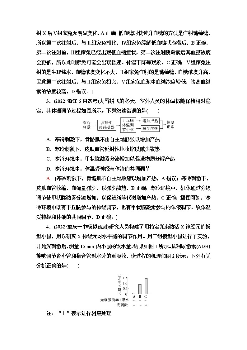
3.(2022·浙江6月选考)大雪纷飞的冬天,室外人员的体温仍能保持相对稳定,其体温调节过程如图所示。下列叙述错误的是( )
A.寒冷刺激下,骨骼肌不由自主地舒张以增加产热
B.寒冷刺激下,皮肤血管反射性地收缩以减少散热
C.寒冷环境中,甲状腺激素分泌增加以促进物质分解产热
D.寒冷环境中,体温受神经与体液的共同调节
A [寒冷刺激下,骨骼肌不自主地收缩以增加产热,A错误;寒冷刺激下,皮肤血管收缩,血流量减少,以减少散热,B正确;寒冷环境中,机体通过分级调节使甲状腺激素分泌增加,以促进新陈代谢增加产热,C正确;据图可知,寒冷环境中既有下丘脑参与的神经调节,也有甲状腺激素参与的体液调节,故体温受神经和体液的共同调节,D正确。]
4.(2022·重庆一中模拟预测)研究人员构建了用特定光束激活X神经元的模型小鼠,用以研究X神经元对水平衡的调节作用。用三组模型小鼠进行了实验,开始光刺激后,测量15 min内小鼠的饮水量,结果如图1所示。抗利尿激素(ADH)能够调节肾小管和集合管对水分的重吸收,该过程的机理如图2所示。下列有关分析正确的是( )
注:“+”表示进行相应处理
“-”表示没有进行相应处理
图1
图2
A.X神经元应该位于大脑皮层的水平衡调节中枢
B.调节水平衡的抗利尿激素是由垂体合成后释放到血液的,通过血液运输至全身各处
C.C组小鼠的水摄入量比A、B两组小鼠的多是光激活X神经元导致的
D.图1中A组小鼠作为对照组,B组小鼠经48 h限水后,抗利尿激素分泌增多,只促进图2中的③过程
C [X神经元对水平衡有调节作用,则X神经元应位于下丘脑的水平衡调节中枢,A错误;调节水平衡的抗利尿激素是由下丘脑合成的,B错误;据B组和C组的结果可知,C组小鼠饮水量增加是由光激活X神经元导致的,C正确;实验中的B组小鼠在光刺激前48 h限水,细胞外液渗透压升高,垂体释放的抗利尿激素增多,抗利尿激素促进肾小管、集合管对水分的重吸收,即会促进图2中的②和③过程,D错误。]
5.(2021·湖北选择性考试)T细胞的受体蛋白PD1(程序死亡蛋白1)信号途径有调控T细胞的增殖、活化和细胞免疫等功能。肿瘤细胞膜上的PDL1蛋白与T细胞的受体PD1结合引起的一种作用如图所示。下列叙述错误的是( )
A.PDL1抗体和PD1抗体具有肿瘤免疫治疗作用
B.PDL1蛋白可使肿瘤细胞逃脱T细胞的细胞免疫
C.PDL1与PD1的结合能增强T细胞的肿瘤杀伤功能
D.若敲除肿瘤细胞的PDL1基因,可降低该细胞的免疫逃逸
C [PDL1抗体和PD1抗体能分别与肿瘤细胞膜上的PDL1蛋白和T细胞的受体PD1结合,但它们结合在一起时,肿瘤细胞膜上的PDL1蛋白与T细胞的受体PD1就不能结合,T细胞可以对肿瘤细胞起免疫作用,因此PDL1抗体和PD1抗体具有肿瘤免疫治疗作用,A正确;肿瘤细胞膜上的PDL1蛋白可以与T细胞的受体PD1结合,导致T细胞不能产生干扰素,使肿瘤细胞逃脱T细胞的细胞免疫,B正确;PDL1与PD1的结合,导致T细胞不能产生干扰素,因此PDL1与PD1的结合会降低T细胞的肿瘤杀伤功能,C错误;若敲除肿瘤细胞的PDL1基因,肿瘤细胞膜上的PDL1蛋白减少,导致肿瘤细胞不能与T细胞的受体PD1结合,T细胞产生的干扰素对肿瘤细胞起免疫作用,可以杀伤肿瘤细胞,从而降低该细胞的免疫逃逸,D正确。]
6.(2022·全国模拟预测)“神舟七号”上的三位宇航员在太空时脱离了地心引力,血液上浮,头部血量增加,机体误认为身体中水量过多,从而引起身体排尿增加,造成脱水。下列有关人体内环境和稳态的说法不正确的是( )
A.引起排尿增加的反应既有神经调节,又有体液调节
B.脱水会造成内环境的渗透压升高,继而引起细胞失水,出现代谢紊乱
C.头部血量增加时,血浆中的血红蛋白会运来更多的氧气,可以保证脑细胞的有氧呼吸
D.脱水反应也会引起机体抗利尿激素的分泌增多,这是一种反馈调节
C [据题意分析可知,引起排尿增加的反应涉及下丘脑、抗利尿激素等,既有神经调节,又有体液调节,A正确;细胞外液是细胞生活的环境,脱水会造成内环境的渗透压升高,继而引起细胞失水,出现代谢紊乱,B正确;血红蛋白位于红细胞内,为细胞内液成分,C错误;人体内环境有维持稳态的能力,脱水会引起内环境渗透压升高,继而导致抗利尿激素的分泌增多,从而减少尿量,这是一种反馈调节,D正确。]
7.(2022·湖南选择性考试)病原体入侵引起机体免疫应答,释放免疫活性物质。过度免疫应答造成机体炎症损伤,机体可通过一系列反应来降低损伤,如图所示。下列叙述错误的是( )
A.免疫活性物质可与相应受体结合,从而调节神经内分泌系统功能
B.适度使用肾上腺皮质激素可缓解某些病原体引起的过度炎症反应
C.过度炎症反应引起的免疫抑制会增加机体肿瘤发生风险
D.图中神经递质与肾上腺皮质激素对下丘脑分泌CRH有协同促进作用
D [分析题图可知,免疫活性物质可与相应受体结合,从而调节神经内分泌系统功能,A正确;由题图可知,肾上腺分泌肾上腺皮质激素,通过反馈调节抑制下丘脑、垂体的活动,同时抑制机体免疫细胞、免疫反应来降低损伤,可知适度使用肾上腺皮质激素可缓解某些病原体引起的过度炎症反应,B正确;免疫系统可以识别和清除突变的细胞,防止肿瘤的发生,而过度炎症反应引起的免疫抑制可能会增加机体肿瘤发生风险,C正确;题图中神经递质作用于下丘脑,促进下丘脑分泌CRH,肾上腺皮质激素对下丘脑分泌CRH具有抑制作用,故两者对下丘脑分泌CRH有拮抗作用,D错误。]
8.(2022·山东潍坊模拟预测)发作性睡病是一种睡眠障碍,临床特征是白天过度嗜睡和猝倒,研究发现该病与下丘脑中的一小簇神经元产生的下丘脑泌素异常有关。人衰老过程中下丘脑泌素神经元在睡眠时更加活跃,增加了短暂觉醒的机会,从而导致睡眠更加碎片化。进一步研究发现,下丘脑泌素神经元的兴奋性增强,可能与钾离子通道表达有关。下列说法错误的是( )
A.发作性睡病可能与病人下丘脑泌素分泌减少有关
B.下丘脑泌素神经元兴奋性增强,可能与钾离子通道表达水平下降有关
C.病毒长时间感染下丘脑泌素神经元可能会导致睡眠更加碎片化
D.睡眠碎片化可能导致免疫力下降、抑郁、焦虑等病症
C [根据题干“人衰老过程中下丘脑泌素神经元在睡眠时更加活跃,增加了短暂觉醒的机会,从而导致睡眠更加碎片化”可知,发作性睡病可能与病人下丘脑泌素分泌减少有关,A正确;据题干分析可知,下丘脑泌素神经元兴奋性增强,可能与钾离子通道表达水平下降有关,B正确;病毒长时间感染下丘脑泌素神经元可能导致下丘脑泌素分泌减少,从而导致睡眠时间更长,C错误;睡眠碎片化会导致睡眠不足,进而导致免疫力下降、抑郁、焦虑等病症,D正确。]
9.(2022·江苏苏州高三测试)下图为胰岛细胞在胰岛中的分布模式图,胰岛除了能分泌胰岛素和胰高血糖素外,其中的D细胞能分泌生长抑素(CIH),PP细胞能分泌胰多肽(胰多肽能抑制细胞的膜融合),这些激素之间相互影响,共同调节人体血糖浓度的相对稳定。下列相关叙述中,错误的是( )
A.胰岛素的分泌还受到血糖浓度和神经系统的调控
B.生长抑素分泌增多一定会导致血糖浓度升高
C.胰多肽能抑制其作用的靶器官或靶细胞的分泌活动
D.胰高血糖素和生长抑素在调节胰岛素分泌时具有相抗衡的作用
B [胰岛素的分泌还受到血糖浓度以及神经系统的调控,A正确;由图可知激素之间相互影响,共同调节人体血糖浓度的相对稳定,故生长抑素分泌增多不一定会导致血糖浓度升高,B错误;靶器官或者靶细胞的分泌功能与膜融合有关,胰多肽对细胞的膜融合过程有抑制作用,因此胰多肽能够抑制其靶器官或者靶细胞的分泌功能,C正确;据图分析可知,胰高血糖素促进胰岛素的分泌,而生长抑素是抑制胰岛素的分泌,两者在调节胰岛素分泌水平方面具有相抗衡的作用, D正确。]
10.(2022·山东德州高三期末)人体能量的摄入大于能量的消耗易导致肥胖,进食的调节与饱感有着密切的关系。如图是进食的调节示意图。下列说法错误的是( )
A.化学性刺激引起机体对进食的调节属于神经调节
B.饱感信息与脂肪储存信息刺激后产生饱感属于条件反射
C.苗条素受体减少会抑制饱感的产生,使进食量增加从而易导致肥胖
D.1型糖尿病患者进食量明显增加,但其体重不一定增加
B [由题图可知,饱感信息通过化学性刺激和机械性刺激作用于脑干中的神经中枢,形成饱感,从而控制饮食,属于神经调节,A正确;该过程没有传出神经和效应器,无完整的反射弧不属于反射,B错误;苗条素受体减少,对下丘脑作用减弱,进而抑制脑干产生饱感,使进食量增加从而易导致肥胖,C正确;1型糖尿病患者是由于胰岛细胞受损导致胰岛素合成减少,当胰岛素浓度较低时,对下丘脑的作用减弱,从而对脑干的作用也减弱,故患者的进食量明显增加,由于胰岛素较低,则组织细胞摄取、利用、储存葡萄糖较低,因此较多葡萄糖以尿糖的形式排出体外,所以体重不一定增加,D正确。]
11.(2022·湖南师大附中高三一模)下图表示人体内部分生命活动调节的过程示意图,A表示相关刺激,①~⑨表示调节过程。下列说法正确的是( )
A.细胞外液渗透压升高时,下丘脑会释放更多的抗利尿激素,促进肾小管和集合管重吸收水
B.餐后4小时,机体可通过“A→①→⑦→④”和“A→⑨→④”进行调节以维持血糖相对稳定
C.外界温度降低时,机体只通过“A→①→⑥”和“A→①→⑦→④”进行调节以维持体温恒定
D.“A→下丘脑→垂体→内分泌腺”的过程体现了分级调节,内分泌腺可表示甲状腺或胰岛
B [抗利尿激素是由下丘脑分泌、垂体释放的,A错误;餐后4小时,血糖平衡调节方式为神经-体液调节即“A→①→⑦→④”和神经调节即“A→⑨→④”,B正确;外界温度降低时,机体可通过下丘脑直接支配毛细血管收缩、骨骼肌不自主战栗等,即“A→①→⑥”途径,也可通过下丘脑直接支配肾上腺的活动,促进肾上腺素的合成与分泌,进而促进代谢,即“A→①→⑦→④”途径,还可通过下丘脑的分级调节活动促进甲状腺激素的合成与分泌,即“A→①→②→③→④”进行调节以维持体温恒定,C错误;图中“A→下丘脑→垂体→内分泌腺”的过程体现了分级调节,内分泌腺可表示甲状腺或性腺等,但不能是胰岛,D错误。]
12.(不定项)人类血型根据红细胞表面是否含有RhD蛋白,分为Rh阳性(Rh+)和Rh阴性(Rh-)。RhD蛋白由基因D控制合成。人的血清中不存在抗RhD的天然抗体,但Rh-的人接受Rh+人的血液后会产生抗体。当Rh-的母亲怀有Rh+的胎儿时,妊娠末期或分娩时胎儿的少量红细胞或者RhD蛋白可以通过破损的胎盘进入母体并产生抗体。如果此抗体进入胎儿的循环系统,会造成新生儿溶血,甚至死亡。下列叙述正确的是( )
A.输血之前,不仅要检验ABO血型,还要对RhD蛋白进行检测
B.当母亲与胎儿基因型相同时,胎儿不会发生红细胞溶血;当母亲与胎儿基因型不同时,胎儿不一定会发生红细胞溶血
C.当母亲和胎儿的RhD蛋白不相容时,第一胎生产时一般不会发生明显溶血症状,第二胎出现溶血症状的概率会大大增加
D.若一位Rh-的母亲第一胎生了一个Rh+的孩子,产后立即注射清除抗体的药剂,第二胎胎儿不会发生红细胞溶血
ABC [输血时除考虑ABO血型外,还应考虑其他血型,如Rh阴阳型血型,可能会造成溶血,甚至死亡,A正确。因为人的血清中不存在抗RhD的天然抗体,但Rh-的人接受Rh+人的血液后会产生抗体,所以当母亲与胎儿基因型相同时,母亲和胎儿的RhD蛋白相容,胎儿不会发生红细胞溶血;当母亲与胎儿基因型不同时,母亲和胎儿的RhD蛋白不相容,如果是Rh-的母亲怀有Rh+的胎儿,胎儿可能会出现溶血,如果是Rh+的母亲怀有Rh-的胎儿,胎儿可能不会出现溶血,所以当母亲与胎儿基因型不同时,胎儿不一定会发生红细胞溶血,B正确。当Rh-的人接受Rh+人的血液后会产生抗体,第一胎时,妊娠末期或分娩时胎儿的少量红细胞或者RhD蛋白可以通过破损的胎盘进入母体并产生抗体,一般不会发生明显的溶血症状,但当这位母亲第二次怀孕时,胎儿的红细胞或RhD蛋白再次进入母体,引起二次免疫,母体会产生更多的RhD抗体,此时的抗体也更容易进入胎儿的循环系统,也就更容易导致新生儿溶血,C正确。当Rh-的母亲怀有Rh+的胎儿时,妊娠末期或分娩时胎儿的少量红细胞或者RhD蛋白可以通过破损的胎盘进入母体并产生抗体,第二胎胎儿还是有可能会发生红细胞溶血的,D错误。]
二、非选择题
13.(2022·浙江6月选考)为研究物质X对高血糖症状的缓解作用,根据提供的实验材料,完善实验思路,预测实验结果,并进行分析与讨论。
实验材料:适龄、血糖正常的健康雄性小鼠若干只,药物S(用生理盐水配制),物质X(用生理盐水配制),生理盐水等。(要求与说明:实验中涉及的剂量不作具体要求。小鼠血糖浓度>11.1 mmol/L,定为高血糖模型小鼠。饲养条件适宜)
回答下列问题:
(1)完善实验思路:
①适应性饲养:选取小鼠若干只,随机均分成甲、乙、丙3组。正常饲养数天,每天测量小鼠的血糖,计算平均值。
②药物S处理:
甲组:每天每只小鼠腹腔注射一定量生理盐水。
乙组:每天每只小鼠腹腔注射一定量药物S。
丙组:____________________________________________________。
连续处理数天,每天测量小鼠的血糖,计算平均值,直至建成高血糖模型小鼠。
③物质X处理:
甲组:___________________________________________________。
乙组:每天每只小鼠灌胃一定量生理盐水。
丙组:__________________________________________________。
连续处理若干天,每天测量小鼠的血糖,计算平均值。
(2)预测实验结果:
设计一张表格,并将实验各阶段的预期实验结果填入表中。
(3)分析与讨论:
已知药物S的给药途径有腹腔注射和灌胃等,药物S的浓度和给药途径都会影响高血糖模型小鼠的建模。若要研究使用药物S快速建成高血糖模型小鼠,则可通过______________________________________________________________
_________________________________________________________________,
以确定快速建模所需药物S的适宜浓度和给药途径的组合。
[解析] (1)该实验的目的是研究物质X对高血糖症状的缓解作用,需要药物处理乙组和丙组使小鼠出现高血糖症状,因此药物S处理时乙组和丙组:每天每只小鼠腹腔注射一定量药物S。在物质X处理时,甲组作为空白对照,甲组每天每只小鼠灌胃一定量生理盐水;丙组作为实验组,应给物质X,即每天每只小鼠灌胃一定量物质X。
(2)该实验将小鼠分为甲、乙、丙3组,进行三个阶段实验,即适应性饲养阶段、药物S处理、物质X处理,记录血糖值变化。正常饲养数天,甲、乙、丙3组的血糖值正常。甲组作为对照组,均是生理盐水处理,因此甲组在药物S处理和物质X处理时所测得的血糖值正常。小鼠血糖值>11.1 mmol/L,定为高血糖模型小鼠,药物S处理阶段,乙组小鼠腹腔注射一定量药物S,会使血糖升高,逐渐升高至>11.1 mmol/L;物质X处理阶段,乙组小鼠灌胃一定量生理盐水,不会缓解高血糖症状,血糖值依然>11.1 mmol/L。药物S处理阶段,丙组小鼠腹腔注射一定量药物S,会使血糖升高,逐渐升高至>11.1 mmol/L;如果物质X对高血糖症状有缓解作用,则物质X处理阶段丙组小鼠血糖值逐渐下降,但高于正常水平。将实验各阶段的预期实验结果填入表格(略),见答案所示。
(3)要使用药物S快速建成高血糖模型小鼠,需要明确建模成功所需的时间快时的药物S浓度,同时也需要确定哪种给药途径建模成功所需的时间快,因此将具体的药物S浓度和给药途径组合起来以确定建模成功所需的时间,可通过设置一系列浓度梯度的药物S,每个浓度进行不同的给药途径,比较不同组合建模成功所需的时间,以确定快速建模所需药物S的适宜浓度和给药途径的组合。
[答案] (1)②每天每只小鼠腹腔注射一定量药物S ③每天每只小鼠灌胃一定量生理盐水 每天每只小鼠灌胃一定量物质X
(2)实验各阶段的小鼠血糖浓度变化
组别
实验阶段
适应性饲养
药物S处理
物质X处理
甲组
正常
正常
正常
乙组
正常
逐渐升高至>11.1 mmol/L
>11.1 mmol/L
丙组
正常
逐渐升高至>11.1 mmol/L
逐渐下降,但高于正常水平
(3)设置一系列浓度梯度的药物S,每个浓度进行不同的给药途径,比较不同组合建模成功所需的时间
14.(2022·江苏常州高三期末)正常的体温是机体进行新陈代谢和生命活动的必要条件,当体温异常时,不仅会破坏内环境的稳态,甚至会丧失生命。请分析并回答下列问题:
(1)如图所示,病原体进入人体后,首先引发的特异性免疫方式为________免疫,在此免疫过程中,________细胞会分泌细胞因子即炎症物质,该炎症物质可刺激感觉神经元末梢上的__________,使其通道呈________(填“关闭”或“开放”)状态。此时,Na+和Ca2+流动方向为________,其运输方式为________。细胞内外的Na+和Ca2+比值增加,使体温调定点上移,引起发热现象,导致体温失衡。
(2)从上述过程可以看出,人体体温调节是__________________综合调节的结果。在位于________(填某种器官名称)中体温调节中枢的作用下,能使人体体温保持稳态。但在极端天气影响下,人体会出现失温症,这是热量流失________(填“<”或“>”)热量补给造成人体核心区温度小于35.0 ℃而出现的病理生理反应,造成失温症的原因有_____________________________________________________
___________________________________________________________________。
[解析] (1)由图可知,病原体进入人体后先到达内环境,首先引起体液免疫,在此免疫过程中,辅助性T细胞会分泌细胞因子即炎症物质,该炎症物质可刺激感觉神经元末梢上的树突(或温度感受器),使其通道呈开放状态。此时,Na+和Ca2+从细胞外通过离子通道流向细胞内,其运输方式为协助扩散。(2)从上述过程可以看出,人体体温调节是神经-体液-免疫调节的结果。体温调节中枢位于下丘脑。在极端天气影响下,人体会出现失温症,这是热量流失>热量补给造成人体核心区温度小于35.0 ℃而出现的病理生理反应,造成失温症的原因有环境温度长时间过低或穿着太少,机体散失热量过多;体内能源储备不足,机体产热过少。
[答案] (1)体液 辅助性T 树突(或温度感受器) 开放 从细胞外流向细胞内 协助扩散 (2)神经-体液-免疫 下丘脑 > 环境温度长时间过低或穿着太少,机体散失热量过多;体内能源储备不足,机体产热过少
15.(2022·厦门高三质检)麻杏石甘汤(MXSGD)为汉代张仲景《伤寒论》中的名方,常用于防治流感,也是新冠疫情防控中使用频次最高的中药方剂之一。为研究MXSGD防治流感的机制,科研人员以正常小鼠和感染了A型流感病毒的模型小鼠为材料,分别给予不同的处理,结果如下图所示。
图1 各小组结肠组织匀浆CCL5的含量
注:奥司他韦是一种治疗流感病毒的西药。
请回答下列问题:
(1)本实验的自变量是___________________________________________。
(2)趋化因子CCL5是引起流感的重要炎症因子,能促使炎症细胞向病灶部位聚集,与流感病毒感染引起的炎症损伤程度呈正相关。CCL5属于免疫系统组成中的________。图1的实验结果显示,麻杏石甘汤________(填“能”或“不能”)有效缓解流感病毒引起的炎症损伤,判断依据是___________________________
___________________________________________________________________。
(3)研究发现,肠道菌群结构与机体的内环境稳态密切相关。肠道菌群失调会破坏肠道黏膜屏障功能,诱导肠上皮细胞过度表达炎症因子,引起炎症反应和肠组织损伤。研究人员继续进行了实验,结果如表所示。
处理3天后小鼠肠道菌群属水平相对丰富度
组别
粪球
菌属
埃希
菌属
乳杆
菌属
普雷沃
菌属
正常组+生理盐水
1.11
0.03
1.90
10.97
模型组+生理盐水
0.29
12.59
0.33
2.95
模型组+奥司他韦
0.96
0.01
3.00
3.82
模型组+MXSGD
1.11
0.02
1.10
10.51
表中的实验结果说明______________属的细菌与肠道炎症损伤呈正相关。通过上表结果可以推测,MXSGD缓解流感病毒感染所致的免疫炎症损伤的机制是______________________________________________________________________
___________________________________________________________________。
[解析] (1)为研究MXSGD防治流感的机制,实验使用了正常小鼠和感染了A型流感病毒的模型小鼠,且注射的药物也不同,不同处理时间后,测定CCL5的含量,故本实验的自变量是小鼠是否感染A型流感病毒、处理时间、药物的种类。(2)趋化因子CCL5是引起流感的重要炎症因子,能促使炎症细胞向病灶部位聚集,该物质起到免疫作用,故CCL5属于免疫系统组成中的免疫活性物质。CCL5的含量与流感病毒感染引起的炎症损伤程度呈正相关,图1的实验结果显示,与不加药物的模型组相比 ,MXSGD治疗后,小鼠体内的趋化因子CCL5的水平显著降低,与奥司他韦组相近,且接近于正常组水平,因此麻杏石甘汤能有效缓解流感病毒引起的炎症损伤。(3)与正常组+生理盐水组相比,模型组+生理盐水组的粪球菌属、乳杆菌属和普雷沃菌属的细菌相对丰富度更低,与肠道炎症损伤不呈正相关,而埃希菌属的细菌相对丰富度更高,与肠道炎症损伤呈正相关,因此表中的实验结果说明埃希菌属的细菌与肠道炎症损伤呈正相关。上表结果表明,模型组+MXSGD中的肠道菌群结构与正常组+生理盐水基本相同,MXSGD缓解流感病毒感染所致的免疫炎症损伤的机制是MXSGD 通过调节小鼠体内的肠道菌群结构,维持肠道黏膜屏障功能,避免肠上皮细胞过度表达炎症因子,从而缓解炎症损伤。
[答案] (1)小鼠是否感染A型流感病毒、处理时间、药物的种类 (2)免疫活性物质 能 与不加药物的模型组相比,MXSGD治疗后,小鼠体内的趋化因子CCL5的水平显著降低,与奥司他韦组相近,且接近于正常组水平 (3)埃希菌 MXSGD 通过调节小鼠体内的肠道菌群结构,维持肠道黏膜屏障功能,避免肠上皮细胞过度表达炎症因子,从而缓解炎症损伤
新高考生物二轮复习讲练测第10讲 人体的稳态与免疫调节(讲练)(含解析): 这是一份新高考生物二轮复习讲练测第10讲 人体的稳态与免疫调节(讲练)(含解析),共35页。
新高考生物二轮复习讲练测第10讲 人体的稳态与免疫调节(检测)(含解析): 这是一份新高考生物二轮复习讲练测第10讲 人体的稳态与免疫调节(检测)(含解析),共28页。
2023届高考生物二轮复习免疫调节作业 (广东版)含答案: 这是一份2023届高考生物二轮复习免疫调节作业 (广东版)含答案,共36页。

