2023届高考生物二轮复习细胞的生命历程作业含答案
展开微专题限时集训(三) 细胞的生命历程
(建议用时:25分钟)
一、选择题
1.(2021·江苏选择性考试)下列关于人体细胞生命历程的叙述正确的是( )
A.组织细胞的更新包括细胞分裂、分化等过程
B.造血干细胞是胚胎发育过程中未分化的细胞
C.细胞分化使各种细胞的遗传物质发生改变
D.凋亡细胞被巨噬细胞清除属于细胞免疫
A [人体内组织细胞的更新包括组织细胞的产生和凋亡,新组织细胞的形成需要经过细胞分裂、分化,A正确;造血干细胞是已分化的细胞,但仍能继续分化形成血细胞和淋巴细胞等,B错误;细胞分化的实质是基因的选择性表达,遗传物质不变,C错误;凋亡细胞被巨噬细胞清除属于非特异性免疫,D错误。]
2.(2021·海南等级考)雌性蝗虫体细胞有两条性染色体,为XX型,雄性蝗虫体细胞仅有一条性染色体,为XO型。关于基因型为AaXRO的蝗虫精原细胞进行减数分裂的过程(不考虑变异和互换),下列叙述错误的是( )
A.处于减数分裂Ⅰ后期的细胞仅有一条性染色体
B.减数分裂Ⅰ产生的细胞含有的性染色体数为1条或0条
C.处于减数分裂Ⅱ后期的细胞有两种类型
D.该蝗虫可产生4种精子,其类型为AO、aO、AXR、aXR
C [结合题意可知,雄性蝗虫体内只有一条X染色体,减数分裂Ⅰ后期同源染色体分离,此时雄性蝗虫细胞中仅有一条X染色体,A正确;减数分裂Ⅰ后期同源染色体分离,雄蝗虫的性染色体为X和O,经减数分裂Ⅰ得到的两个次级精母细胞只有1个含有X染色体,即减数分裂Ⅰ产生的细胞含有的性染色体数为1条或0条,B正确;该蝗虫基因型为AaXRO,由于减数分裂Ⅰ后期同源染色体分离,若不考虑变异和互换,一个精原细胞在减数分裂Ⅱ后期可得到的细胞有两种类型,但该个体有多个精原细胞,在减数分裂Ⅱ后期的细胞有四种类型,C错误;该蝗虫基因型为AaXRO,在减数分裂过程中同源染色体分离,非同源染色体自由组合,该个体产生的精子类型为AO、aO、AXR、aXR,D正确。]
3.(2022·安徽合肥质检)蜜蜂无性染色体,其性别决定于染色体的组数。蜂王(2n)是雌性,由受精卵发育而来,减数分裂Ⅰ产生细胞a和b,细胞b经减数分裂Ⅱ产生细胞b1和b2;雄蜂(n)是由未受精的卵细胞发育而来的,减数分裂Ⅰ产生细胞c(无染色体)和d,d经减数分裂Ⅱ产生细胞d1和d2。不考虑蜜蜂减数分裂过程中的突变,下列说法正确的是( )
A.细胞a和b中的核DNA数目相同,遗传信息也相同
B.细胞b和d中染色体数目相同,遗传信息也相同
C.细胞b1和d1中核DNA数目相同,但遗传信息不同
D.细胞d1和d2中的核DNA数目相同,但遗传信息不同
C [分析题意可知,蜂王是正常的二倍体个体,由于同源染色体分离,其减数分裂Ⅰ产生的细胞a、b中核DNA数目相同,但遗传信息一般不同,A错误;细胞b是蜂王减数分裂Ⅰ产生的细胞,细胞d是由未受精的卵细胞经过减数分裂Ⅰ发育而来的(含有卵细胞的全部染色体),其染色体数目与b相同,但遗传信息不同,B错误;细胞b1和d1都含有n条染色体,两种细胞的核DNA数目相同,但遗传信息不同,C正确;d经减数分裂Ⅱ产生细胞d1和d2,其本质是着丝粒分裂,姐妹染色体单体分离,两个细胞的核DNA数目和遗传信息都相同,D错误。]
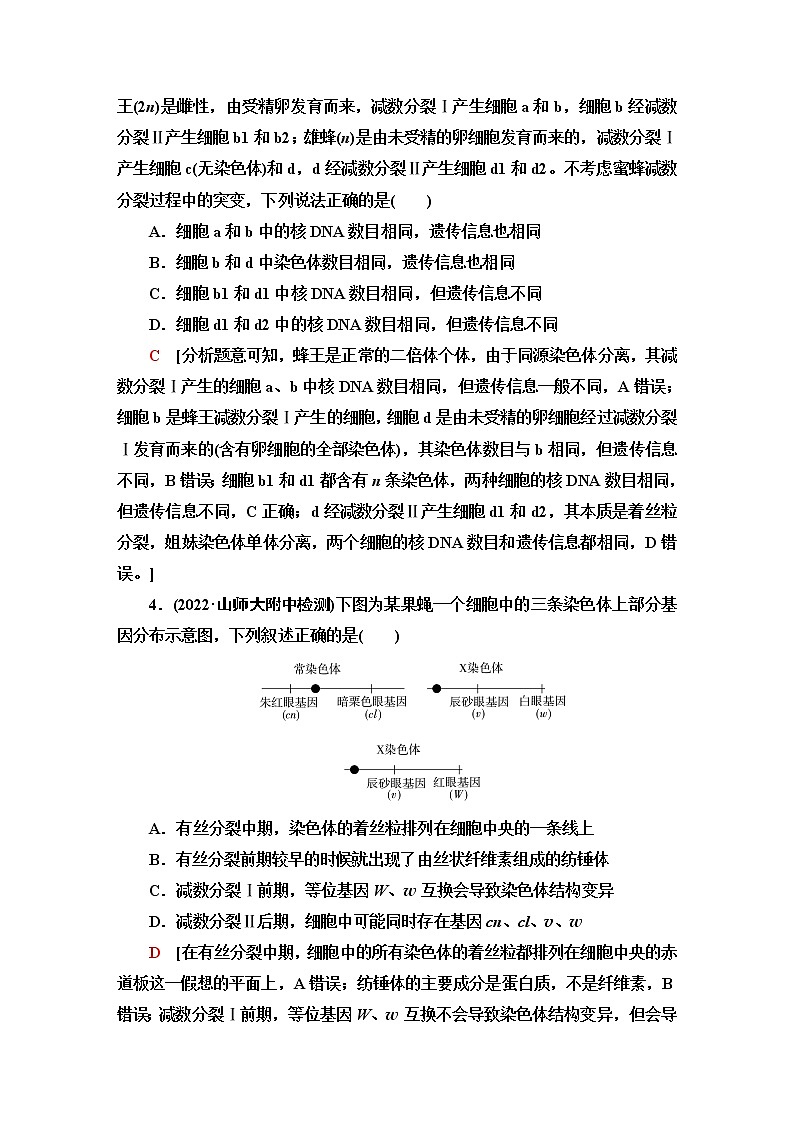
4.(2022·山师大附中检测)下图为某果蝇一个细胞中的三条染色体上部分基因分布示意图,下列叙述正确的是( )
A.有丝分裂中期,染色体的着丝粒排列在细胞中央的一条线上
B.有丝分裂前期较早的时候就出现了由丝状纤维素组成的纺锤体
C.减数分裂Ⅰ前期,等位基因W、w互换会导致染色体结构变异
D.减数分裂Ⅱ后期,细胞中可能同时存在基因cn、cl、v、w
D [在有丝分裂中期,细胞中的所有染色体的着丝粒都排列在细胞中央的赤道板这一假想的平面上,A错误;纺锤体的主要成分是蛋白质,不是纤维素,B错误;减数分裂Ⅰ前期,等位基因W、w互换不会导致染色体结构变异,但会导致基因重组,C错误;在减数分裂Ⅰ后期,同源染色体分离,非同源染色体自由组合,则图中的常染色体和X染色体可能移向同一级,进入同一个细胞中,当该细胞处于减数分裂Ⅱ后期时,基因cn、cl、v、w可出现在细胞的同一极,D正确。]
5.(不定项)(2022·山东淄博一模)细胞有丝分裂周期分为细胞分裂间期(G1期、S期、G2期)和分裂期(M期),暂不分裂的休眠细胞处于G0期。研究发现,在细胞凋亡过程中染色体DNA发生降解。用流式细胞仪对培养液中的某动物细胞进行检测,结果如图。下列说法正确的是( )
A.乙类细胞全都处于G1期
B.培养过程中部分细胞发生了细胞凋亡
C.丙类细胞正在进行DNA复制和相关蛋白质的合成
D.丙类和丁类细胞占比越多,说明细胞分裂越活跃
BCD [图中乙类细胞还未进行DNA分子复制,处于G1期和G0期,A错误;由图可知,培养过程中细胞数目在减少,可知培养过程中部分细胞发生了细胞凋亡,B正确;由图可知,丙类细胞内的DNA分子在逐渐加倍,且还没有完成DNA分子复制,所以正进行着DNA分子的复制和相关蛋白质的合成,C正确;丙类和丁类细胞表示DNA分子在进行复制,因此丙类和丁类细胞占比越多,说明在进行DNA分子复制的细胞越多,即细胞分裂越活跃,D正确。]
二、非选择题
6.(2022·山东潍坊一模)线粒体对缺氧敏感,高海拔低氧可引起线粒体氧化应激平衡失调,严重低氧可导致细胞死亡。研究人员以雄性健康大鼠为材料,采用低压舱模拟不同海拔低氧的方法研究低氧环境下细胞的适应性功能改变。
(1)大鼠有氧呼吸过程中,O2在____________(填写具体场所)参与反应,该阶段释放出的能量将转化为________________________________。
(2)当细胞中O2含量低时,受损线粒体代谢中会产生更多的活性氧等自由基,自由基对细胞的损害主要表现在_______________________________________
______________________________________________(至少答出两个方面)。
(3)将大鼠细胞分别用常氧(甲)、适度低氧(乙)和严重低氧(丙)处理24 h后,三类细胞受损线粒体的自噬情况如图1所示;三类细胞经3甲基腺嘌呤(自噬抑制剂)处理相同时间后细胞内活性氧含量情况如图2所示。
图1 图2
①受损线粒体可经自噬途径被细胞中的________(结构)降解,激烈的自噬可能诱导细胞发生____________现象。
②综合分析图1、图2结果,可推测适度低氧能_________________。
(4)模拟实验发现,大鼠暴露到5 000~7 000米海拔10天,心肌细胞中线粒体的DNA和RNA合成显著增加。请从线粒体角度推测低氧下心肌细胞内发生的适应性改变有哪些?______________________________________________(答出两条)。
[解析] (1)在人体细胞呼吸过程中,O2参与有氧呼吸的第三阶段,其场所是线粒体内膜;在有氧呼吸第三阶段,释放出的能量将转化为热能(大部分)和ATP中的化学能(少部分)。(2)细胞代谢过程中会产生自由基,其攻击和破坏细胞内各种执行正常功能的生物分子,当自由基攻击生物膜的组成成分磷脂分子时,产物同样是自由基,这些新产生的自由基又会去攻击别的分子,由此引发雪崩式的反应,损伤生物膜结构与功能;此外,自由基还会攻击DNA,造成基因突变;攻击蛋白质,使蛋白质活性降低,导致细胞衰老。(3)①溶酶体是细胞的“消化车间”,内含有多种水解酶,能分解衰老、损伤的细胞器,损伤的线粒体可通过线粒体自噬途径,被细胞中的溶酶体降解;激烈的细胞自噬可能诱导细胞发生细胞凋亡现象。②分析图1可知,与甲组(常氧)和丙组(严重低氧)相比,乙组(适度低氧)细胞内线粒体自噬情况相对值最高;分析图2可知,用自噬抑制剂处理后,各组的活性氧含量均有所升高,且乙组与对照组活性氧的差值最大,故可推测适度低氧可促进受损线粒体自噬,使细胞的活性氧减少。(4)综合上述信息可知,大鼠暴露到5 000~7 000米海拔10天,低氧条件下心肌细胞中线粒体的DNA和RNA合成显著增加,推测低氧可能促进相关基因的表达,使线粒体数目增加,线粒体中与有氧呼吸相关的酶数量增加,以适应低氧环境。
[答案] (1)线粒体内膜 热能和ATP中的化学能 (2)攻击生物膜,损伤生物膜结构与功能;攻击DNA,造成基因突变;攻击蛋白质,使蛋白质活性降低 (3)①溶酶体 细胞凋亡 ②促进受损线粒体自噬,使细胞的活性氧减少 (4)线粒体数目增加;线粒体中有氧呼吸酶数量增加
2023届高考生物二轮复习细胞的生命历程作业含答案: 这是一份2023届高考生物二轮复习细胞的生命历程作业含答案,共11页。试卷主要包含了选择题,综合题等内容,欢迎下载使用。
2023届高考生物二轮复习细胞的生命历程作业含答案: 这是一份2023届高考生物二轮复习细胞的生命历程作业含答案,共13页。试卷主要包含了选择题,非选择题等内容,欢迎下载使用。
2023届高考生物二轮复习细胞的生命历程 作业含答案: 这是一份2023届高考生物二轮复习细胞的生命历程 作业含答案,共12页。试卷主要包含了有关细胞全能性的叙述,正确的是等内容,欢迎下载使用。

