新疆乌鲁木齐市名校2022-2023学年高一上学期期末考试化学试题(Word版含答案)
展开乌鲁木齐市名校2022-2023学年高一上学期期末考试
化 学 问 卷
(考试时间:100分钟 卷面分值:100分)
(命题范围:人教版高中化学必修第一册)
可能用到的相对原子质量:H-1 O-16 Na-23 Cl-35.5 K-39
一、选择题(本大题共21道小题,每题2分,共计42分,每题只有一个正确选项,请把正确答案填写到对应位置。)
- 化学与生活、社会发展息息相关,下列有关说法不正确的是( )
A. “时气错逆,霜雾蔽日”,雾所形成的气溶胶能产生丁达尔效应
B. 储氢合金是一类能与氢气结合成金属氢化物的材料
C. “外观如雪,强烧之,紫青烟起”,南北朝陶弘景对硝酸钾的鉴定过程中利用了焰色试验
D. 公共场所用“消毒液”和“洁厕灵”主要成分为盐酸的混合溶液杀菌消毒效果会更好
- 下列化合物中,既含离子键又含非极性共价键的是( )
A. B. C. D.
- 化学与社会生活有着密切的联系。下列有关说法中错误的是( )
- 为防止食品被氧化而变质,常在包装袋中放入适量的铁粉
B. 俗称磁性氧化铁,常用作红色油漆和涂料
C. 过氧化钠可用于呼吸面具或潜水艇中作为氧气的来源
D. 明矾可以用来净水是因为溶于水后形成了Al(OH)3胶体具有吸附性
- 科学家开发出一种低成本光伏材料蜂窝状石墨烯。生产原理是,然后除去,即可制得蜂窝状石墨烯。下列说法不正确的是( )
A. 该生产石墨烯的反应属于氧化还原反应 B. 自然界中钠元素以化合态形式存在
C. 石墨烯与金刚石互为同素异形体 D. 属于碱性氧化物,属于酸性氧化物,属于盐
- 曾经,一种能自行发光的矿石名为“太阳石”走进了大家的视野经过众多努力,人们发现了“太阳石”中含钡,位于元素周期表第六周期第Ⅱ族的化合物。下列有关说法错误的是( )
A. 单质能与水剧烈反应 B. 的原子核内中子数为
C. 是一种易溶于水的强碱 D. 难溶于水,不是电解质
- 化学用语是学习化学的基础工具,下列化学用语正确的是( )
A. 的结构式: B. 质量数为的氯原子:
C. 的分子结构模型: D. 的电子式:
- 与反应生成的历程如图所示部分微粒未画出,下列分析不正确的是 ( )
A. 分子的空间结构是直线形 B. 在该过程中,断键形成和
C. 和生成了具有极性共价键的 D. 和生成的过程涉及了电子转移
- 室温下,下列各组离子在指定溶液中能大量共存的是( )
- 溶液:、、、
B. 溶液:、、、
C. 溶液:、、、
D. 溶液:、、、
- 下列实验装置及实验结果合理的是( )
图 | 图 | 图 | 图 |
A. 实验室用图所示装置制备少量氧气
B. 实验室用图所示装置测定氯水的
C. 实验室用图所示装置证明非金属性强弱:
D. 实验室用图所示装置制备少量,先打开止水夹,一段时间后再关闭
- 设为阿伏加德罗常数的数值,下列说法正确的是( )
A. 其中代表中含有的中子数为
B. 溶液中所含阳离子数目为
C. 常温常压下,和的混合气体48g所含氧原子数为2.5
D. 单质与足量水蒸气在高温下完全反应,失去个电子
- 下列反应的离子反应方程式正确的是( )
A. 溶于水产生:
B.过量二氧化碳通入饱和碳酸钠溶液中:
C.将足量通入溶液中:
D. 与过量小苏打溶液混合:
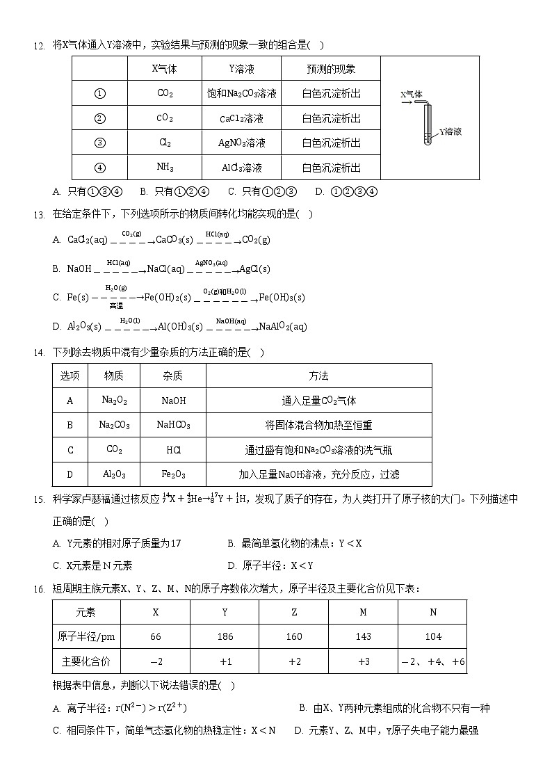
- 将气体通入溶液中,实验结果与预测的现象一致的组合是( )
| 气体 | 溶液 | 预测的现象 | |
饱和溶液 | 白色沉淀析出 | |||
溶液 | 白色沉淀析出 | |||
溶液 | 白色沉淀析出 | |||
溶液 | 白色沉淀析出 |
A. 只有 B. 只有 C. 只有 D.
- 在给定条件下,下列选项所示的物质间转化均能实现的是( )
A.
B.
C.
D.
- 下列除去物质中混有少量杂质的方法正确的是( )
选项 | 物质 | 杂质 | 方法 |
通入足量气体 | |||
将固体混合物加热至恒重 | |||
通过盛有饱和溶液的洗气瓶 | |||
加入足量溶液,充分反应,过滤 |
- 科学家卢瑟福通过核反应,发现了质子的存在,为人类打开了原子核的大门。下列描述中正确的是( )
A. 元素的相对原子质量为 B. 最简单氢化物的沸点:
C. 元素是N元素 D. 原子半径:
- 短周期主族元素、、、、的原子序数依次增大,原子半径及主要化合价见下表:
元素 | |||||
原子半径 | |||||
主要化合价 | 、、 |
根据表中信息,判断以下说法错误的是( )
- 离子半径: B. 由、两种元素组成的化合物不只有一种
C. 相同条件下,简单气态氢化物的热稳定性: D. 元素、、中,原子失电子能力最强
- 短周期主族元素、、、的原子序数依次增大.的原子半径小于的原子半径,是地壳中含量最高的元素,与同主族,的最外层电子数等于与的最外层电子数之和.下列有关说法错误的是( )
A. 由、、形成的化合物中溶于水可能有漂白性
B. 原子半径的大小顺序为
C. 、可以形成电子层结构相同的离子,且离子半径前者大于后者
D. 仅由、两种元素可形成分别含有和的化合物
- 下列有关实验操作,现象和结论都正确的是( )
选项 | 实验操作 | 现象 | 结论 |
向、的混合溶液中加入铁粉 | 有固体残留 | 反应后的溶液中一定不存在,可能不存在 | |
将某溶液加入少量酸性溶液中 | 溶液紫色褪去 | 该溶液中一定存在还原性阳离子 | |
将氯气通入装有湿润的红色纸条的广口瓶中 | 红色纸条褪色 | 氯气具有漂白性 | |
向溶液中加入新制氯水后,再加入溶液 | 溶液变为红色 | 溶液变质了 |
- 下列有关物质转化关系的说法中不正确的是( )
A. 图中反应一定是置换反应或复分解反应 | B. 图中甲可能是,可能是 | C. 图中是向某溶液中滴加溶液的变化图象,原溶质可能是 | D. 图中可能为,可能为,可能为 |
- 一定质量的铝铁合金溶于足量的溶液中,完全反应后产生标准状况下气体;用同样质量的铝铁合金完全溶于足量的盐酸中,在标准状况下产生的气体,则该合金中铝、铁的物质的量之比为( )
A. : B. : C. : D. :
- 向一定量的、、、的混合物中加入的稀硝酸恰好使混合物完全溶解,放出标准状况,往所得溶液中加入溶液,无红色出现.若用足量的在加热条件下还原相同质量的混合物,所得到的铁的物质的量为( )
- B. C. D.
二、非选择题(本大题共5道小题,共计48分,请把正确答案填写到对应位置。)
- (10分)下表为元素周期表的一部分,请参照元素在表中的位置,回答下列问题:
表中用于半导体材料的元素在周期表中的位置是________________________。
写出短周期金属性最强的元素的离子结构示意图:________。
三种元素离子半径从大到小的顺序是________________填离子符号。
的最简单气态氢化物,稳定性最强的是__________填化学式;的最高价氧化物对应的水化物中,酸性最强的是_________填化学式。
两种元素组成的既含有离子键又含有共价键的物质的电子式是_______________。
和两种元素最高价氧化物对应的水化物相互反应的离子方程式为______________________________。
- (12分)在学习元素周期表和元素周期律后,某小组在老师的指导下,探究元素性质的相似性和递变性规律。
Ⅰ为了验证卤族部分元素递变规律,设计如图装置进行实验。
中发生反应的化学方程式是_________________________________;
根据上述实验操作步骤,为确保“非金属性:氯溴碘”的实验结论可靠,你认为做好本实验最关键因素是__________________________________。
下列性质的递变正确,且能作为卤族元素非金属性递变规律判断依据的是___________。填写序号
、、的还原性逐渐增强 、、的熔点逐渐升高
、、的酸性逐渐减弱 、、的稳定性逐渐减弱
Ⅱ、等称之为卤素互化物,、、等称之为拟卤素,它们的化学性质与卤素单质相似,
请回答下列问题。
氯化碘能与水发生反应:,该反应____________填“是”或“不是”氧化还原反应。
分子中键与键之间的夹角为,并有对称性,分子中每个原子最外层均满足电子稳定结构,其结
构式为______________,与水溶液反应的化学方程式为____________________________________。
已知某些离子的还原性强弱顺序为。在NaBr和KSCN的混合溶液中通入(CN)2,反应的离子方程式为___________________________________。
- (12分)某课外小组对金属钠进行研究。已知、都是单质,的水溶液是一种常见的强酸。
金属在空气中放置足够长时间,最终的生成物是写化学式:____________,写出的用途 __________。答一种即可
若是一种常见金属单质,向溶液中逐滴加入溶液至过量,所看到的实验现象是_____________________。
向集满的铝制易拉罐中加入过量浓溶液,立即封闭罐口,易拉罐渐渐凹瘪;再过一段时间,罐壁又重新凸起。上述实验过程中发生的离子方程式有,___________________________、___________________________________。
某溶液,只可能含有、、、、、、中的某些离子,当向该溶液中加入溶液时发现生成沉淀的物质的量随溶液的体积发生变化如图所示,由此可知,该溶液中肯定含有的离子_________,其对应的物质的量浓度之比为____________________________。
- (12分)在现代半导体工业生产中,常利腐蚀铜的原理制作印刷线路板,该原理的离子方程式为________________________________________。
氯化铁溶液中同时加入铁粉和铜粉,反应结束后烧杯底部不可能出现的是___________。
A.有铁无铜 有铜无铁 有铁有铜 无铁无铜
某同学在溶液中先加入煤油,再于液面下依次加入滴溶液和几滴氯水,溶液变红,煤油的作用是________________________。
某同学取溶液,加入溶液混合。分别取此溶液于支试管中进行如下实验:
第一支试管中加入滴淀粉溶液,溶液显蓝色;
第二支试管中加入滴溶液,生成蓝色沉淀;
第三支试管中加入滴__________溶液,溶液变红。
实验检验的离子可能是___________填离子符号;
写出与反应的离子方程式__________________________________。
上述和溶充分反应后,溶液中浓度为______________。
(4) 中铁元素形式为和,则和离子质量之比为_____________。
- (12分)氯及其化合物、着重要作用。
消毒液的有效成分为,可用作消毒剂、漂白剂。中元素的化合价为 __________________;向消毒液中加入少量稀硫酸可增强其漂白能力,某消毒小组人员用的浓硫酸配制的稀硫酸。所需要的玻璃仪器有量筒、烧杯、玻璃棒、胶头滴管和________________。
(2) 下列操作导致所配溶液浓度偏低的有 ______填字母。
转移前,容量瓶未干燥 转移时,未洗涤量筒 定容时,仰视容量瓶刻度线
已知:的熔点为,沸点为,易溶于水。实验室制备的装置如图所示:
装置中烧瓶内发生反应的离子方程式为__________________________。
制得的在进入装置之前需净化,试剂的是____________________填名称。
装置中发生反应的化学方程式为 ____________________________________________,收集时,将装置置于冰水浴中的目的是______________________________。
若和在消毒时均被还原为,则等质量的和消毒过程中得到电子数目之比为 ____________________(保留两位小数)。
新疆乌鲁木齐市六校联考2023-2024学年高一上学期期末考试化学试题: 这是一份新疆乌鲁木齐市六校联考2023-2024学年高一上学期期末考试化学试题,共4页。
新疆乌鲁木齐市新疆实验中学2023-2024学年高一上学期期中化学试题含答案: 这是一份新疆乌鲁木齐市新疆实验中学2023-2024学年高一上学期期中化学试题含答案,共22页。试卷主要包含了作答非选择题时必须用黑色字迹0,考试结束后,请将答题卡交回, 下列离子方程式书写正确的是, 下列图示实验操作中,正确的是等内容,欢迎下载使用。
新疆乌鲁木齐市新疆实验中学2023-2024学年高一上学期期中化学试题(Word版附解析): 这是一份新疆乌鲁木齐市新疆实验中学2023-2024学年高一上学期期中化学试题(Word版附解析),共17页。试卷主要包含了作答非选择题时必须用黑色字迹0,考试结束后,请将答题卡交回, 下列离子方程式书写正确的是, 下列图示实验操作中,正确的是等内容,欢迎下载使用。

