高中物理高考 专题9 2 动量守恒定律的应用及实验【讲】解析版
展开
这是一份高中物理高考 专题9 2 动量守恒定律的应用及实验【讲】解析版,共25页。试卷主要包含了物理观念,科学思维,科学态度与责任,6vB.0等内容,欢迎下载使用。
目录
TOC \ "1-3" \h \u \l "_Tc16834" 一 讲核心素养 PAGEREF _Tc16834 1
\l "_Tc32629" 二 讲必备知识 PAGEREF _Tc32629 2
\l "_Tc13572" 【知识点一】动量守恒定律的理解和基本应用 PAGEREF _Tc13572 2
\l "_Tc26705" 题型1 动量守恒条件的理解 PAGEREF _Tc26705 2
\l "_Tc12972" 题型2 动量守恒定律的基本应用 PAGEREF _Tc12972 3
\l "_Tc17990" 【知识点二】碰撞问题 PAGEREF _Tc17990 5
\l "_Tc5410" 题型一 碰撞的可能性分析 PAGEREF _Tc5410 5
\l "_Tc9857" 题型二 碰撞规律的应用 PAGEREF _Tc9857 7
\l "_Tc26559" 【知识点三】实验:验证动量守恒定律 PAGEREF _Tc26559 9
\l "_Tc13926" 三. 讲关键能力 PAGEREF _Tc13926 14
\l "_Tc31738" 【能力点一】会分析动量守恒定律的临界问题 PAGEREF _Tc31738 14
\l "_Tc7316" 【能力点二】会分析爆炸、反冲问题 PAGEREF _Tc7316 17
\l "_Tc5364" 四.讲模型思想 PAGEREF _Tc5364 20
\l "_Tc21176" 模型一 子弹打木块模型 PAGEREF _Tc21176 20
\l "_Tc17521" 模型二 “滑块—木板”碰撞模型 PAGEREF _Tc17521 22
\l "_Tc20268" 模型三 “滑块—弹簧”碰撞模型 PAGEREF _Tc20268 24
一 讲核心素养
1.物理观念:碰撞、反冲。
(1)理解碰撞、反冲的定义及物理意义。
(2)定量分析一维碰撞问题并能解释生产生活中的弹性碰撞和非弹性碰撞现象。
2.科学思维:动量守恒定律、人船模型、“木块—滑块”模型、“子弹打木块”模型、“含弹簧”模型。
(1).理解系统动量守恒的条件、会应用动量守恒定律解决基本问题、会分析、解决动量守恒定律的临界问题。
(2)会用动量守恒观点分析反冲运动、人船模型、“子弹打木块”、“滑块—木板”模型的有关问题。
3.科学态度与责任:现代航天技术与反冲。
体会用守恒定律分析物理问题的方法,体会自然界的和谐与统一。
科学探究:验证动量守恒定律
通过实验,了解弹性碰撞和非弹性碰撞的特点。
二 讲必备知识
【知识点一】动量守恒定律的理解和基本应用
动量守恒定律的五个特性
题型1 动量守恒条件的理解
【例1】(2021·1月湖北学业水平选择性考试模拟演练,1)如图所示,曲面体P静止于光滑水平面上,物块Q自P的上端静止释放。Q与P的接触面光滑,Q在P上运动的过程中,下列说法正确的是( )
A.P对Q做功为零
B.P和Q之间相互作用力做功之和为零
C.P和Q构成的系统机械能守恒、动量守恒
D.P和Q构成的系统机械能不守恒、动量守恒
【答案】B
【解析】 根据题意可知,物块Q从光滑曲面体P滑下,两者组成的系统没有重力以外的其他力做功,系统的机械能守恒,故D错误;物块Q滑下,曲面体向后运动,说明滑块Q对曲面体P做正功,则曲面体P对滑块Q做负功,且P和Q之间的相互作用力做功之和为零,故B正确,A错误;P和Q组成的系统所受外力不为零,动量不守恒,但在水平方向的外力为零,系统在水平方向的动量守恒,故C错误。
【素养升华】本题考察的学科素养主要是物理观念、科学思维。要求考生能正确理解并区分动量守恒定律和机械能守恒的应用的条件。
【必备知识】动量守恒的条件
(1)系统不受外力或所受外力之和为零时,系统的动量守恒。
(2)系统所受外力之和不为零,但当内力远大于外力时系统动量近似守恒。
(3)系统所受外力之和不为零,但在某个方向上所受合外力为零或不受外力,或外力可以忽略,则在这个方向上,系统动量守恒。
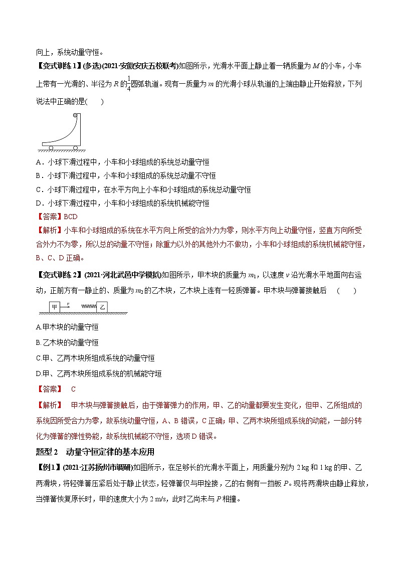
【变式训练1】(多选)(2021·安徽安庆五校联考)如图所示,光滑水平面上静止着一辆质量为M的小车,小车上带有一光滑的、半径为R的eq \f(1,4)圆弧轨道。现有一质量为m的光滑小球从轨道的上端由静止开始释放,下列说法中正确的是( )
A.小球下滑过程中,小车和小球组成的系统总动量守恒
B.小球下滑过程中,小车和小球组成的系统总动量不守恒
C.小球下滑过程中,在水平方向上小车和小球组成的系统总动量守恒
D.小球下滑过程中,小车和小球组成的系统机械能守恒
【答案】BCD
【解析】小车和小球组成的系统在水平方向上所受的合外力为零,则水平方向上动量守恒,竖直方向所受合外力不为零,所以总的动量不守恒;除重力以外的其他外力不做功,小车和小球组成的系统机械能守恒,B、C、D正确。
【变式训练2】(2021·河北武邑中学模拟)如图所示,甲木块的质量为m1,以速度v沿光滑水平地面向右运动,正前方有一静止的、质量为m2的乙木块,乙木块上连有一轻质弹簧。甲木块与弹簧接触后 ( )
A.甲木块的动量守恒
B.乙木块的动量守恒
C.甲、乙两木块所组成系统的动量守恒
D.甲、乙两木块所组成系统的机械能守垣
【答案】 C
【解析】 甲木块与弹簧接触后,由于弹簧弹力的作用,甲、乙的动量都要发生变化,但甲、乙所组成的系统因所受合力为零,故系统动量守恒,A、B错误,C正确;甲、乙两木块所组成系统的动能,一部分转化为弹簧的弹性势能,故系统机械能不守恒,选项D错误。
题型2 动量守恒定律的基本应用
【例1】(2021·江苏扬州市调研)如图所示,在足够长的光滑水平面上,用质量分别为2 kg和1 kg的甲、乙两滑块,将轻弹簧压紧后处于静止状态,轻弹簧仅与甲拴接,乙的右侧有一挡板P。现将两滑块由静止释放,当弹簧恢复原长时,甲的速度大小为2 m/s,此时乙尚未与P相撞。
(1)求弹簧恢复原长时乙的速度大小;
(2)若乙与挡板P碰撞反弹后不能再与弹簧发生碰撞。求挡板P对乙的冲量的最大值。
【答案】 (1)4 m/s (2)6 N·s
【解析】 (1)设向左为正方向,由动量守恒定律得
m甲v甲-m乙v乙=0,代入数据解得v乙=4 m/s。
(2)要使乙反弹后不能再与弹簧发生碰撞,碰后最大速度为v甲,设向左为正方向,由动量定理得I=m乙v甲-m乙(-v乙),解得I=6 N·s。
【素养升华】本题考察的学科素养主要是科学思维。
【技巧方法】应用动量守恒定律的解题步骤
(1)明确研究对象,确定系统的组成(系统包括哪几个物体及研究的过程)。
(2)进行受力分析,判断系统动量是否守恒(或某一方向上是否守恒)。
(3)规定正方向,确定初、末状态动量。
(4)由动量守恒定律列出方程。
(5)代入数据,求出结果,必要时讨论说明。
【变式训练1】(2021·山东青岛市上学期期末)在靶场用如图所示的简易装置测量某型号步枪子弹的出膛速度。在平坦靶场的地面上竖直固定一根高h=1.25 m的直杆,在杆的顶端放置质量m1=0.2 kg 的实心橡皮球,测试人员水平端枪,尽量靠近并正对着橡皮球扣动扳机,子弹穿过球心,其他测试人员用皮尺测得橡皮球和子弹的着地点离杆下端的距离分别为x1=20 m、x2=100 m。子弹质量m2=0.01 kg,重力加速度g=10 m/s2,求该型号步枪子弹的出膛速度大小。
【答案】 1 000 m/s
【解析】 设步枪子弹的出膛速度大小为v0,子弹穿过球后瞬间,橡皮球的速度为v1,子弹的速度为v2,有m2v0=m1v1+m2v2,h=eq \f(1,2)gt2,x1=v1t,x2=v2t,解得v0=1 000 m/s。
【变式训练2】(多选)如图所示,一质量M=3.0 kg的长方形木板B放在光滑水平地面上,在其右端放一个质量m=1.0 kg的小木块A,同时给A和B以大小均为4.0 m/s,方向相反的初速度,使A开始向左运动,B开始向右运动,A始终没有滑离B板,在小木块A做加速运动的时间内,木板速度大小可能是( )
A.2.1 m/s B.2.4 m/s
C.2.8 m/s D.3.0 m/s
【答案】 AB
【解析】 以A、B组成的系统为研究对象,系统动量守恒,取水平向右为正方向,从A开始运动到A的速度为零过程中,由动量守恒定律得(M-m)v=MvB1,代入数据解得vB1≈2.67 m/s.当从开始到A、B速度相同的过程中,由动量守恒定律得(M-m)v=(M+m)vB2,代入数据解得vB2=2 m/s,则在木块A做加速运动的时间内,B的速度大小范围为2 m/s0,v′2>0,且v′2>v′1(大碰小,一起跑);
(3)当m1M,第一次碰撞后,A与C速度同向,且A的速度小于C的速度,不可能与B发生碰撞;如果m=M,第一次碰撞后,A停止,C以A碰前的速度向右运动,A不可能与B发生碰撞,所以只需考虑mm2
C.小球m1每次必须从斜轨同一位置释放
D.需用秒表测定小球在空中飞行的时间
(2)实验中,直接测定小球碰撞前后的速度是不容易的,但是,可以通过仅测量________(填选项前的符号),间接地解决这个问题.
A.小球开始释放的高度h
B.小球抛出点距地面的高度H
C.小球做平抛运动的水平射程
(3)图中O点是小球抛出点在地面上的垂直投影点.实验时,先将入射球m1多次从斜轨上S位置由静止释放,找到其平均落地点的位置P,测量平抛射程OP.然后把被碰小球m2静止放在轨道的水平部分,再将入射小球m1从斜轨上S位置由静止释放,与小球m2相撞,并多次重复.
还要完成的必要步骤是__________.(填选项前的符号)
A.用天平测量两个小球的质量m1、m2
B.测量小球m1开始释放高度h
C.测量抛出点距地面的高度H
D.分别找到m1、m2相碰后平均落地点的位置M、N
E.测量平抛射程OM、ON
(4)若两球相碰前后的动量守恒,其表达式可表示为________________________[用(2)中测量的量表示];若碰撞是弹性碰撞,那么还应该满足的表达式为________________________[用(2)中测量的量表示].
【答案】 (1)BC (2)C (3)ADE (4)m1·OP=m1·OM+m2·ON m1·OP2=m1·OM2+m2·ON2
【解析】 (2)小球离开轨道后做平抛运动,由H=eq \f(1,2)gt2知t=eq \r(\f(2H,g)),即小球的下落时间相同,则由v=eq \f(x,t)知初速度可用平抛运动的水平射程来表示,选项C正确.
(3)本实验要验证的是m1·OM+m2·ON=m1·OP,因此要测量两个小球的质量m1和m2以及它们的水平射程OM和ON,而要确定水平射程,应先分别确定两个小球落地的平均落点,没有必要测量小球m1开始释放的高度h和抛出点距地面的高度H.故应完成的步骤是ADE.
(4)根据平抛运动规律可知,落地高度相同,则运动时间相同,设落地时间为t,则:v0=eq \f(OP,t),v1=eq \f(OM,t),v2=eq \f(ON,t),
而动量守恒的表达式是:m1v0=m1v1+m2v2
若两球相碰前后的动量守恒,则需要验证表达式m1·OP=m1·OM+m2·ON即可;
若为弹性碰撞,则碰撞前后系统机械能守恒,则有:eq \f(1,2)m1v02=eq \f(1,2)m1v12+eq \f(1,2)m2v22,
即满足关系式:m1·OP2=m1·OM2+m2·ON2.
讲关键能力
【能力点一】会分析动量守恒定律的临界问题
【例1】(2021·甘肃天水市调研)如图所示,在水平面上依次放置小物块A、C以及曲面劈B,其中A与C的质量相等均为m,曲面劈B的质量M=3m,曲面劈B的曲面下端与水平面相切,且曲面劈B足够高,各接触面均光滑。现让小物块C以水平速度v0向右运动,与A发生碰撞,碰撞后两个小物块粘在一起滑上曲面劈B。求:
(1)碰撞过程中系统损失的机械能;
(2)碰后物块A与C在曲面劈B上能够达到的最大高度。
【答案】 (1)eq \f(1,4)mveq \\al(2,0) (2)eq \f(3veq \\al(2,0),40g)
【解析】 (1)小物块C与物块A发生碰撞粘在一起,以v0的方向为正方向,由动量守恒定律得
mv0=2mv,解得v=eq \f(1,2)v0
碰撞过程中系统损失的机械能为
E损=eq \f(1,2)mveq \\al(2,0)-eq \f(1,2)×2mv2,
解得E损=eq \f(1,4)mveq \\al(2,0)。
(2)当小物块A、C上升到最大高度时,A、B、C系统的速度相等。根据动量守恒定律mv0=(m+m+3m)v1,解得v1=eq \f(1,5)v0
根据机械能守恒得eq \f(1,2)×2m(eq \f(1,2)v0)2=eq \f(1,2)×5m×(eq \f(1,5)v0)2+2mgh,解得h=eq \f(3veq \\al(2,0),40g)。
【素养提升】本题考察的学科素养主要是科学思维。
【归类总结】1.当小物块到达最高点时,两物体速度相同.
2.弹簧最短或最长时,两物体速度相同,此时弹簧弹性势能最大.
3.两物体刚好不相撞,两物体速度相同.
4.滑块恰好不滑出长木板,滑块滑到长木板末端时与长木板速度相同.
【变式训练1】 (2021·山西大同市第一中学2月模拟)在光滑水平地面上放有一质量M=3 kg带四分之一光滑圆弧形槽的小车,质量为m=2 kg的小球以速度v0=5 m/s沿水平槽口滑上圆弧形槽,槽口距地面的高度h=0.8 m,重力加速度g=10 m/s2。求:
(1)小球从槽口开始运动到最高点(未离开小车)的过程中,小球对小车做的功W;
(2)小球落地瞬间,小车与小球间的水平间距L。
【答案】 (1)6 J (2)2 m
【解析】mv0=(m+M)v①
对小车由动能定理得W=eq \f(1,2)Mv2 ②
联立①②解得W=6 J。
(2)小球回到槽口时,小球和小车水平方向动量守恒,得mv0=mv1+Mv2③
小球和小车由功能关系得eq \f(1,2)mveq \\al(2,0)=eq \f(1,2)mveq \\al(2,1)+eq \f(1,2)Mveq \\al(2,2)④
联立③④可解得v1=-1 m/s⑤
v2=4 m/s⑥
小球离开小车后,向右做平抛运动,小车向左做匀速运动
h=eq \f(1,2)gt2⑦
L=(v2-v1)t⑧
联立⑤⑥⑦⑧可得L=2 m。
【变式训练2】.(2021·江西上饶市重点中学六校高三第二次联考)如图所示,光滑悬空轨道上静止一质量为3m的小车A,用一段不可伸长的轻质细绳悬挂一质量为2m的木块B.一质量为m的子弹以水平速度v0射入木块(时间极短),在以后的运动过程中,细绳离开竖直方向的最大角度小于90°,试求:(不计空气阻力,重力加速度为g)
(1)子弹射入木块B时产生的热量;
(2)木块B能摆起的最大高度;
(3)小车A运动过程的最大速度大小.
【答案】 (1)eq \f(1,3)mv02 (2)eq \f(v\\al(02),36g) (3)eq \f(1,3)v0
【解析】 (1)子弹与木块B作用瞬间水平方向的动量守恒,可得
mv0=(m+2m)v1,解得v1=eq \f(v0,3).
设产生的热量为Q,根据能量守恒定律有Q=eq \f(1,2)mv02-eq \f(3,2)mv12=eq \f(1,3)mv02.
(2)木块B到最高点时,小车A、木块B、子弹三者有相同的水平速度,
根据水平方向动量守恒有(m+2m)v1=(m+2m+3m)v2,
解得v2=eq \f(1,6)v0.
由机械能守恒定律有3mgh+eq \f(1,2)×6mv22=eq \f(1,2)×3mv12,
解得h=eq \f(v\\al(02),36g).
(3)设小车A运动过程的最大速度为v4,此时木块的速度为v3,当木块回到原来高度时,小车的速度最大,根据水平方向动量守恒,
有3mv1=3mv3+3mv4,
根据能量守恒定律有eq \f(3,2)mv12=eq \f(3,2)mv32+eq \f(3,2)mv42,
解得v4=eq \f(1,3)v0.
【能力点二】会分析爆炸、反冲问题
【例1】(2021·邯郸模拟)如图所示,木块A、B的质量均为m,放在一段粗糙程度相同的水平地面上,木块A、B间夹有一小块炸药(炸药的质量可以忽略不计)。让A、B以初速度v0一起从O点滑出,滑行一段距离后到达P点,速度变为eq \f(v0,2),此时炸药爆炸使木块A、B脱离,发现木块B立即停在原位置,木块A继续沿水平方向前进。已知O、P两点间的距离为s,设炸药爆炸时释放的化学能全部转化为木块的动能,爆炸时间很短可以忽略不计,求:
(1)木块与水平地面间的动摩擦因数μ;
(2)炸药爆炸时释放的化学能。
【答案】 (1)eq \f(3v\\al(2,0),8gs) (2)eq \f(1,4)mveq \\al(2,0)
【解析】(1)从O滑到P,对A、B由动能定理得
-μ·2mgs=eq \f(1,2)×2meq \b\lc\(\rc\)(\a\vs4\al\c1(\f(v0,2)))eq \s\up8(2)-eq \f(1,2)×2mveq \\al(2,0),
解得μ=eq \f(3v\\al(2,0),8gs)。
(2)在P点爆炸时,A、B组成的系统动量守恒,有
2m·eq \f(v0,2)=mv,
根据能量守恒定律有
E0+eq \f(1,2)×2meq \b\lc\(\rc\)(\a\vs4\al\c1(\f(v0,2)))eq \s\up8(2)=eq \f(1,2)mv2,
解得E0=eq \f(1,4)mveq \\al(2,0)。
【素养提升】本题考察的学科素养主要是科学思维。
【必备知识】爆炸现象的三个规律
【变式训练】(2021·山东济宁市质检)如图所示,质量为m的炮弹运动到水平地面O点正上方时速度沿水平方向,离地面高度为h,炮弹动能为E,此时发生爆炸,炮弹炸为质量相等的两部分,两部分的动能之和为2E,速度方向仍沿水平方向,爆炸时间极短,重力加速度为g,不计空气阻力和火药的质量,求炮弹的两部分落地点之间的距离。
【答案】 4eq \r(\f(Eh,mg))
【解析】 设爆炸前炮弹的水平速度为v0,则爆炸之前动能
E=eq \f(1,2)mveq \\al(2,0)
爆炸过程动量守恒有mv0=eq \f(1,2)mv1+eq \f(1,2)mv2
eq \f(1,2)·eq \f(m,2)veq \\al(2,1)+eq \f(1,2)·eq \f(m,2)veq \\al(2,2)=2E
解得v1=0,v2=2v0
随后一块做自由落体运动,一块做平抛运动,
则由h=eq \f(1,2)gt2,x=2v0t,解得x=4eq \r(\f(Eh,mg))。
【例2】如图所示,一枚火箭搭载着卫星以速率v0进入太空预定位置,由控制系统使箭体与卫星分离。已知前部分的卫星质量为m1,后部分的箭体质量为m2,分离后箭体以速率v2沿火箭原方向飞行,若忽略空气阻力及分离前后系统质量的变化,则分离后卫星的速率v1为( )
A.v0-v2B.v0+v2
C.v0-eq \f(m2,m1)v2D.v0+eq \f(m2,m1)(v0-v2)
【答案】D
【解析】火箭和卫星组成的系统,在分离前后沿原运动方向上动量守恒,由动量守恒定律有:(m1+m2)v0=m1v1+m2v2,解得:v1=v0+eq \f(m2,m1)(v0-v2),D项正确。
【素养提升】本题考察的学科素养主要是科学思维。
【必备知识】对反冲运动的三点说明
【变式训练】如图所示,质量为M的小船在静止水面上以速率v0向右匀速行驶,一质量为m的救生员站在船尾,相对小船静止。若救生员以相对水面速率v水平向左跃入水中,则救生员跃出后小船的速率为( )
A.v0+eq \f(m,M)vB.v0-eq \f(m,M)v
C.v0+eq \f(m,M)(v0+v)D.v0+eq \f(m,M)(v0-v)
【答案】C
【解析】以水面为参考系,根据动量守恒定律(M+m)v0=-mv+Mv1,可解得C正确。
【例3】(2020·湖南娄底市下学期质量检测)质量为M的气球上有一个质量为m的人,气球和人在静止的空气中共同静止于离地h高处,如果从气球上慢慢放下一个质量不计的软梯,让人沿软梯降到地面,则软梯长至少应为( )
A.eq \f(m,m+M)h B.eq \f(M,m+M)h
C.eq \f(M+m,M)h D.eq \f(M+m,m)h
【答案】 C
【解析】 设人沿软梯滑至地面,软梯长度至少为L,以人和气球组成的系统为研究对象,竖直方向动量守恒,规定竖直向下为正方向,由动量守恒定律得0=-Mv2+mv1
人沿软梯降至地面,气球上升的高度为L-h,平均速度大小为v2=eq \f(L-h,t)
人相对于地面下降的高度为h,平均速度大小为v1=eq \f(h,t)
联立得0=-M·eq \f(L-h,t)+m·eq \f(h,t),
解得L=eq \f(M+m,M)h,故C正确,A、B、D错误。
【总结提炼】反冲运动中的“人—船”模型
1.特点:(1)两个物体;(2)动量守恒;(3)总动量为零。
2.方程:m1v1-m2v2=0(v1、v2为速度大小)
3.结论:m1x1=m2x2(x1、x2为位移大小)
【变式训练】有一只小船停靠在湖边码头,小船又窄又长(重一吨左右)。一位同学想用一个卷尺粗略测定它的质量。他进行了如下操作:首先将船平行于码头自由停泊,轻轻从船尾上船,走到船头停下,而后轻轻下船。用卷尺测出船后退的距离d,然后用卷尺测出船长L。已知他的自身质量为m,水的阻力不计,则船的质量为( )
A.eq \f(m(L+d),d) B.eq \f(m(L-d),d)
C.eq \f(mL,d) D.eq \f(m(L+d),L)
【答案】 B
【解析】 设船的质量为M,人走动的时候船的速度为v,人的速度为v′,人从船头走到船尾用时为t,船的位移为d,人的位移为L-d,所以v=eq \f(d,t),v′=eq \f(L-d,t)。以船后退的方向为正方向,根据动量守恒有Mv-mv′=0,可得M eq \f(d,t)=eq \f(m(L-d),t),小船的质量为M=eq \f(m(L-d),d),故B正确。
四.讲模型思想
模型一 子弹打木块模型
1.模型图示
2.模型特点
(1)子弹水平打进木块的过程中,系统的动量守恒.
(2)系统的机械能有损失.
3.两种情景
(1)子弹嵌入木块中,两者速度相等,机械能损失最多(完全非弹性碰撞).
动量守恒:mv0=(m+M)v
能量守恒:Q=Ff·s=eq \f(1,2)mv02-eq \f(1,2)(M+m)v2
(2)子弹穿透木块.
动量守恒:mv0=mv1+Mv2
能量守恒:Q=Ff·d=eq \f(1,2)mv02-(eq \f(1,2)Mv22+eq \f(1,2)mv12)
【例1】一质量为M的木块放在光滑的水平面上,一质量为m的子弹以初速度v0水平打进木块并留在其中,设子弹与木块之间的相互作用力为Ff.则:
(1)子弹、木块相对静止时的速度是多少?
(2)子弹在木块内运动的时间为多长?
(3)子弹、木块相互作用过程中子弹、木块发生的位移以及子弹打进木块的深度分别是多少?
(4)系统损失的机械能、系统增加的内能分别是多少?
(5)要使子弹不射出木块,木块至少多长?
【答案】 见解析
【解析】 (1)设子弹、木块相对静止时的速度为v,以子弹初速度的方向为正方向,由动量守恒定律得
mv0=(M+m)v
解得v=eq \f(m,M+m)v0
(2)设子弹在木块内运动的时间为t,由动量定理得
对木块:Fft=Mv-0
解得t=eq \f(Mmv0,FfM+m)
(3)设子弹、木块发生的位移分别为x1、x2,如图所示,由动能定理得
对子弹:-Ffx1=eq \f(1,2)mv2-eq \f(1,2)mv02
解得:x1=eq \f(MmM+2mv\\al(02),2FfM+m2)
对木块:Ffx2=eq \f(1,2)Mv2
解得:x2=eq \f(Mm2v\\al(02),2FfM+m2)
子弹打进木块的深度等于相对位移,即x相=x1-x2=eq \f(Mmv\\al(02),2FfM+m)
(4)系统损失的机械能为:E损=eq \f(1,2)mv02-eq \f(1,2)(M+m)v2=eq \f(Mmv\\al(02),2M+m)
系统增加的内能为Q=Ff·x相=eq \f(Mmv\\al(02),2M+m)
(5)假设子弹恰好不射出木块,此时有FfL=eq \f(1,2)mv02-eq \f(1,2)(M+m)v2
解得L=eq \f(Mmv\\al(02),2FfM+m)
因此木块的长度至少为eq \f(Mmv\\al(02),2FfM+m)
【素养提升】本题考察的学科素养主要是物理观念与科学思维。
【变式训练】(2021·四川第二次诊断)如图甲所示,一块长度为L、质量为m的木块静止在光滑水平面上.一颗质量也为m的子弹以水平速度v0射入木块.当子弹刚射穿木块时,木块向前移动的距离为s,如图乙所示.设子弹穿过木块的过程中受到的阻力恒定不变,子弹可视为质点.则子弹穿过木块的时间为( )
A.eq \f(1,v0)(s+L) B.eq \f(1,v0)(s+2L)
C.eq \f(1,2v0)(s+L) D.eq \f(1,v0)(L+2s)
【答案】 D
【解析】 子弹穿过木块过程,子弹和木块组成的系统动量守恒,以v0的方向为正方向,有:mv0=mv1+mv2,
设子弹穿过木块的过程所受阻力为Ff,对子弹由动能定理得:-Ff(s+L)=eq \f(1,2)mv12-eq \f(1,2)mv02,
由动量定理得:-Fft=mv1-mv0,
对木块由动能定理得:Ffs=eq \f(1,2)mv22,
由动量定理得:Fft=mv2,
联立解得:t=eq \f(1,v0)(L+2s),故选D.
模型二 “滑块—木板”碰撞模型
【例2】(2021·山东济南市高考模拟)如图6所示,厚度均匀的长木板C静止在光滑水平面上,木板上距左端L处放有小物块B。某时刻小物块A以某一初速度从左端滑上木板向右运动,已知A、B均可视为质点,A、B与C间的动摩擦因数均为μ,A、B、C三者的质量相等,重力加速度为g。求:
(1)A刚滑上木板时,A、B的加速度大小;
(2)要使A、B不发生碰撞,A的初速度应满足的条件;
(3)若已知A的初速度为v0,且A、B之间发生弹性碰撞,碰撞前后A、B均沿同一直线运动。要保证A、B均不会从木板上掉下,木板的最小长度是多少。
【答案】 (1)μg eq \f(μg,2) (2)v1≤eq \r(3μgL) (3)eq \f(veq \\al(2,0),3μg)
【解析】 (1)对A有:μmg=maA,得aA=μg
对BC有:μmg=2maB,解得aB=eq \f(μg,2)。
(2)若A、B刚好不发生碰撞,则三者正好达到共同速度,A相对于C滑行距离为L,由动量守恒有mv1=3mv共
且有μmgL≥eq \f(1,2)mveq \\al(2,1)-eq \f(1,2)×3mveq \\al(2,共),解得v1≤eq \r(3μgL)。
(3)由于弹性碰撞,A、B碰后交换速度,等同于A与C相对静止一起向前加速,B继续减速,刚好不滑下木板时,三者达到共同速度,由动量守恒有mv0=3mv共′
且有μmgL总=eq \f(1,2)mveq \\al(2,0)-eq \f(1,2)×3mv共′2
联立解得L总=eq \f(veq \\al(2,0),3μg)。
【素养提升】本题考察的学科素养主要是物理观念与科学思维。
【变式训练1】 (2021·四川攀枝花市第二次统考)如图所示,质量m1=2 kg、长度l=5 m的木板,以速度v1=5 m/s沿光滑水平面向右匀速运动。某时刻一质量m2=1 kg的小木块(可视为质点),以水平向左的速度v2=5 m/s从木板的右端滑上木板,最终刚好不能滑离木板。重力加速度g取10 m/s2,求:
(1)木块与木板间的动摩擦因数;
(2)小木块做加速运动过程的时间。
【答案】 (1)eq \f(2,3) (2)0.25 s
【解析】 (1)设木块到达木板左端时与木板的共同速度为v,以水平向右为正。对木块和木板组成的系统,由动量守恒定律有m1v1-m2v2=(m1+m2)v
由能量守恒定律有Q=eq \f(1,2)m1veq \\al(2,1)+eq \f(1,2)m2veq \\al(2,2)-eq \f(1,2)(m1+m2)v2
且Q=μm2gl
联立以上各式,代入相关数据可得μ=eq \f(2,3)。
(2)设木块在木板上加速的时间为t,对木块由动量定理有μm2gt=m2v-0,代入相关数据可得t=0.25 s。
另解:设木块在木板上加速的时间为t,加速度为a,则μm2g=m2a,v=at,代入相关数据可得t=0.25 s。
模型三 “滑块—弹簧”碰撞模型
【例3】(2021·1月辽宁普高校招生适应性测试,13)如图所示,水平圆盘通过轻杆与竖直悬挂的轻弹簧相连,整个装置处于静止状态。套在轻杆上的光滑圆环从圆盘正上方高为h处自由落下,与圆盘碰撞并立刻一起运动,共同下降eq \f(h,2)到达最低点。已知圆环质量为m,圆盘质量为2m,弹簧始终在弹性限度内,重力加速度为g,不计空气阻力。求:
(1)碰撞过程中,圆环与圆盘组成的系统机械能的减少量ΔE;
(2)碰撞后至最低点的过程中,系统克服弹簧弹力做的功W。
【答案】 (1)eq \f(2,3)mgh (2)eq \f(11,6)mgh
【解析】 (1)碰撞前,圆环做自由落体运动,有veq \\al(2,1)=2gh
碰撞时由动量守恒定律得mv1=(m+2m)v2
系统机械能减少量:ΔE=eq \f(1,2)mveq \\al(2,1)-eq \f(1,2)(m+2m)veq \\al(2,2)
解得ΔE=eq \f(2,3)mgh
(2)对系统碰撞后至最低点过程中,由动能定理得
(m+2m)g·eq \f(h,2)+W=0-eq \f(1,2)(m+2m)veq \\al(2,2)
解得W=-eq \f(11,6)mgh
故系统克服弹簧弹力做的功为eq \f(11,6)mgh。
【素养提升】本题考察的学科素养主要是物理观念与科学思维。
【变式训练】(2020·江西省教学质量监测)如图所示,质量相同的A、B两物体用轻弹簧连接,静止在光滑水平面上,其中B物体靠在墙壁上。现用力推动物体A压缩弹簧至P点后再释放物体A,当弹簧的长度最大时,弹性势能为Ep1。现将物体A的质量增大到原来的3倍,仍使物体A压缩弹簧至P点后释放,当弹簧的长度最大时,弹性势能为Ep2。则Ep1∶Ep2等于( )
A.1 B.2
C.3 D.4
【答案】 B
【解析】设压缩到P点时,弹簧的弹性势能为Ep,开始时,物体A、B的质量均为m,则有Ep=eq \f(1,2)mveq \\al(2,0),mv0=2mv,Ep1=Ep-eq \f(1,2)×2mv2=eq \f(1,2)Ep,把A的质量换成3m,Ep=eq \f(1,2)×3mv0′2,3mv0′=4mv′,Ep2=Ep-eq \f(1,2)×4mv′2=eq \f(1,4)Ep,所以有Ep1∶Ep2=2,选项B正确。
矢量性
动量守恒定律的表达式为矢量方程,解题应选取统一的正方向
相对性
各物体的速度必须是相对同一参考系的速度(一般是相对于地面)
同时性
动量是一个瞬时量,表达式中的p1、p2、…必须是系统中各物体在相互作用前同一时刻的动量,p′1、p′2、…必须是系统中各物体在相互作用后同一时刻的动量
系统性
研究的对象是相互作用的两个或多个物体组成的系统
普适性
动量守恒定律不仅适用于低速宏观物体组成的系统,还适用于接近光速运动的微观粒子组成的系统
动量
守恒
由于爆炸是在极短的时间内完成的,爆炸物体间的相互作用力远远大于受到的外力,所以在爆炸过程中,系统的总动量守恒
动能
增加
在爆炸过程中,由于有其他形式的能量(如化学能)转化为动能,所以爆炸后系统的总动能增加
位置
不变
爆炸的时间极短,因而作用过程中,物体产生的位移很小,一般可忽略不计,可以认为爆炸后仍然从爆炸前的位置以新的动量开始运动
作用原理
反冲运动是系统内物体之间的作用力和反作用力产生的效果
动量守恒
反冲运动中系统不受外力或内力远大于外力,所以反冲运动遵循动量守恒定律
机械能增加
反冲运动中,由于有其他形式的能转化为机械能,所以系统的总机械能增加
模型图示
模型特点
(1)若子弹未射穿木块或滑块未从木板上滑下,当两者速度相等时木块或木板的速度最大,两者的相对位移(子弹为射入木块的深度)取得极值(完全非弹性碰撞拓展模型)
(2)系统的动量守恒,但机械能不守恒,摩擦力与两者相对位移的乘积等于系统减少的机械能
(3)根据能量守恒,系统损失的动能ΔEk=eq \f(M,m+M)Ek0,可以看出,子弹(或滑块)的质量越小,木块(或木板)的质量越大,动能损失越多
(4)该类问题既可以从动量、能量角度求解,相当于非弹性碰撞拓展模型,也可以从力和运动的角度借助图示求解
模型图示
模型特点
(1)两个或两个以上的物体与弹簧相互作用的过程中,若系统所受外力的矢量和为零,则系统动量守恒
(2)在能量方面,由于弹簧形变会使弹性势能发生变化,系统的总动能将发生变化;若系统所受的外力和除弹簧弹力以外的内力不做功,系统机械能守恒
(3)弹簧处于最长(最短)状态时两物体速度相等,弹性势能最大,系统动能通常最小(完全非弹性碰撞拓展模型)
(4)弹簧恢复原长时,弹性势能为零,系统动能最大(完全弹性碰撞拓展模型,相当于碰撞结束时)
相关试卷
这是一份高中物理高考 专题9 2 动量守恒定律的应用及实验【练】原卷版,共10页。试卷主要包含了6v B.0,质量为2 kg、长度为2等内容,欢迎下载使用。
这是一份高中物理高考 专题9 2 动量守恒定律的应用及实验【练】解析版,共16页。试卷主要包含了6v B.0,质量为2 kg、长度为2等内容,欢迎下载使用。
这是一份高中物理高考 专题9 2 动量守恒定律的应用及实验【讲】原卷版,共18页。试卷主要包含了物理观念,科学思维,科学态度与责任,6vB.0等内容,欢迎下载使用。

