小学数学人教版四年级下册三角形的特性优秀精练
展开5.2三角形的稳定性(课中)
【典型例题】
1.下列图形中,具有稳定性的是( )。
A.长方形 B.平行四边形 C.三角形
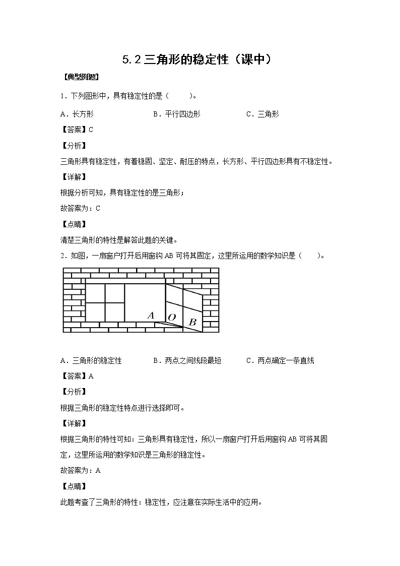
2.如图,一扇窗户打开后用窗钩AB可将其固定,这里所运用的数学知识是( )。
A.三角形的稳定性 B.两点之间线段最短 C.两点确定一条直线
3.在建筑中人们把房顶支架做成三角形是因为三角形具有( )的特点。
【巩固练习】
4.衣撑做成三角形的重要原因就是利用三角形的( )特性。
A.内角和是180° B.稳定性 C.容易变形
5.下列现象中没有运用三角形稳定性这一特性的是( )。
A.用三角铁加固桌椅 B.自行车车架的设计
C.篮球架的设计 D.一张三角形的纸
6.在生活中,( )利用了三角形的稳定性。
A. B. C.
7.有些物体的支架做成三角形,这是因为三角形具有( )的特征。
A.稳定不易变形 B.内角和为180度 C.易变形
8.篮球架上的篮板支架(如图)是运用了三角形具有( )的特点设计的。
9.斜拉桥用很多钢管组成三角形,主要是为了增加桥的稳定性。( )
10.
(1)上面三幅图中,( )应用了三角形的稳定性。
(2)在三角板中,如果以它的AC边为高,那么对应的底是线段( )。
(3)你认为晓玲上学走哪条路最近?为什么?
数学人教版平移优秀当堂达标检测题: 这是一份数学人教版平移优秀当堂达标检测题,文件包含72平移课前解析版docx、72平移课前学生版docx等2份试卷配套教学资源,其中试卷共3页, 欢迎下载使用。
小学数学人教版四年级下册平移精品测试题: 这是一份小学数学人教版四年级下册平移精品测试题,文件包含72平移课中解析版docx、72平移课中学生版docx等2份试卷配套教学资源,其中试卷共13页, 欢迎下载使用。
人教版四年级下册轴对称精品精练: 这是一份人教版四年级下册轴对称精品精练,文件包含71轴对称课中解析版docx、71轴对称课中学生版docx等2份试卷配套教学资源,其中试卷共11页, 欢迎下载使用。

