物质微观构成(广州专版)教师版 学生版-最新中考化学考前冲刺专题训练
展开物质微观构成
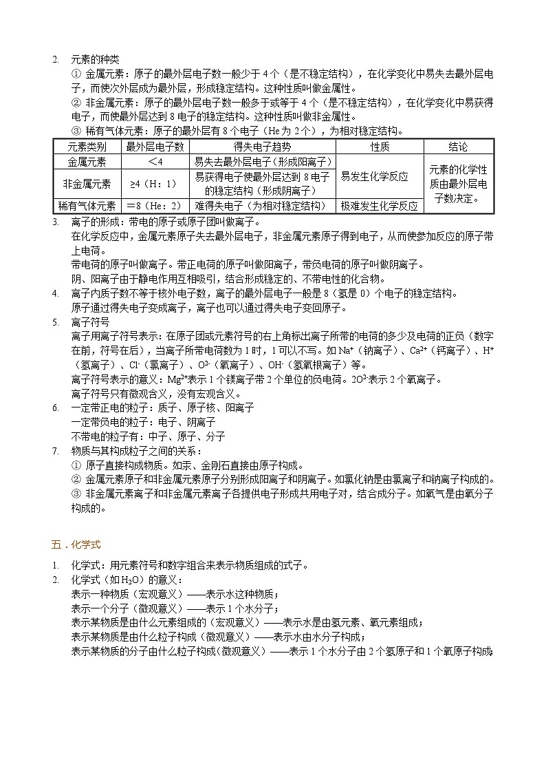
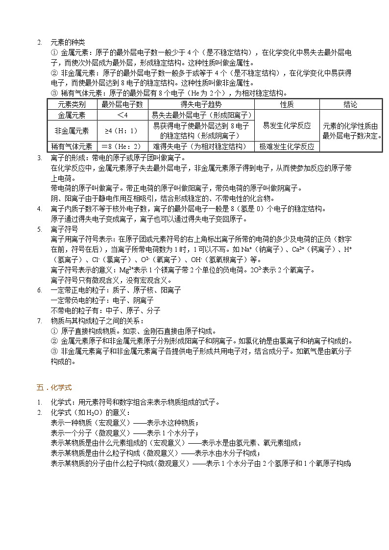
要点梳理
一.分子和原子
1.分子和原子的异同
分子
原子
定义
分子是保持物质化学性质的最小粒子。
原子是化学变化中的最小粒子。
性质
质量小、体积小;不断运动;有间隔;同种粒子的化学性质相同。
联系
分子是由原子构成的。分子、原子都是构成物质的微粒。
区别
在化学变化中,分子可以再分,而原子不可以再分。
备注
1. 所有金属、稀有气体、金刚石(石墨)和硅是由原子构成的,其他大多数物质是由分子构成的。
2. 在受热的情况下,粒子能量增大,运动速率加快。
3. 物体的热胀冷缩现象,原因是构成物质的粒子的间隔受热时增大,遇冷时缩小。
4. 气体容易压缩是因为构成气体的粒子的间隔较大。
5. 不同液体混合后总体积小于原体积的和,说明粒子间是有间隔的。
6. 一种物质如果由分子构成,那么保持它化学性质的最小粒子是分子;如果它由原子构成,那么保持它化学性质的最小粒子是原子。
2.验证分子运动的探究实验
【实验操作】如右图,取适量的酚酞溶液,分别倒入A、B两个小烧杯中,另取一个小烧杯C,加入约5mL浓氨水。用一个大烧杯罩住A、C两个小烧杯,烧杯B置于大烧杯外。观察现象。
【实验现象】烧杯A中的酚酞溶液由上至下逐渐变红。
【实验结论】分子是不断运动的。
【注意事项】浓氨水显碱性,能使酚酞溶液变红。浓氨水具有挥发性,能挥发出氨气。
3.从微观角度解释问题
1. 物理变化:没有新分子生成的变化。
化学变化:分子本身发生变化,有新分子生成的变化。
2. 纯净物和混合物(由分子构成的物质)的区别:纯净物由同种分子构成,混合物由不同种分子构成。
3. 分子和原子的联系:分子是由原子构成的,同种原子结合成单质分子,不同种原子结合成化合物分子。
4. 分子和原子的本质区别:在化学变化中,分子可以再分,而原子不能再分。
5. 化学变化的实质:在化学变化过程中,分子裂变成原子,原子重新组合,形成新物质的分子。
二.原子的构成
原子
(不带电)
原子核(带正电)
核外电子(每个电子
带一个单位负电荷)
质子(每个质子带
一个单位正电荷)
中子(不带电)
在核外一个相对很大的空间内做着高速运动
体积很小,约占原子体积的十万分之一
原子一般是由质子、中子和电子构成,有的原子不一定有中子,质子数也不一定等于中子数。
原子的种类由核电荷数(质子数)决定。
1. 构成原子的各种粒子间的关系
在原子中,原子序数=核电荷数=核内质子数=核外电子数。
由于原子核所带的正电荷与核外电子所带的负电荷的电量相等,电性相反,所以原子整体不显电性。
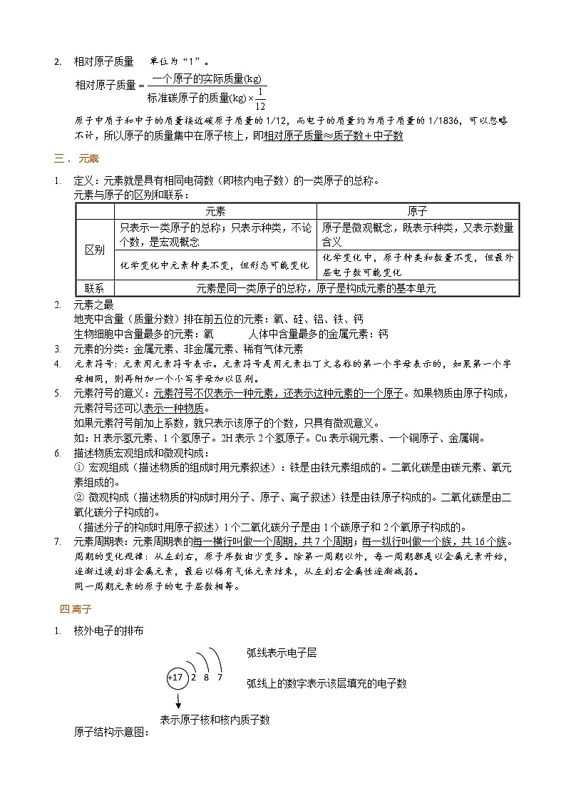
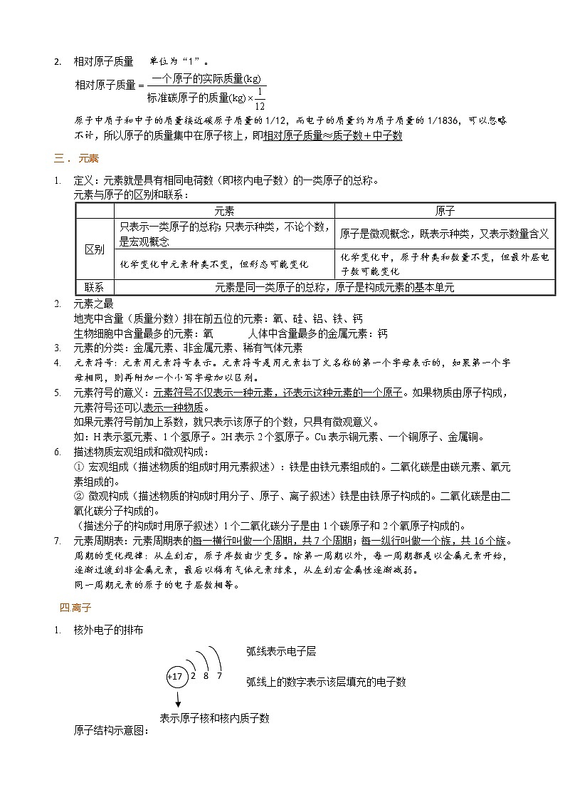
2. 相对原子质量 单位为“1”。
原子中质子和中子的质量接近碳原子质量的1/12,而电子的质量约为质子质量的1/1836,可以忽略不计,所以原子的质量集中在原子核上,即相对原子质量≈质子数+中子数
三. 元素
1. 定义:元素就是具有相同电荷数(即核内电子数)的一类原子的总称。
元素与原子的区别和联系:
元素
原子
区别
只表示一类原子的总称;只表示种类,不论个数,是宏观概念
原子是微观概念,既表示种类,又表示数量含义
化学变化中元素种类不变,但形态可能变化
化学变化中,原子种类和数量不变,但最外层电子数可能变化
联系
元素是同一类原子的总称,原子是构成元素的基本单元
2. 元素之最
地壳中含量(质量分数)排在前五位的元素:氧、硅、铝、铁、钙
生物细胞中含量最多的元素:氧 人体中含量最多的金属元素:钙
3. 元素的分类:金属元素、非金属元素、稀有气体元素
4. 元素符号:元素用元素符号表示。元素符号是用元素拉丁文名称的第一个字母表示的,如果第一个字母相同,则再附加一个小写字母加以区别。
5. 元素符号的意义:元素符号不仅表示一种元素,还表示这种元素的一个原子。如果物质由原子构成,元素符号还可以表示一种物质。
如果元素符号前加上系数,就只表示该原子的个数,只具有微观意义。
如:H表示氢元素、1个氢原子。2H表示2个氢原子。Cu表示铜元素、一个铜原子、金属铜。
6. 描述物质宏观组成和微观构成:
① 宏观组成(描述物质的组成时用元素叙述):铁是由铁元素组成的。二氧化碳是由碳元素、氧元素组成的。
② 微观构成(描述物质的构成时用分子、原子、离子叙述)铁是由铁原子构成的。二氧化碳是由二氧化碳分子构成的。
(描述分子的构成时用原子叙述)1个二氧化碳分子是由1个碳原子和2个氧原子构成的。
7. 元素周期表:元素周期表的每一横行叫做一个周期,共7个周期;每一纵行叫做一个族,共16个族。
周期的变化规律:从左到右,原子序数由少变多。除第一周期以外,每一周期都是以金属元素开始,逐渐过渡到非金属元素,最后以稀有气体元素结束,从左到右金属性逐渐减弱。
同一周期元素的原子的电子层数相等。
四.离子
1. 核外电子的排布
原子结构示意图:+17
2 8 7
弧线表示电子层
弧线上的数字表示该层填充的电子数
表示原子核和核内质子数
2. 元素的种类
① 金属元素:原子的最外层电子数一般少于4个(是不稳定结构),在化学变化中易失去最外层电子,而使次外层成为最外层,形成稳定结构。这种性质叫做金属性。
② 非金属元素:原子的最外层电子数一般多于或等于4个(是不稳定结构),在化学变化中易获得电子,而使最外层达到8电子的稳定结构。这种性质叫做非金属性。
③ 稀有气体元素:原子的最外层有8个电子(He为2个),为相对稳定结构。
元素类别
最外层电子数
得失电子趋势
性质
结论
金属元素
<4
易失去最外层电子(形成阳离子)
易发生化学反应
元素的化学性质由最外层电子数决定。
非金属元素
≥4(H:1)
易获得电子使最外层达到8电子的稳定结构(形成阴离子)
稀有气体元素
=8(He:2)
难得失电子(为相对稳定结构)
极难发生化学反应
3. 离子的形成:带电的原子或原子团叫做离子。
在化学反应中,金属元素原子失去最外层电子,非金属元素原子得到电子,从而使参加反应的原子带上电荷。
带电荷的原子叫做离子。带正电荷的原子叫做阳离子,带负电荷的原子叫做阴离子。
阴、阳离子由于静电作用互相吸引,结合形成稳定的、不带电性的化合物。
4. 离子内质子数不等于核外电子数,离子的最外层电子一般是8(氢是0)个电子的稳定结构。
原子通过得失电子变成离子,离子也可以通过得失电子变回原子。
5. 离子符号
离子用离子符号表示:在原子团或元素符号的右上角标出离子所带的电荷的多少及电荷的正负(数字在前,符号在后),当离子所带电荷数为1时,1可以不写。如Na+(钠离子)、Ca2+(钙离子)、H+(氢离子)、Cl-(氯离子)、O2-(氧离子)、OH-(氢氧根离子)等。
离子符号表示的意义:Mg2+表示1个镁离子带2个单位的负电荷。2O2-表示2个氧离子。
离子符号只有微观含义,没有宏观含义。
6. 一定带正电的粒子:质子、原子核、阳离子
一定带负电的粒子:电子、阴离子
不带电的粒子有:中子、原子、分子
7. 物质与其构成粒子之间的关系:
① 原子直接构成物质。如汞、金刚石直接由原子构成。
② 金属元素原子和非金属元素原子分别形成阳离子和阴离子。如氯化钠是由氯离子和钠离子构成的。
③ 非金属元素离子和非金属元素离子各提供电子形成共用电子对,结合成分子。如氧气是由氧分子构成的。
五.化学式
1. 化学式:用元素符号和数字组合来表示物质组成的式子。
2. 化学式(如H2O)的意义:
表示一种物质(宏观意义)——表示水这种物质;
表示一个分子(微观意义)——表示1个水分子;
表示某物质是由什么元素组成的(宏观意义)——表示水是由氢元素、氧元素组成;
表示某物质是由什么粒子构成(微观意义)——表示水由水分子构成;
表示某物质的分子由什么粒子构成(微观意义)——表示1个水分子由2个氢原子和1个氧原子构成;
【五年真题】
1.【2020广州】今年5月5日成功首飞的长征五号B运载火箭,采用了低温高压液氢作燃料。
(1)从分子的角度分析,氢气变成液氢时发生变化的是物理变化。
(2)如图所示,将一定量氧气封闭在注射器中,改变氧气的体积和温度,记录不同条件下注射器中氧气的压强大小,结果如下:
温度/℃
20
20
20
20
20
25
30
35
40
体积/mL
12
11
10
9
8
12
12
12
12
压强/kPa
99.6
110.6
120.7
130.6
149.7
101.3
103.1
104.5
106.6
分析数据可知,其他条件不变:温度升高,气体压强增大;体积增大,气体压强减小。
(3)影响一定容积的氧气钢瓶内压强大小的因素是瓶内的温度、气体体积。
(4)如图所示,某小组收集了三瓶CO2气体(均为大小相同的玻璃瓶),分别加入1/3体积的相应试剂,甲、乙立即塞紧瓶塞,丙敞口,均振荡一会儿。(水的挥发忽略不计)
①CO2与NaOH溶液反应的化学方程式为。
②振荡后,甲、乙、丙中气体压强由大到小的顺序是丙>甲>乙,仿照乙画出此时甲、丙中气体组成的微观示意图________。
2.【2019广州】氯化氢(HCl)是极易溶于水的无色气体,其水溶液叫盐酸。
_
(1)在充满HCl气体的试管中放入用石蕊染成紫色的干燥纸条,无明显现象;再滴入水,现象是染有石蕊的纸条变红色。
(2)向盛有NaHCO3粉末的试管中通入HCl气体,无明显现象;停止通气,再加入少量水,现象是固体溶解,有气泡产生,发生反应的化学方程式是。
(3) 画出HCl气体和盐酸的微观粒子组成示意图,并进行必要的标注______________(水分子不用画出)。
3.【2018广州】从微观的角度回答下列问题
(1) C70表示一个分子 (填“分子”、“原子”或“离子”)
(2) 一定条件下,6000L氧气可装入容积为40L的钢瓶中,从微观角度分析,原因是:条件改变时,分子间隔变小。
4.【2017广州】向K2CO3溶液中滴入Ba(OH)2溶液至恰好完全反应。
(1)可以观察到的实验现象是有白色沉淀生成。
(2)下图表示该反应前后溶液中存在的主要离子,写出每种图形代表的离子。(填离子符号)
_K+ _ CO32-_ _OH-_
(3)下列物质能与K2CO3溶液反应产生类似上述实验现象的是_AC_。
ACa(OH)2 BHCl CBaCl2 D(NH4)2SO4
5.【2016广州】向滴有几滴酚酞的氢氧化钠溶液中滴加稀盐酸至恰好完全反应。
(1)上述过程的实验现象为_______________________。
(2)如图表示该反应前后溶液中存在的主要离子,写出每种图形代表的离子。(填离子符号)
_____________________
(3)氨水(NH3·H2O)也能使酚酞变色,原因是氨水和氢氧化钠溶液中均含有一种相同离子,该离子是_______。(填离子符号)
【答案】(1)溶液由红色变为无色,静置半分钟溶液仍为无色 (2)Na+ OH- Cl- (3)OH-
【各区模拟】
1.(2021•越秀区一模)氨气(NH3)是极易溶于水的无色气体,其水溶液叫氨水.氨水是常见的碱溶液,其溶质以 NH3·H2O 为主.
(1)右图装置的烧瓶内充满了 NH3,先将胶头滴管内的水挤进烧瓶,再打开止水夹,可观察到烧杯内的液体沿导管向上喷出.从微观角度看,这是由于分子间有间隔,氨分子进入水分子的间隙,导致瓶内气压减小.
(2)用干燥的紫色石蕊纸花接触 NH3,观察不到明显的现象;用湿润的紫色石蕊纸花接触 NH3, 可观察到紫色石蕊纸花变蓝.
(3)请将右边的氨气和氨水的微观粒子组成示意图补画完整,并进行必要的标注(水分子不用画出).
2.(2021•海珠区一模)盐酸是氯化氢气体溶于水形成的溶液;氯化氢气体也可溶于甲苯(一种有机溶剂)得到氯化氢甲苯溶液。
(1)盐酸具有广泛的用途。
①实验室用盐酸制取二氧化碳,该反应的化学方程式为CaCO3+2HC1=CaCl2+CO2↑+H20
②写出盐酸的另一种用途除锈或化工产品或制造药物或助消化(九下P52)
(2)在充满HC1气体的试管中放入用石蕊染成紫色的干燥纸花,无明显现象;再滴入水,观察到的现象是
紫色纸花变红色,原因是氯化氢气体溶于水形成盐酸,盐酸使紫色石蕊变红色
(3)通过导电性实验知道,氯化氢的甲苯溶液不导电,从微观角度分析,可推断出其原因是溶液中不存在自由移动的氢离子和氯离子;为证明推断成立,在该溶液中加入少量的 Zn (填化学式),预期的实验现象是没有气体产生或AgNO3溶液,没有白色沉淀产生等
(4)画出氯化氢的甲苯溶液和盐酸的微观粒子组成示意图,并进行必要的标注(水分子、甲苯分子不用画)。
3.(21年荔湾一模卷)(5分)氨气(NH3)是极易溶于水的无色气体,其水溶液叫氨水.
(1)在充满氨气的试管中,放入用紫色石蕊浸染过的干燥纸条,无明显现象;再向试纸上滴水,现象是试纸由紫色变为蓝色。
(2)向盛有氯化铁粉末的试管中通入氨气,无明显现象;停止通气,再加入适量水,产生红褐色沉淀,则发生复分解反应的化学方程式是3NH3•H2O+FeCl3=3NH4Cl+Fe(OH)3↓。
(3)画出氨气(NH3)和氨水的微观粒子组成示意图,
并进行必要的标注(水分子不用画出)
4.(2021•天河区一模)家居洁净是健康的重要保障,下表是几种家用清洁剂的功能和有效成分功能:
名称
洁厕灵
84消毒液
炉具清洁剂
功能
清除厕所污垢与异味
漂除衣物污渍,消毒地板与家具
清洁厨房顽固油污
有效成分
HCl
NaClO
NaOH
(1)抗击新冠肺炎疫情中,84消毒液是一种重要的消毒剂。
①次氯酸钠中含有的原子团是 ClO﹣ (填离子符号),次氯酸钠中氯元素化合价为 +1 ;
②84消毒液的使用过程中要注意安全,切不可以与洁厕灵混合使用,否则会生成有毒气体(Cl2),生成物还有水和一种氯化物,写出反应方程式NaClO+2HCl=NaCl+Cl2↑+H2O。
(2)下列关于氢氧化钠的认识正确的是 A (填字母)。
A.在空气中容易潮解并变质,需要密封保存
B.俗称纯碱
C.能用于中和酸性土壤
D.去油污的原理是乳化作用
(3)盐酸是一种常见的酸,是重要的化工产品,用途非常广泛。
①在充满HCl气体的试管中放入用石蕊染成紫色的干燥纸条,无明显现象。下列有关HCl气体和盐酸的说法正确的是 BD 。
A.HCl气体和盐酸具有完全相同的化学性质
B.用湿润的pH试纸测定盐酸的酸碱度会导致pH值偏大
C.向盛有CaCO3固体的试管通入氯化氢气体,能放出使澄清石灰水变浑浊的气体
D.HCl气体和CO2气体溶于水后,溶液中都产生氢离子
②在盐酸中加入过量的镁条,充分反应,可能观察到的现象为 (填字母),画出反应前后溶液中存在的离子示意图,并进行必要的标注。
5.(2021•广大附中一模)符号和模型是表征和探析微观世界的重要工具。
(1)硫元素可以形成多种硫单质,图1所示为“皇冠硫”分子,其构成单质的化学式为S8。
(2)图2中能反映水在空气中放置发生变化的微观示意图是 D (填字母序号)
6.(2021•白云区一模)(1)在宏观﹣微观﹣符号之间建立联系,是化学独特的研究方法。如图所示为某一反应的微观示意图,以下说法错误的是A。(填选项)
A.反应物中参加反应的分子个数比为2:3
B.该反应为置换反应
C.反应前和反应后都表示混合物
(2)如图所示是滴有红墨水的水与酒精混合的实验,请从微观角度说明产生该现象的原因是:分子间有间隔。
(3)某硫酸钠溶液中Na+的质量分数是4.6%,则该溶液中硫酸钠的质量分数是14.2%。
(4)小张同学对化学很感兴趣,做了关于氨气的实验。
①在充满氨气的试管中放入用石蕊染成紫色的干燥纸条,无明显现象。
②根据如图实验推理:挤压胶头滴管,使滴管中的水进入广口瓶,打开止水夹,烧杯中的水进入广口瓶。NH3进入水中 是 (填“是”或“否”)发生了化学反应,推理的证据是紫色石蕊试纸变蓝,酚酞溶液变红
③在甲、乙中分别画出打开止水夹前、后,广口瓶中气体组成的微观示意图;在丙中画出打开止水夹后广口瓶溶液中自由移动的离子。
7.(2020•广州第二中学一模)纯过氧化氢是淡蓝色的粘稠液体,可任意比例与水混溶,是一种强氧化剂,水溶液俗称双氧水,为无色透明液体。
(1)在试管中加入5mL5%的过氧化氢溶液,把带火星的木条伸入试管,带火星的小木条不复燃:向上述试管中加入少量二氧化锰,有气泡产生,该反应的化学方程式2H2O22H2O+O2↑, 把带火星的木条伸入试管,可以观察到的现象是______。木条复燃
(2)氧化汞也和过氧化氢一样会分解产生氧气。下图是氧化汞分解的微观示意图,请补充完整____。
(3)向盛有足量H2O2溶液的试管中加入几滴酸化的浅绿色FeCl2溶液,溶液变成黄色,且测得溶液的pH<7,此时溶液中的阳离子为_____(填离子符号)。Fe3+、H+
8.(2020•越秀区一模)请用正确的化学用请表示对应的物质或变化。
物质或变化
氧化汞
(图例:氢原子 氧原子)
化学用语
HgO
6H2O
9.(2020•番禺区一模)氯化氢(HCl)是极易溶于水的无色气体,其水溶液叫盐酸。
(1)增大压强, HCl由气态变为液态, 从微观的角度分析该变化过程中改变的是分子的间隔。
(2)在盐酸中加入过量的铁粉充分反应。如图表示该反应前后溶液中存在的主要离子,请写出每种图形代表的离子(填离子符号):
_____、____、____。H+ Cl- Fe2+
(3)取 2 支试管,分别开展如下实验:
实验 I:在充满 HCl 气体的试管中放入用石蕊染成紫色的干燥纸条,无明显现象;再滴入水。
实验 II:在充满CO2气体的试管中放入用石蕊染成紫色的干燥纸条,无明显现象;再滴入水。
实验 I 和实验 II 滴入水后的现象为:_______。染有石蕊的纸条变红色
(4)向盛有Na2CO3粉末的试管中通入 HCl 气体,无明显现象;停止通气,再加入少量水,现象是白色粉末溶解,溶液中气泡逸出,写出该反应的化学方程式 。
(5)结合(3)与(4)中有关的实验与现象,下列有关 HCl 气体和盐酸中说法正确的是:cd
a.HCl 气体和盐酸具有完全相同的化学性质;
b.HCl 气体中含有氢离子;
c.向盛有CaCO3固体的试管中滴入稀盐酸,能放出使澄清石灰水变浑浊的气体;
d.HCl 气体和CO2气体通入水后均产生了氢离子
9.(2020•增城区一模)氢氧化钠是实验室常用的一种试剂。
(1)向盛有2mL稀氢氧化钠溶液的试管中,滴入几滴无色酚酞溶液,可以观察到溶液变成红色,使酚酞溶液变红的粒子是OH-(填化学符号)。
(2)向盛有2mL稀氢氧化钠溶液的试管滴加硫酸铜溶液,现象是产生蓝色沉淀,发生反应的化学方程式是。
(3)下图为CO2与足量NaOH溶液反应示意图。图1为松开橡皮塞前的状态,图2为松开橡皮塞一段时间后的状态。请画出图2试管中A区和B区的主要微观粒子组成示意图,并进行必要的标注_____(水分子不用画出)。
10.(2020•执信中学二模)“宏观一微观一符号” 三重表征是化学独特的表示物质及其变化的方式。请结合图示回答下列问题:
(1)用“”表示碳原子,“”表示氮原子,“”表示氧原子。
①用“” 表示的物质,固态时俗称为干冰
②同温同压下,气体的体积比等于分子个数比。若空气中其他成分忽略不计,如图可表示空气微观模型的是C (填字母)
(2)①图1中,“Fe”表示多种信息,如表示铁元素、铁单质,还能表示1个铁原子
②观察图2和图3中微粒变化的共同点,可以得出酸碱中和反应的微观实质是 H++OH-=H2O
(3)图4表示将氯化钡溶液滴入稀硫酸中至恰好完全反应,反应前后溶液中存在的主要离子。写出图4中图形代表的离子(填粒子符号):SO Cl-
11.(2020•广东省实验中学二模)我国就天事业不断发展中,建设空间站其中要解决的问题之一是O2的来源,电解水是途径之一,该反应的微观示意图和装置模拟图如下
(1)请在空格中画出“反应后”的微观示意图_________。
(2)该反应的化学反应方程式为:
(3)下列叙述正确的是ABCDE
A、甲试管中收集到的气体是氢气 B、乙试管连接的是电源的正极
C、反应前后分子种类改变,原子种类不变 D、反应前后元素化合价发生了改变
E、该实验可说明水是化合物,可分解
(4)在实验室电解水时,要在水中加入适量的稀硫酸或者氢氧化钠等,但是不能加入氯化钠,如果误加了氯化钠,通电后可能会生成氢氧化钠、氯气、氢气,请试写出该反应的化学反应方程式
在该情况下电解水后的溶液中主要含有的离子是Na+、OH-
12.(2020•广铁一中二模)在“宏观、微观、符号”之间建立联系,是化学学科特有的思维方式。
(1)请用化学符号表示:3个金原子3Au;两个亚铁离子 2Fe2+。
(2)观察图1中的两种微观结构模型,你认为它们不是(填“是”或“不是)同一种物质。
(3)某反应的微观示意图如图2所示,其化学方程式为。
13.(2020•天河外国语学校二模)盐酸是一种常见的酸,是重要的化工产品,用途非常广泛。
(1)氯化氢是极易溶于水的无色气体,其水溶液叫盐酸,从微观的角度分析氯化氢气体溶于水的过程氯化氢分子在水中解离为氢离子和氯离子;
(2)在充满HCl气体的试管中放入用石蕊染成紫色的干燥纸条, 无明显现象, 下列有HCl气体和盐酸中说法正确的CD。
A HCl气体和盐酸具有完全相同的化学性质
B HCl气体中含有氢离子
C 向盛有CaCO3固体的试管中滴入稀盐酸,能放出使澄清石灰水变浑浊的气体
D HCl气体和CO2气体通入水后均产生了氢离子
(3)在盐酸中加入过量的铁粉充分反应,请画出反应前后中溶液中存在的微观粒子组成示意图,并进行必要的标注(水分子不用画出)______。
代表氯离子,代表亚铁离子,代表氢原子
14.(2020•天河区三模)在宏观、微观和符号之间建立联系是化学学科的特点。
(1)下列物质中,由离子构成的是ad (填序号)
a.氯化钠 b.铁 c.氦气 d.硫酸铜
(2)在航天飞机和火箭上用到了稀罕的就钛合金。钪(Sc)在元素周期表中的信息及原子结构示意图如图1所示。
①钪属于金属(填“金属”或“非金属”)元素,其相对原子质量为 44.96
②图2所表示的四种粒子中,与钪原子的化学性质相似的是 B
(3)很久之前运载火箭使用联氨(N2H4)和四氧化二氮气体作为火箭动力,如下图是联氨和四氧化二氮反应的微观示意图,请写出其化学反应方程式2N2H4 +N2O44H2O +3N2↑
15.(2020•海珠区一模)从微观视角认识和考察物质世界是学习化学的重要思维方法。
(1)请参与以下实验分析。
①图1实验中,能说明氢氧化钠溶液与稀硫酸发生了化学反应的实验现象是溶液由红色变为无色。
②实验过程中的pH值变化曲线如图2所示。c点所示溶液中含有的溶质是Na2SO4、H2SO4。
③在下图右边的容器中画出体现氢氧化钠溶液与稀硫酸恰好完全反应后生成物的微观图______________。
(2) 我们观察到的宏观现象,可以用微观实质加以解释,并用化学符号进行表示,依据图3实验,回答相关问题:由图3的反应可以观察到的实验现象是产生白色沉淀,该反应的化学方程式是,反应后稀盐酸中减少的离子是Cl-。(填符号)。
16.(20年白云一模)(6 分)建立“宏观—微观—符号”之间的联系,是化学学习的重要方法。根据图示回答下列问题:
(1)蘸有浓硫酸的小木棍表面呈黑色(图 1),说明小木棍中含有 C 元素。
(2)揉搓冰敷袋,水袋破裂(图 2),可溶性物质溶解吸热,这种物质可以是 硝酸铵 (写化学式,填“氯化钠”或“硝酸铵”或“氢氧化钠”)。该物质溶于水能导电,原因是 在水中能解离出自由移动的铵根离子和硝酸根离子 。
(3)将少量保存良好的氢氧化钡固体放入试管中,接触石蕊染成紫色的干燥纸条,无明显现象;
再加入适量水,振荡,氢氧化钡完全溶解,现象是 紫色石蕊变蓝色 。
画出氢氧化钡溶液的微观粒子组成示意图(图 3),并进行必要的标注(水分子不用画出来)。
专题05 物质微观构成与物质宏观组成(教师卷+学生卷)- 2024年中考化学真题分类汇编(全国通用): 这是一份专题05 物质微观构成与物质宏观组成(教师卷+学生卷)- 2024年中考化学真题分类汇编(全国通用),文件包含专题05物质微观构成与物质宏观组成教师卷-2024年中考化学真题分类汇编全国通用docx、专题05物质微观构成与物质宏观组成学生卷-2024年中考化学真题分类汇编全国通用docx等2份试卷配套教学资源,其中试卷共39页, 欢迎下载使用。
实验探究专题-最新中考化学考前冲刺专题训练(知识梳理 真题 模拟)(广州专版) 教师版 学生版: 这是一份实验探究专题-最新中考化学考前冲刺专题训练(知识梳理 真题 模拟)(广州专版) 教师版 学生版,文件包含实验探究专题广州专版学生版docx、实验探究专题广州专版教师版docx等2份试卷配套教学资源,其中试卷共29页, 欢迎下载使用。
金属性质(广州专版)教师版 学生版-最新中考化学考前冲刺专题训练: 这是一份金属性质(广州专版)教师版 学生版-最新中考化学考前冲刺专题训练,文件包含金属性质专题广州专版学生版docx、金属性质专题广州专版教师版docx等2份试卷配套教学资源,其中试卷共24页, 欢迎下载使用。

