高中物理人教版 (2019)必修 第三册3 电场 电场强度导学案及答案
展开3.电场 电场强度
[学习目标] 1.知道电场是电荷周围客观存在的一种特殊物质。2.理解电场强度的定义及物理意义,知道它的矢量性。(重点)3.会推导点电荷场强的计算式并能进行有关的计算。4.知道电场强度的叠加原理,会应用该原理进行简单计算。(难点)5.理解电场线的概念、特点,了解常见的电场线的分布,知道什么是匀强电场。(重点)
一、电场
1.电场的产生:电荷在其周围产生电场,电场是电荷周围存在的一种特殊物质。
2.基本性质:电场对放入其中的电荷产生力的作用。
3.电荷间的相互作用:
电荷之间是通过电场发生相互作用的。
4.电场和磁场统称为电磁场,电磁场是一种客观存在的特殊物质,也有能量、动量。
5.静电场:静止的电荷产生的电场。
二、电场强度
1.试探电荷:为研究电场的性质而引入的电荷量和体积都很小的点电荷。
2.场源电荷:激发电场的电荷。
3.电场强度
(1)定义:放入电场中某点的电荷所受的静电力F跟它的电荷量q的比值,叫作该点的电场强度。
(2)定义式:E=。
(3)单位:牛/库(N/C)。
(4)方向:电场强度是矢量,电场中某点的电场强度的方向与正电荷在该点所受的静电力的方向相同。
(5)物理意义:电场强度是描述电场的力的性质的物理量,与试探电荷受到的静电力大小无关。
三、点电荷的电场 电场强度的叠加
1.点电荷的电场
如图所示,场源电荷Q与试探电荷q相距为r,则它们之间的库仑力F=k=qk,所以电荷q处的电场强度E==k。
(1)公式:E=k。
(2)方向:若Q为正电荷,电场强度方向沿Q和该点的连线背离Q;若Q为负电荷,电场强度方向沿Q和该点的连线指向Q。
2.电场强度的叠加
(1)电场中某点的电场强度为各个点电荷单独在该点产生的电场强度的矢量和。这种关系叫作电场强度的叠加。
例如,图中P点的电场强度,等于电荷+Q1在该点产生的电场强度E1与电荷-Q2在该点产生的电场强度E2的矢量和。
(2)如图所示,均匀带电球体(或球壳)外某点的电场,与一个位于球心、电荷量相等的点电荷在同一点产生的电场相同,即E=k,式中的r是球心到该点的距离(r>R),Q为整个球体所带的电荷量。
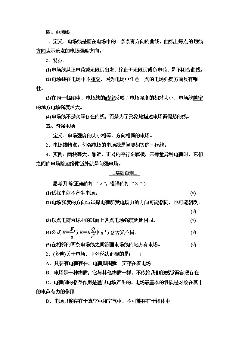
四、电场线
1.定义:电场线是画在电场中的一条条有方向的曲线,曲线上每点的切线方向表示该点的电场强度方向。
2.特点:
(1)电场线从正电荷或无限远出发,终止于无限远或负电荷,是不闭合曲线。
(2)电场线在电场中不相交,因为电场中任意一点的电场强度方向具有唯一性。
(3)在同一幅图中,电场线的疏密反映了电场强度的相对大小,电场线越密的地方电场强度越大。
(4)电场线不是实际存在的线,而是为了形象地描述电场而假想的线。
五、匀强电场
1.定义:电场强度的大小相等,方向相同的电场。
2.电场线特点:匀强电场的电场线是间隔相等的平行线。
3.实例:两块等大、靠近、正对的平行金属板,带等量异种电荷时,它们之间的电场除边缘附近外就是匀强电场。
1.思考判断(正确的打“√”,错误的打“×”)
(1)试探电荷不产生电场。 (×)
(2)电场强度的方向与试探电荷所受电场力的方向可能相同,也可能相反。 (√)
(3)以点电荷为球心的球面上各点电场强度处处相同。 (×)
(4)公式E=与E=k中q与Q含义不同。 (√)
(5)在相邻的两条电场线之间没画电场线的地方有电场。 (√)
2.(多选)关于电场,下列说法正确的是( )
A.只要有电荷存在,电荷周围就一定存在着电场
B.电场是一种物质,它与其他物质一样,不依赖我们的感觉而客观存在
C.电荷间的相互作用是通过电场产生的,电场最基本的性质是对放在其中的电荷有力的作用
D.电场只能存在于真空中和空气中,不可能存在于物体中
ABC [电荷周围存在着电场,电场对电荷有力的作用,电荷之间的相互作用就是通过电场而产生的,A、C正确;电场是一种特殊的物质,在真空中、导体中都能存在,B正确,D错误。]
3.真空中,A、B两点与点电荷Q的距离分别为r和3r,则A、B两点的电场强度大小之比为( )
A.3∶1 B.1∶3
C.9∶1 D.1∶9
C [由库仑定律F=k和电场强度公式E=可知,点电荷在某点产生电场的电场强度E=k,电场强度大小与该点到场源电荷的距离的二次方成反比,则EA∶EB=r∶r=9∶1,故选项C正确。]
电场强度的理解和计算 |
1.电场的性质
(1)唯一性:电场中某点的电场强度E是唯一的,是由电场本身的特性(形成电场的电荷及空间位置)决定的,与是否放入试探电荷、放入电荷的电性、电荷量的多少均无关。电场中不同的地方,电场强度一般是不同的。
(2)矢量性:电场强度描述了电场的强弱,是矢量,其方向与在该点的正电荷所受电场力的方向相同,与在该点的负电荷所受电场力的方向相反。
2.E=与E=k的比较
公式 | E= | E=k |
本质区别 | 定义式 | 决定式 |
适用范围 | 一切电场 | 真空中点电荷的电场 |
Q或q的意义 | q表示引入电场的(试探检验)电荷的电荷量 | Q表示产生电场的点电荷(场源电荷)的电荷量 |
关系 | E用F与q的比值来表示,但E的大小与F、q的大小无关 | E不仅用Q、r来表示,且E∝Q,E∝ |
【例1】 在真空中O点放一个点电荷Q=+1.0×10-9 C,直线MN通过O点,OM的距离r=30 cm,M点放一个试探电荷q=-1.0×10-10 C,如图所示.求:
(1)q在M点受到的作用力;
(2)M点的电场强度;
(3)拿走q后M点的电场强度;
(4)M、N两点的电场强度哪点大?
[解析] 根据题意,Q是场源电荷,q为试探电荷,为了方便,只用电荷量的绝对值计算。力和电场强度的方向可通过电荷的正、负判断。
(1)电荷q在电场中M点所受到的作用力是电荷Q通过它的电场对q的作用力,根据库仑定律得FM=k=9.0×109× N=1.0×10-8 N
因为Q为正电荷,q为负电荷,库仑力是吸引力,所以力的方向沿MO指向Q。
(2)解法一:M点的电场强度EM== N/C=100 N/C,其方向沿OM连线背离Q,因为它的方向与正电荷所受静电力的方向相同。
解法二:将FM=k代入EM=,得EM==9.0×109× N/C=100 N/C。
(3)电场强度是反映电场力的性质的物理量,它是由形成电场的场源电荷Q决定的,与检验电荷q是否存在无关。从M点拿走检验电荷q,该处电场强度大小为100 N/C,方向沿OM连线背离Q。
(4)根据公式E=k知,M点电场强度较大。
[答案] (1)1.0×10-8 N,沿MO指向Q
(2)100 N/C,沿OM连线背离Q
(3)100 N/C,沿OM连线背离Q
(4)M点
(1)电场强度的大小和方向取决于电场本身,与试探电荷的存在及大小无关。
(2)电场强度的大小可用E=和E=求解,但E=只适用于点电荷的电场。
1.有关电场强度的理解,下述说法正确的是( )
A.由E=可知,电场强度E跟放入的电荷q所受的电场力成正比
B.当电场中存在试探电荷时,电荷周围才出现电场这种特殊的物质,才存在电场强度
C.由E=可知,在离点电荷很近,r接近于零时,电场强度达无穷大
D.电场强度是反映电场本身特性的物理量,与是否存在试探电荷无关
D [公式E=为电场强度的定义式,表明电场强度E与放入的电荷q所受的电场力无关,A选项错误;电场是客观存在的,电场强度是反映电场本身特性的物理量,与试探电荷是否存在无关,B选项错误,D选项正确;根据公式E=的适用条件是真空的点电荷,故r接近于零时,公式不再适用,C选项错误。]
电场强度的叠加 |
1.电场强度是矢量,当空间的电场由多个电荷共同产生时,计算空间某点的电场强度时,应先分析每个电荷单独在该点所产生的场强的大小和方向,再根据平行四边形定则求合场强的大小和方向。
2.比较大的带电体产生的电场,可以把带电体分解为若干小块,每一个小块看作一个点电荷,用电场叠加的方法计算。
【例2】 直角坐标系xOy中,M、N两点位于x轴上,G、H两点坐标如图所示。M、N两点各固定一负点电荷,一电荷量为Q的正点电荷置于O点时,G点处的电场强度恰好为零。静电力常量用k表示。若将该正点电荷移到G点,则H点处场强的大小和方向分别为( )
A.,沿y轴正向 B.,沿y轴负向
C.,沿y轴正向 D.,沿y轴负向
思路点拨:解答本题时要注意以下两点:
(1)距离场源电荷相等的各点场强大小相等。
(2)弄清楚等量异种点电荷连线及中垂线上场强的分布特点。
B [由于对称性,M、N两处的负电荷在G、H处产生的场强大小相等,等于在O点的正点电荷产生的场强E1=,正点电荷放在G处时,它在H处产生的场强E2=,所以,H处的合场强E=E1-E2=,方向沿y轴负方向,B正确。]
合场强的求解技巧
(1)电场强度是矢量,合成时遵循矢量运算法则,常用的方法有图解法、解析法、正交分解法等;对于同一直线上电场强度的合成,可先规定正方向,进而把矢量运算转化成代数运算。
(2)当两矢量满足大小相等、方向相反、作用在同一直线上时,两矢量合成叠加,合矢量为零,这样的矢量称为“对称矢量”,在电场的叠加中,注意图形的对称性,发现对称矢量可简化计算。
2.如图所示,四个点电荷所带电荷量的绝对值均为Q,分别固定在正方形的四个顶点上,正方形边长为a,则正方形两条对角线交点处的电场强度( )
A.大小为,方向竖直向上
B.大小为,方向竖直向上
C.大小为,方向竖直向下
D.大小为,方向竖直向下
C [四个电荷的电荷量相等,两条对角线上的电荷都是一对等量异种点电荷,在交点处的电场强度的方向指向负电荷,且大小相等,如图所示,则合场强的方向竖直向下。任意一对等量异种点电荷的合场强:E=2×=,所以合场强:E合=,故A、B、D错误,C正确。]
对电场线的理解及应用 |
1.点电荷的电场线
(1)点电荷的电场线呈辐射状,正电荷的电场线向外至无限远,负电荷则相反,如图所示。
甲 乙
(2)以点电荷为球心的球面上,电场线疏密相同,但方向不同,说明电场强度大小相等,但方向不同。
(3)同一条电场线上,电场强度方向相同,但大小不等。实际上,点电荷形成的电场中,任意两点的电场强度都不同。
2.等量异种点电荷与等量同种点电荷的电场线比较
| 等量异种点电荷 | 等量同种(正)点电荷 |
电场线分布图 | ||
连线上的场强大小 | O点最小,从O点沿连线向两边逐渐变大 | O点为零,从O点沿连线向两边逐渐变大 |
中垂线上的场强大小 | O点最大,从O点沿中垂线向两边逐渐变小 | O点为零,从O点沿中垂线向两边先变大后变小 |
关于O点对称的点A与A′、B与B′的场强 | 等大同向 | 等大反向 |
3.电场线与带电粒子运动轨迹的关系
(1)电场线不是带电粒子的运动轨迹。
(2)同时具备以下条件时运动轨迹与电场线重合:
①电场线为直线;
②带电粒子的初速度为零,或初速度沿电场线所在直线;
③带电粒子只受电场力,或其他力的合力沿电场线所在直线。
(3)只在电场力作用下,以下两种情况带电粒子都做曲线运动,且运动轨迹与电场线不重合:
①电场线为曲线;
②电场线为直线时,带电粒子有初速度且与电场线不共线。
【例3】 (多选)用电场线能很直观、很方便地比较电场中各点场强的强弱,如图甲是等量异种点电荷形成电场的电场线,图乙是场中的一些点:O是电荷连线的中点,E、F是连线中垂线上相对O对称的两点,B、C和A、D也相对O对称。则( )
甲 乙
A.B、C两点场强大小相等,方向相同
B.A、D两点场强大小相等,方向相反
C.E、O、F三点比较,O点场强最强
D.B、O、C三点比较,O点场强最强
AC [根据等量异种点电荷电场的分布情况可知,B、C两点对称分布,场强大小相等,方向相同,A选项正确;根据对称性可知,A、D两处电场线疏密程度相同,A、D两点场强大小相同,方向相同,B选项错误;E、O、F三点中O点场强最强,C选项正确;B、O、C三点比较,O点场强最小,D选项错误。]
【例4】 (多选)某静电场中的电场线如图所示,带电粒子在电场中仅受电场力作用,其运动轨迹如图中虚线所示,由M点运动到N点,以下说法正确的是( )
A.粒子必定带正电荷
B.粒子在M点的加速度大于它在N点的加速度
C.粒子在M点的加速度小于它在N点的加速度
D.粒子在M点的动能小于它在N点的动能
思路点拨:(1)根据电场线的疏密判断加速度的大小关系。
(2)根据轨迹的弯曲方向判断电场力的方向。
ACD [根据带电粒子运动轨迹弯曲的情况,可以确定带电粒子受电场力的方向沿电场线方向,故带电粒子带正电,A选项正确。由于电场线越密,场强越大,带电粒子受电场力就越大,根据牛顿第二定律可知其加速度也越大,故带电粒子在N点加速度大,B选项错误,C选项正确。粒子从M点到N点,所受电场力方向与其速度方向夹角小于90°,速度增加,故带电粒子在N点动能大,故D选项正确。]
确定带电粒子在电场中运动轨迹的思路
(1)确定电场方向:根据电场强度的方向或电场线的切线方向来确定。
(2)确定带电粒子受力方向:正电荷所受电场力与电场方向相同,负电荷所受电场力与电场方向相反。
(3)确定带电粒子运动轨迹:带电粒子的运动轨迹向受力方向偏转。
3.图中画了四个电场的电场线,其中图A和图C中小圆圈表示一个点电荷,图A中虚线是一个圆,图B中几条直线间距相等且互相平行,则在图A、B、C、D中M、N两处电场强度相同的是( )
A B C D
B [电场强度为矢量,M、N两处电场强度相同,则电场强度方向、大小都要相同;图A中,M、N两点的电场强度大小相同,方向不同;图B中是匀强电场,M、N两点的电场强度大小、方向都相同;图C中,M、N两点的电场强度方向相同,大小不同;图D中,M、N两点的电场强度大小、方向都不相同;故选B。]
4.一带负电荷的质点,在电场力作用下沿曲线abc从a运动到c,已知质点的速率是递减的。关于b点电场强度E的方向,下列图示中可能正确的是(虚线是曲线在b点的切线)( )
A B C D
D [根据曲线运动的规律可知,受力指向轨迹的内侧,由于质点带负电,速率是递减的,故电场方向可能沿竖直方向向上,D选项正确。]
课 堂 小 结 | 知 识 脉 络 |
1.电场强度的定义及理解。 2.电场强度的计算方法。 3.电场线的理解与应用,电场线与运动轨迹的关系。 |
1.(多选)如图是电场中某点的电场强度E及所受电场力F与放在该点处的试探电荷所带电荷量q之间的函数关系图像,其中正确的是( )
A B C D
AD [电场中某点的电场强度与试探电荷无关,A正确,B错误;由F=qE可知,Fq图线为过原点的倾斜直线,D正确,C错误。]
2.下列关于电场线的说法正确的是( )
A.电场中任何两条电场线都可以相交
B.沿电场线的方向,电场强度逐渐减小
C.电场线越密的地方电场强度越大
D.电场线是带电粒子在电场中运动的轨迹
C [电场线是为了形象地描述电场的强弱和方向而假想的曲线,是不相交的,A选项错误;电场线的疏密程度表示场强的强弱,沿电场线的方向场强大小可能增大,也可能不变,B选项错误;电场线越密的地方场强越大,C选项正确;电场线不是带电粒子在电场中运动的轨迹,D选项错误。]
3.在等边三角形ABC的顶点B和C处各放一个电荷量相等的点电荷时,测得A处的场强大小为E,方向与BC边平行且由B指向C,如图所示。若拿走C处的点电荷,则下列关于A处电场强度的说法正确的是( )
A.大小仍为E,方向由A指向B
B.大小仍为E,方向由B指向A
C.大小变为,方向不变
D.不能得出结论
B [设B、C两处点电荷在A处产生的场强大小均为E′,由平行四边形定则可知E′=E,拿走C处的点电荷后,A处电场强度大小仍为E,方向由B指向A,选项B正确。]
4.如图为真空中两点电荷A、B形成的电场中的一簇电场线,已知该电场线关于虚线对称,O点为A、B电荷连线的中点,a、b为其连线的中垂线上对称的两点,则下列说法正确的是( )
A.A、B可能是带等量异号的正、负电荷
B.A、B可能是带不等量的正电荷
C.a、b两点处无电场线,故其电场强度可能为零
D.同一试探电荷在a、b两点处所受电场力大小相等,方向一定相反
D [根据电场线的特点,从正电荷出发到负电荷或无限远终止可以判断,A、B是两个等量同种电荷,A、B选项错误;电场线只是形象描述电场的假想曲线,a、b两点处无电场线,其电场强度也不为零,C选项错误;在a、b两点处场强大小相等、方向相反,同一试探电荷在a、b两点所受电场力大小相等,方向一定相反,D选项正确。]
物理必修 第三册3 电势差与电场强度的关系导学案: 这是一份物理必修 第三册3 电势差与电场强度的关系导学案,共6页。学案主要包含了学习目标,学习重难点,学习过程,即学即用,达标检测等内容,欢迎下载使用。
高中物理人教版 (2019)必修 第三册3 电场 电场强度学案: 这是一份高中物理人教版 (2019)必修 第三册3 电场 电场强度学案,共7页。学案主要包含了第一课时,学习目标,学习重点,学习难点,学习过程,第二课时等内容,欢迎下载使用。
高中物理人教版 (2019)必修 第三册3 电势差与电场强度的关系学案设计: 这是一份高中物理人教版 (2019)必修 第三册3 电势差与电场强度的关系学案设计,共8页。

