高中生物人教版 (2019)必修1《分子与细胞》第2节 细胞器之间的分工合作课时练习
展开第8讲 细胞器之间的分工合作
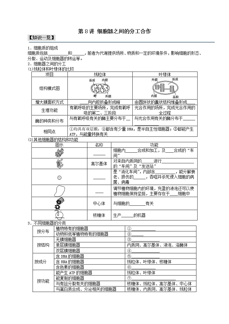
【知识一览】
1.细胞质的组成
细胞质包括细胞质基质和细胞器,前者为代谢提供场所、物质和一定的环境条件,影响细胞的形态、分裂、运动及细胞器的转运等。
2.细胞器之间的分工
(1)线粒体和叶绿体的比较
项目
线粒体
叶绿体
结构模式图
增大膜面积方式
内膜向内腔折叠形成嵴
由圆饼状的囊状结构堆叠形成基粒
生理功能
有氧呼吸的主要场所,完成有氧呼吸的第二、三阶段
光合作用的场所,完成光合作用的全过程
酶的种类和分布
与有氧呼吸有关的酶主要分布于内膜和基质中
与光合作用有关的酶分布于类囊体薄膜和基质中
相同点
①均具有双层膜;②都含有少量DNA,是半自主性细胞器;③都能产生ATP,与能量转换有关
(2)其他细胞器的结构和功能
图示
名称
功能
内质网
细胞内蛋白质合成和加工,及脂质合成的“车间”
高尔基体
对来自内质网的蛋白质进行加工、分类、包装的“车间”及“发送站”
溶酶体
是“消化车间”,内部含多种水解酶,能分解衰老、损伤的细胞器,吞噬并杀死侵入细胞的病菌、病毒
液泡
调节植物细胞内的环境,充盈的液泡还可以使植物细胞保持坚挺,主要存在于植物细胞中
中心体
与细胞的有丝分裂有关
核糖体
生产蛋白质的机器
3.不同细胞器的分类
按分布
植物特有的细胞器
①叶绿体、液泡
动物和低等植物特有的细胞器
②中心体
按结构
无膜细胞器
③核糖体、中心体
单层膜细胞器
内质网、高尔基体、液泡、溶酶体
双层膜细胞器
④线粒体、叶绿体
按成分
含DNA的细胞器
⑤线粒体、叶绿体
含RNA的细胞器
线粒体、叶绿体、核糖体
含色素的细胞器
⑥叶绿体、液泡
按功能
能产生ATP的细胞器
线粒体、叶绿体
能复制的细胞器
⑦线粒体、叶绿体、中心体
与有丝分裂有关的细胞器
核糖体、线粒体、高尔基体、中心体
与蛋白质合成、分泌相关的细胞器
核糖体、内质网、高尔基体、线粒体
能发生碱基互补配对的细胞器
⑧线粒体、叶绿体、核糖体
与主动运输有关的细胞器
⑨核糖体、线粒体
能合成有机物的细胞器
叶绿体、核糖体、内质网、高尔基体等
能发生能量转换的细胞器
⑩叶绿体、线粒体
能产生水的细胞器
线粒体、核糖体、叶绿体、高尔基体
4.杂点重点汇编
(1)哺乳动物红细胞、蛔虫没有线粒体,进行无氧呼吸;部分原核生物虽然没有线粒体,但可以进行有氧呼吸,如好氧细菌。
(2)葡萄糖不可以作为呼吸底物进入线粒体。
(3)蓝藻、光合细菌无叶绿体也能进行光合作用。
(4)植物细胞不一定都有叶绿体,如根尖细胞、植物表皮细胞(保卫细胞除外)。
(5)脂质(性激素)的合成场所:内质网。
(6)膜面积最大的细胞器是内质网,内质网大量的膜面积为酶提供广阔的附着位点。
(7)分泌旺盛的细胞含内质网和高尔基体比较多,并且膜成分的更新速度快。
(8)液泡是最大细胞器,但液泡里的色素种类与叶绿体中的不同。
(9)线粒体、叶绿体内存在核糖体。
(10)有中心体的细胞不一定是动物细胞,也可能是低等植物细胞。
(11)根尖分生区没有的细胞器:叶绿体、中心体、大液泡。
(12)显微结构是指在光学显微镜下观察到的结构,如线粒体、叶绿体、液泡、细胞核、细胞壁等。
(13)亚显微结构是指在电子显微镜下看到的结构。线粒体内外膜、叶绿体内外膜及类囊体膜、核糖体、内质网、高尔基体、中心体、核膜等结构均属于“亚显微结构”。
【考法/题型一览】
细胞壁的成分及功能
细胞器之间的分工合作
细胞器的结构和功能
细胞器之间的协调配合
生物膜系统的应用
【考法/题型精析】
考法1 细胞壁的成分及功能
1.下列有关细胞壁的叙述,正确的是( )
A.细胞壁对动物细胞具有支持和保护作用
B.植物细胞壁的化学成分主要是纤维素和果胶
C.细胞壁是植物细胞这一最基本的生命系统的边界
D.细胞壁能控制物质进出植物细胞
【答案】B
【分析】1、细胞膜的主要组成成分是蛋白质、脂质和糖类,细胞膜的功能取决于细胞膜上蛋白质的种类和数量;结构特点为具有一定的流动性,功能特点为细胞膜是一层选择透过性膜。细胞膜的功能包括与外界环境分隔开、控制物质进出细胞和进行细胞间信息交流等。
2、植物细胞壁具有支撑和保护作用。
【详解】A、细胞壁对植物细胞具有支持和保护作用,A错误;
B、植物细胞壁的化学成分主要是纤维素和果胶,B正确;
C、细胞膜是植物细胞这一最基本的生命系统的边界,C错误;
D、细胞膜能控制物质进出植物细胞,D错误。
故选B。
2.下列关于植物细胞壁的叙述,错误的是( )
A.主要成分是蛋白质 B.具有全透性 C.具有支持作用 D.具有保护作用
【答案】A
【分析】植物细胞膜外面有一层细胞壁,其主要成分是纤维素和果胶,具有全透性,对植物细胞具有支持和保护作用。
【详解】A、细胞壁的主要成分是纤维素和果胶,A错误;
B、细胞壁是全透性的,B正确;
CD、细胞壁具有机械支持和保护作用,CD正确;
故选A。
考法2 细胞器的结构和功能
3.各种细胞器在功能上既有分工又有合作。下列相关叙述错误的是( )
A.植物细胞中充盈的液泡使细胞保持坚挺
B.中心体和核糖体与蛋白质的合成有关
C.内质网和高尔基体与分泌蛋白的加工有关
D.叶绿体、线粒体与细胞内物质和能量的转化有关
【答案】B
【分析】内质网是动植物细胞中单层膜形成的网状结构,是细胞内蛋白质的合成和加工,以及脂质合成的“车间”;
高尔基体是动植物细胞中单层膜构成的囊状结构。对来自内质网的蛋白质进行加工、分类和包装的“车间”及“发送站”(动物细胞高尔基体与分泌有关;植物则参与细胞壁形成);
液泡存在于成熟的植物细胞中,为单层膜形成的泡状结构;内含细胞液(有机酸、糖类、无机盐、色素和蛋白质等),能调节植物细胞内的环境,充盈的液泡使植物细胞保持坚挺。
【详解】A、植物细胞中的液泡与调节细胞内的环境有关,其中充盈的液泡使细胞保持坚挺,A正确;
B、中心体与细胞有丝分裂有关,核糖体与蛋白质的合成有关,B错误;
C、在动物细胞中,高尔基体与分泌物的形成有关,内质网是蛋白质加工的场所,即内质网和高尔基体与分泌蛋白的加工有关,C正确;
D、叶绿体、线粒体与细胞内物质和能量的转化有关,线粒体能将有机物氧化分解并释放能量,叶绿体能合成有机物并储存能量,D正确。
故选B。
4.下列有关细胞的结构和功能的叙述,正确的是( )
A.蓝藻的叶绿体中分布有光合色素及相关的酶,能够进行光合作用
B.心肌细胞中会发生染色质和染色体的相互转变
C.与酵母菌相比,大肠杆菌的体积更小,故其物质运输效率更高
D.高等植物细胞的中心体由两个相互垂的中心粒及周围物质组成
【答案】C
【分析】原核细胞和真核细胞的主要区别是有无以核膜为界限的细胞核。原核细胞只有核糖体,无其它细胞器。
【详解】A、蓝藻细胞属于原核细胞,无叶绿体,A错误;
B、心肌细胞已经高度分化,不具有增殖能力,因此其内不会发生染色质和染色体的相互转变,B错误;
C、细胞体积越小,相对表面积就越大,物质运输效率也就越高。大肠杆菌属于原核生物,酵母菌属于真核生物,原核细胞一般比真核细胞体积小,因此大肠杆菌与酵母菌相比物质转运效率高,C正确;
D、高等植物细胞不具有中心体,D错误。
故选C。
考法3 细胞器之间的协调配合
5.如图是某动物分泌蛋白从合成到排出细胞的全过程。下列有关叙述不正确的是( )
A.图中①,③分别表示内质网和囊泡 B.蛋白质在②处进行进一步修饰加工
C.提供的能量只来源于④ D.蛋白质分泌过程与生物膜的流动性有关
【答案】C
【分析】分泌蛋白的合成:首先,在游离的核糖体中以氨基酸为原料开始多肽链的合成。在内质网腔内,经过加工、折叠,形成具有一定空间结构的蛋白质。内质网膜鼓出形成囊泡,包裹着蛋白质离开内质网,到达高尔基体,与高尔基体融合,高尔基体对蛋白质做进一步的加工,然后形成包裹着蛋白质的囊泡转运到细胞膜,与细胞膜融合。
【详解】A、图中①表示内质网对肽链进行加工,③表示囊泡进行运输,A正确;
B、蛋白质在②高尔基体处进行进一步修饰加工,B正确;
C、提供的能量除了来源于④线粒体,还来自细胞质基质,C错误;
D、蛋白质分泌过程与生物膜的流动性有关,D正确。
故选C。
6.溶酶体的基本功能是细胞内的消化作用,这对于维持细胞的正常代谢活动及防御微生物的侵染都有重要意义。如图为溶酶体消化作用的3种途径,下列分析错误的是( )
A.图示中3种途径都体现了生物膜结构的流动性
B.在消化衰老的线粒体时,溶酶体与线粒体外膜直接融合
C.通过细胞自噬消化自身衰老的细胞器属于正常现象
D.病原体是通过与细胞膜上的受体蛋白识别后被吞噬的
【答案】B
【分析】1.溶酶体是细胞内的消化车间内含多种水解酶,能分解衰老损伤的细胞器,吞噬并且杀死侵入细胞的病毒和细菌。
2、分析题图可知:溶酶体消化作用的3个途径分别是内吞作用、吞噬作用和自噬作用。
【详解】A、图示中3种途径(内吞作用、吞噬作用和自噬作用)都涉及到生物膜的融合,故都体现了生物膜结构的流动性,A正确;
B、据图可知,在消化衰老的线粒体时,溶酶体膜与被吞噬泡包裹的线粒体相融合,最后消化线粒体,B错误;
C、当细胞内营养物质不足时,细胞往往通过细胞自噬消化自身衰老的细胞器,属于正常现象,C正确;
D、病原体是通过与细胞膜上的受体蛋白识别后被吞噬的,D正确。
故选B。
考法4 生物膜系统的应用
7.下列关于膜蛋白的说法,错误的是( )
A.不同膜蛋白的功能不同,根本原因是基因的多样性和基因的选择性表达
B.由膜蛋白介导的胞吞(胞吐)过程对物质运输没有选择性
C.癌变细胞的某些膜蛋白减少导致其易于分散和转移
D.膜蛋白可能具有催化反应、能量转换、信息交流等多种功能
【答案】B
【分析】蛋白质是生命活动的主要承担者,蛋白质的结构多样,在细胞中承担的功能也多样,①有的蛋白质是细胞结构的重要组成成分,如肌肉蛋白;②有的蛋白质具有催化功能,如大多数酶的本质是蛋白质;③有的蛋白质具有运输功能,如载体蛋白和血红蛋白;④有的蛋白质具有信息传递,能够调节机体的生命活动,如胰岛素;⑤有的蛋白质具有免疫功能,如抗体。
【详解】A、不同膜蛋白功能不同,直接原因是蛋白质结构不同,根本原因是基因的多样性和基因的选择性表达,A正确;
B、胞吞胞吐对物质的运输有选择性,B错误;
C、癌变细胞的某些膜蛋白如糖蛋白减少,细胞间的黏着性下降,导致其容易分散和转移,C正确;
D、多种生物膜如线粒体内膜、叶绿体类囊体薄膜、细胞膜等膜上分布有不同的膜蛋白,膜蛋白可能具有催化反应、能量转换、信息交流等多种功能,D正确。
故选B。
8.下列关于生物膜系统的叙述正确的是( )
A.细胞膜的两侧存在着起识别作用的糖蛋白 B.单层膜的核糖体是肽链合成和加工的场所
C.溶酶体能够合成和分泌多种酸性水解酶 D.核膜是双层膜,能把核内物质与细胞质分开
【答案】D
【分析】生物膜系统由细胞膜、细胞器膜和核膜等组成。
【详解】A、细胞膜的外侧存在着起识别作用的糖蛋白,A错误;
B、核糖体无膜结构,B错误;
C、酸性水解酶的化学本质是蛋白质,在核糖体上合成,C错误;
D、核膜是双层膜,能把核内物质与细胞质分开并具有选择透过性,D正确。
故选D。
【好题一览】
1.下列有关分泌蛋白的叙述,错误的是
A.分泌蛋白在细胞内的合成需要核糖体的参与
B.线粒体能为分泌蛋白的合成和运输提供能量
C.分泌蛋白先经过高尔基体再经过内质网分泌到细胞外
D.分泌蛋白从细胞内排出时,囊泡的膜可与细胞膜融合
【答案】C
【分析】考点:分泌蛋白
【详解】分泌蛋白在核糖体上合成,然后依次经过内质网、高尔基体、细胞膜排除细胞外,在内质网、高尔基体、细胞膜之间以囊泡的形式进行转移。该过程需要线粒体提供能量。
故选C。
2.下列关于细胞骨架的叙述正确的是( )
①是蛋白质纤维组成的网架结构
②维持细胞形态,保持细胞内部结构有序性
③仅分布于动物细胞中
④与细胞运动、分裂、分化等生命活动有关
A.①②③ B.②③④ C.①②④ D.①③④
【答案】C
【分析】细胞骨架是指真核细胞中的蛋白纤维网络结构,细胞骨架不仅在维持细胞形态,承受外力、保持细胞内部结构的有序性方面起重要作用,而且还参与许多重要的生命活动,如:在细胞分裂中细胞骨架牵引染色体分离,在细胞物质运输中,各类小泡和细胞器可沿着细胞骨架定向转运;在肌肉细胞中,细胞骨架和它的结合蛋白组成动力系统;在白细胞(白血球)的迁移、精子的游动、神经细胞轴突和树突的伸展等方面都与细胞骨架有关。另外,在植物细胞中细胞骨架指导细胞壁的合成。
【详解】①细胞骨架是蛋白质纤维组成的网架结构,①正确;
②细胞骨架在维持细胞形态保持细胞内部结构的有序性方面起重要作用,②正确;
③动物细胞和植物细胞都有细胞骨架,③错误;
④细胞骨架与细胞运动、分裂、分化等生命活动有关,④正确。
故选C。
3.真核细胞中,具有双层膜结构且与能量转换关系最密切的细胞器是
A.中心体和内质网 B.中心体和高尔基体
C.核糖体和高尔基体 D.线粒体和叶绿体
【答案】D
【详解】中心体和核糖体不具有膜结构,内质网和高尔基体具有单层膜结构,线粒体和叶绿体都具有双膜结构,且都与能量转换密切相关
故选D。
4.高尔基体是意大利神经解剖学家高尔基于1898年发现的。下列有关高尔基体的叙述,正确的是
①高尔基体与植物细胞细菌细胞壁的形成有关 ②在光学显微镜下能够观察到泡状结构的高尔基体 ③神经细胞内分泌物的形成与高尔基体有关 ④高尔基体与细胞膜成分的更新密切相关
A.①② B.①③
C.②④ D.③④
【答案】D
【分析】高尔基体是属于单层膜的泡状结构,它是细胞中唯一一个在动植物细胞中功能不同的细胞器。在植物细胞中,它与细胞壁的形成有关;在动物细胞中,它与细胞的分泌物的形成有关;在结构上,高尔基体通过囊泡与内质网和细胞膜有着间接联系。
【详解】①细菌细胞壁的成分是肽聚糖,高尔基体与植物细胞壁的形成有关,植物细胞壁的成分为纤维素和果胶,①错误;
②在光学显微镜下不能观察到泡状结构的高尔基体,只有在电子显微镜下才能观察到泡状结构的高尔基体,②错误;
③神经细胞内突触小泡相当于囊泡,它可以将神经递质通过胞吐的方式释放到突触间隙,其形成与高尔基体有关,③正确;
④高尔基体会通过囊泡和细胞膜形成间接联系,囊泡产生于高尔基体,囊泡可以使细胞膜成分不断更新,④正确;
故选D。
5.对细胞内各种生物膜的结构和组成的叙述错误的是
A.主要由蛋白质、脂质组成
B.磷脂分子是各种生物膜的基本成分
C.不同生物膜的蛋白质的种类和数量不同
D.内质网膜能转化为高尔基体膜,说明两者的化学组成完全相同
【答案】D
【分析】细胞膜的成分:脂质、蛋白质和少量的糖类。磷脂构成了细胞膜的基本骨架,蛋白质分子有的镶在磷脂双分子层表面,有的部分或全部嵌入磷脂双分子层中,有的横跨整个磷脂双分子层。
【详解】A、各种生物膜主要由蛋白质、脂质组成,A正确;
B、磷脂双分子层构成生物膜的基本支架,B正确;
C、不同生物膜的蛋白质种类和数量的差异导致了功能的差异,C正确;
D、内质网膜能转化为高尔基体膜,说明两者的化学组成相似,但并非完全相同,D错误;
故选D。
6.下列关于生物膜系统的叙述,正确的是
A.原核细胞无核膜及细胞器膜因而不具生物膜
B.细胞膜功能的复杂程度取决于磷脂的种类和数量
C.内质网膜为多种酶提供了大量的附着位点
D.高尔基体膜与内质网膜在结构上直接联系
【答案】C
【详解】A、原核细胞具有细胞膜这种膜结构,因此具有生物膜,A错误;
B、细胞膜功能的复杂程度取决于蛋白质的种类和数量,B错误;
C、内质网膜增大了细胞内的膜面积,为多种酶提供了大量的附着位点,C正确;
D、高尔基体膜与内质网膜在结构上没有直接联系,可以通过具膜的小泡间接相连,D错误.
故选C
7.细胞内有三种结构的膜可以相互转化。这三种结构是
A.细胞核、高尔基体、线粒体
B.细胞膜、高尔基体、内质网
C.高尔基体、内质网、中心体
D.内质网、高尔基体、核糖体
【答案】B
【详解】内质网出芽,形成小泡与高尔基体融合,高尔基体出芽形成小泡,转移到细胞膜,与细胞膜融合,把大分子排出细胞。
故选B
8.下列几种细胞结构中,不属于生物膜系统的是( )
A. B. C. D.
【答案】B
【分析】生物膜系统包括细胞器膜、细胞膜和核膜等结构。题图A为线粒体,B为中心体,C为高尔基体,D为内质网。
【详解】A、线粒体具有双层膜结构,属于生物膜系统,A错误;
B、中心体不具有膜结构,不属于生物膜系统,B正确;
C、高尔基体具有单层膜结构,属于生物膜系统,C错误;
D、内质网具有单层膜结构,属于生物膜系统,D错误。
故选B。
9.黄曲霉素是毒性极强的致癌物质,有关研究发现,它能引起细胞中的核糖体不断地从内质网上脱落下来,这结果直接导致
A.中心体被破坏 B.高尔基体被破坏
C.细胞膜被破坏 D.蛋白质合成受到影响
【答案】D
【分析】1、核糖体有结合态和游离态,结合态核糖体合成的蛋白质能够运送到细胞内特定部位起作用(如溶酶体),也能够分泌到细胞外起作用。
2、根据内质网膜上有没有附着核糖体,将内质网分为滑面型内质网和粗面型内质网两种。滑面内质网上没有核糖体附着,这种内质网所占比例较少,但功能较复杂,它与脂类、糖类代谢有关;粗面内质网上附着有核糖体,其排列也较滑面内质网规则,功能主要与蛋白质的合成有关。
【详解】分泌蛋白由附着在内质网上的核糖体合成,然后转移到内质网上进行初加工,再进入高尔基体进行进一步加工,最后通过细胞膜分泌出去。黄曲霉素能引起细胞中的核糖体不断地从内质网上脱落下来,使得分泌蛋白不能进入内质网进行加工,合成受到影响,故选D。
10.3月24日是世界结核病防治日。下列关于结核杆菌的描述正确的是( )
A.高倍镜下可观察到该菌的遗传物质分布于细胞核内
B.该菌是好氧菌,其生命活动所需能量主要由线粒体提供
C.该菌感染机体后能快速繁殖,表明其可抵抗溶酶体的消化降解
D.该菌的蛋白质在核糖体合成、内质网加工后由高尔基体分选运输到相应部位
【答案】C
【详解】本题考查原核生物结核杆菌的细胞结构特点。原核细胞没有以核膜为界限的典型的细胞核,除核糖体外无其他细胞器,结核杆菌是胞内寄生菌,感染机体后能快速繁殖,以抵抗寄主细胞的消化降解。只有C符合。
故选C
11.下列叙述正确的是( )
A.线粒体和叶绿体中均不可以合成部分蛋白质
B.线粒体和叶绿体都是双层膜结构,且它们增加膜面积的方式相同
C.线粒体和叶绿体内的化学成分完全相同,都是细胞中的能量转换器
D.没有线粒体或叶绿体的真核生物不能进行有氧呼吸和光合作用
【答案】D
【分析】考点是线粒体和叶绿体的比较,考查它们的结构和功能,以考查通过比较和归纳总结,把握知识要点,系统掌握知识的能力。
【详解】线粒体和叶绿体中都可以合成部分蛋白质,是半自主性结构,A错误.
线粒体和叶绿体增加膜面积的方式不相同,B错误.
线粒体和叶绿体的功能不同,所以化学成分不完全相同, C错误.
线粒体是真核细胞有氧呼吸的主要场所,叶绿体的真核生物光合作用场所,没有线粒体或叶绿体的真核生物不能进行有氧呼吸和光合作用,D正确。
【点睛】线粒体和叶绿体中都有核糖体、DNA,能进行相关蛋白质的合成;线粒体的内膜向内折叠形成嵴,增大了膜面积,叶绿体的类囊体堆叠成基粒,增大了膜面积;哺乳动物成熟红细胞没有线粒体,进行无氧呼吸。
故选D
12.根据细胞器的功能推测,下列叙述错误的是( )
A.汗腺细胞比肠腺细胞具有更多的核糖体
B.心肌细胞比骨骼肌细胞具有更多的线粒体
C.胰腺细胞比心肌细胞具有更多的高尔基体
D.生命活动旺盛的细胞比衰老的细胞具有更多的线粒体
【答案】A
【分析】细胞的功能不同,所含细胞器的种类和数量不同。
1、核糖体有的附于粗面内质网上,有的游离在细胞质基质中,是“生产蛋白质的机器”。
2、高尔基体主要是对来自内质网的蛋白质进行加工、分类和包装的“车间”及“发送站”。
3、线粒体是细胞进行有氧呼吸的主要场所,是细胞的“动力车间”。细胞生命活动所需的能量,大约95%来自线粒体。
【详解】A、核糖体是蛋白质的合成场所,蛋白质合成旺盛的细胞中,核糖体数量多。肠腺细胞需合成多种消化酶,而汗腺细胞分泌物中无蛋白质,所以汗腺细胞中核糖体数量比肠腺细胞中的少,A错误;
B、代谢旺盛的细胞中含线粒体多,心肌细胞的代谢强度高于骨骼肌细胞,因此心肌细胞中含有更多的线粒体,B正确;
C、高尔基体与细胞分泌物的形成有关,胰腺细胞具有较强的分泌功能,因此其高尔基体的数量比心肌细胞的多,C正确;
D、生命活动旺盛的细胞代谢强度高于衰老细胞,因此生命活动旺盛的细胞比衰老的细胞具有更多的线粒体,D正确。
故选A。
13.在电子显微镜下观察狗尾巴草幼根细胞,可观察到下图中的哪些结构
A.①②③④⑤ B.①③④ C.①③④⑤ D.①②③④
【答案】B
【分析】1、在光学显微镜下看到的是显微结构,显微结构一般包括:线粒体、叶绿体、液泡、细胞核、细胞壁、染色体等;在电子显微镜下观察到的是亚显微结构,细胞中的细胞器均能在电子显微镜下观察到。
2、图中①是线粒体、②是叶绿体、③是内质网、④是高尔基体、⑤是中心体。
【详解】由图可知,①是线粒体、②是叶绿体、③是内质网、④是高尔基体、⑤是中心体。电子显微镜观察的是细胞的亚显微结构。狗尾巴草属于高等植物,其幼根细胞中含有①线粒体、③内质网、④高尔基体等细胞器,而⑤中心体一般分布在动物细胞和低等植物细胞中。ACD错误,B正确。
故选B。
14.植物细胞作为植物体结构和功能的基本单位,区别于动物细胞的结构有( )
A.叶绿体、线粒体、液泡 B.细胞壁、细胞膜、液泡膜
C.液泡、高尔基体、叶绿体 D.细胞壁、叶绿体、液泡
【答案】D
【分析】细胞器分布的归纳:
⑴动物细胞特有的细胞器:中心体(低等植物细胞也有);
⑵植物细胞特有的细胞器:叶绿体和液泡;
⑶动植物细胞共有的细胞器:内质网、高尔基体、线粒体、核糖体.
⑷植物细胞特有的结构还有细胞壁。
【详解】A、线粒体是植物细胞和动物细胞均具有的,A错误;
B、植物细胞和动物细胞均具有细胞膜,B错误;
C、植物细胞和动物细胞均具有高尔基体,C错误;
D、细胞壁、叶绿体和液泡是植物细胞具有而动物细胞不具有的结构,D正确。
故选D。
15.下列对生物膜系统的叙述中正确的是( )
A.各种生物膜在结构和化学组成上完全相同
B.线粒体、叶绿体、核糖体等都属于生物膜系统
C.生物膜把细胞质分为多个微小的结构,使多种化学反应同时进行,互不干扰
D.细胞膜是由磷脂分子、蛋白质分子和糖类等物质组成的双层膜结构
【答案】C
【详解】各种生物膜的化学组成相似,基本结构相同,A错误;在细胞中,许多细胞器都有膜,如内质网、高尔基体等,这些细胞器膜和细胞膜、核膜等结构,共同构成细胞的生物膜系统。核糖体为无膜结构,不属于生物膜系统的组成,B错误;生物膜把细胞质分成多个微小的结构,使多种化学反应同时进行,互补干扰,C正确;细胞膜是单层膜结构,D错误。
故选C
16.用35S标记一定量的氨基酸来培养某哺乳动物的乳腺细胞,测得与合成和分泌乳蛋白相关的一些细胞器上放射性强度的变化曲线如图甲所示,在此过程中有关的生物膜面积的变化曲线如图乙所示。下列叙述不正确的是( )
A.图甲中a曲线所指的细胞结构是内质网
B.图甲中c曲线所指的细胞结构是高尔基体
C.图乙中f曲线表示的细胞结构是高尔基体
D.图乙中d曲线表示的细胞结构是内质网
【答案】A
【分析】氨基酸是合成蛋白质的原料,分泌蛋白的合成与加工需经过核糖体、内质网、高尔基体、细胞膜等结构,中间有囊泡进行运输。图甲中a、b、c是核糖体、内质网、高尔基体。图乙中d是内质网,e是细胞膜,f是高尔基体。
【详解】A、图甲中a是核糖体,是蛋白质的合成场所,最先出现放射性的细胞器,A错误;
B、图甲中c曲线是高尔基体,B正确;
C、图乙中f曲线是高尔基体,前后面积不变,C正确;
D、图乙中d曲线表示的结构是内质网,由于形成囊泡膜面积减小,D正确。
故选A。
17.下列关于细胞结构和功能的叙述,错误的是
A.性激素主要是由内质网上的核糖体合成
B.囊泡可以由内质网向高尔基体转运
C.膜蛋白的形成与核糖体、内质网、高尔基体有关
D.内质网既参与物质合成,也参与物质运输
【答案】A
【详解】性激素属于脂质,其合成与内质网有关,在核糖体合成的物质是蛋白质,A错误;囊泡可以由内质网向高尔基体转运,如分泌蛋白,B正确;膜蛋白合成于核糖体上,由内质网、高尔基体加工修饰和运输,C正确;内质网与糖类、脂质的合成有关,与蛋白质的运输有关,D正确。
故选A
18.下列关于细胞质流动的叙述不正确的是
A.细胞质流动以叶绿体为观察对象
B.细胞质流动的方式是多样的
C.有的细胞质能流动,有的不流动
D.细胞质的流动速度受温度影响
【答案】C
【详解】叶绿体是细胞质中的一种细胞器,且具有颜色,有利于观察细胞质的流动方向,A正确;细胞质流动的方式是多样的,B正确;所有的细胞质都是流动的,C错误;温度会影响细胞质的流动速度,D正确。
故选C
19.下列关于高尔基体的叙述,错误的是( )
A.高尔基体膜具有流动性
B.抗体从合成到分泌不经过高尔基体
C.高尔基体膜主要由磷脂和蛋白质构成
D.高尔基体具有对蛋白质进行加工的功能
【答案】B
【分析】本题考查细胞的结构与功能,考查对分泌蛋白合成、分泌途径的理解。高尔基体是细胞生物膜系统的一部分,各种生物膜的化学成分基本相似,它们在结构上相互联系,功能上既有明确的分工,又有合作。
【详解】高尔基体和内质网、细胞膜可以通过囊泡发生结构上的联系,说明其膜结构具有流动性,A项正确;抗体在核糖体上合成,首先在内质网中进行肽链的折叠,然后在高尔基体中进行进一步的加工、分类、包装,B项错误,D项正确;膜结构的主要成分是磷脂和蛋白质,C项正确。
故选B
20.下列有关细胞器的说法正确的是( )
A.叶绿体是所有生物进行光合作用的场所
B.线粒体是所有生物进行细胞呼吸的主要场所
C.中心体在动物和低等植物有丝分裂中决定细胞分裂的方向
D.高尔基体在动物和低等植物有丝分裂中参与细胞壁的形成
【答案】C
【分析】叶绿体:分布在绿色植物细胞中,是光合作用的场所。
高尔基体:在动物细胞中与分泌物的形成有关,在植物细胞中与细胞壁的形成有关。
【详解】A、蓝藻虽能够进行光合作用,但是没有叶绿体,有叶绿素和与光合作用有关的酶,错误;
B、原核生物没有线粒体,需氧型原核生物的有氧呼吸不是在线粒体中进行的,错误;
C、中心体存在于动物和低等植物细胞,在细胞的有丝分裂前期,发出星射线构成纺锤体,正确;
D.植物细胞有丝分裂末期赤道板的位置形成细胞板,最终延伸成细胞壁,而高尔基体与植物细胞壁的形成有关,动物细胞中没有细胞壁,错误。
故选C。
21.如图表示腺细胞合成与分泌酶原(一种分泌蛋白)颗粒的大体过程,请据图完成有关问题:
(1)在胰腺细胞内部,消化酶的合成场所是[ ] __________;对酶进行加工和包装的场所是[ ] __________和[ ] __________。
(2)酶以__________形式运输到加工的场所。
(3)除囊泡外,参与酶原颗粒分泌过程的非细胞器结构还有__________。
(4)酶原颗粒的合成、运输、加工和分泌需要能量,与能量生成极为密切的细胞器是[ ] _______________。
【答案】 ①内质网上的核糖体 ② 内质网 ④ 高尔基体 多肽 细胞膜 ⑧ 线粒体
【分析】1、据图分析可知:①为核糖体,②为内质网,③为囊泡,④为高尔基体,⑤为囊泡,⑥为细胞膜,⑦为分泌蛋白,⑧为线粒体。
2、分泌蛋白的合成和分泌过程中,分泌蛋白在内质网上的核糖体上通过脱水缩合反应形成肽链,肽链依次进入内质网、高尔基体进行加工、分类、包装,以囊泡的形成运输到细胞膜,由细胞膜分泌到细胞外,该过程需要的能量主要由线粒体提供,分泌蛋白的合成和分泌过程体现了生物膜相同在结构、组成成分上相似,在结构和功能上联系。
【详解】(1)由分析可知,分泌蛋白的合成场所是①核糖体,对酶进行加工和包装的场所是②内质网以及④高尔基体。
(2)内质网有运输作用,将酶以多肽的形式运输到加工场所内质网。
(3)除分泌小泡外,参与酶原颗粒分泌过程的非细胞器结构有细胞膜,靠细胞膜通过胞吐分泌到细胞外。
(4)酶原颗粒的合成、运输、加工和分泌需要ATP,与ATP生成极为密切的细胞器是⑧线粒体。
22.图中a、b、c、d为细胞器,3H-亮氨酸参与图示过程,可合成物质3H-X。请据图回答:
(1)分离细胞中细胞器的常用方法是_______________,图中具有双层膜的是_______________(填字母)。
(2)在图示过程中,膜面积会发生变化的细胞器有_______________(填字母)。
(3)c中有多种呼吸酶,它们分子结构不同的直接原因是_____________________________________。
(4)图中含有核酸的细胞器是_______________,蓝细菌也有的细胞器是_______________(填字母)。
【答案】 差速离心法 c b、d 构成蛋白质的氨基酸的种类、数量和排列顺序不同,以及肽链盘曲折叠形成的空间结构不同 a、c a
【分析】分泌蛋白合成与分泌过程为:附着在内质网上的核糖体合成蛋白质→内质网进行粗加工→内质网“出芽”形成囊泡→高尔基体进行再加工形成成熟的蛋白质→高尔基体“出芽”形成囊泡→细胞膜。该图是分泌蛋白的合成过程,a是核糖体,b是内质网,c是线粒体, d是高尔基体。
【详解】(1)由于不同细胞器的大小不同,因此可以采用差速离心法将不同细胞器分离;c是线粒体,具有双层膜。
(2)分泌蛋白的合成和分泌过程中,内质网以出芽的形式形成囊泡,将蛋白质运输到高尔基体,高尔基体将蛋白质进一步加工后,再以出芽的形式形成囊泡,将蛋白质运输到细胞膜。膜面积会发生变化的细胞器是b(内质网)和d(高尔基体)。
(3)c中呼吸酶的本质是蛋白质,蛋白质分子结构不同的直接原因是构成蛋白质的氨基酸的种类、数量和排列顺序不同,以及肽链盘曲折叠形成的空间结构不同。
(4)核酸有DNA和RNA,图中a核糖体是由蛋白质和RNA构成的,c线粒体含有DNA和RNA,所以图中含有核酸的细胞器是a、c;蓝细菌细胞是原核细胞,原核细胞中唯一的细胞器是a核糖体。
23.如图是某动物细胞的部分亚显微结构示意图,已知该细胞具有分泌抗体的功能。请联系所学知识回答下列有关问题:
(1)图中除核糖体外不参与构成生物膜系统的细胞器是[]_____________;请依次写出抗体合成与分泌过程中经过的细胞结构:_____________(仅填标号),研究抗体的合成与运输过程一般采用的方法是__________。
(2)细菌或病毒进入细胞后被迅速降解,降解过程发生在___________(细胞器)中。
(3)[]__________具有三大功能:①将细胞与外界环境分开;②____________;③_____________。
(4)下表是与抗体合成及分泌有关的三种细胞器的化学成分。
细胞器
蛋白质(%)
脂质(%)
核酸(%)
甲
67
28
少量
乙
59
40
0
丙
39
0
59
据表分析,甲、丙分别是_____________、___________。
【答案】 6中心体 4、3、7、5 同位素标记法 溶酶体 5细胞膜 控制物质进出细胞 进行细胞间的信息交流 线粒体 核糖体
【分析】分析题图:1是线粒体,2是细胞核,3是内质网,4是核糖体,5是细胞膜,6是中心体,7是高尔基体。分泌蛋白合成与分泌过程:附着在内质网上的核糖体合成蛋白质→内质网进行粗加工→囊泡→高尔基体进行再加工形成成熟的蛋白质→囊泡→细胞膜。
【详解】(1)核糖体和中心体均无膜结构;抗体属于分泌蛋白,其合成与分泌过程为核糖体合成肽链→内质网进行粗加工→高尔基体进行再加工→细胞膜,因此抗体合成与分泌过程中经过的细胞结构依次为4、3、7、5;研究抗体的合成与运输过程一般采用的方法是同位素标记法。
(2)溶酶体中含多种水解酶,是细胞的“消化车间”,细菌或病毒进入细胞后被迅速降解,降解过程发生在溶酶体中。
(3)细胞膜具有三大功能:①将细胞与外界环境分开;②控制物质进出细胞;③进行细胞间的信息交流。
人教版 (2019)必修1《分子与细胞》第3节 细胞呼吸的原理和应用练习题: 这是一份人教版 (2019)必修1《分子与细胞》第3节 细胞呼吸的原理和应用练习题,文件包含第14讲细胞呼吸的原理和应用解析版-分类归纳2022-2023学年高一生物考法和题型分类精讲人教版2019必修1docx、第14讲细胞呼吸的原理和应用原卷版-分类归纳2022-2023学年高一生物考法和题型分类精讲人教版2019必修1docx等2份试卷配套教学资源,其中试卷共41页, 欢迎下载使用。
人教版 (2019)必修1《分子与细胞》第2节 细胞的能量“货币”ATP复习练习题: 这是一份人教版 (2019)必修1《分子与细胞》第2节 细胞的能量“货币”ATP复习练习题,文件包含第13讲细胞的能量“货币”ATP解析版-分类归纳2022-2023学年高一生物考法和题型分类精讲人教版2019必修1docx、第13讲细胞的能量“货币”ATP原卷版-分类归纳2022-2023学年高一生物考法和题型分类精讲人教版2019必修1docx等2份试卷配套教学资源,其中试卷共23页, 欢迎下载使用。
高中生物人教版 (2019)必修1《分子与细胞》第2节 主动运输与胞吞、胞吐随堂练习题: 这是一份高中生物人教版 (2019)必修1《分子与细胞》第2节 主动运输与胞吞、胞吐随堂练习题,文件包含第11讲主动运输与胞吞胞吐解析版-分类归纳2022-2023学年高一生物考法和题型分类精讲人教版2019必修1docx、第11讲主动运输与胞吞胞吐原卷版-分类归纳2022-2023学年高一生物考法和题型分类精讲人教版2019必修1docx等2份试卷配套教学资源,其中试卷共28页, 欢迎下载使用。

